危重病人二氧化碳衍生变量的使用。

IF 5.5 1区 医学 Q1 CRITICAL CARE MEDICINE
Jihad Mallat, Mathieu Jozwiak, Nicolás Orozco, Olfa Hamzaoui, Xavier Monnet, Jean-Louis Teboul, Daniel De Backer, Gustavo A Ospina-Tascón
{"title":"危重病人二氧化碳衍生变量的使用。","authors":"Jihad Mallat, Mathieu Jozwiak, Nicolás Orozco, Olfa Hamzaoui, Xavier Monnet, Jean-Louis Teboul, Daniel De Backer, Gustavo A Ospina-Tascón","doi":"10.1186/s13613-025-01569-2","DOIUrl":null,"url":null,"abstract":"<p><p>A fundamental objective of hemodynamic resuscitation is to reverse tissue hypoperfusion and prevent progression to multiorgan failure and death. Conventional tools such as clinical examination, lactate levels, and central or mixed venous oxygen saturation (ScvO₂ and SvO₂, respectively) have intrinsic limitations. These drawbacks can be mitigated by incorporating additional markers of tissue hypoperfusion and altered tissue metabolism, such as carbon dioxide (CO₂)-derived variables, into other multimodal macro and micro hemodynamic monitoring. Specifically, the mixed or central venous-to-arterial difference in partial pressure of CO₂ (Pv-aCO₂ or Pcv-aCO₂) reflects the adequacy of blood flow to transport CO₂ from peripheral tissues to the lungs for its elimination. Consequently, Pv-aCO<sub>2</sub> serves as a reliable marker for assessing the adequacy of blood flow relative to CO₂ production. Importantly, unlike SvO₂ and ScvO₂, Pv-aCO₂ remains informative even when oxygen extraction is impaired, as commonly occurs in septic conditions. However, Pv-aCO₂ and Pcv-aCO₂ in isolation are not direct markers of anaerobic metabolism, as these can also be influenced by oxygen consumption rates. Conversely, the ratio between Pv-aCO₂ (or Pcv-aCO₂) and the arteriovenous oxygen content difference may provide a more reliable indication of ongoing anaerobic metabolism. This review discusses the physiological foundations, prognostic significance, clinical implications, and potential applications of CO₂-derived parameters in patient management.</p>","PeriodicalId":7966,"journal":{"name":"Annals of Intensive Care","volume":"15 1","pages":"142"},"PeriodicalIF":5.5000,"publicationDate":"2025-09-25","publicationTypes":"Journal Article","fieldsOfStudy":null,"isOpenAccess":false,"openAccessPdf":"https://www.ncbi.nlm.nih.gov/pmc/articles/PMC12463780/pdf/","citationCount":"0","resultStr":"{\"title\":\"Use of CO<sub>2</sub>-derived variables in critically ill patients.\",\"authors\":\"Jihad Mallat, Mathieu Jozwiak, Nicolás Orozco, Olfa Hamzaoui, Xavier Monnet, Jean-Louis Teboul, Daniel De Backer, Gustavo A Ospina-Tascón\",\"doi\":\"10.1186/s13613-025-01569-2\",\"DOIUrl\":null,\"url\":null,\"abstract\":\"<p><p>A fundamental objective of hemodynamic resuscitation is to reverse tissue hypoperfusion and prevent progression to multiorgan failure and death. Conventional tools such as clinical examination, lactate levels, and central or mixed venous oxygen saturation (ScvO₂ and SvO₂, respectively) have intrinsic limitations. These drawbacks can be mitigated by incorporating additional markers of tissue hypoperfusion and altered tissue metabolism, such as carbon dioxide (CO₂)-derived variables, into other multimodal macro and micro hemodynamic monitoring. Specifically, the mixed or central venous-to-arterial difference in partial pressure of CO₂ (Pv-aCO₂ or Pcv-aCO₂) reflects the adequacy of blood flow to transport CO₂ from peripheral tissues to the lungs for its elimination. Consequently, Pv-aCO<sub>2</sub> serves as a reliable marker for assessing the adequacy of blood flow relative to CO₂ production. Importantly, unlike SvO₂ and ScvO₂, Pv-aCO₂ remains informative even when oxygen extraction is impaired, as commonly occurs in septic conditions. However, Pv-aCO₂ and Pcv-aCO₂ in isolation are not direct markers of anaerobic metabolism, as these can also be influenced by oxygen consumption rates. Conversely, the ratio between Pv-aCO₂ (or Pcv-aCO₂) and the arteriovenous oxygen content difference may provide a more reliable indication of ongoing anaerobic metabolism. This review discusses the physiological foundations, prognostic significance, clinical implications, and potential applications of CO₂-derived parameters in patient management.</p>\",\"PeriodicalId\":7966,\"journal\":{\"name\":\"Annals of Intensive Care\",\"volume\":\"15 1\",\"pages\":\"142\"},\"PeriodicalIF\":5.5000,\"publicationDate\":\"2025-09-25\",\"publicationTypes\":\"Journal Article\",\"fieldsOfStudy\":null,\"isOpenAccess\":false,\"openAccessPdf\":\"https://www.ncbi.nlm.nih.gov/pmc/articles/PMC12463780/pdf/\",\"citationCount\":\"0\",\"resultStr\":null,\"platform\":\"Semanticscholar\",\"paperid\":null,\"PeriodicalName\":\"Annals of Intensive Care\",\"FirstCategoryId\":\"3\",\"ListUrlMain\":\"https://doi.org/10.1186/s13613-025-01569-2\",\"RegionNum\":1,\"RegionCategory\":\"医学\",\"ArticlePicture\":[],\"TitleCN\":null,\"AbstractTextCN\":null,\"PMCID\":null,\"EPubDate\":\"\",\"PubModel\":\"\",\"JCR\":\"Q1\",\"JCRName\":\"CRITICAL CARE MEDICINE\",\"Score\":null,\"Total\":0}","platform":"Semanticscholar","paperid":null,"PeriodicalName":"Annals of Intensive Care","FirstCategoryId":"3","ListUrlMain":"https://doi.org/10.1186/s13613-025-01569-2","RegionNum":1,"RegionCategory":"医学","ArticlePicture":[],"TitleCN":null,"AbstractTextCN":null,"PMCID":null,"EPubDate":"","PubModel":"","JCR":"Q1","JCRName":"CRITICAL CARE MEDICINE","Score":null,"Total":0}
引用次数: 0

摘要

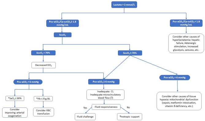
血流动力学复苏的一个基本目标是逆转组织灌注不足,防止发展为多器官衰竭和死亡。常规工具,如临床检查、乳酸水平、中心或混合静脉氧饱和度(分别为ScvO 2和SvO 2)具有固有的局限性。这些缺点可以通过将组织灌注不足和组织代谢改变的其他标记物,如二氧化碳(CO₂)衍生变量,纳入其他多模态宏观和微观血流动力学监测来减轻。具体来说,混合或中心静脉-动脉的CO₂分压差(Pv-aCO₂或Pcv-aCO₂)反映了血流是否充足,可以将CO₂从外周组织运输到肺部并消除。因此,Pv-aCO2作为评估相对于CO₂产生的血流充分性的可靠指标。重要的是,与SvO₂和ScvO₂不同,Pv-aCO₂即使在氧气提取受损时也能保持信息,这通常发生在败血症条件下。然而,单独的Pv-aCO 2和Pcv-aCO 2并不是无氧代谢的直接标志,因为它们也会受到耗氧量的影响。相反,Pv-aCO₂(或Pcv-aCO₂)与动静脉氧含量差的比值可能提供更可靠的无氧代谢指标。本文综述了CO₂衍生参数在患者管理中的生理基础、预后意义、临床意义和潜在应用。
本文章由计算机程序翻译,如有差异,请以英文原文为准。

Use of CO<sub>2</sub>-derived variables in critically ill patients.

Use of CO<sub>2</sub>-derived variables in critically ill patients.

Use of CO<sub>2</sub>-derived variables in critically ill patients.

Use of CO2-derived variables in critically ill patients.

A fundamental objective of hemodynamic resuscitation is to reverse tissue hypoperfusion and prevent progression to multiorgan failure and death. Conventional tools such as clinical examination, lactate levels, and central or mixed venous oxygen saturation (ScvO₂ and SvO₂, respectively) have intrinsic limitations. These drawbacks can be mitigated by incorporating additional markers of tissue hypoperfusion and altered tissue metabolism, such as carbon dioxide (CO₂)-derived variables, into other multimodal macro and micro hemodynamic monitoring. Specifically, the mixed or central venous-to-arterial difference in partial pressure of CO₂ (Pv-aCO₂ or Pcv-aCO₂) reflects the adequacy of blood flow to transport CO₂ from peripheral tissues to the lungs for its elimination. Consequently, Pv-aCO2 serves as a reliable marker for assessing the adequacy of blood flow relative to CO₂ production. Importantly, unlike SvO₂ and ScvO₂, Pv-aCO₂ remains informative even when oxygen extraction is impaired, as commonly occurs in septic conditions. However, Pv-aCO₂ and Pcv-aCO₂ in isolation are not direct markers of anaerobic metabolism, as these can also be influenced by oxygen consumption rates. Conversely, the ratio between Pv-aCO₂ (or Pcv-aCO₂) and the arteriovenous oxygen content difference may provide a more reliable indication of ongoing anaerobic metabolism. This review discusses the physiological foundations, prognostic significance, clinical implications, and potential applications of CO₂-derived parameters in patient management.

求助全文
通过发布文献求助,成功后即可免费获取论文全文。 去求助
来源期刊
Annals of Intensive Care
Annals of Intensive Care CRITICAL CARE MEDICINE-
CiteScore
14.20
自引率
3.70%
发文量
107
审稿时长
13 weeks
期刊介绍: Annals of Intensive Care is an online peer-reviewed journal that publishes high-quality review articles and original research papers in the field of intensive care medicine. It targets critical care providers including attending physicians, fellows, residents, nurses, and physiotherapists, who aim to enhance their knowledge and provide optimal care for their patients. The journal's articles are included in various prestigious databases such as CAS, Current contents, DOAJ, Embase, Journal Citation Reports/Science Edition, OCLC, PubMed, PubMed Central, Science Citation Index Expanded, SCOPUS, and Summon by Serial Solutions.
×
引用
GB/T 7714-2015
复制
MLA
复制
APA
复制
导出至
BibTeX EndNote RefMan NoteFirst NoteExpress
×
提示
您的信息不完整,为了账户安全,请先补充。
现在去补充
×
提示
您因"违规操作"
具体请查看互助需知
我知道了
×
提示
确定
请完成安全验证×
copy
已复制链接
快去分享给好友吧!
我知道了
右上角分享
点击右上角分享
0
联系我们:info@booksci.cn Book学术提供免费学术资源搜索服务,方便国内外学者检索中英文文献。致力于提供最便捷和优质的服务体验。 Copyright © 2023 布克学术 All rights reserved.
京ICP备2023020795号-1
ghs 京公网安备 11010802042870号
Book学术文献互助
Book学术文献互助群
群 号:604180095
Book学术官方微信