盐度驱动着中国海岸线上与牡蛎相关的微生物群的生物地理和功能剖面。

IF 6.1 Q1 ECOLOGY
ISME communications Pub Date : 2025-05-09 eCollection Date: 2025-01-01 DOI:10.1093/ismeco/ycaf080
Liusheng Lei, Xin Li, Linhao Chen, Xiaolong Wang, Qingbin Yuan, Zeyou Chen, Daqing Mao, Yi Luo, Huai Lin
{"title":"盐度驱动着中国海岸线上与牡蛎相关的微生物群的生物地理和功能剖面。","authors":"Liusheng Lei, Xin Li, Linhao Chen, Xiaolong Wang, Qingbin Yuan, Zeyou Chen, Daqing Mao, Yi Luo, Huai Lin","doi":"10.1093/ismeco/ycaf080","DOIUrl":null,"url":null,"abstract":"<p><p>Understanding the influence of environmental factors on the taxonomic and functional profiles of microbial communities is critical for assessing ecological health. In this study, we perform a large-scale field survey and microcosm experiment to investigate the effects of environmental heterogeneity on the microbial communities and functional profiles of oysters along the Chinese coastline. We found that salinity altered the spatial distribution of oyster-associated microorganisms and their functional profiles between the southern and northern regions. Specifically, the northern regions, with optimal salinity (18.3 part per thousand), exhibited a higher abundance of dominant functional microorganisms, more stable microbial networks, and enhanced carbon, nitrogen, and sulfur biogeochemical cycles than the southern regions. Moreover, metabolic mutualism among key taxa, such as <i>Vibrio</i>, <i>Pseudomonas</i>, and <i>Shewanella</i>, was identified as crucial for the coupled carbon, nitrogen, and sulfur cycles. These results suggest that salinity-driven microbial interactions and compositions play predominant roles in structuring the spatial heterogeneity of the functional profiles of oyster-associated microorganisms. Microcosm experiments further confirmed that moderate salinity, a crucial indicator of climate change, regulates and enriches the primary functional profiles of oyster-associated microorganisms. Overall, this study highlights how environmental conditions shape oyster-associated microbial and functional traits along the Chinese coastline, raising concerns about the impact of anthropogenic activities, such as climate change, on marine ecological functions.</p>","PeriodicalId":73516,"journal":{"name":"ISME communications","volume":"5 1","pages":"ycaf080"},"PeriodicalIF":6.1000,"publicationDate":"2025-05-09","publicationTypes":"Journal Article","fieldsOfStudy":null,"isOpenAccess":false,"openAccessPdf":"https://www.ncbi.nlm.nih.gov/pmc/articles/PMC12445697/pdf/","citationCount":"0","resultStr":"{\"title\":\"Salinity drives the biogeography and functional profiles of the oyster-associated microbiome along the Chinese coastline.\",\"authors\":\"Liusheng Lei, Xin Li, Linhao Chen, Xiaolong Wang, Qingbin Yuan, Zeyou Chen, Daqing Mao, Yi Luo, Huai Lin\",\"doi\":\"10.1093/ismeco/ycaf080\",\"DOIUrl\":null,\"url\":null,\"abstract\":\"<p><p>Understanding the influence of environmental factors on the taxonomic and functional profiles of microbial communities is critical for assessing ecological health. In this study, we perform a large-scale field survey and microcosm experiment to investigate the effects of environmental heterogeneity on the microbial communities and functional profiles of oysters along the Chinese coastline. We found that salinity altered the spatial distribution of oyster-associated microorganisms and their functional profiles between the southern and northern regions. Specifically, the northern regions, with optimal salinity (18.3 part per thousand), exhibited a higher abundance of dominant functional microorganisms, more stable microbial networks, and enhanced carbon, nitrogen, and sulfur biogeochemical cycles than the southern regions. Moreover, metabolic mutualism among key taxa, such as <i>Vibrio</i>, <i>Pseudomonas</i>, and <i>Shewanella</i>, was identified as crucial for the coupled carbon, nitrogen, and sulfur cycles. These results suggest that salinity-driven microbial interactions and compositions play predominant roles in structuring the spatial heterogeneity of the functional profiles of oyster-associated microorganisms. Microcosm experiments further confirmed that moderate salinity, a crucial indicator of climate change, regulates and enriches the primary functional profiles of oyster-associated microorganisms. Overall, this study highlights how environmental conditions shape oyster-associated microbial and functional traits along the Chinese coastline, raising concerns about the impact of anthropogenic activities, such as climate change, on marine ecological functions.</p>\",\"PeriodicalId\":73516,\"journal\":{\"name\":\"ISME communications\",\"volume\":\"5 1\",\"pages\":\"ycaf080\"},\"PeriodicalIF\":6.1000,\"publicationDate\":\"2025-05-09\",\"publicationTypes\":\"Journal Article\",\"fieldsOfStudy\":null,\"isOpenAccess\":false,\"openAccessPdf\":\"https://www.ncbi.nlm.nih.gov/pmc/articles/PMC12445697/pdf/\",\"citationCount\":\"0\",\"resultStr\":null,\"platform\":\"Semanticscholar\",\"paperid\":null,\"PeriodicalName\":\"ISME communications\",\"FirstCategoryId\":\"1085\",\"ListUrlMain\":\"https://doi.org/10.1093/ismeco/ycaf080\",\"RegionNum\":0,\"RegionCategory\":null,\"ArticlePicture\":[],\"TitleCN\":null,\"AbstractTextCN\":null,\"PMCID\":null,\"EPubDate\":\"2025/1/1 0:00:00\",\"PubModel\":\"eCollection\",\"JCR\":\"Q1\",\"JCRName\":\"ECOLOGY\",\"Score\":null,\"Total\":0}","platform":"Semanticscholar","paperid":null,"PeriodicalName":"ISME communications","FirstCategoryId":"1085","ListUrlMain":"https://doi.org/10.1093/ismeco/ycaf080","RegionNum":0,"RegionCategory":null,"ArticlePicture":[],"TitleCN":null,"AbstractTextCN":null,"PMCID":null,"EPubDate":"2025/1/1 0:00:00","PubModel":"eCollection","JCR":"Q1","JCRName":"ECOLOGY","Score":null,"Total":0}
引用次数: 0

摘要

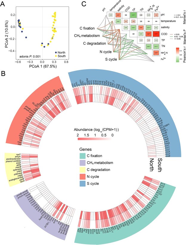
了解环境因素对微生物群落分类和功能的影响是评价生态健康的关键。本研究通过大规模野外调查和微观实验,探讨了环境异质性对中国沿海牡蛎微生物群落和功能特征的影响。我们发现盐度改变了牡蛎相关微生物的空间分布及其在南部和北部地区的功能特征。具体而言,与南部地区相比,北部地区在最佳盐度(18.3 ppm)下表现出更高的优势功能微生物丰度,更稳定的微生物网络和更强的碳、氮、硫生物地球化学循环。此外,弧菌、假单胞菌和希瓦氏菌等关键分类群之间的代谢互惠作用被确定为碳、氮和硫耦合循环的关键。这些结果表明,盐度驱动的微生物相互作用和组成在构建牡蛎相关微生物功能谱的空间异质性中起主导作用。微观实验进一步证实,适度盐度作为气候变化的重要指标,调节和丰富了牡蛎相关微生物的主要功能谱。总体而言,本研究突出了环境条件如何影响中国沿海牡蛎相关微生物和功能特征,引起了人们对气候变化等人为活动对海洋生态功能影响的关注。
本文章由计算机程序翻译,如有差异,请以英文原文为准。

Salinity drives the biogeography and functional profiles of the oyster-associated microbiome along the Chinese coastline.

Salinity drives the biogeography and functional profiles of the oyster-associated microbiome along the Chinese coastline.

Salinity drives the biogeography and functional profiles of the oyster-associated microbiome along the Chinese coastline.

Salinity drives the biogeography and functional profiles of the oyster-associated microbiome along the Chinese coastline.

Understanding the influence of environmental factors on the taxonomic and functional profiles of microbial communities is critical for assessing ecological health. In this study, we perform a large-scale field survey and microcosm experiment to investigate the effects of environmental heterogeneity on the microbial communities and functional profiles of oysters along the Chinese coastline. We found that salinity altered the spatial distribution of oyster-associated microorganisms and their functional profiles between the southern and northern regions. Specifically, the northern regions, with optimal salinity (18.3 part per thousand), exhibited a higher abundance of dominant functional microorganisms, more stable microbial networks, and enhanced carbon, nitrogen, and sulfur biogeochemical cycles than the southern regions. Moreover, metabolic mutualism among key taxa, such as Vibrio, Pseudomonas, and Shewanella, was identified as crucial for the coupled carbon, nitrogen, and sulfur cycles. These results suggest that salinity-driven microbial interactions and compositions play predominant roles in structuring the spatial heterogeneity of the functional profiles of oyster-associated microorganisms. Microcosm experiments further confirmed that moderate salinity, a crucial indicator of climate change, regulates and enriches the primary functional profiles of oyster-associated microorganisms. Overall, this study highlights how environmental conditions shape oyster-associated microbial and functional traits along the Chinese coastline, raising concerns about the impact of anthropogenic activities, such as climate change, on marine ecological functions.

求助全文
通过发布文献求助,成功后即可免费获取论文全文。 去求助
来源期刊
自引率
0.00%
发文量
0
×
引用
GB/T 7714-2015
复制
MLA
复制
APA
复制
导出至
BibTeX EndNote RefMan NoteFirst NoteExpress
×
提示
您的信息不完整,为了账户安全,请先补充。
现在去补充
×
提示
您因"违规操作"
具体请查看互助需知
我知道了
×
提示
确定
请完成安全验证×
copy
已复制链接
快去分享给好友吧!
我知道了
右上角分享
点击右上角分享
0
联系我们:info@booksci.cn Book学术提供免费学术资源搜索服务,方便国内外学者检索中英文文献。致力于提供最便捷和优质的服务体验。 Copyright © 2023 布克学术 All rights reserved.
京ICP备2023020795号-1
ghs 京公网安备 11010802042870号
Book学术文献互助
Book学术文献互助群
群 号:604180095
Book学术官方微信