改善患者安全的框架:fhir启用的参考模型,以患者为中心的家庭药物清单管理和药物和解。

IF 2.2 2区 医学 Q4 MEDICAL INFORMATICS
Applied Clinical Informatics Pub Date : 2025-08-01 Epub Date: 2025-09-19 DOI:10.1055/a-2599-4135
Noah D Bastola, James E Tcheng, David M Schlossman, John R Windle
{"title":"改善患者安全的框架:fhir启用的参考模型,以患者为中心的家庭药物清单管理和药物和解。","authors":"Noah D Bastola, James E Tcheng, David M Schlossman, John R Windle","doi":"10.1055/a-2599-4135","DOIUrl":null,"url":null,"abstract":"<p><p>The Health Level 7 (HL7) Electronic Health Record Workgroup identified home medication list reconciliation as a prime opportunity to improve patient safety and reduce clinician burden. We developed a platform-neutral, Fast Healthcare Interoperability Resources (FHIR)-enabled reference model and demonstration wireframe to articulate the concepts of an interoperable, patient-centric home medication list management ecosystem.Four principal artifacts describe the reference model: (1) a conceptual (high-level) model, (2) a data architecture (detailed) model including representations of the interactions among actors, workflows, data, and functionality, (3) a functionality (style) guide describing expected system behaviors, and (4) a high-fidelity, end-to-end wireframe. The wireframe was constructed using JavaScript, Bootstrap Studio, and FHIR to maximize code modularity, device compatibility, and interoperability.The conceptual and architecture models capture the complex interplay of actors and data occurring among healthcare providers, information systems, and patients, positioning the patient at the center of home medication list management. The style guide reflects functionality requirements. The wireframe demonstrates the use of FHIR for data interoperability while representing patient and clinician interactions that reduce burden. The wireframe accesses standardized data elements via FHIR calls to an EHR sandbox and integrates RxNorm content to improve usability and associated medication metadata. Finally, the wireframe generates a FHIR patient-reconciled medication list data package and printable lists that can be shared with the clinician to facilitate outpatient medication reconciliation.This proof-of-concept highlights the potential of FHIR to facilitate patient-facing medication list management and provides a reference framework for developers.</p>","PeriodicalId":48956,"journal":{"name":"Applied Clinical Informatics","volume":"16 4","pages":"1136-1145"},"PeriodicalIF":2.2000,"publicationDate":"2025-08-01","publicationTypes":"Journal Article","fieldsOfStudy":null,"isOpenAccess":false,"openAccessPdf":"https://www.ncbi.nlm.nih.gov/pmc/articles/PMC12449101/pdf/","citationCount":"0","resultStr":"{\"title\":\"Framework for Improving Patient Safety: Reference Model for FHIR-Enabled, Patient-Centric Home Medication List Management and Medication Reconciliation.\",\"authors\":\"Noah D Bastola, James E Tcheng, David M Schlossman, John R Windle\",\"doi\":\"10.1055/a-2599-4135\",\"DOIUrl\":null,\"url\":null,\"abstract\":\"<p><p>The Health Level 7 (HL7) Electronic Health Record Workgroup identified home medication list reconciliation as a prime opportunity to improve patient safety and reduce clinician burden. We developed a platform-neutral, Fast Healthcare Interoperability Resources (FHIR)-enabled reference model and demonstration wireframe to articulate the concepts of an interoperable, patient-centric home medication list management ecosystem.Four principal artifacts describe the reference model: (1) a conceptual (high-level) model, (2) a data architecture (detailed) model including representations of the interactions among actors, workflows, data, and functionality, (3) a functionality (style) guide describing expected system behaviors, and (4) a high-fidelity, end-to-end wireframe. The wireframe was constructed using JavaScript, Bootstrap Studio, and FHIR to maximize code modularity, device compatibility, and interoperability.The conceptual and architecture models capture the complex interplay of actors and data occurring among healthcare providers, information systems, and patients, positioning the patient at the center of home medication list management. The style guide reflects functionality requirements. The wireframe demonstrates the use of FHIR for data interoperability while representing patient and clinician interactions that reduce burden. The wireframe accesses standardized data elements via FHIR calls to an EHR sandbox and integrates RxNorm content to improve usability and associated medication metadata. Finally, the wireframe generates a FHIR patient-reconciled medication list data package and printable lists that can be shared with the clinician to facilitate outpatient medication reconciliation.This proof-of-concept highlights the potential of FHIR to facilitate patient-facing medication list management and provides a reference framework for developers.</p>\",\"PeriodicalId\":48956,\"journal\":{\"name\":\"Applied Clinical Informatics\",\"volume\":\"16 4\",\"pages\":\"1136-1145\"},\"PeriodicalIF\":2.2000,\"publicationDate\":\"2025-08-01\",\"publicationTypes\":\"Journal Article\",\"fieldsOfStudy\":null,\"isOpenAccess\":false,\"openAccessPdf\":\"https://www.ncbi.nlm.nih.gov/pmc/articles/PMC12449101/pdf/\",\"citationCount\":\"0\",\"resultStr\":null,\"platform\":\"Semanticscholar\",\"paperid\":null,\"PeriodicalName\":\"Applied Clinical Informatics\",\"FirstCategoryId\":\"3\",\"ListUrlMain\":\"https://doi.org/10.1055/a-2599-4135\",\"RegionNum\":2,\"RegionCategory\":\"医学\",\"ArticlePicture\":[],\"TitleCN\":null,\"AbstractTextCN\":null,\"PMCID\":null,\"EPubDate\":\"2025/9/19 0:00:00\",\"PubModel\":\"Epub\",\"JCR\":\"Q4\",\"JCRName\":\"MEDICAL INFORMATICS\",\"Score\":null,\"Total\":0}","platform":"Semanticscholar","paperid":null,"PeriodicalName":"Applied Clinical Informatics","FirstCategoryId":"3","ListUrlMain":"https://doi.org/10.1055/a-2599-4135","RegionNum":2,"RegionCategory":"医学","ArticlePicture":[],"TitleCN":null,"AbstractTextCN":null,"PMCID":null,"EPubDate":"2025/9/19 0:00:00","PubModel":"Epub","JCR":"Q4","JCRName":"MEDICAL INFORMATICS","Score":null,"Total":0}
引用次数: 0

摘要

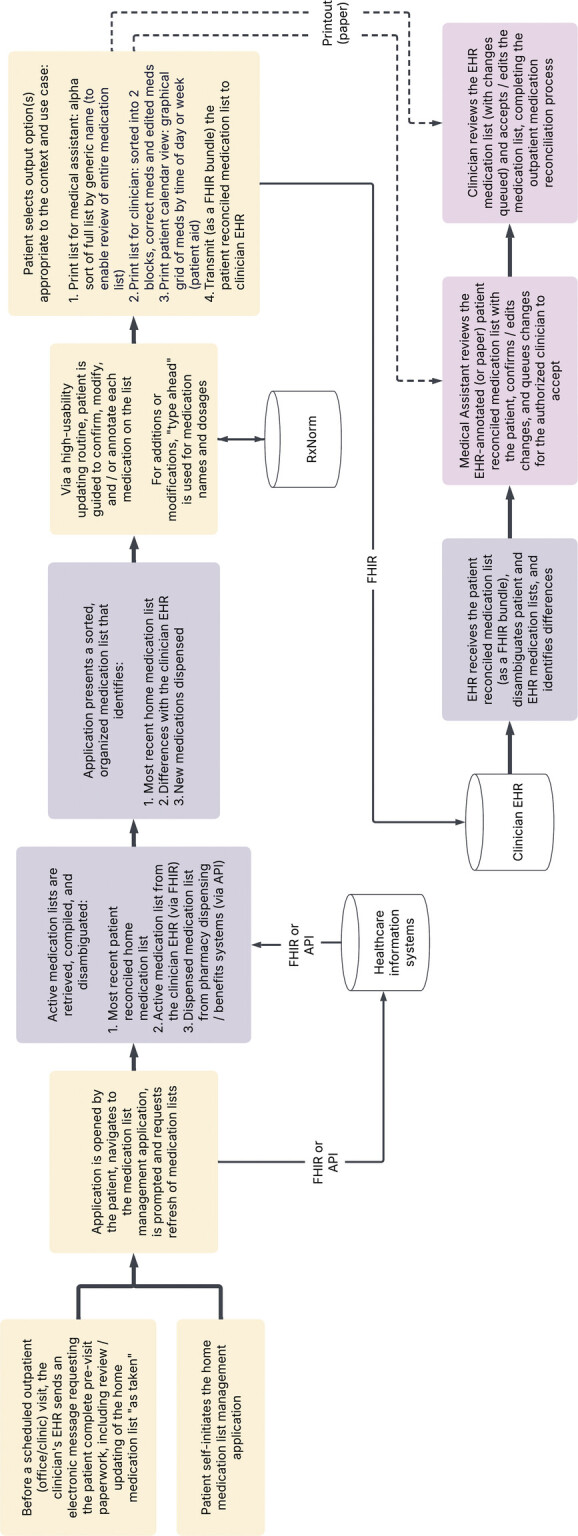
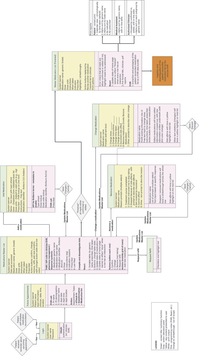
健康级别7 (HL7)电子健康记录工作组确定家庭用药清单协调是改善患者安全和减轻临床医生负担的主要机会。我们开发了一个平台中立的、支持快速医疗互操作性资源(FHIR)的参考模型和演示线框,以阐明可互操作的、以患者为中心的家庭药物清单管理生态系统的概念。四个主要工件描述了参考模型:(1)概念(高级)模型,(2)数据体系结构(详细)模型,包括参与者、工作流、数据和功能之间交互的表示,(3)描述预期系统行为的功能(风格)指南,以及(4)高保真度、端到端线框。线框是使用JavaScript、Bootstrap Studio和FHIR构建的,以最大限度地提高代码模块化、设备兼容性和互操作性。概念模型和体系结构模型捕获了在医疗保健提供者、信息系统和患者之间发生的参与者和数据的复杂相互作用,将患者定位为家庭药物清单管理的中心。样式指南反映了功能需求。该线框图展示了FHIR在数据互操作性方面的使用,同时代表了减少负担的患者和临床医生的互动。线框通过FHIR调用EHR沙盒访问标准化数据元素,并集成RxNorm内容,以提高可用性和相关的药物元数据。最后,线框图生成FHIR患者协调用药清单数据包和可与临床医生共享的可打印清单,以促进门诊用药协调。这一概念验证突出了FHIR在促进面向患者的药物清单管理方面的潜力,并为开发人员提供了一个参考框架。
本文章由计算机程序翻译,如有差异,请以英文原文为准。

Framework for Improving Patient Safety: Reference Model for FHIR-Enabled, Patient-Centric Home Medication List Management and Medication Reconciliation.

Framework for Improving Patient Safety: Reference Model for FHIR-Enabled, Patient-Centric Home Medication List Management and Medication Reconciliation.

Framework for Improving Patient Safety: Reference Model for FHIR-Enabled, Patient-Centric Home Medication List Management and Medication Reconciliation.

Framework for Improving Patient Safety: Reference Model for FHIR-Enabled, Patient-Centric Home Medication List Management and Medication Reconciliation.

The Health Level 7 (HL7) Electronic Health Record Workgroup identified home medication list reconciliation as a prime opportunity to improve patient safety and reduce clinician burden. We developed a platform-neutral, Fast Healthcare Interoperability Resources (FHIR)-enabled reference model and demonstration wireframe to articulate the concepts of an interoperable, patient-centric home medication list management ecosystem.Four principal artifacts describe the reference model: (1) a conceptual (high-level) model, (2) a data architecture (detailed) model including representations of the interactions among actors, workflows, data, and functionality, (3) a functionality (style) guide describing expected system behaviors, and (4) a high-fidelity, end-to-end wireframe. The wireframe was constructed using JavaScript, Bootstrap Studio, and FHIR to maximize code modularity, device compatibility, and interoperability.The conceptual and architecture models capture the complex interplay of actors and data occurring among healthcare providers, information systems, and patients, positioning the patient at the center of home medication list management. The style guide reflects functionality requirements. The wireframe demonstrates the use of FHIR for data interoperability while representing patient and clinician interactions that reduce burden. The wireframe accesses standardized data elements via FHIR calls to an EHR sandbox and integrates RxNorm content to improve usability and associated medication metadata. Finally, the wireframe generates a FHIR patient-reconciled medication list data package and printable lists that can be shared with the clinician to facilitate outpatient medication reconciliation.This proof-of-concept highlights the potential of FHIR to facilitate patient-facing medication list management and provides a reference framework for developers.

求助全文
通过发布文献求助,成功后即可免费获取论文全文。 去求助
来源期刊
Applied Clinical Informatics
Applied Clinical Informatics MEDICAL INFORMATICS-
CiteScore
4.60
自引率
24.10%
发文量
132
期刊介绍: ACI is the third Schattauer journal dealing with biomedical and health informatics. It perfectly complements our other journals Öffnet internen Link im aktuellen FensterMethods of Information in Medicine and the Öffnet internen Link im aktuellen FensterYearbook of Medical Informatics. The Yearbook of Medical Informatics being the “Milestone” or state-of-the-art journal and Methods of Information in Medicine being the “Science and Research” journal of IMIA, ACI intends to be the “Practical” journal of IMIA.
×
引用
GB/T 7714-2015
复制
MLA
复制
APA
复制
导出至
BibTeX EndNote RefMan NoteFirst NoteExpress
×
提示
您的信息不完整,为了账户安全,请先补充。
现在去补充
×
提示
您因"违规操作"
具体请查看互助需知
我知道了
×
提示
确定
请完成安全验证×
copy
已复制链接
快去分享给好友吧!
我知道了
右上角分享
点击右上角分享
0
联系我们:info@booksci.cn Book学术提供免费学术资源搜索服务,方便国内外学者检索中英文文献。致力于提供最便捷和优质的服务体验。 Copyright © 2023 布克学术 All rights reserved.
京ICP备2023020795号-1
ghs 京公网安备 11010802042870号
Book学术文献互助
Book学术文献互助群
群 号:604180095
Book学术官方微信