机制模型定位西瑞替尼作为儿童肝肿瘤的核完整性破坏疗法。

IF 12.8 1区 医学 Q1 ONCOLOGY
Salih Demir, Thomas Kessler, Alina Hotes, Beate Häberle, Eiso Hiyama, Tomoro Hishiki, Emilie Indersie, Sophie Branchereau, Christian Vokuhl, Mathurin Dorel, Hans Lehrach, Bodo Lange, Stefano Cairo, Roland Kappler
{"title":"机制模型定位西瑞替尼作为儿童肝肿瘤的核完整性破坏疗法。","authors":"Salih Demir, Thomas Kessler, Alina Hotes, Beate Häberle, Eiso Hiyama, Tomoro Hishiki, Emilie Indersie, Sophie Branchereau, Christian Vokuhl, Mathurin Dorel, Hans Lehrach, Bodo Lange, Stefano Cairo, Roland Kappler","doi":"10.1186/s13046-025-03535-z","DOIUrl":null,"url":null,"abstract":"<p><strong>Background: </strong>Pediatric liver tumors with high-risk features pose therapeutic challenges, necessitating the development of more targeted and effective treatment strategies. Computational modeling of virtual patients and in silico drug response simulations, based on properly trained mechanistic models, is a powerful strategy to predict new treatment options. We aimed to leverage patient-specific mechanistic cell models to identify therapeutic alternatives for pediatric patients with high-risk liver tumors.</p><p><strong>Methods: </strong>We generated digital twins of high-risk pediatric liver tumor patients by integrating clinical, genetic, and transcriptomic data and performed computational drug response simulations using mechanistic models. We validated the therapeutic potential of ceritinib in patient-derived xenograft models both in vitro and in vivo and used fluorescence microscopy-based imaging for functional analyses.</p><p><strong>Results: </strong>Mechanistic models trained with digital twins of high-risk pediatric liver tumor patients identified ceritinib as the most effective treatment option through iterated in silico drug response simulations. Validation on a comprehensive drug-testing platform demonstrated that ceritinib, unlike other ALK receptor tyrosine kinase inhibitors with lower prediction scores, inhibited tumor growth by targeting non-canonical kinases. Mechanistically, ceritinib suppressed expression of nucleoporins, essential components of the nuclear pore complex overexpressed in pediatric liver tumors, consequently leading to the disruption of nuclear membrane integrity, perinuclear accumulation of mitochondria, production of reactive oxygen species, and induction of apoptosis. In patient-derived xenograft mouse models, ceritinib reduced tumor burden and extended survival by promoting cell death.</p><p><strong>Conclusion: </strong>This study demonstrates the successful application of mechanistic models on virtual patients to position ceritinib as a promising therapeutic agent for high-risk pediatric liver tumors, highlighting its impact on key kinases implicated in tumor aggressiveness and its ability to compromise nuclear integrity.</p>","PeriodicalId":50199,"journal":{"name":"Journal of Experimental & Clinical Cancer Research","volume":"44 1","pages":"268"},"PeriodicalIF":12.8000,"publicationDate":"2025-09-18","publicationTypes":"Journal Article","fieldsOfStudy":null,"isOpenAccess":false,"openAccessPdf":"https://www.ncbi.nlm.nih.gov/pmc/articles/PMC12445023/pdf/","citationCount":"0","resultStr":"{\"title\":\"Mechanistic models position ceritinib as a nuclear integrity disrupting therapy in pediatric liver tumors.\",\"authors\":\"Salih Demir, Thomas Kessler, Alina Hotes, Beate Häberle, Eiso Hiyama, Tomoro Hishiki, Emilie Indersie, Sophie Branchereau, Christian Vokuhl, Mathurin Dorel, Hans Lehrach, Bodo Lange, Stefano Cairo, Roland Kappler\",\"doi\":\"10.1186/s13046-025-03535-z\",\"DOIUrl\":null,\"url\":null,\"abstract\":\"<p><strong>Background: </strong>Pediatric liver tumors with high-risk features pose therapeutic challenges, necessitating the development of more targeted and effective treatment strategies. Computational modeling of virtual patients and in silico drug response simulations, based on properly trained mechanistic models, is a powerful strategy to predict new treatment options. We aimed to leverage patient-specific mechanistic cell models to identify therapeutic alternatives for pediatric patients with high-risk liver tumors.</p><p><strong>Methods: </strong>We generated digital twins of high-risk pediatric liver tumor patients by integrating clinical, genetic, and transcriptomic data and performed computational drug response simulations using mechanistic models. We validated the therapeutic potential of ceritinib in patient-derived xenograft models both in vitro and in vivo and used fluorescence microscopy-based imaging for functional analyses.</p><p><strong>Results: </strong>Mechanistic models trained with digital twins of high-risk pediatric liver tumor patients identified ceritinib as the most effective treatment option through iterated in silico drug response simulations. Validation on a comprehensive drug-testing platform demonstrated that ceritinib, unlike other ALK receptor tyrosine kinase inhibitors with lower prediction scores, inhibited tumor growth by targeting non-canonical kinases. Mechanistically, ceritinib suppressed expression of nucleoporins, essential components of the nuclear pore complex overexpressed in pediatric liver tumors, consequently leading to the disruption of nuclear membrane integrity, perinuclear accumulation of mitochondria, production of reactive oxygen species, and induction of apoptosis. In patient-derived xenograft mouse models, ceritinib reduced tumor burden and extended survival by promoting cell death.</p><p><strong>Conclusion: </strong>This study demonstrates the successful application of mechanistic models on virtual patients to position ceritinib as a promising therapeutic agent for high-risk pediatric liver tumors, highlighting its impact on key kinases implicated in tumor aggressiveness and its ability to compromise nuclear integrity.</p>\",\"PeriodicalId\":50199,\"journal\":{\"name\":\"Journal of Experimental & Clinical Cancer Research\",\"volume\":\"44 1\",\"pages\":\"268\"},\"PeriodicalIF\":12.8000,\"publicationDate\":\"2025-09-18\",\"publicationTypes\":\"Journal Article\",\"fieldsOfStudy\":null,\"isOpenAccess\":false,\"openAccessPdf\":\"https://www.ncbi.nlm.nih.gov/pmc/articles/PMC12445023/pdf/\",\"citationCount\":\"0\",\"resultStr\":null,\"platform\":\"Semanticscholar\",\"paperid\":null,\"PeriodicalName\":\"Journal of Experimental & Clinical Cancer Research\",\"FirstCategoryId\":\"3\",\"ListUrlMain\":\"https://doi.org/10.1186/s13046-025-03535-z\",\"RegionNum\":1,\"RegionCategory\":\"医学\",\"ArticlePicture\":[],\"TitleCN\":null,\"AbstractTextCN\":null,\"PMCID\":null,\"EPubDate\":\"\",\"PubModel\":\"\",\"JCR\":\"Q1\",\"JCRName\":\"ONCOLOGY\",\"Score\":null,\"Total\":0}","platform":"Semanticscholar","paperid":null,"PeriodicalName":"Journal of Experimental & Clinical Cancer Research","FirstCategoryId":"3","ListUrlMain":"https://doi.org/10.1186/s13046-025-03535-z","RegionNum":1,"RegionCategory":"医学","ArticlePicture":[],"TitleCN":null,"AbstractTextCN":null,"PMCID":null,"EPubDate":"","PubModel":"","JCR":"Q1","JCRName":"ONCOLOGY","Score":null,"Total":0}
引用次数: 0

摘要

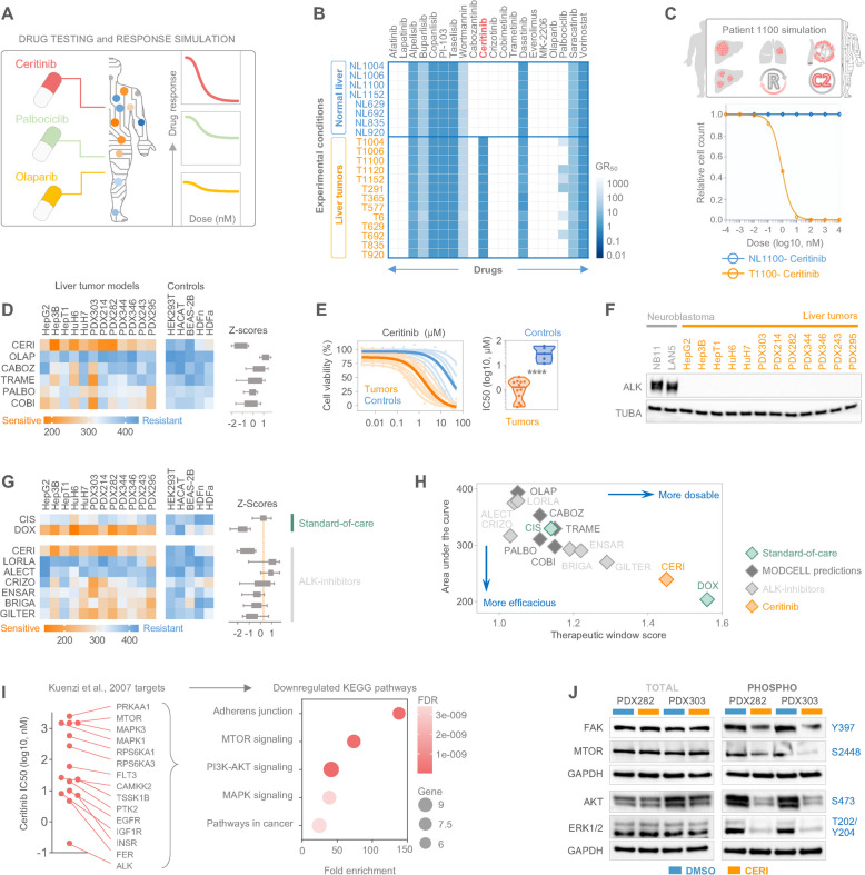
背景:儿童肝脏肿瘤具有高危特征,对治疗提出了挑战,需要制定更有针对性和更有效的治疗策略。基于适当训练的机制模型,虚拟患者和计算机药物反应模拟的计算建模是预测新治疗方案的有力策略。我们的目的是利用患者特异性机制细胞模型来确定高风险肝肿瘤儿科患者的治疗方案。方法:通过整合临床、遗传和转录组学数据,生成高危儿童肝肿瘤患者的数字双胞胎,并使用机制模型进行药物反应的计算模拟。我们在体外和体内验证了ceritinib在患者来源的异种移植物模型中的治疗潜力,并使用基于荧光显微镜的成像进行功能分析。结果:通过反复的计算机药物反应模拟,通过数字双胞胎训练的高危儿童肝肿瘤患者机制模型确定了ceritinib是最有效的治疗选择。综合药物测试平台的验证表明,与其他预测评分较低的ALK受体酪氨酸激酶抑制剂不同,ceritinib通过靶向非典型激酶来抑制肿瘤生长。在机制上,ceritinib抑制核孔蛋白的表达,核孔蛋白是儿童肝脏肿瘤中核孔复合物的重要组成部分,过度表达,从而导致核膜完整性破坏,核周线粒体积聚,活性氧产生,诱导细胞凋亡。在患者来源的异种移植小鼠模型中,西瑞替尼通过促进细胞死亡来减轻肿瘤负担并延长生存期。结论:该研究成功地应用了虚拟患者的机制模型,将西瑞替尼定位为高危儿童肝脏肿瘤的有前景的治疗药物,突出了其对肿瘤侵袭性相关关键激酶的影响及其破坏核完整性的能力。
本文章由计算机程序翻译,如有差异,请以英文原文为准。

Mechanistic models position ceritinib as a nuclear integrity disrupting therapy in pediatric liver tumors.

Mechanistic models position ceritinib as a nuclear integrity disrupting therapy in pediatric liver tumors.

Mechanistic models position ceritinib as a nuclear integrity disrupting therapy in pediatric liver tumors.

Mechanistic models position ceritinib as a nuclear integrity disrupting therapy in pediatric liver tumors.

Background: Pediatric liver tumors with high-risk features pose therapeutic challenges, necessitating the development of more targeted and effective treatment strategies. Computational modeling of virtual patients and in silico drug response simulations, based on properly trained mechanistic models, is a powerful strategy to predict new treatment options. We aimed to leverage patient-specific mechanistic cell models to identify therapeutic alternatives for pediatric patients with high-risk liver tumors.

Methods: We generated digital twins of high-risk pediatric liver tumor patients by integrating clinical, genetic, and transcriptomic data and performed computational drug response simulations using mechanistic models. We validated the therapeutic potential of ceritinib in patient-derived xenograft models both in vitro and in vivo and used fluorescence microscopy-based imaging for functional analyses.

Results: Mechanistic models trained with digital twins of high-risk pediatric liver tumor patients identified ceritinib as the most effective treatment option through iterated in silico drug response simulations. Validation on a comprehensive drug-testing platform demonstrated that ceritinib, unlike other ALK receptor tyrosine kinase inhibitors with lower prediction scores, inhibited tumor growth by targeting non-canonical kinases. Mechanistically, ceritinib suppressed expression of nucleoporins, essential components of the nuclear pore complex overexpressed in pediatric liver tumors, consequently leading to the disruption of nuclear membrane integrity, perinuclear accumulation of mitochondria, production of reactive oxygen species, and induction of apoptosis. In patient-derived xenograft mouse models, ceritinib reduced tumor burden and extended survival by promoting cell death.

Conclusion: This study demonstrates the successful application of mechanistic models on virtual patients to position ceritinib as a promising therapeutic agent for high-risk pediatric liver tumors, highlighting its impact on key kinases implicated in tumor aggressiveness and its ability to compromise nuclear integrity.

求助全文
通过发布文献求助,成功后即可免费获取论文全文。 去求助
来源期刊
CiteScore
18.20
自引率
1.80%
发文量
333
审稿时长
1 months
期刊介绍: The Journal of Experimental & Clinical Cancer Research is an esteemed peer-reviewed publication that focuses on cancer research, encompassing everything from fundamental discoveries to practical applications. We welcome submissions that showcase groundbreaking advancements in the field of cancer research, especially those that bridge the gap between laboratory findings and clinical implementation. Our goal is to foster a deeper understanding of cancer, improve prevention and detection strategies, facilitate accurate diagnosis, and enhance treatment options. We are particularly interested in manuscripts that shed light on the mechanisms behind the development and progression of cancer, including metastasis. Additionally, we encourage submissions that explore molecular alterations or biomarkers that can help predict the efficacy of different treatments or identify drug resistance. Translational research related to targeted therapies, personalized medicine, tumor immunotherapy, and innovative approaches applicable to clinical investigations are also of great interest to us. We provide a platform for the dissemination of large-scale molecular characterizations of human tumors and encourage researchers to share their insights, discoveries, and methodologies with the wider scientific community. By publishing high-quality research articles, reviews, and commentaries, the Journal of Experimental & Clinical Cancer Research strives to contribute to the continuous improvement of cancer care and make a meaningful impact on patients' lives.
×
引用
GB/T 7714-2015
复制
MLA
复制
APA
复制
导出至
BibTeX EndNote RefMan NoteFirst NoteExpress
×
提示
您的信息不完整,为了账户安全,请先补充。
现在去补充
×
提示
您因"违规操作"
具体请查看互助需知
我知道了
×
提示
确定
请完成安全验证×
copy
已复制链接
快去分享给好友吧!
我知道了
右上角分享
点击右上角分享
0
联系我们:info@booksci.cn Book学术提供免费学术资源搜索服务,方便国内外学者检索中英文文献。致力于提供最便捷和优质的服务体验。 Copyright © 2023 布克学术 All rights reserved.
京ICP备2023020795号-1
ghs 京公网安备 11010802042870号
Book学术文献互助
Book学术文献互助群
群 号:604180095
Book学术官方微信