寄生液泡的分裂和多诺瓦利什曼原虫的复制需要宿主ESCRT机制的非规范激活。

IF 4.9 1区 医学 Q1 MICROBIOLOGY
PLoS Pathogens Pub Date : 2025-09-16 eCollection Date: 2025-09-01 DOI:10.1371/journal.ppat.1013513
Javier Rosero, Peter E Kima
{"title":"寄生液泡的分裂和多诺瓦利什曼原虫的复制需要宿主ESCRT机制的非规范激活。","authors":"Javier Rosero, Peter E Kima","doi":"10.1371/journal.ppat.1013513","DOIUrl":null,"url":null,"abstract":"<p><p>Leishmania donovani (Ld) is the causative agent of visceral leishmaniasis, which results in death if not treated. In mammalian cells, Ld live in vacuolar compartments called Leishmania parasitophorous vacuoles (LdLPVs) that enigmatically divide following parasite replication. We evaluated the role of the endosomal sorting complex required for transport (ESCRT) machinery in the scission of LdLPVs. We found that ESCRT components are constitutively recruited to LdLPVs. We propose that this recruitment depends on the expression of PI(3,4)P2 on LdLPVs. The knockdown (KD) of upstream components of the ESCRT machinery revealed that ALIX, but not TSG101 or VPS28, led to a significant reduction in the parasite burden in infected cultures. Interestingly, LdLPVs in ALIXKDs were more distended and harbored more than 2 parasites. Incorporation of BrdU into Leishmania in THP-1 macrophages revealed that parasite replication was inhibited in ALIXKD due to defective LdLPV scission. These findings establish that non-canonical activation of the ESCRT machinery is required for Leishmania to replicate within macrophages.</p>","PeriodicalId":48999,"journal":{"name":"PLoS Pathogens","volume":"21 9","pages":"e1013513"},"PeriodicalIF":4.9000,"publicationDate":"2025-09-16","publicationTypes":"Journal Article","fieldsOfStudy":null,"isOpenAccess":false,"openAccessPdf":"https://www.ncbi.nlm.nih.gov/pmc/articles/PMC12453208/pdf/","citationCount":"0","resultStr":"{\"title\":\"A non-canonical activation of the host's ESCRT machinery is required for the scission of parasitophorous vacuoles and the replication of Leishmania donovani.\",\"authors\":\"Javier Rosero, Peter E Kima\",\"doi\":\"10.1371/journal.ppat.1013513\",\"DOIUrl\":null,\"url\":null,\"abstract\":\"<p><p>Leishmania donovani (Ld) is the causative agent of visceral leishmaniasis, which results in death if not treated. In mammalian cells, Ld live in vacuolar compartments called Leishmania parasitophorous vacuoles (LdLPVs) that enigmatically divide following parasite replication. We evaluated the role of the endosomal sorting complex required for transport (ESCRT) machinery in the scission of LdLPVs. We found that ESCRT components are constitutively recruited to LdLPVs. We propose that this recruitment depends on the expression of PI(3,4)P2 on LdLPVs. The knockdown (KD) of upstream components of the ESCRT machinery revealed that ALIX, but not TSG101 or VPS28, led to a significant reduction in the parasite burden in infected cultures. Interestingly, LdLPVs in ALIXKDs were more distended and harbored more than 2 parasites. Incorporation of BrdU into Leishmania in THP-1 macrophages revealed that parasite replication was inhibited in ALIXKD due to defective LdLPV scission. These findings establish that non-canonical activation of the ESCRT machinery is required for Leishmania to replicate within macrophages.</p>\",\"PeriodicalId\":48999,\"journal\":{\"name\":\"PLoS Pathogens\",\"volume\":\"21 9\",\"pages\":\"e1013513\"},\"PeriodicalIF\":4.9000,\"publicationDate\":\"2025-09-16\",\"publicationTypes\":\"Journal Article\",\"fieldsOfStudy\":null,\"isOpenAccess\":false,\"openAccessPdf\":\"https://www.ncbi.nlm.nih.gov/pmc/articles/PMC12453208/pdf/\",\"citationCount\":\"0\",\"resultStr\":null,\"platform\":\"Semanticscholar\",\"paperid\":null,\"PeriodicalName\":\"PLoS Pathogens\",\"FirstCategoryId\":\"3\",\"ListUrlMain\":\"https://doi.org/10.1371/journal.ppat.1013513\",\"RegionNum\":1,\"RegionCategory\":\"医学\",\"ArticlePicture\":[],\"TitleCN\":null,\"AbstractTextCN\":null,\"PMCID\":null,\"EPubDate\":\"2025/9/1 0:00:00\",\"PubModel\":\"eCollection\",\"JCR\":\"Q1\",\"JCRName\":\"MICROBIOLOGY\",\"Score\":null,\"Total\":0}","platform":"Semanticscholar","paperid":null,"PeriodicalName":"PLoS Pathogens","FirstCategoryId":"3","ListUrlMain":"https://doi.org/10.1371/journal.ppat.1013513","RegionNum":1,"RegionCategory":"医学","ArticlePicture":[],"TitleCN":null,"AbstractTextCN":null,"PMCID":null,"EPubDate":"2025/9/1 0:00:00","PubModel":"eCollection","JCR":"Q1","JCRName":"MICROBIOLOGY","Score":null,"Total":0}
引用次数: 0

摘要

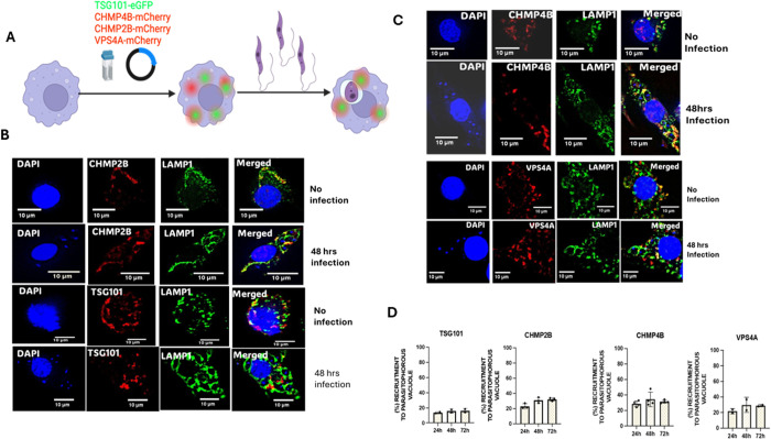
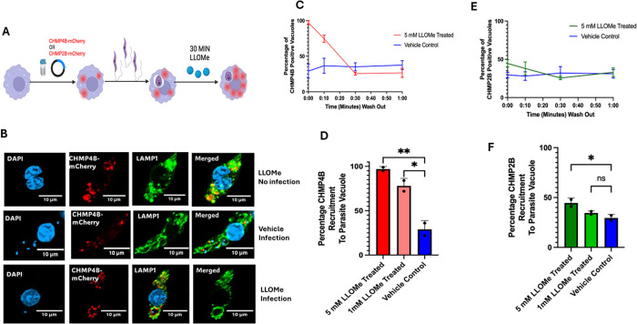
多诺瓦利什曼原虫(Ld)是内脏利什曼病的病原体,如果不治疗会导致死亡。在哺乳动物细胞中,Ld生活在称为利什曼原虫寄生液泡(LdLPVs)的液泡室中,这些液泡在寄生虫复制后神秘地分裂。我们评估了运输所需的内体分选复合体(ESCRT)机制在LdLPVs分裂中的作用。我们发现ESCRT成分组成性地招募到ldlpv。我们认为这种招募依赖于PI(3,4)P2在LdLPVs上的表达。ESCRT机制上游组分的敲低(KD)表明,ALIX,而不是TSG101或VPS28,导致感染培养物中寄生虫负担的显著减少。有趣的是,ALIXKDs的ldlpv更膨胀,并且含有2个以上的寄生虫。在THP-1巨噬细胞中将BrdU掺入利什曼原虫中,表明ALIXKD中由于LdLPV断裂缺陷,寄生虫复制受到抑制。这些发现表明,非典型激活ESCRT机制是利什曼原虫在巨噬细胞内复制所必需的。
本文章由计算机程序翻译,如有差异,请以英文原文为准。

A non-canonical activation of the host's ESCRT machinery is required for the scission of parasitophorous vacuoles and the replication of Leishmania donovani.

A non-canonical activation of the host's ESCRT machinery is required for the scission of parasitophorous vacuoles and the replication of Leishmania donovani.

A non-canonical activation of the host's ESCRT machinery is required for the scission of parasitophorous vacuoles and the replication of Leishmania donovani.

A non-canonical activation of the host's ESCRT machinery is required for the scission of parasitophorous vacuoles and the replication of Leishmania donovani.

Leishmania donovani (Ld) is the causative agent of visceral leishmaniasis, which results in death if not treated. In mammalian cells, Ld live in vacuolar compartments called Leishmania parasitophorous vacuoles (LdLPVs) that enigmatically divide following parasite replication. We evaluated the role of the endosomal sorting complex required for transport (ESCRT) machinery in the scission of LdLPVs. We found that ESCRT components are constitutively recruited to LdLPVs. We propose that this recruitment depends on the expression of PI(3,4)P2 on LdLPVs. The knockdown (KD) of upstream components of the ESCRT machinery revealed that ALIX, but not TSG101 or VPS28, led to a significant reduction in the parasite burden in infected cultures. Interestingly, LdLPVs in ALIXKDs were more distended and harbored more than 2 parasites. Incorporation of BrdU into Leishmania in THP-1 macrophages revealed that parasite replication was inhibited in ALIXKD due to defective LdLPV scission. These findings establish that non-canonical activation of the ESCRT machinery is required for Leishmania to replicate within macrophages.

求助全文
通过发布文献求助,成功后即可免费获取论文全文。 去求助
来源期刊
PLoS Pathogens
PLoS Pathogens MICROBIOLOGY-PARASITOLOGY
自引率
3.00%
发文量
598
期刊介绍: Bacteria, fungi, parasites, prions and viruses cause a plethora of diseases that have important medical, agricultural, and economic consequences. Moreover, the study of microbes continues to provide novel insights into such fundamental processes as the molecular basis of cellular and organismal function.
×
引用
GB/T 7714-2015
复制
MLA
复制
APA
复制
导出至
BibTeX EndNote RefMan NoteFirst NoteExpress
×
提示
您的信息不完整,为了账户安全,请先补充。
现在去补充
×
提示
您因"违规操作"
具体请查看互助需知
我知道了
×
提示
确定
请完成安全验证×
copy
已复制链接
快去分享给好友吧!
我知道了
右上角分享
点击右上角分享
0
联系我们:info@booksci.cn Book学术提供免费学术资源搜索服务,方便国内外学者检索中英文文献。致力于提供最便捷和优质的服务体验。 Copyright © 2023 布克学术 All rights reserved.
京ICP备2023020795号-1
ghs 京公网安备 11010802042870号
Book学术文献互助
Book学术文献互助群
群 号:604180095
Book学术官方微信