人工智能在骨科和创伤外科教育中的应用、伦理和未来展望。

IF 2.1 Q2 ORTHOPEDICS
Jaime Andrés Leal
{"title":"人工智能在骨科和创伤外科教育中的应用、伦理和未来展望。","authors":"Jaime Andrés Leal","doi":"10.5435/JAAOSGlobal-D-25-00174","DOIUrl":null,"url":null,"abstract":"<p><p>Artificial intelligence (AI) is redefining surgical education by enabling personalized, data-driven learning environments. In orthopaedic trauma surgery, a specialty defined by diagnostic complexity, time-sensitive decision making, and procedural precision, AI tools are uniquely positioned to enhance resident training. This narrative review explores the role of AI subfields-machine learning (machine learning), deep learning, computer vision, natural language processing, and generative AI-in orthopaedic education. Each technology supports distinct educational functions, from real-time performance tracking and image interpretation to examination simulation and feedback automation. We describe how machine learning and deep learning models can assess technical competence and predict skill progression, whereas computer vision and augmented reality technologies provide immersive simulation and motion analysis. Natural language processing enables documentation analysis and scenario-based teaching, and large language models like ChatGPT support interactive, case-based learning. Ethical concerns such as algorithmic bias, data governance, transparency, and cognitive over-reliance are also discussed. A systems-based framework is proposed to integrate these technologies into a closed-loop educational cycle, emphasizing adaptive learning and professional growth. AI is not a substitute for surgical mentorship, but a powerful amplifier of educational quality. Its thoughtful implementation can foster equity, efficiency, and innovation in orthopaedic trauma training-transforming how surgical competence is acquired, assessed, and advanced.</p>","PeriodicalId":45062,"journal":{"name":"Journal of the American Academy of Orthopaedic Surgeons Global Research and Reviews","volume":"9 9","pages":""},"PeriodicalIF":2.1000,"publicationDate":"2025-09-10","publicationTypes":"Journal Article","fieldsOfStudy":null,"isOpenAccess":false,"openAccessPdf":"https://www.ncbi.nlm.nih.gov/pmc/articles/PMC12425090/pdf/","citationCount":"0","resultStr":"{\"title\":\"Artificial Intelligence in Orthopaedic and Trauma Surgery Education: Applications, Ethics, and Future Perspectives.\",\"authors\":\"Jaime Andrés Leal\",\"doi\":\"10.5435/JAAOSGlobal-D-25-00174\",\"DOIUrl\":null,\"url\":null,\"abstract\":\"<p><p>Artificial intelligence (AI) is redefining surgical education by enabling personalized, data-driven learning environments. In orthopaedic trauma surgery, a specialty defined by diagnostic complexity, time-sensitive decision making, and procedural precision, AI tools are uniquely positioned to enhance resident training. This narrative review explores the role of AI subfields-machine learning (machine learning), deep learning, computer vision, natural language processing, and generative AI-in orthopaedic education. Each technology supports distinct educational functions, from real-time performance tracking and image interpretation to examination simulation and feedback automation. We describe how machine learning and deep learning models can assess technical competence and predict skill progression, whereas computer vision and augmented reality technologies provide immersive simulation and motion analysis. Natural language processing enables documentation analysis and scenario-based teaching, and large language models like ChatGPT support interactive, case-based learning. Ethical concerns such as algorithmic bias, data governance, transparency, and cognitive over-reliance are also discussed. A systems-based framework is proposed to integrate these technologies into a closed-loop educational cycle, emphasizing adaptive learning and professional growth. AI is not a substitute for surgical mentorship, but a powerful amplifier of educational quality. Its thoughtful implementation can foster equity, efficiency, and innovation in orthopaedic trauma training-transforming how surgical competence is acquired, assessed, and advanced.</p>\",\"PeriodicalId\":45062,\"journal\":{\"name\":\"Journal of the American Academy of Orthopaedic Surgeons Global Research and Reviews\",\"volume\":\"9 9\",\"pages\":\"\"},\"PeriodicalIF\":2.1000,\"publicationDate\":\"2025-09-10\",\"publicationTypes\":\"Journal Article\",\"fieldsOfStudy\":null,\"isOpenAccess\":false,\"openAccessPdf\":\"https://www.ncbi.nlm.nih.gov/pmc/articles/PMC12425090/pdf/\",\"citationCount\":\"0\",\"resultStr\":null,\"platform\":\"Semanticscholar\",\"paperid\":null,\"PeriodicalName\":\"Journal of the American Academy of Orthopaedic Surgeons Global Research and Reviews\",\"FirstCategoryId\":\"1085\",\"ListUrlMain\":\"https://doi.org/10.5435/JAAOSGlobal-D-25-00174\",\"RegionNum\":0,\"RegionCategory\":null,\"ArticlePicture\":[],\"TitleCN\":null,\"AbstractTextCN\":null,\"PMCID\":null,\"EPubDate\":\"2025/9/1 0:00:00\",\"PubModel\":\"eCollection\",\"JCR\":\"Q2\",\"JCRName\":\"ORTHOPEDICS\",\"Score\":null,\"Total\":0}","platform":"Semanticscholar","paperid":null,"PeriodicalName":"Journal of the American Academy of Orthopaedic Surgeons Global Research and Reviews","FirstCategoryId":"1085","ListUrlMain":"https://doi.org/10.5435/JAAOSGlobal-D-25-00174","RegionNum":0,"RegionCategory":null,"ArticlePicture":[],"TitleCN":null,"AbstractTextCN":null,"PMCID":null,"EPubDate":"2025/9/1 0:00:00","PubModel":"eCollection","JCR":"Q2","JCRName":"ORTHOPEDICS","Score":null,"Total":0}
引用次数: 0

摘要

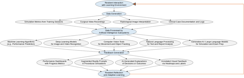
人工智能(AI)通过实现个性化、数据驱动的学习环境,正在重新定义外科教育。骨科创伤外科是一个由诊断复杂性、时间敏感性决策和程序准确性定义的专业,人工智能工具在加强住院医师培训方面具有独特的定位。本文探讨了人工智能子领域——机器学习(机器学习)、深度学习、计算机视觉、自然语言处理和生成人工智能在骨科教育中的作用。每种技术都支持不同的教育功能,从实时性能跟踪和图像解释到考试模拟和反馈自动化。我们描述了机器学习和深度学习模型如何评估技术能力和预测技能进步,而计算机视觉和增强现实技术提供沉浸式模拟和运动分析。自然语言处理支持文档分析和基于场景的教学,而像ChatGPT这样的大型语言模型支持交互式的、基于案例的学习。还讨论了算法偏见、数据治理、透明度和认知过度依赖等伦理问题。提出了一个基于系统的框架,将这些技术整合到一个闭环的教育周期中,强调适应性学习和专业成长。人工智能不是外科医生指导的替代品,而是教育质量的强大放大器。其经过深思熟虑的实施可以促进骨科创伤培训的公平、效率和创新——改变外科手术能力的获得、评估和提高方式。
本文章由计算机程序翻译,如有差异,请以英文原文为准。

Artificial Intelligence in Orthopaedic and Trauma Surgery Education: Applications, Ethics, and Future Perspectives.

Artificial Intelligence in Orthopaedic and Trauma Surgery Education: Applications, Ethics, and Future Perspectives.

Artificial Intelligence in Orthopaedic and Trauma Surgery Education: Applications, Ethics, and Future Perspectives.

Artificial intelligence (AI) is redefining surgical education by enabling personalized, data-driven learning environments. In orthopaedic trauma surgery, a specialty defined by diagnostic complexity, time-sensitive decision making, and procedural precision, AI tools are uniquely positioned to enhance resident training. This narrative review explores the role of AI subfields-machine learning (machine learning), deep learning, computer vision, natural language processing, and generative AI-in orthopaedic education. Each technology supports distinct educational functions, from real-time performance tracking and image interpretation to examination simulation and feedback automation. We describe how machine learning and deep learning models can assess technical competence and predict skill progression, whereas computer vision and augmented reality technologies provide immersive simulation and motion analysis. Natural language processing enables documentation analysis and scenario-based teaching, and large language models like ChatGPT support interactive, case-based learning. Ethical concerns such as algorithmic bias, data governance, transparency, and cognitive over-reliance are also discussed. A systems-based framework is proposed to integrate these technologies into a closed-loop educational cycle, emphasizing adaptive learning and professional growth. AI is not a substitute for surgical mentorship, but a powerful amplifier of educational quality. Its thoughtful implementation can foster equity, efficiency, and innovation in orthopaedic trauma training-transforming how surgical competence is acquired, assessed, and advanced.

求助全文
通过发布文献求助,成功后即可免费获取论文全文。 去求助
来源期刊
CiteScore
2.60
自引率
6.70%
发文量
282
审稿时长
8 weeks
×
引用
GB/T 7714-2015
复制
MLA
复制
APA
复制
导出至
BibTeX EndNote RefMan NoteFirst NoteExpress
×
提示
您的信息不完整,为了账户安全,请先补充。
现在去补充
×
提示
您因"违规操作"
具体请查看互助需知
我知道了
×
提示
确定
请完成安全验证×
copy
已复制链接
快去分享给好友吧!
我知道了
右上角分享
点击右上角分享
0
联系我们:info@booksci.cn Book学术提供免费学术资源搜索服务,方便国内外学者检索中英文文献。致力于提供最便捷和优质的服务体验。 Copyright © 2023 布克学术 All rights reserved.
京ICP备2023020795号-1
ghs 京公网安备 11010802042870号
Book学术文献互助
Book学术文献互助群
群 号:604180095
Book学术官方微信