基于SA11和WC3株主干的VP7或VP4基因缺失的单轮状病毒及其作为病毒载体的潜在用途

IF 4.9 1区 医学 Q1 MICROBIOLOGY
PLoS Pathogens Pub Date : 2025-09-15 eCollection Date: 2025-09-01 DOI:10.1371/journal.ppat.1013484
Tomohiro Kotaki, Yuta Kanai, Megumi Onishi, Yusuke Sakai, Daisuke Motooka, Zelin Chen, Yasutaka Enoki, Sayuri Komatsu, Katsuhisa Hirai, Shohei Minami, Takahiro Kawagishi, Hiroshi Ushijima, Takeshi Kobayashi
{"title":"基于SA11和WC3株主干的VP7或VP4基因缺失的单轮状病毒及其作为病毒载体的潜在用途","authors":"Tomohiro Kotaki, Yuta Kanai, Megumi Onishi, Yusuke Sakai, Daisuke Motooka, Zelin Chen, Yasutaka Enoki, Sayuri Komatsu, Katsuhisa Hirai, Shohei Minami, Takahiro Kawagishi, Hiroshi Ushijima, Takeshi Kobayashi","doi":"10.1371/journal.ppat.1013484","DOIUrl":null,"url":null,"abstract":"<p><p>Single-round infectious rotavirus, which lacks a gene essential for virion assembly, serves not only as a safe and effective rotavirus vaccine but also as an orally-administrable viral vector vaccine that induces mucosal immunity. Previously, we generated a single-round infectious rotavirus by partially deleting the viral VP6 gene, and demonstrated its potential as a promising vaccine platform. However, this system has several limitations; namely, low viral protein expression levels and safety concerns. Here, we addressed these challenges by introducing large deletions into the VP7 or VP4 genes, which are dispensable for viral protein expression but essential for virion assembly. These VP7- or VP4-defective viruses exhibited markedly higher protein expression in wild-type MA104 cells than the previously developed VP6-defective virus. In addition, the large deletions reduce the risk of viral reversion, thereby increasing both efficacy and safety. In a mouse model, these viruses induced neutralizing antibodies at levels comparable with those elicited by wild-type rotavirus, indicating their potential as rotavirus vaccines. Moreover, a VP4-defective rotavirus harboring a heterologous gene achieved high expression of heterologous proteins, warranting its application as a viral vector vaccine. To further increase safety, we established a reverse genetics system for the bovine rotavirus WC3 strain, a parental strain of the licensed live attenuated rotavirus vaccine, and successfully generated a single-round VP4-defective rotavirus based on the WC3 backbone. Taken together, these optimizations facilitate development of safe and effective single-round infectious rotavirus platforms suitable for human use.</p>","PeriodicalId":48999,"journal":{"name":"PLoS Pathogens","volume":"21 9","pages":"e1013484"},"PeriodicalIF":4.9000,"publicationDate":"2025-09-15","publicationTypes":"Journal Article","fieldsOfStudy":null,"isOpenAccess":false,"openAccessPdf":"https://www.ncbi.nlm.nih.gov/pmc/articles/PMC12435675/pdf/","citationCount":"0","resultStr":"{\"title\":\"Single-round infectious rotaviruses with deletions of VP7 or VP4 genes, based on SA11 and WC3 strain backbones, and their potential use as viral vectors.\",\"authors\":\"Tomohiro Kotaki, Yuta Kanai, Megumi Onishi, Yusuke Sakai, Daisuke Motooka, Zelin Chen, Yasutaka Enoki, Sayuri Komatsu, Katsuhisa Hirai, Shohei Minami, Takahiro Kawagishi, Hiroshi Ushijima, Takeshi Kobayashi\",\"doi\":\"10.1371/journal.ppat.1013484\",\"DOIUrl\":null,\"url\":null,\"abstract\":\"<p><p>Single-round infectious rotavirus, which lacks a gene essential for virion assembly, serves not only as a safe and effective rotavirus vaccine but also as an orally-administrable viral vector vaccine that induces mucosal immunity. Previously, we generated a single-round infectious rotavirus by partially deleting the viral VP6 gene, and demonstrated its potential as a promising vaccine platform. However, this system has several limitations; namely, low viral protein expression levels and safety concerns. Here, we addressed these challenges by introducing large deletions into the VP7 or VP4 genes, which are dispensable for viral protein expression but essential for virion assembly. These VP7- or VP4-defective viruses exhibited markedly higher protein expression in wild-type MA104 cells than the previously developed VP6-defective virus. In addition, the large deletions reduce the risk of viral reversion, thereby increasing both efficacy and safety. In a mouse model, these viruses induced neutralizing antibodies at levels comparable with those elicited by wild-type rotavirus, indicating their potential as rotavirus vaccines. Moreover, a VP4-defective rotavirus harboring a heterologous gene achieved high expression of heterologous proteins, warranting its application as a viral vector vaccine. To further increase safety, we established a reverse genetics system for the bovine rotavirus WC3 strain, a parental strain of the licensed live attenuated rotavirus vaccine, and successfully generated a single-round VP4-defective rotavirus based on the WC3 backbone. Taken together, these optimizations facilitate development of safe and effective single-round infectious rotavirus platforms suitable for human use.</p>\",\"PeriodicalId\":48999,\"journal\":{\"name\":\"PLoS Pathogens\",\"volume\":\"21 9\",\"pages\":\"e1013484\"},\"PeriodicalIF\":4.9000,\"publicationDate\":\"2025-09-15\",\"publicationTypes\":\"Journal Article\",\"fieldsOfStudy\":null,\"isOpenAccess\":false,\"openAccessPdf\":\"https://www.ncbi.nlm.nih.gov/pmc/articles/PMC12435675/pdf/\",\"citationCount\":\"0\",\"resultStr\":null,\"platform\":\"Semanticscholar\",\"paperid\":null,\"PeriodicalName\":\"PLoS Pathogens\",\"FirstCategoryId\":\"3\",\"ListUrlMain\":\"https://doi.org/10.1371/journal.ppat.1013484\",\"RegionNum\":1,\"RegionCategory\":\"医学\",\"ArticlePicture\":[],\"TitleCN\":null,\"AbstractTextCN\":null,\"PMCID\":null,\"EPubDate\":\"2025/9/1 0:00:00\",\"PubModel\":\"eCollection\",\"JCR\":\"Q1\",\"JCRName\":\"MICROBIOLOGY\",\"Score\":null,\"Total\":0}","platform":"Semanticscholar","paperid":null,"PeriodicalName":"PLoS Pathogens","FirstCategoryId":"3","ListUrlMain":"https://doi.org/10.1371/journal.ppat.1013484","RegionNum":1,"RegionCategory":"医学","ArticlePicture":[],"TitleCN":null,"AbstractTextCN":null,"PMCID":null,"EPubDate":"2025/9/1 0:00:00","PubModel":"eCollection","JCR":"Q1","JCRName":"MICROBIOLOGY","Score":null,"Total":0}
引用次数: 0

摘要

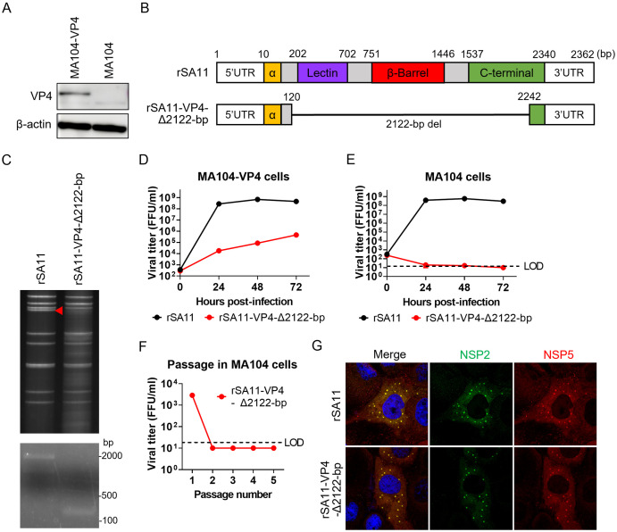
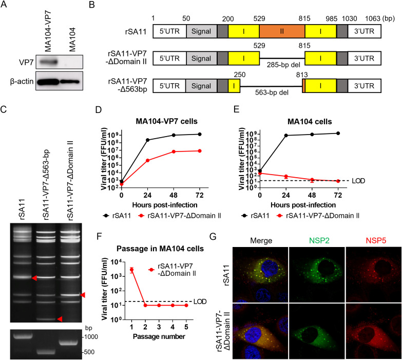
单轮状病毒缺乏病毒粒子组装所必需的基因,它不仅是一种安全有效的轮状病毒疫苗,而且是一种诱导粘膜免疫的口服病毒载体疫苗。此前,我们通过部分删除病毒VP6基因产生了单轮状传染性轮状病毒,并证明了其作为一种有前景的疫苗平台的潜力。然而,这个系统有几个限制;即低病毒蛋白表达水平和安全性问题。在这里,我们通过在VP7或VP4基因中引入大量缺失来解决这些挑战,VP7或VP4基因对于病毒蛋白表达是必不可少的,但对于病毒粒子组装是必不可少的。这些VP7或vp4缺陷病毒在野生型MA104细胞中的蛋白表达明显高于先前开发的vp6缺陷病毒。此外,大的缺失减少了病毒逆转的风险,从而提高了疗效和安全性。在小鼠模型中,这些病毒诱导的中和抗体水平与野生型轮状病毒诱导的抗体水平相当,这表明它们有可能作为轮状病毒疫苗。此外,一种含有外源基因的vp4缺陷轮状病毒实现了外源蛋白的高表达,保证了其作为病毒载体疫苗的应用。为了进一步提高安全性,我们建立了牛轮状病毒WC3毒株的反向遗传系统,该毒株是经批准的轮状病毒减毒活疫苗的亲本毒株,并成功地以WC3主干为基础产生了单轮vp4缺陷轮状病毒。综上所述,这些优化有助于开发适合人类使用的安全有效的单轮状病毒感染平台。
本文章由计算机程序翻译,如有差异,请以英文原文为准。

Single-round infectious rotaviruses with deletions of VP7 or VP4 genes, based on SA11 and WC3 strain backbones, and their potential use as viral vectors.

Single-round infectious rotaviruses with deletions of VP7 or VP4 genes, based on SA11 and WC3 strain backbones, and their potential use as viral vectors.

Single-round infectious rotaviruses with deletions of VP7 or VP4 genes, based on SA11 and WC3 strain backbones, and their potential use as viral vectors.

Single-round infectious rotaviruses with deletions of VP7 or VP4 genes, based on SA11 and WC3 strain backbones, and their potential use as viral vectors.

Single-round infectious rotavirus, which lacks a gene essential for virion assembly, serves not only as a safe and effective rotavirus vaccine but also as an orally-administrable viral vector vaccine that induces mucosal immunity. Previously, we generated a single-round infectious rotavirus by partially deleting the viral VP6 gene, and demonstrated its potential as a promising vaccine platform. However, this system has several limitations; namely, low viral protein expression levels and safety concerns. Here, we addressed these challenges by introducing large deletions into the VP7 or VP4 genes, which are dispensable for viral protein expression but essential for virion assembly. These VP7- or VP4-defective viruses exhibited markedly higher protein expression in wild-type MA104 cells than the previously developed VP6-defective virus. In addition, the large deletions reduce the risk of viral reversion, thereby increasing both efficacy and safety. In a mouse model, these viruses induced neutralizing antibodies at levels comparable with those elicited by wild-type rotavirus, indicating their potential as rotavirus vaccines. Moreover, a VP4-defective rotavirus harboring a heterologous gene achieved high expression of heterologous proteins, warranting its application as a viral vector vaccine. To further increase safety, we established a reverse genetics system for the bovine rotavirus WC3 strain, a parental strain of the licensed live attenuated rotavirus vaccine, and successfully generated a single-round VP4-defective rotavirus based on the WC3 backbone. Taken together, these optimizations facilitate development of safe and effective single-round infectious rotavirus platforms suitable for human use.

求助全文
通过发布文献求助,成功后即可免费获取论文全文。 去求助
来源期刊
PLoS Pathogens
PLoS Pathogens MICROBIOLOGY-PARASITOLOGY
自引率
3.00%
发文量
598
期刊介绍: Bacteria, fungi, parasites, prions and viruses cause a plethora of diseases that have important medical, agricultural, and economic consequences. Moreover, the study of microbes continues to provide novel insights into such fundamental processes as the molecular basis of cellular and organismal function.
×
引用
GB/T 7714-2015
复制
MLA
复制
APA
复制
导出至
BibTeX EndNote RefMan NoteFirst NoteExpress
×
提示
您的信息不完整,为了账户安全,请先补充。
现在去补充
×
提示
您因"违规操作"
具体请查看互助需知
我知道了
×
提示
确定
请完成安全验证×
copy
已复制链接
快去分享给好友吧!
我知道了
右上角分享
点击右上角分享
0
联系我们:info@booksci.cn Book学术提供免费学术资源搜索服务,方便国内外学者检索中英文文献。致力于提供最便捷和优质的服务体验。 Copyright © 2023 布克学术 All rights reserved.
京ICP备2023020795号-1
ghs 京公网安备 11010802042870号
Book学术文献互助
Book学术文献互助群
群 号:604180095
Book学术官方微信