紧急护理登记(SAVER)项目的自我伤害和暴力:混合方法研究的方案。

IF 1.6 Q4 HEALTH CARE SCIENCES & SERVICES
Emily Bebbington, Anne Krayer, Abigail Lea, Alberto Salmoiraghi, Claire Cotter, Deborah Job, Gemma Hobson, Geraint Farr, Gwennan Charlton, Jane Moore, Limssy Varghese, Meinir Evans, Ned Hartfiel, Non Evans, Rebecca Masters, Rhiannon Tudor Edwards, Robert Atenstaedt, Rob Poole, Rosalind Reilly, Catherine Robinson
{"title":"紧急护理登记(SAVER)项目的自我伤害和暴力:混合方法研究的方案。","authors":"Emily Bebbington, Anne Krayer, Abigail Lea, Alberto Salmoiraghi, Claire Cotter, Deborah Job, Gemma Hobson, Geraint Farr, Gwennan Charlton, Jane Moore, Limssy Varghese, Meinir Evans, Ned Hartfiel, Non Evans, Rebecca Masters, Rhiannon Tudor Edwards, Robert Atenstaedt, Rob Poole, Rosalind Reilly, Catherine Robinson","doi":"10.1136/bmjoq-2025-003463","DOIUrl":null,"url":null,"abstract":"<p><strong>Introduction: </strong>Intentional injuries can be broadly classified into those that are self-inflicted (eg, suicide, self-harm), and those that are inflicted by others (eg, homicide, assault). Many risk factors are the same for all intentional injuries. It is widely accepted that there needs to be a public health approach to self-harm and interpersonal violence prevention, including surveillance of presentations to emergency departments. Self-harm and interpersonal violence are important causes of morbidity and mortality in Wales. Interpersonal violence surveillance is already operationalised in Wales, but variables are limited and case ascertainment may not be complete. There is no self-harm register. The aim of this study is to understand the utility of existing systems in North Wales that collect data about self-harm and interpersonal violence, and how a registry could be implemented to address any unmet needs.</p><p><strong>Methods and analysis: </strong>The project consists of five work packages. First, process mapping will be used to understand the pathways by which patients access emergency care, and how data are collected about patients. Second, routinely collected data will be explored to understand the burden of disease, and the strengths and limitations of existing data collection systems. Third, semi-structured interviews will be completed with stakeholders to understand their needs and experiences. Fourth, semi-structured interviews with third sector organisations which work with people with lived experience of self-harm or interpersonal violence will explore the acceptability of data collection. Fifth, a method will be developed that would enable economic evaluation of a self-harm and interpersonal violence register.</p><p><strong>Ethics and dissemination: </strong>Results will be used to understand whether a self-harm and interpersonal violence registry is required in Wales. The results have the potential to influence local and national strategy on intentional injury prevention. Results will be disseminated to local services, regional and national programme teams, and published as a peer-reviewed journal article.</p>","PeriodicalId":9052,"journal":{"name":"BMJ Open Quality","volume":"14 3","pages":""},"PeriodicalIF":1.6000,"publicationDate":"2025-09-14","publicationTypes":"Journal Article","fieldsOfStudy":null,"isOpenAccess":false,"openAccessPdf":"https://www.ncbi.nlm.nih.gov/pmc/articles/PMC12434773/pdf/","citationCount":"0","resultStr":"{\"title\":\"Self-harm and Violence Presenting to Emergency Care Registry (SAVER) project: protocol for a mixed-methods study.\",\"authors\":\"Emily Bebbington, Anne Krayer, Abigail Lea, Alberto Salmoiraghi, Claire Cotter, Deborah Job, Gemma Hobson, Geraint Farr, Gwennan Charlton, Jane Moore, Limssy Varghese, Meinir Evans, Ned Hartfiel, Non Evans, Rebecca Masters, Rhiannon Tudor Edwards, Robert Atenstaedt, Rob Poole, Rosalind Reilly, Catherine Robinson\",\"doi\":\"10.1136/bmjoq-2025-003463\",\"DOIUrl\":null,\"url\":null,\"abstract\":\"<p><strong>Introduction: </strong>Intentional injuries can be broadly classified into those that are self-inflicted (eg, suicide, self-harm), and those that are inflicted by others (eg, homicide, assault). Many risk factors are the same for all intentional injuries. It is widely accepted that there needs to be a public health approach to self-harm and interpersonal violence prevention, including surveillance of presentations to emergency departments. Self-harm and interpersonal violence are important causes of morbidity and mortality in Wales. Interpersonal violence surveillance is already operationalised in Wales, but variables are limited and case ascertainment may not be complete. There is no self-harm register. The aim of this study is to understand the utility of existing systems in North Wales that collect data about self-harm and interpersonal violence, and how a registry could be implemented to address any unmet needs.</p><p><strong>Methods and analysis: </strong>The project consists of five work packages. First, process mapping will be used to understand the pathways by which patients access emergency care, and how data are collected about patients. Second, routinely collected data will be explored to understand the burden of disease, and the strengths and limitations of existing data collection systems. Third, semi-structured interviews will be completed with stakeholders to understand their needs and experiences. Fourth, semi-structured interviews with third sector organisations which work with people with lived experience of self-harm or interpersonal violence will explore the acceptability of data collection. Fifth, a method will be developed that would enable economic evaluation of a self-harm and interpersonal violence register.</p><p><strong>Ethics and dissemination: </strong>Results will be used to understand whether a self-harm and interpersonal violence registry is required in Wales. The results have the potential to influence local and national strategy on intentional injury prevention. Results will be disseminated to local services, regional and national programme teams, and published as a peer-reviewed journal article.</p>\",\"PeriodicalId\":9052,\"journal\":{\"name\":\"BMJ Open Quality\",\"volume\":\"14 3\",\"pages\":\"\"},\"PeriodicalIF\":1.6000,\"publicationDate\":\"2025-09-14\",\"publicationTypes\":\"Journal Article\",\"fieldsOfStudy\":null,\"isOpenAccess\":false,\"openAccessPdf\":\"https://www.ncbi.nlm.nih.gov/pmc/articles/PMC12434773/pdf/\",\"citationCount\":\"0\",\"resultStr\":null,\"platform\":\"Semanticscholar\",\"paperid\":null,\"PeriodicalName\":\"BMJ Open Quality\",\"FirstCategoryId\":\"1085\",\"ListUrlMain\":\"https://doi.org/10.1136/bmjoq-2025-003463\",\"RegionNum\":0,\"RegionCategory\":null,\"ArticlePicture\":[],\"TitleCN\":null,\"AbstractTextCN\":null,\"PMCID\":null,\"EPubDate\":\"\",\"PubModel\":\"\",\"JCR\":\"Q4\",\"JCRName\":\"HEALTH CARE SCIENCES & SERVICES\",\"Score\":null,\"Total\":0}","platform":"Semanticscholar","paperid":null,"PeriodicalName":"BMJ Open Quality","FirstCategoryId":"1085","ListUrlMain":"https://doi.org/10.1136/bmjoq-2025-003463","RegionNum":0,"RegionCategory":null,"ArticlePicture":[],"TitleCN":null,"AbstractTextCN":null,"PMCID":null,"EPubDate":"","PubModel":"","JCR":"Q4","JCRName":"HEALTH CARE SCIENCES & SERVICES","Score":null,"Total":0}
引用次数: 0

摘要

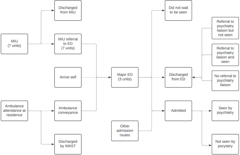
导读:故意伤害可以大致分为自己造成的伤害(如自杀、自残)和他人造成的伤害(如杀人、殴打)。所有故意伤害的许多危险因素都是相同的。人们普遍认为,需要有一种公共卫生方法来预防自残和人际暴力,包括监督到急诊科就诊的情况。自残和人际暴力是威尔士发病率和死亡率的重要原因。人际暴力监测已经在威尔士实施,但变量有限,案件确定可能不完整。没有自残登记。本研究的目的是了解北威尔士现有系统收集有关自残和人际暴力的数据的效用,以及如何实施登记处来解决任何未满足的需求。方法和分析:该项目由五个工作包组成。首先,过程映射将用于了解患者获得急诊护理的途径,以及如何收集有关患者的数据。其次,将探索常规收集的数据,以了解疾病负担,以及现有数据收集系统的优势和局限性。第三,将与利益相关者完成半结构化访谈,以了解他们的需求和经验。第四,与第三部门组织的半结构化访谈将探讨数据收集的可接受性,这些组织与有自我伤害或人际暴力生活经历的人合作。第五,将开发一种方法,能够对自残和人际暴力登记进行经济评估。道德和传播:结果将用于了解威尔士是否需要自残和人际暴力登记。研究结果有可能影响地方和国家的故意伤害预防战略。结果将分发给当地服务机构、区域和国家方案小组,并作为同行评议的期刊文章发表。
本文章由计算机程序翻译,如有差异,请以英文原文为准。

Self-harm and Violence Presenting to Emergency Care Registry (SAVER) project: protocol for a mixed-methods study.

Self-harm and Violence Presenting to Emergency Care Registry (SAVER) project: protocol for a mixed-methods study.

Introduction: Intentional injuries can be broadly classified into those that are self-inflicted (eg, suicide, self-harm), and those that are inflicted by others (eg, homicide, assault). Many risk factors are the same for all intentional injuries. It is widely accepted that there needs to be a public health approach to self-harm and interpersonal violence prevention, including surveillance of presentations to emergency departments. Self-harm and interpersonal violence are important causes of morbidity and mortality in Wales. Interpersonal violence surveillance is already operationalised in Wales, but variables are limited and case ascertainment may not be complete. There is no self-harm register. The aim of this study is to understand the utility of existing systems in North Wales that collect data about self-harm and interpersonal violence, and how a registry could be implemented to address any unmet needs.

Methods and analysis: The project consists of five work packages. First, process mapping will be used to understand the pathways by which patients access emergency care, and how data are collected about patients. Second, routinely collected data will be explored to understand the burden of disease, and the strengths and limitations of existing data collection systems. Third, semi-structured interviews will be completed with stakeholders to understand their needs and experiences. Fourth, semi-structured interviews with third sector organisations which work with people with lived experience of self-harm or interpersonal violence will explore the acceptability of data collection. Fifth, a method will be developed that would enable economic evaluation of a self-harm and interpersonal violence register.

Ethics and dissemination: Results will be used to understand whether a self-harm and interpersonal violence registry is required in Wales. The results have the potential to influence local and national strategy on intentional injury prevention. Results will be disseminated to local services, regional and national programme teams, and published as a peer-reviewed journal article.

求助全文
通过发布文献求助,成功后即可免费获取论文全文。 去求助
来源期刊
BMJ Open Quality
BMJ Open Quality Nursing-Leadership and Management
CiteScore
2.20
自引率
0.00%
发文量
226
审稿时长
20 weeks
×
引用
GB/T 7714-2015
复制
MLA
复制
APA
复制
导出至
BibTeX EndNote RefMan NoteFirst NoteExpress
×
提示
您的信息不完整,为了账户安全,请先补充。
现在去补充
×
提示
您因"违规操作"
具体请查看互助需知
我知道了
×
提示
确定
请完成安全验证×
copy
已复制链接
快去分享给好友吧!
我知道了
右上角分享
点击右上角分享
0
联系我们:info@booksci.cn Book学术提供免费学术资源搜索服务,方便国内外学者检索中英文文献。致力于提供最便捷和优质的服务体验。 Copyright © 2023 布克学术 All rights reserved.
京ICP备2023020795号-1
ghs 京公网安备 11010802042870号
Book学术文献互助
Book学术文献互助群
群 号:604180095
Book学术官方微信