早期炎症通过星形细胞-神经元信号传导增加成年雄性小鼠的攻击性行为

IF 10.1 1区 医学 Q1 BIOCHEMISTRY & MOLECULAR BIOLOGY
Jiabei Wang, Jianhao Wang, Hongyu Chen, Feng Gao, Ruifeng Xu, Yida Lv, Shuai Ding, Fang Li, Xiang Li, Yuke Shi, Hangyu Wei, Xinzhuo Chen, Junqin Zhao, Jing Xiong, Xuejie Li, Liang Zhao, Qing-tao Meng, Xuan Xiao, Zhi-Hao Wang
{"title":"早期炎症通过星形细胞-神经元信号传导增加成年雄性小鼠的攻击性行为","authors":"Jiabei Wang, Jianhao Wang, Hongyu Chen, Feng Gao, Ruifeng Xu, Yida Lv, Shuai Ding, Fang Li, Xiang Li, Yuke Shi, Hangyu Wei, Xinzhuo Chen, Junqin Zhao, Jing Xiong, Xuejie Li, Liang Zhao, Qing-tao Meng, Xuan Xiao, Zhi-Hao Wang","doi":"10.1038/s41380-025-03260-1","DOIUrl":null,"url":null,"abstract":"<p>Accumulating research has demonstrated a significant association between early-life inflammation and behavioral disorders later in life. However, the effects of early-life inflammation on aggressive behavior in adulthood remain poorly understood. Here, we show that early-life inflammation induced by lipopolysaccharide (LPS) upregulated neuronal dynamin-related protein 1 (DRP1) and impaired mitochondrial function in medial prefrontal cortex (mPFC) of adult mice, thereby increasing aggressive behavior in adulthood. We further identify that CCAAT/enhancer binding protein β (C/EBPβ) is the transcription factor of <i>Dnm1l</i>, which was activated by an increased release of lysophosphatidic acid (LPA) induced by early-life inflammation. Moreover, the overproduction of LPA was due to a specific increase in astrocyte-secreted autotaxin (ATX). Specific knockdown of astrocytic ATX reduced early-life inflammation-induced aggression in wild-type mice, but not in Thy1-C/EBPβ transgenic mice. Remarkably, coenzyme Q10 decreased early-life inflammation-induced aggressive behavior in adult mice. Altogether, these findings provide new insights into the molecular mechanisms by which early inflammation promotes aggressive behavior in adulthood.</p>","PeriodicalId":19008,"journal":{"name":"Molecular Psychiatry","volume":"48 1","pages":""},"PeriodicalIF":10.1000,"publicationDate":"2025-09-16","publicationTypes":"Journal Article","fieldsOfStudy":null,"isOpenAccess":false,"openAccessPdf":"","citationCount":"0","resultStr":"{\"title\":\"Early-life inflammation increases aggressive behavior in adult male mice through an astrocyte-neuron signaling\",\"authors\":\"Jiabei Wang, Jianhao Wang, Hongyu Chen, Feng Gao, Ruifeng Xu, Yida Lv, Shuai Ding, Fang Li, Xiang Li, Yuke Shi, Hangyu Wei, Xinzhuo Chen, Junqin Zhao, Jing Xiong, Xuejie Li, Liang Zhao, Qing-tao Meng, Xuan Xiao, Zhi-Hao Wang\",\"doi\":\"10.1038/s41380-025-03260-1\",\"DOIUrl\":null,\"url\":null,\"abstract\":\"<p>Accumulating research has demonstrated a significant association between early-life inflammation and behavioral disorders later in life. However, the effects of early-life inflammation on aggressive behavior in adulthood remain poorly understood. Here, we show that early-life inflammation induced by lipopolysaccharide (LPS) upregulated neuronal dynamin-related protein 1 (DRP1) and impaired mitochondrial function in medial prefrontal cortex (mPFC) of adult mice, thereby increasing aggressive behavior in adulthood. We further identify that CCAAT/enhancer binding protein β (C/EBPβ) is the transcription factor of <i>Dnm1l</i>, which was activated by an increased release of lysophosphatidic acid (LPA) induced by early-life inflammation. Moreover, the overproduction of LPA was due to a specific increase in astrocyte-secreted autotaxin (ATX). Specific knockdown of astrocytic ATX reduced early-life inflammation-induced aggression in wild-type mice, but not in Thy1-C/EBPβ transgenic mice. Remarkably, coenzyme Q10 decreased early-life inflammation-induced aggressive behavior in adult mice. Altogether, these findings provide new insights into the molecular mechanisms by which early inflammation promotes aggressive behavior in adulthood.</p>\",\"PeriodicalId\":19008,\"journal\":{\"name\":\"Molecular Psychiatry\",\"volume\":\"48 1\",\"pages\":\"\"},\"PeriodicalIF\":10.1000,\"publicationDate\":\"2025-09-16\",\"publicationTypes\":\"Journal Article\",\"fieldsOfStudy\":null,\"isOpenAccess\":false,\"openAccessPdf\":\"\",\"citationCount\":\"0\",\"resultStr\":null,\"platform\":\"Semanticscholar\",\"paperid\":null,\"PeriodicalName\":\"Molecular Psychiatry\",\"FirstCategoryId\":\"3\",\"ListUrlMain\":\"https://doi.org/10.1038/s41380-025-03260-1\",\"RegionNum\":1,\"RegionCategory\":\"医学\",\"ArticlePicture\":[],\"TitleCN\":null,\"AbstractTextCN\":null,\"PMCID\":null,\"EPubDate\":\"\",\"PubModel\":\"\",\"JCR\":\"Q1\",\"JCRName\":\"BIOCHEMISTRY & MOLECULAR BIOLOGY\",\"Score\":null,\"Total\":0}","platform":"Semanticscholar","paperid":null,"PeriodicalName":"Molecular Psychiatry","FirstCategoryId":"3","ListUrlMain":"https://doi.org/10.1038/s41380-025-03260-1","RegionNum":1,"RegionCategory":"医学","ArticlePicture":[],"TitleCN":null,"AbstractTextCN":null,"PMCID":null,"EPubDate":"","PubModel":"","JCR":"Q1","JCRName":"BIOCHEMISTRY & MOLECULAR BIOLOGY","Score":null,"Total":0}
引用次数: 0

摘要

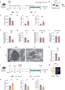
越来越多的研究表明,生命早期的炎症与生命后期的行为障碍之间存在着显著的联系。然而,早期炎症对成年后攻击性行为的影响仍然知之甚少。本研究表明,脂多糖(LPS)诱导的早期炎症上调了成年小鼠内侧前额叶皮层(mPFC)的神经元动力蛋白相关蛋白1 (DRP1)和线粒体功能,从而增加了成年小鼠的攻击行为。我们进一步发现CCAAT/增强子结合蛋白β (C/EBPβ)是Dnm1l的转录因子,Dnm1l被早期炎症诱导的溶血磷脂酸(LPA)释放增加激活。此外,LPA的过量产生是由于星形胶质细胞分泌的autotaxin (ATX)的特异性增加。特异性敲低星形细胞ATX可减少野生型小鼠早期炎症诱导的攻击,但对Thy1-C/EBPβ转基因小鼠无此作用。值得注意的是,辅酶Q10减少了成年小鼠早期炎症诱导的攻击行为。总之,这些发现为早期炎症促进成年期攻击性行为的分子机制提供了新的见解。
本文章由计算机程序翻译,如有差异,请以英文原文为准。

Early-life inflammation increases aggressive behavior in adult male mice through an astrocyte-neuron signaling

Early-life inflammation increases aggressive behavior in adult male mice through an astrocyte-neuron signaling

Accumulating research has demonstrated a significant association between early-life inflammation and behavioral disorders later in life. However, the effects of early-life inflammation on aggressive behavior in adulthood remain poorly understood. Here, we show that early-life inflammation induced by lipopolysaccharide (LPS) upregulated neuronal dynamin-related protein 1 (DRP1) and impaired mitochondrial function in medial prefrontal cortex (mPFC) of adult mice, thereby increasing aggressive behavior in adulthood. We further identify that CCAAT/enhancer binding protein β (C/EBPβ) is the transcription factor of Dnm1l, which was activated by an increased release of lysophosphatidic acid (LPA) induced by early-life inflammation. Moreover, the overproduction of LPA was due to a specific increase in astrocyte-secreted autotaxin (ATX). Specific knockdown of astrocytic ATX reduced early-life inflammation-induced aggression in wild-type mice, but not in Thy1-C/EBPβ transgenic mice. Remarkably, coenzyme Q10 decreased early-life inflammation-induced aggressive behavior in adult mice. Altogether, these findings provide new insights into the molecular mechanisms by which early inflammation promotes aggressive behavior in adulthood.

求助全文
通过发布文献求助,成功后即可免费获取论文全文。 去求助
来源期刊
Molecular Psychiatry
Molecular Psychiatry 医学-精神病学
CiteScore
20.50
自引率
4.50%
发文量
459
审稿时长
4-8 weeks
期刊介绍: Molecular Psychiatry focuses on publishing research that aims to uncover the biological mechanisms behind psychiatric disorders and their treatment. The journal emphasizes studies that bridge pre-clinical and clinical research, covering cellular, molecular, integrative, clinical, imaging, and psychopharmacology levels.
×
引用
GB/T 7714-2015
复制
MLA
复制
APA
复制
导出至
BibTeX EndNote RefMan NoteFirst NoteExpress
×
提示
您的信息不完整,为了账户安全,请先补充。
现在去补充
×
提示
您因"违规操作"
具体请查看互助需知
我知道了
×
提示
确定
请完成安全验证×
copy
已复制链接
快去分享给好友吧!
我知道了
右上角分享
点击右上角分享
0
联系我们:info@booksci.cn Book学术提供免费学术资源搜索服务,方便国内外学者检索中英文文献。致力于提供最便捷和优质的服务体验。 Copyright © 2023 布克学术 All rights reserved.
京ICP备2023020795号-1
ghs 京公网安备 11010802042870号
Book学术文献互助
Book学术文献互助群
群 号:604180095
Book学术官方微信