乳腺癌和正常邻近组织中的微生物群落概况:与临床病理特征的关联。

IF 1.7 4区 医学 Q4 ONCOLOGY
Translational cancer research Pub Date : 2025-08-31 Epub Date: 2025-08-28 DOI:10.21037/tcr-2025-1570
Dengfeng Xue, Chunhui Wu, Ruihong Hou, Huijuan Xu, Xinzheng Li
{"title":"乳腺癌和正常邻近组织中的微生物群落概况:与临床病理特征的关联。","authors":"Dengfeng Xue, Chunhui Wu, Ruihong Hou, Huijuan Xu, Xinzheng Li","doi":"10.21037/tcr-2025-1570","DOIUrl":null,"url":null,"abstract":"<p><strong>Background: </strong>The microorganisms in breast tissue and its surrounding environment play a critical role in the development and progression of breast cancer (BC). This study aims to characterize BC-associated microbiota via 16S ribosomal RNA (rRNA) sequencing to explore potential pathogenic mechanisms and support early diagnosis and personalized treatment.</p><p><strong>Methods: </strong>Tumor and normal adjacent tissue (NAT) samples from 31 BC patients were analyzed by 16S rRNA sequencing targeting five variable regions. Microbial composition was analyzed via the Short MUltiple Regions Framework (SMURF) pipeline. Alpha and beta diversity analyses were conducted to compare the microbial communities between the BC and NAT groups, and among different BC subgroups stratified by the molecular subtype, clinical stage, histological grade, and proliferation index (Ki-67). Differential microbial taxa were identified using the Wilcoxon signed-rank test and linear discriminant analysis effect size (LEfSe). Functional pathways were predicted using the Kyoto Encyclopedia of Genes and Genomes (KEGG) database.</p><p><strong>Results: </strong>No significant differences in alpha or beta diversity were observed between the BC and NAT groups (P>0.05). The LEfSe revealed that <i>Flavobacteriales</i>, <i>Comamonas</i>, and <i>Delftia</i> were enriched in BC. The KEGG pathway predictions showed that the ascorbate and aldarate metabolism, lysosome, and other glycan degradation pathways were upregulated in BC. <i>Brevundimonas</i> was the dominant genus in the high Ki-67 (H-Ki-67) group, in which, the glycolysis/gluconeogenesis, bacterial toxins, and isoflavonoid biosynthesis pathways were also shown to be upregulated (P<0.05).</p><p><strong>Conclusions: </strong>Overall, microbial diversity was similar between the BC and NAT groups; however, distinct microbial profiles were identified in the BC tissue group and among the clinicopathological subgroups. Brevundimonas was the predominant genus in the H-Ki-67 group. This study provides novel insights and potential targets that may extend our understanding of BC-related microbial mechanisms and advance microbiota-based therapies.</p>","PeriodicalId":23216,"journal":{"name":"Translational cancer research","volume":"14 8","pages":"5093-5108"},"PeriodicalIF":1.7000,"publicationDate":"2025-08-31","publicationTypes":"Journal Article","fieldsOfStudy":null,"isOpenAccess":false,"openAccessPdf":"https://www.ncbi.nlm.nih.gov/pmc/articles/PMC12432769/pdf/","citationCount":"0","resultStr":"{\"title\":\"Microbial community profiles in breast cancer and normal adjacent tissues: associations with clinicopathological characteristics.\",\"authors\":\"Dengfeng Xue, Chunhui Wu, Ruihong Hou, Huijuan Xu, Xinzheng Li\",\"doi\":\"10.21037/tcr-2025-1570\",\"DOIUrl\":null,\"url\":null,\"abstract\":\"<p><strong>Background: </strong>The microorganisms in breast tissue and its surrounding environment play a critical role in the development and progression of breast cancer (BC). This study aims to characterize BC-associated microbiota via 16S ribosomal RNA (rRNA) sequencing to explore potential pathogenic mechanisms and support early diagnosis and personalized treatment.</p><p><strong>Methods: </strong>Tumor and normal adjacent tissue (NAT) samples from 31 BC patients were analyzed by 16S rRNA sequencing targeting five variable regions. Microbial composition was analyzed via the Short MUltiple Regions Framework (SMURF) pipeline. Alpha and beta diversity analyses were conducted to compare the microbial communities between the BC and NAT groups, and among different BC subgroups stratified by the molecular subtype, clinical stage, histological grade, and proliferation index (Ki-67). Differential microbial taxa were identified using the Wilcoxon signed-rank test and linear discriminant analysis effect size (LEfSe). Functional pathways were predicted using the Kyoto Encyclopedia of Genes and Genomes (KEGG) database.</p><p><strong>Results: </strong>No significant differences in alpha or beta diversity were observed between the BC and NAT groups (P>0.05). The LEfSe revealed that <i>Flavobacteriales</i>, <i>Comamonas</i>, and <i>Delftia</i> were enriched in BC. The KEGG pathway predictions showed that the ascorbate and aldarate metabolism, lysosome, and other glycan degradation pathways were upregulated in BC. <i>Brevundimonas</i> was the dominant genus in the high Ki-67 (H-Ki-67) group, in which, the glycolysis/gluconeogenesis, bacterial toxins, and isoflavonoid biosynthesis pathways were also shown to be upregulated (P<0.05).</p><p><strong>Conclusions: </strong>Overall, microbial diversity was similar between the BC and NAT groups; however, distinct microbial profiles were identified in the BC tissue group and among the clinicopathological subgroups. Brevundimonas was the predominant genus in the H-Ki-67 group. This study provides novel insights and potential targets that may extend our understanding of BC-related microbial mechanisms and advance microbiota-based therapies.</p>\",\"PeriodicalId\":23216,\"journal\":{\"name\":\"Translational cancer research\",\"volume\":\"14 8\",\"pages\":\"5093-5108\"},\"PeriodicalIF\":1.7000,\"publicationDate\":\"2025-08-31\",\"publicationTypes\":\"Journal Article\",\"fieldsOfStudy\":null,\"isOpenAccess\":false,\"openAccessPdf\":\"https://www.ncbi.nlm.nih.gov/pmc/articles/PMC12432769/pdf/\",\"citationCount\":\"0\",\"resultStr\":null,\"platform\":\"Semanticscholar\",\"paperid\":null,\"PeriodicalName\":\"Translational cancer research\",\"FirstCategoryId\":\"3\",\"ListUrlMain\":\"https://doi.org/10.21037/tcr-2025-1570\",\"RegionNum\":4,\"RegionCategory\":\"医学\",\"ArticlePicture\":[],\"TitleCN\":null,\"AbstractTextCN\":null,\"PMCID\":null,\"EPubDate\":\"2025/8/28 0:00:00\",\"PubModel\":\"Epub\",\"JCR\":\"Q4\",\"JCRName\":\"ONCOLOGY\",\"Score\":null,\"Total\":0}","platform":"Semanticscholar","paperid":null,"PeriodicalName":"Translational cancer research","FirstCategoryId":"3","ListUrlMain":"https://doi.org/10.21037/tcr-2025-1570","RegionNum":4,"RegionCategory":"医学","ArticlePicture":[],"TitleCN":null,"AbstractTextCN":null,"PMCID":null,"EPubDate":"2025/8/28 0:00:00","PubModel":"Epub","JCR":"Q4","JCRName":"ONCOLOGY","Score":null,"Total":0}
引用次数: 0

摘要

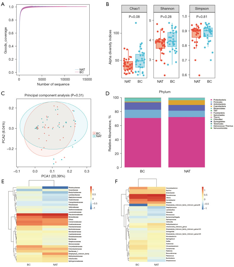
背景:乳腺组织及其周围环境中的微生物在乳腺癌(BC)的发生发展中起着至关重要的作用。本研究旨在通过16S核糖体RNA (rRNA)测序来表征bc相关微生物群,探索潜在的致病机制,为早期诊断和个性化治疗提供支持。方法:对31例BC患者的肿瘤和正常邻近组织(NAT)样本进行5个可变区16S rRNA测序分析。通过短多区域框架(SMURF)管道分析微生物组成。通过α和β多样性分析比较BC组和NAT组之间的微生物群落,以及按分子亚型、临床分期、组织学分级和增殖指数(Ki-67)分层的不同BC亚组之间的微生物群落。采用Wilcoxon符号秩检验和线性判别分析效应大小(LEfSe)鉴定不同的微生物分类群。利用京都基因与基因组百科全书(KEGG)数据库预测功能途径。结果:BC组和NAT组α和β多样性差异无统计学意义(P < 0.05)。LEfSe结果显示,BC中含有丰富的Flavobacteriales、Comamonas和Delftia。KEGG通路预测显示,BC中抗坏血酸和醛酸盐代谢、溶酶体和其他聚糖降解通路上调。Brevundimonas是高Ki-67 (H-Ki-67)组的优势属,其中糖酵解/糖异生、细菌毒素和异黄酮生物合成途径也被显示上调(p结论:总体而言,BC组和NAT组之间的微生物多样性相似;然而,在BC组织组和临床病理亚组中发现了不同的微生物谱。H-Ki-67群的优势属为Brevundimonas。这项研究提供了新的见解和潜在的靶点,可能会扩展我们对bc相关微生物机制的理解,并推进基于微生物群的治疗。
本文章由计算机程序翻译,如有差异,请以英文原文为准。

Microbial community profiles in breast cancer and normal adjacent tissues: associations with clinicopathological characteristics.

Microbial community profiles in breast cancer and normal adjacent tissues: associations with clinicopathological characteristics.

Microbial community profiles in breast cancer and normal adjacent tissues: associations with clinicopathological characteristics.

Microbial community profiles in breast cancer and normal adjacent tissues: associations with clinicopathological characteristics.

Background: The microorganisms in breast tissue and its surrounding environment play a critical role in the development and progression of breast cancer (BC). This study aims to characterize BC-associated microbiota via 16S ribosomal RNA (rRNA) sequencing to explore potential pathogenic mechanisms and support early diagnosis and personalized treatment.

Methods: Tumor and normal adjacent tissue (NAT) samples from 31 BC patients were analyzed by 16S rRNA sequencing targeting five variable regions. Microbial composition was analyzed via the Short MUltiple Regions Framework (SMURF) pipeline. Alpha and beta diversity analyses were conducted to compare the microbial communities between the BC and NAT groups, and among different BC subgroups stratified by the molecular subtype, clinical stage, histological grade, and proliferation index (Ki-67). Differential microbial taxa were identified using the Wilcoxon signed-rank test and linear discriminant analysis effect size (LEfSe). Functional pathways were predicted using the Kyoto Encyclopedia of Genes and Genomes (KEGG) database.

Results: No significant differences in alpha or beta diversity were observed between the BC and NAT groups (P>0.05). The LEfSe revealed that Flavobacteriales, Comamonas, and Delftia were enriched in BC. The KEGG pathway predictions showed that the ascorbate and aldarate metabolism, lysosome, and other glycan degradation pathways were upregulated in BC. Brevundimonas was the dominant genus in the high Ki-67 (H-Ki-67) group, in which, the glycolysis/gluconeogenesis, bacterial toxins, and isoflavonoid biosynthesis pathways were also shown to be upregulated (P<0.05).

Conclusions: Overall, microbial diversity was similar between the BC and NAT groups; however, distinct microbial profiles were identified in the BC tissue group and among the clinicopathological subgroups. Brevundimonas was the predominant genus in the H-Ki-67 group. This study provides novel insights and potential targets that may extend our understanding of BC-related microbial mechanisms and advance microbiota-based therapies.

求助全文
通过发布文献求助,成功后即可免费获取论文全文。 去求助
来源期刊
CiteScore
2.10
自引率
0.00%
发文量
252
期刊介绍: Translational Cancer Research (Transl Cancer Res TCR; Print ISSN: 2218-676X; Online ISSN 2219-6803; http://tcr.amegroups.com/) is an Open Access, peer-reviewed journal, indexed in Science Citation Index Expanded (SCIE). TCR publishes laboratory studies of novel therapeutic interventions as well as clinical trials which evaluate new treatment paradigms for cancer; results of novel research investigations which bridge the laboratory and clinical settings including risk assessment, cellular and molecular characterization, prevention, detection, diagnosis and treatment of human cancers with the overall goal of improving the clinical care of cancer patients. The focus of TCR is original, peer-reviewed, science-based research that successfully advances clinical medicine toward the goal of improving patients'' quality of life. The editors and an international advisory group of scientists and clinician-scientists as well as other experts will hold TCR articles to the high-quality standards. We accept Original Articles as well as Review Articles, Editorials and Brief Articles.
×
引用
GB/T 7714-2015
复制
MLA
复制
APA
复制
导出至
BibTeX EndNote RefMan NoteFirst NoteExpress
×
提示
您的信息不完整,为了账户安全,请先补充。
现在去补充
×
提示
您因"违规操作"
具体请查看互助需知
我知道了
×
提示
确定
请完成安全验证×
copy
已复制链接
快去分享给好友吧!
我知道了
右上角分享
点击右上角分享
0
联系我们:info@booksci.cn Book学术提供免费学术资源搜索服务,方便国内外学者检索中英文文献。致力于提供最便捷和优质的服务体验。 Copyright © 2023 布克学术 All rights reserved.
京ICP备2023020795号-1
ghs 京公网安备 11010802042870号
Book学术文献互助
Book学术文献互助群
群 号:604180095
Book学术官方微信