New深入了解蚱总科(直翅目,昆虫科)的系统发育,并宣布了Phaesticus属的第一个有丝分裂基因组。

IF 1.3 3区 生物学 Q2 ZOOLOGY
ZooKeys Pub Date : 2025-09-04 eCollection Date: 2025-01-01 DOI:10.3897/zookeys.1251.154178
Xuejuan Li, Xiaomei Dong, Liliang Lin
{"title":"New深入了解蚱总科(直翅目,昆虫科)的系统发育,并宣布了Phaesticus属的第一个有丝分裂基因组。","authors":"Xuejuan Li, Xiaomei Dong, Liliang Lin","doi":"10.3897/zookeys.1251.154178","DOIUrl":null,"url":null,"abstract":"<p><p>The mitochondrial genome (mitogenome) has been widely used to infer the phylogeny, origin and evolution of insects. Although mitogenomic data have been used to study the phylogenetic relationships of Tetrigoidea (Orthoptera), larger sample sizes were also essential to explore the detailed phylogenetic relationships of these taxa. In this study, two complete mitogenomic sequences were sequenced from <i>Phaesticus moniliantennatus</i> (formerly <i>Flatocerus daqingshanensis</i> and <i>F. nankunshanensis</i>). The mitogenome sequences were assembled, annotated and analyzed. The length of the mitogenomes was 16,147 and 16,224 bp, and the nucleotide composition was A>T>C>G, A-skew and C-skew. Large intergenic regions between trnS(ucn) and ND1 were identified with a length of 191-233 bp. Phylogenetic analyses showed that Batrachideinae formed the basal position of Tetrigoidea, followed by Tripetalocerinae. The monophyly of several subfamilies was not supported. Within Tetriginae, <i>P. moniliantennatus</i> clustered with a clade containing <i>Systolederus spicupennis</i>, <i>S. hainanensis</i> and <i>S. zhengi</i> (Metrodorinae), indicating their closer phylogenetic relationship. The divergence time results indicated that Batrachideinae diverged at 170.96 Ma and Tripetalocerinae diverged at 149.36 Ma. And the divergence time between <i>P. moniliantennatus</i> and the closely related <i>Systolederus</i> clade was 87.06 Ma. These results represent the available mitogenome sequences of the genus <i>Phaesticus</i> and provide a valuable data resource for reconstructing phylogenetic relationships and studying the differentiation of Tetrigoidea species.</p>","PeriodicalId":24051,"journal":{"name":"ZooKeys","volume":"1251 ","pages":"115-130"},"PeriodicalIF":1.3000,"publicationDate":"2025-09-04","publicationTypes":"Journal Article","fieldsOfStudy":null,"isOpenAccess":false,"openAccessPdf":"https://www.ncbi.nlm.nih.gov/pmc/articles/PMC12426632/pdf/","citationCount":"0","resultStr":"{\"title\":\"New insights into the phylogeny of Tetrigoidea (Insecta, Orthoptera), with the announcement of the first mitogenome of the genus <i>Phaesticus</i>.\",\"authors\":\"Xuejuan Li, Xiaomei Dong, Liliang Lin\",\"doi\":\"10.3897/zookeys.1251.154178\",\"DOIUrl\":null,\"url\":null,\"abstract\":\"<p><p>The mitochondrial genome (mitogenome) has been widely used to infer the phylogeny, origin and evolution of insects. Although mitogenomic data have been used to study the phylogenetic relationships of Tetrigoidea (Orthoptera), larger sample sizes were also essential to explore the detailed phylogenetic relationships of these taxa. In this study, two complete mitogenomic sequences were sequenced from <i>Phaesticus moniliantennatus</i> (formerly <i>Flatocerus daqingshanensis</i> and <i>F. nankunshanensis</i>). The mitogenome sequences were assembled, annotated and analyzed. The length of the mitogenomes was 16,147 and 16,224 bp, and the nucleotide composition was A>T>C>G, A-skew and C-skew. Large intergenic regions between trnS(ucn) and ND1 were identified with a length of 191-233 bp. Phylogenetic analyses showed that Batrachideinae formed the basal position of Tetrigoidea, followed by Tripetalocerinae. The monophyly of several subfamilies was not supported. Within Tetriginae, <i>P. moniliantennatus</i> clustered with a clade containing <i>Systolederus spicupennis</i>, <i>S. hainanensis</i> and <i>S. zhengi</i> (Metrodorinae), indicating their closer phylogenetic relationship. The divergence time results indicated that Batrachideinae diverged at 170.96 Ma and Tripetalocerinae diverged at 149.36 Ma. And the divergence time between <i>P. moniliantennatus</i> and the closely related <i>Systolederus</i> clade was 87.06 Ma. These results represent the available mitogenome sequences of the genus <i>Phaesticus</i> and provide a valuable data resource for reconstructing phylogenetic relationships and studying the differentiation of Tetrigoidea species.</p>\",\"PeriodicalId\":24051,\"journal\":{\"name\":\"ZooKeys\",\"volume\":\"1251 \",\"pages\":\"115-130\"},\"PeriodicalIF\":1.3000,\"publicationDate\":\"2025-09-04\",\"publicationTypes\":\"Journal Article\",\"fieldsOfStudy\":null,\"isOpenAccess\":false,\"openAccessPdf\":\"https://www.ncbi.nlm.nih.gov/pmc/articles/PMC12426632/pdf/\",\"citationCount\":\"0\",\"resultStr\":null,\"platform\":\"Semanticscholar\",\"paperid\":null,\"PeriodicalName\":\"ZooKeys\",\"FirstCategoryId\":\"99\",\"ListUrlMain\":\"https://doi.org/10.3897/zookeys.1251.154178\",\"RegionNum\":3,\"RegionCategory\":\"生物学\",\"ArticlePicture\":[],\"TitleCN\":null,\"AbstractTextCN\":null,\"PMCID\":null,\"EPubDate\":\"2025/1/1 0:00:00\",\"PubModel\":\"eCollection\",\"JCR\":\"Q2\",\"JCRName\":\"ZOOLOGY\",\"Score\":null,\"Total\":0}","platform":"Semanticscholar","paperid":null,"PeriodicalName":"ZooKeys","FirstCategoryId":"99","ListUrlMain":"https://doi.org/10.3897/zookeys.1251.154178","RegionNum":3,"RegionCategory":"生物学","ArticlePicture":[],"TitleCN":null,"AbstractTextCN":null,"PMCID":null,"EPubDate":"2025/1/1 0:00:00","PubModel":"eCollection","JCR":"Q2","JCRName":"ZOOLOGY","Score":null,"Total":0}
引用次数: 0

摘要

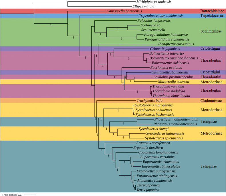
线粒体基因组(mitogenome)已被广泛用于推测昆虫的系统发育、起源和进化。尽管有丝分裂基因组学数据已被用于研究直翅目蚱总科的系统发育关系,但更大的样本量对于探索这些分类群的详细系统发育关系也是必不可少的。本研究对原大青山Flatocerus和南昆山faestocus moniliantennatus进行了两个完整的有丝分裂基因组测序。对有丝分裂基因组序列进行组装、注释和分析。有丝分裂基因组长度分别为16,147和16,224 bp,核苷酸组成为A>T>C>G, A斜和C斜。在trnS(ucn)和ND1之间发现了大的基因间区,长度为191 ~ 233bp。系统发育分析表明,Batrachideinae是蚱总科的基础,其次是Tripetalocerinae。几个亚科的单系性不被支持。在蚱科内,moniliantennatus与spicupenus Systolederus、海南S. hainanensis和郑氏S. zhengi (Metrodorinae)聚集在一起,表明它们具有更密切的系统发育关系。结果表明,Batrachideinae在170.96 Ma发生分化,Tripetalocerinae在149.36 Ma发生分化。P. moniliantennatus与近缘系Systolederus分支的分化时间为87.06 Ma。这些结果代表了现有的Phaesticus属有丝分裂基因组序列,为重建系统发育关系和研究蚱总科物种分化提供了有价值的数据资源。
本文章由计算机程序翻译,如有差异,请以英文原文为准。

New insights into the phylogeny of Tetrigoidea (Insecta, Orthoptera), with the announcement of the first mitogenome of the genus <i>Phaesticus</i>.

New insights into the phylogeny of Tetrigoidea (Insecta, Orthoptera), with the announcement of the first mitogenome of the genus <i>Phaesticus</i>.

New insights into the phylogeny of Tetrigoidea (Insecta, Orthoptera), with the announcement of the first mitogenome of the genus <i>Phaesticus</i>.

New insights into the phylogeny of Tetrigoidea (Insecta, Orthoptera), with the announcement of the first mitogenome of the genus Phaesticus.

The mitochondrial genome (mitogenome) has been widely used to infer the phylogeny, origin and evolution of insects. Although mitogenomic data have been used to study the phylogenetic relationships of Tetrigoidea (Orthoptera), larger sample sizes were also essential to explore the detailed phylogenetic relationships of these taxa. In this study, two complete mitogenomic sequences were sequenced from Phaesticus moniliantennatus (formerly Flatocerus daqingshanensis and F. nankunshanensis). The mitogenome sequences were assembled, annotated and analyzed. The length of the mitogenomes was 16,147 and 16,224 bp, and the nucleotide composition was A>T>C>G, A-skew and C-skew. Large intergenic regions between trnS(ucn) and ND1 were identified with a length of 191-233 bp. Phylogenetic analyses showed that Batrachideinae formed the basal position of Tetrigoidea, followed by Tripetalocerinae. The monophyly of several subfamilies was not supported. Within Tetriginae, P. moniliantennatus clustered with a clade containing Systolederus spicupennis, S. hainanensis and S. zhengi (Metrodorinae), indicating their closer phylogenetic relationship. The divergence time results indicated that Batrachideinae diverged at 170.96 Ma and Tripetalocerinae diverged at 149.36 Ma. And the divergence time between P. moniliantennatus and the closely related Systolederus clade was 87.06 Ma. These results represent the available mitogenome sequences of the genus Phaesticus and provide a valuable data resource for reconstructing phylogenetic relationships and studying the differentiation of Tetrigoidea species.

求助全文
通过发布文献求助,成功后即可免费获取论文全文。 去求助
来源期刊
ZooKeys
ZooKeys 生物-动物学
CiteScore
2.70
自引率
15.40%
发文量
400
审稿时长
3 months
期刊介绍: ZooKeys is a peer-reviewed, open-access, online and print, rapidly produced journal launched to support free exchange of ideas and information in systematic zoology, phylogeny and biogeography. All papers can be freely copied, downloaded, printed and distributed at no charge. Authors and readers are thus encouraged to post the pdf files of published papers on homepages or elsewhere to expedite distribution. There is no charge for color.
×
引用
GB/T 7714-2015
复制
MLA
复制
APA
复制
导出至
BibTeX EndNote RefMan NoteFirst NoteExpress
×
提示
您的信息不完整,为了账户安全,请先补充。
现在去补充
×
提示
您因"违规操作"
具体请查看互助需知
我知道了
×
提示
确定
请完成安全验证×
copy
已复制链接
快去分享给好友吧!
我知道了
右上角分享
点击右上角分享
0
联系我们:info@booksci.cn Book学术提供免费学术资源搜索服务,方便国内外学者检索中英文文献。致力于提供最便捷和优质的服务体验。 Copyright © 2023 布克学术 All rights reserved.
京ICP备2023020795号-1
ghs 京公网安备 11010802042870号
Book学术文献互助
Book学术文献互助群
群 号:604180095
Book学术官方微信