主要拱顶蛋白(MVP)介导的脂肪细胞对三阴性乳腺癌化疗敏感性的研究。

IF 1.7 4区 医学 Q4 ONCOLOGY
Translational cancer research Pub Date : 2025-08-31 Epub Date: 2025-08-28 DOI:10.21037/tcr-2025-1175
Lianjin Qin, Ruofan Fei, Wenjuan Wang, Qingjian He
{"title":"主要拱顶蛋白(MVP)介导的脂肪细胞对三阴性乳腺癌化疗敏感性的研究。","authors":"Lianjin Qin, Ruofan Fei, Wenjuan Wang, Qingjian He","doi":"10.21037/tcr-2025-1175","DOIUrl":null,"url":null,"abstract":"<p><strong>Background: </strong>Chemotherapy is an important therapeutic method for treating triple-negative breast cancer (TNBC), and docetaxel is the most commonly used chemotherapy drug for TNBC. Fat cells may increase the aggressiveness of TNBC and reduce the therapeutic effect of docetaxel. This research aimed to examine the mechanisms underlying the reduced chemosensitivity of TNBC to docetaxel.</p><p><strong>Methods: </strong>Cell migration and invasion experiments revealed that breast cancer cells cocultured with mature adipocytes had increased invasive and migratory capabilities, and decreased sensitivity to docetaxel chemotherapy. Immunofluorescence and Western blot analyses revealed the significant upregulation of major vault protein (MVP) expression in the cocultured breast cancer cells.</p><p><strong>Results: </strong>Our findings indicated that docetaxel effectively inhibited the proliferation, migration, and invasion of the MDA-MB231 cells. The optimal therapeutic concentration for the MDA-MB231 cells was 1,000 nM, and the optimal treatment duration was 48 hours.</p><p><strong>Conclusions: </strong>The level of MVP expression appears to influence the chemosensitivity of breast cancer cells to docetaxel. Notably, our results suggest that cocultured breast cancer cells may modulate MVP expression via the Notch1 signaling pathway. Overall, this study provides evidence that adipocytes could influence the chemosensitivity of TNBC cells to docetaxel via MVP expression.</p>","PeriodicalId":23216,"journal":{"name":"Translational cancer research","volume":"14 8","pages":"5109-5126"},"PeriodicalIF":1.7000,"publicationDate":"2025-08-31","publicationTypes":"Journal Article","fieldsOfStudy":null,"isOpenAccess":false,"openAccessPdf":"https://www.ncbi.nlm.nih.gov/pmc/articles/PMC12432768/pdf/","citationCount":"0","resultStr":"{\"title\":\"Investigation into the sensitivity of adipocytes mediated by the major vault protein (MVP) to chemotherapy for triple-negative breast cancer.\",\"authors\":\"Lianjin Qin, Ruofan Fei, Wenjuan Wang, Qingjian He\",\"doi\":\"10.21037/tcr-2025-1175\",\"DOIUrl\":null,\"url\":null,\"abstract\":\"<p><strong>Background: </strong>Chemotherapy is an important therapeutic method for treating triple-negative breast cancer (TNBC), and docetaxel is the most commonly used chemotherapy drug for TNBC. Fat cells may increase the aggressiveness of TNBC and reduce the therapeutic effect of docetaxel. This research aimed to examine the mechanisms underlying the reduced chemosensitivity of TNBC to docetaxel.</p><p><strong>Methods: </strong>Cell migration and invasion experiments revealed that breast cancer cells cocultured with mature adipocytes had increased invasive and migratory capabilities, and decreased sensitivity to docetaxel chemotherapy. Immunofluorescence and Western blot analyses revealed the significant upregulation of major vault protein (MVP) expression in the cocultured breast cancer cells.</p><p><strong>Results: </strong>Our findings indicated that docetaxel effectively inhibited the proliferation, migration, and invasion of the MDA-MB231 cells. The optimal therapeutic concentration for the MDA-MB231 cells was 1,000 nM, and the optimal treatment duration was 48 hours.</p><p><strong>Conclusions: </strong>The level of MVP expression appears to influence the chemosensitivity of breast cancer cells to docetaxel. Notably, our results suggest that cocultured breast cancer cells may modulate MVP expression via the Notch1 signaling pathway. Overall, this study provides evidence that adipocytes could influence the chemosensitivity of TNBC cells to docetaxel via MVP expression.</p>\",\"PeriodicalId\":23216,\"journal\":{\"name\":\"Translational cancer research\",\"volume\":\"14 8\",\"pages\":\"5109-5126\"},\"PeriodicalIF\":1.7000,\"publicationDate\":\"2025-08-31\",\"publicationTypes\":\"Journal Article\",\"fieldsOfStudy\":null,\"isOpenAccess\":false,\"openAccessPdf\":\"https://www.ncbi.nlm.nih.gov/pmc/articles/PMC12432768/pdf/\",\"citationCount\":\"0\",\"resultStr\":null,\"platform\":\"Semanticscholar\",\"paperid\":null,\"PeriodicalName\":\"Translational cancer research\",\"FirstCategoryId\":\"3\",\"ListUrlMain\":\"https://doi.org/10.21037/tcr-2025-1175\",\"RegionNum\":4,\"RegionCategory\":\"医学\",\"ArticlePicture\":[],\"TitleCN\":null,\"AbstractTextCN\":null,\"PMCID\":null,\"EPubDate\":\"2025/8/28 0:00:00\",\"PubModel\":\"Epub\",\"JCR\":\"Q4\",\"JCRName\":\"ONCOLOGY\",\"Score\":null,\"Total\":0}","platform":"Semanticscholar","paperid":null,"PeriodicalName":"Translational cancer research","FirstCategoryId":"3","ListUrlMain":"https://doi.org/10.21037/tcr-2025-1175","RegionNum":4,"RegionCategory":"医学","ArticlePicture":[],"TitleCN":null,"AbstractTextCN":null,"PMCID":null,"EPubDate":"2025/8/28 0:00:00","PubModel":"Epub","JCR":"Q4","JCRName":"ONCOLOGY","Score":null,"Total":0}
引用次数: 0

摘要

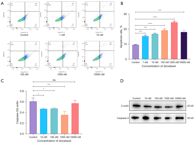
背景:化疗是治疗三阴性乳腺癌(TNBC)的重要治疗手段,多西紫杉醇是TNBC最常用的化疗药物。脂肪细胞可能增加TNBC的侵袭性,降低多西他赛的治疗效果。本研究旨在探讨TNBC对多西紫杉醇化疗敏感性降低的机制。方法:细胞迁移和侵袭实验表明,与成熟脂肪细胞共培养的乳腺癌细胞侵袭和迁移能力增强,对多西他赛化疗的敏感性降低。免疫荧光和Western blot分析显示,共培养乳腺癌细胞中主要拱顶蛋白(MVP)的表达显著上调。结果:多西紫杉醇能有效抑制MDA-MB231细胞的增殖、迁移和侵袭。MDA-MB231细胞的最佳治疗浓度为1000 nM,最佳治疗时间为48 h。结论:MVP表达水平可能影响乳腺癌细胞对多西紫杉醇的化疗敏感性。值得注意的是,我们的研究结果表明共培养的乳腺癌细胞可能通过Notch1信号通路调节MVP的表达。总之,本研究提供了证据,证明脂肪细胞可以通过MVP表达影响TNBC细胞对多西紫杉醇的化学敏感性。
本文章由计算机程序翻译,如有差异,请以英文原文为准。

Investigation into the sensitivity of adipocytes mediated by the major vault protein (MVP) to chemotherapy for triple-negative breast cancer.

Investigation into the sensitivity of adipocytes mediated by the major vault protein (MVP) to chemotherapy for triple-negative breast cancer.

Investigation into the sensitivity of adipocytes mediated by the major vault protein (MVP) to chemotherapy for triple-negative breast cancer.

Investigation into the sensitivity of adipocytes mediated by the major vault protein (MVP) to chemotherapy for triple-negative breast cancer.

Background: Chemotherapy is an important therapeutic method for treating triple-negative breast cancer (TNBC), and docetaxel is the most commonly used chemotherapy drug for TNBC. Fat cells may increase the aggressiveness of TNBC and reduce the therapeutic effect of docetaxel. This research aimed to examine the mechanisms underlying the reduced chemosensitivity of TNBC to docetaxel.

Methods: Cell migration and invasion experiments revealed that breast cancer cells cocultured with mature adipocytes had increased invasive and migratory capabilities, and decreased sensitivity to docetaxel chemotherapy. Immunofluorescence and Western blot analyses revealed the significant upregulation of major vault protein (MVP) expression in the cocultured breast cancer cells.

Results: Our findings indicated that docetaxel effectively inhibited the proliferation, migration, and invasion of the MDA-MB231 cells. The optimal therapeutic concentration for the MDA-MB231 cells was 1,000 nM, and the optimal treatment duration was 48 hours.

Conclusions: The level of MVP expression appears to influence the chemosensitivity of breast cancer cells to docetaxel. Notably, our results suggest that cocultured breast cancer cells may modulate MVP expression via the Notch1 signaling pathway. Overall, this study provides evidence that adipocytes could influence the chemosensitivity of TNBC cells to docetaxel via MVP expression.

求助全文
通过发布文献求助,成功后即可免费获取论文全文。 去求助
来源期刊
CiteScore
2.10
自引率
0.00%
发文量
252
期刊介绍: Translational Cancer Research (Transl Cancer Res TCR; Print ISSN: 2218-676X; Online ISSN 2219-6803; http://tcr.amegroups.com/) is an Open Access, peer-reviewed journal, indexed in Science Citation Index Expanded (SCIE). TCR publishes laboratory studies of novel therapeutic interventions as well as clinical trials which evaluate new treatment paradigms for cancer; results of novel research investigations which bridge the laboratory and clinical settings including risk assessment, cellular and molecular characterization, prevention, detection, diagnosis and treatment of human cancers with the overall goal of improving the clinical care of cancer patients. The focus of TCR is original, peer-reviewed, science-based research that successfully advances clinical medicine toward the goal of improving patients'' quality of life. The editors and an international advisory group of scientists and clinician-scientists as well as other experts will hold TCR articles to the high-quality standards. We accept Original Articles as well as Review Articles, Editorials and Brief Articles.
×
引用
GB/T 7714-2015
复制
MLA
复制
APA
复制
导出至
BibTeX EndNote RefMan NoteFirst NoteExpress
×
提示
您的信息不完整,为了账户安全,请先补充。
现在去补充
×
提示
您因"违规操作"
具体请查看互助需知
我知道了
×
提示
确定
请完成安全验证×
copy
已复制链接
快去分享给好友吧!
我知道了
右上角分享
点击右上角分享
0
联系我们:info@booksci.cn Book学术提供免费学术资源搜索服务,方便国内外学者检索中英文文献。致力于提供最便捷和优质的服务体验。 Copyright © 2023 布克学术 All rights reserved.
京ICP备2023020795号-1
ghs 京公网安备 11010802042870号
Book学术文献互助
Book学术文献互助群
群 号:604180095
Book学术官方微信