索拉非尼联合依维莫司通过抑制mTOR增强胰腺神经内分泌肿瘤的抗肿瘤疗效。

IF 1.7 4区 医学 Q4 ONCOLOGY
Translational cancer research Pub Date : 2025-08-31 Epub Date: 2025-08-13 DOI:10.21037/tcr-2024-2424
Hongxia Zheng, Yue Gao, Mujie Ye, Jianan Bai, Min Liu, Qin Long, Jinhao Chen, Xinyun Qiang, Qiyun Tang
{"title":"索拉非尼联合依维莫司通过抑制mTOR增强胰腺神经内分泌肿瘤的抗肿瘤疗效。","authors":"Hongxia Zheng, Yue Gao, Mujie Ye, Jianan Bai, Min Liu, Qin Long, Jinhao Chen, Xinyun Qiang, Qiyun Tang","doi":"10.21037/tcr-2024-2424","DOIUrl":null,"url":null,"abstract":"<p><strong>Background: </strong>Pancreatic neuroendocrine neoplasms (pNENs) represent a rare group of highly heterogeneous tumors derived from pancreatic epithelial cells exhibiting neuroendocrine differentiation properties. Everolimus, an oral inhibitor of mTOR, is the most promising drug for patients with unresectable, metastatic disease, particularly in progressive well-differentiated pNENs. Sorafenib is utilized in the treatment of hepatocellular carcinoma (HCC), renal cell carcinoma, and differentiated thyroid cancer. Furthermore, it plays an indispensable role in the management of multisystem malignancies. This study aims to investigate the effects and mechanisms of sorafenib, as well as its potential for combination use with everolimus in pNENs.</p><p><strong>Methods: </strong>QGP-1and BON-1cells were collected from routine <i>in vitro</i> culture and treated with various concentrations of sorafenib, everolimus, and dual-drug combinations for 24 hours. The capacity of these medications to influence tumor activity was evaluated through the use of the Cell Counting Kit-8 (CCK-8) assay, cloning assay, 5-ethynyl-2'-deoxyuridine (EdU) assay, transwell assay, and analysis of the xenograft tumor model. Western blot analysis was conducted to detect the level of mTOR in QGP-1 and BON-1 cells.</p><p><strong>Results: </strong>Compared to the control group, the proliferation and migration of sorafenib-treated cells were significantly inhibited. Furthermore, as drug concentration increased, the proliferation rates of both cell types decreased. Notably, the inhibition of cell proliferation was more pronounced in the sorafenib and everolimus combination group than in the single-drug group. Western blot results indicated that the expression level of mTOR was down-regulated in the experimental group after treatment with sorafenib, everolimus, and the dual-drug combination for 24 hours, compared to the control group. In experiments involving animals, tumors in the groups treated with both high and low doses of sorafenib were smaller than those observed in the control group, and liver metastasis was suppressed in the experimental groups when compared to the control.</p><p><strong>Conclusions: </strong>Sorafenib can inhibit the proliferation and migration of pNENs by down-regulating the mTOR pathway. The combination of sorafenib and everolimus exhibits a stronger anti-tumor effect.</p>","PeriodicalId":23216,"journal":{"name":"Translational cancer research","volume":"14 8","pages":"4586-4597"},"PeriodicalIF":1.7000,"publicationDate":"2025-08-31","publicationTypes":"Journal Article","fieldsOfStudy":null,"isOpenAccess":false,"openAccessPdf":"https://www.ncbi.nlm.nih.gov/pmc/articles/PMC12432615/pdf/","citationCount":"0","resultStr":"{\"title\":\"Enhanced antitumor efficacy of sorafenib and everolimus combination in pancreatic neuroendocrine neoplasms through mTOR inhibition.\",\"authors\":\"Hongxia Zheng, Yue Gao, Mujie Ye, Jianan Bai, Min Liu, Qin Long, Jinhao Chen, Xinyun Qiang, Qiyun Tang\",\"doi\":\"10.21037/tcr-2024-2424\",\"DOIUrl\":null,\"url\":null,\"abstract\":\"<p><strong>Background: </strong>Pancreatic neuroendocrine neoplasms (pNENs) represent a rare group of highly heterogeneous tumors derived from pancreatic epithelial cells exhibiting neuroendocrine differentiation properties. Everolimus, an oral inhibitor of mTOR, is the most promising drug for patients with unresectable, metastatic disease, particularly in progressive well-differentiated pNENs. Sorafenib is utilized in the treatment of hepatocellular carcinoma (HCC), renal cell carcinoma, and differentiated thyroid cancer. Furthermore, it plays an indispensable role in the management of multisystem malignancies. This study aims to investigate the effects and mechanisms of sorafenib, as well as its potential for combination use with everolimus in pNENs.</p><p><strong>Methods: </strong>QGP-1and BON-1cells were collected from routine <i>in vitro</i> culture and treated with various concentrations of sorafenib, everolimus, and dual-drug combinations for 24 hours. The capacity of these medications to influence tumor activity was evaluated through the use of the Cell Counting Kit-8 (CCK-8) assay, cloning assay, 5-ethynyl-2'-deoxyuridine (EdU) assay, transwell assay, and analysis of the xenograft tumor model. Western blot analysis was conducted to detect the level of mTOR in QGP-1 and BON-1 cells.</p><p><strong>Results: </strong>Compared to the control group, the proliferation and migration of sorafenib-treated cells were significantly inhibited. Furthermore, as drug concentration increased, the proliferation rates of both cell types decreased. Notably, the inhibition of cell proliferation was more pronounced in the sorafenib and everolimus combination group than in the single-drug group. Western blot results indicated that the expression level of mTOR was down-regulated in the experimental group after treatment with sorafenib, everolimus, and the dual-drug combination for 24 hours, compared to the control group. In experiments involving animals, tumors in the groups treated with both high and low doses of sorafenib were smaller than those observed in the control group, and liver metastasis was suppressed in the experimental groups when compared to the control.</p><p><strong>Conclusions: </strong>Sorafenib can inhibit the proliferation and migration of pNENs by down-regulating the mTOR pathway. The combination of sorafenib and everolimus exhibits a stronger anti-tumor effect.</p>\",\"PeriodicalId\":23216,\"journal\":{\"name\":\"Translational cancer research\",\"volume\":\"14 8\",\"pages\":\"4586-4597\"},\"PeriodicalIF\":1.7000,\"publicationDate\":\"2025-08-31\",\"publicationTypes\":\"Journal Article\",\"fieldsOfStudy\":null,\"isOpenAccess\":false,\"openAccessPdf\":\"https://www.ncbi.nlm.nih.gov/pmc/articles/PMC12432615/pdf/\",\"citationCount\":\"0\",\"resultStr\":null,\"platform\":\"Semanticscholar\",\"paperid\":null,\"PeriodicalName\":\"Translational cancer research\",\"FirstCategoryId\":\"3\",\"ListUrlMain\":\"https://doi.org/10.21037/tcr-2024-2424\",\"RegionNum\":4,\"RegionCategory\":\"医学\",\"ArticlePicture\":[],\"TitleCN\":null,\"AbstractTextCN\":null,\"PMCID\":null,\"EPubDate\":\"2025/8/13 0:00:00\",\"PubModel\":\"Epub\",\"JCR\":\"Q4\",\"JCRName\":\"ONCOLOGY\",\"Score\":null,\"Total\":0}","platform":"Semanticscholar","paperid":null,"PeriodicalName":"Translational cancer research","FirstCategoryId":"3","ListUrlMain":"https://doi.org/10.21037/tcr-2024-2424","RegionNum":4,"RegionCategory":"医学","ArticlePicture":[],"TitleCN":null,"AbstractTextCN":null,"PMCID":null,"EPubDate":"2025/8/13 0:00:00","PubModel":"Epub","JCR":"Q4","JCRName":"ONCOLOGY","Score":null,"Total":0}
引用次数: 0

摘要

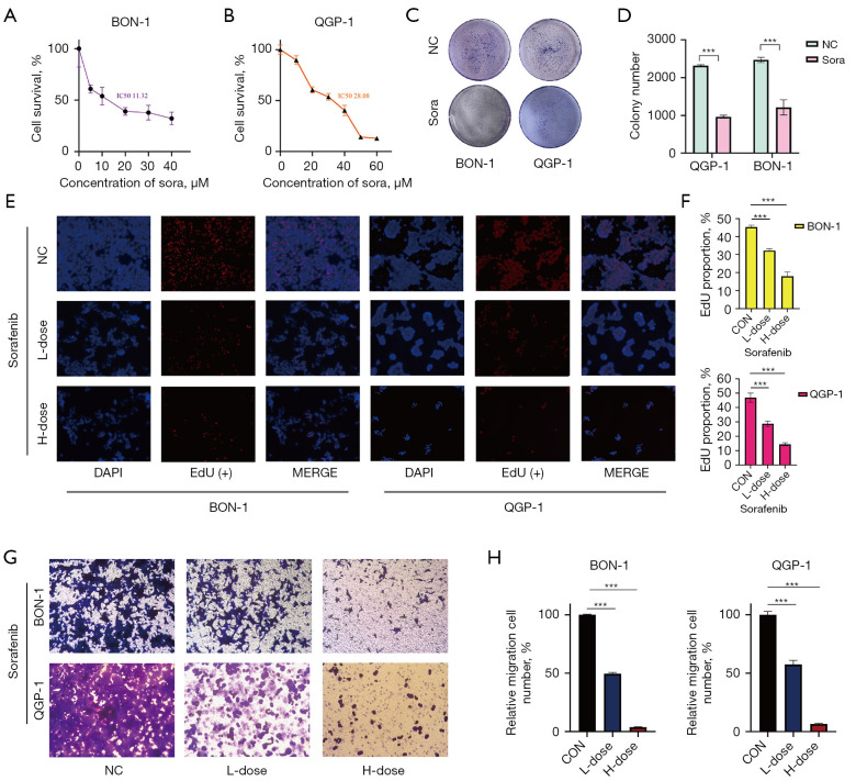
背景:胰腺神经内分泌肿瘤(pNENs)是一组罕见的源自胰腺上皮细胞的高度异质性肿瘤,具有神经内分泌分化特性。依维莫司是一种口服mTOR抑制剂,对于不可切除的转移性疾病患者,特别是进行性分化良好的pnen患者,是最有希望的药物。索拉非尼用于治疗肝细胞癌(HCC)、肾细胞癌和分化型甲状腺癌。此外,它在多系统恶性肿瘤的治疗中起着不可或缺的作用。本研究旨在探讨索拉非尼在pNENs中的作用和机制,以及它与依维莫司联合使用的潜力。方法:从体外常规培养中收集qgp -1和bon -1细胞,分别用不同浓度的索拉非尼、依维莫司和双药联合处理24h。通过使用细胞计数试剂盒-8 (CCK-8)测定、克隆测定、5-乙基-2′-脱氧尿苷(EdU)测定、transwell测定和异种移植肿瘤模型分析来评估这些药物影响肿瘤活性的能力。Western blot检测QGP-1和BON-1细胞中mTOR水平。结果:与对照组相比,索拉非尼处理的细胞增殖和迁移明显受到抑制。此外,随着药物浓度的增加,两种细胞的增殖率均下降。值得注意的是,索拉非尼和依维莫司联合用药组对细胞增殖的抑制作用比单药组更明显。Western blot结果显示,实验组经索拉非尼、依维莫司及双药联合治疗24小时后,mTOR表达水平较对照组下调。在动物实验中,使用高剂量和低剂量索拉非尼治疗组的肿瘤比对照组小,并且与对照组相比,实验组的肝转移受到抑制。结论:索拉非尼可通过下调mTOR通路抑制pNENs的增殖和迁移。索拉非尼与依维莫司联用抗肿瘤效果更强。
本文章由计算机程序翻译,如有差异,请以英文原文为准。

Enhanced antitumor efficacy of sorafenib and everolimus combination in pancreatic neuroendocrine neoplasms through mTOR inhibition.

Enhanced antitumor efficacy of sorafenib and everolimus combination in pancreatic neuroendocrine neoplasms through mTOR inhibition.

Enhanced antitumor efficacy of sorafenib and everolimus combination in pancreatic neuroendocrine neoplasms through mTOR inhibition.

Enhanced antitumor efficacy of sorafenib and everolimus combination in pancreatic neuroendocrine neoplasms through mTOR inhibition.

Background: Pancreatic neuroendocrine neoplasms (pNENs) represent a rare group of highly heterogeneous tumors derived from pancreatic epithelial cells exhibiting neuroendocrine differentiation properties. Everolimus, an oral inhibitor of mTOR, is the most promising drug for patients with unresectable, metastatic disease, particularly in progressive well-differentiated pNENs. Sorafenib is utilized in the treatment of hepatocellular carcinoma (HCC), renal cell carcinoma, and differentiated thyroid cancer. Furthermore, it plays an indispensable role in the management of multisystem malignancies. This study aims to investigate the effects and mechanisms of sorafenib, as well as its potential for combination use with everolimus in pNENs.

Methods: QGP-1and BON-1cells were collected from routine in vitro culture and treated with various concentrations of sorafenib, everolimus, and dual-drug combinations for 24 hours. The capacity of these medications to influence tumor activity was evaluated through the use of the Cell Counting Kit-8 (CCK-8) assay, cloning assay, 5-ethynyl-2'-deoxyuridine (EdU) assay, transwell assay, and analysis of the xenograft tumor model. Western blot analysis was conducted to detect the level of mTOR in QGP-1 and BON-1 cells.

Results: Compared to the control group, the proliferation and migration of sorafenib-treated cells were significantly inhibited. Furthermore, as drug concentration increased, the proliferation rates of both cell types decreased. Notably, the inhibition of cell proliferation was more pronounced in the sorafenib and everolimus combination group than in the single-drug group. Western blot results indicated that the expression level of mTOR was down-regulated in the experimental group after treatment with sorafenib, everolimus, and the dual-drug combination for 24 hours, compared to the control group. In experiments involving animals, tumors in the groups treated with both high and low doses of sorafenib were smaller than those observed in the control group, and liver metastasis was suppressed in the experimental groups when compared to the control.

Conclusions: Sorafenib can inhibit the proliferation and migration of pNENs by down-regulating the mTOR pathway. The combination of sorafenib and everolimus exhibits a stronger anti-tumor effect.

求助全文
通过发布文献求助,成功后即可免费获取论文全文。 去求助
来源期刊
CiteScore
2.10
自引率
0.00%
发文量
252
期刊介绍: Translational Cancer Research (Transl Cancer Res TCR; Print ISSN: 2218-676X; Online ISSN 2219-6803; http://tcr.amegroups.com/) is an Open Access, peer-reviewed journal, indexed in Science Citation Index Expanded (SCIE). TCR publishes laboratory studies of novel therapeutic interventions as well as clinical trials which evaluate new treatment paradigms for cancer; results of novel research investigations which bridge the laboratory and clinical settings including risk assessment, cellular and molecular characterization, prevention, detection, diagnosis and treatment of human cancers with the overall goal of improving the clinical care of cancer patients. The focus of TCR is original, peer-reviewed, science-based research that successfully advances clinical medicine toward the goal of improving patients'' quality of life. The editors and an international advisory group of scientists and clinician-scientists as well as other experts will hold TCR articles to the high-quality standards. We accept Original Articles as well as Review Articles, Editorials and Brief Articles.
×
引用
GB/T 7714-2015
复制
MLA
复制
APA
复制
导出至
BibTeX EndNote RefMan NoteFirst NoteExpress
×
提示
您的信息不完整,为了账户安全,请先补充。
现在去补充
×
提示
您因"违规操作"
具体请查看互助需知
我知道了
×
提示
确定
请完成安全验证×
copy
已复制链接
快去分享给好友吧!
我知道了
右上角分享
点击右上角分享
0
联系我们:info@booksci.cn Book学术提供免费学术资源搜索服务,方便国内外学者检索中英文文献。致力于提供最便捷和优质的服务体验。 Copyright © 2023 布克学术 All rights reserved.
京ICP备2023020795号-1
ghs 京公网安备 11010802042870号
Book学术文献互助
Book学术文献互助群
群 号:604180095
Book学术官方微信