NF-κB2突变对Tfh细胞分化的影响及其在免疫功能中的关键作用。

IF 1.7 4区 医学 Q2 PEDIATRICS
Translational pediatrics Pub Date : 2025-08-31 Epub Date: 2025-08-27 DOI:10.21037/tp-2025-122
Yao Chen, Weitao Zhou, Leying Li, Tong Chen, Qi Wu, Qifan Li, Yufeng Zhou, Liling Qian
{"title":"NF-κB2突变对Tfh细胞分化的影响及其在免疫功能中的关键作用。","authors":"Yao Chen, Weitao Zhou, Leying Li, Tong Chen, Qi Wu, Qifan Li, Yufeng Zhou, Liling Qian","doi":"10.21037/tp-2025-122","DOIUrl":null,"url":null,"abstract":"<p><strong>Background: </strong>The non-canonical NF-κB2 pathway is crucial for immune regulation, and pathogenic mutations in NF-κB2 are linked to common variable immunodeficiency (CVID), recurrent infections, and autoimmune diseases. T follicular helper (Tfh) cells play a key role in B cell differentiation and antibody production, but the effects of NF-κB2 mutations on Tfh cell differentiation remain unclear. This study investigates the clinical and functional consequences of two NF-κB2 mutations: c.1714G>A (p.A572T) and c.2540dupT (p.R848Efs*38).</p><p><strong>Methods: </strong>We analyzed clinical features, immunophenotypes, and endocrine profiles of three patients carrying NF-κB2 mutations. Transcriptome sequencing of peripheral blood mononuclear cells (PBMCs) from Patient 3 (P3) and five healthy donors was performed to examine gene expression changes. Flow cytometry quantified Tfh cell populations, and real-time quantitative polymerase chain reaction (RT-qPCR) validated the expression of genes involved in Tfh differentiation. The impact of NF-κB2 mutations on p100 processing and nuclear translocation was assessed via western blot and immunofluorescence in HEK293T cells.</p><p><strong>Results: </strong>Patient 1 (P1) exhibited mild clinical features, primarily asthma, while Patient 3 (P3) presented with severe immunodeficiency, recurrent pulmonary infections, and hormonal deficiencies. Transcriptome sequencing revealed significant downregulation of T cell differentiation pathways in P3, particularly Tfh-related genes such as <i>ASCL2</i>, <i>IRF4</i>, and <i>BHLHE40</i>. Flow cytometry confirmed a marked reduction in circulating Tfh cells in P3. Western blot and immunofluorescence analyses demonstrated that the R848Efs*38 mutation impaired the conversion of p100 into p52 and disrupted nuclear translocation.</p><p><strong>Conclusions: </strong>This study identifies novel mechanisms by which NF-κB2 mutations impair immune function. The R848Efs*38 mutation disrupts Tfh cell differentiation by interfering with p100 processing and reducing key Tfh-related transcription factors. These findings enhance our understanding of NF-κB2-related immunodeficiencies and their molecular underpinnings, contributing to the broader knowledge of immune regulation and potential therapeutic targets.</p>","PeriodicalId":23294,"journal":{"name":"Translational pediatrics","volume":"14 8","pages":"1908-1920"},"PeriodicalIF":1.7000,"publicationDate":"2025-08-31","publicationTypes":"Journal Article","fieldsOfStudy":null,"isOpenAccess":false,"openAccessPdf":"https://www.ncbi.nlm.nih.gov/pmc/articles/PMC12433125/pdf/","citationCount":"0","resultStr":"{\"title\":\"The impact of NF-κB2 mutations on Tfh cell differentiation and their critical role in immune function.\",\"authors\":\"Yao Chen, Weitao Zhou, Leying Li, Tong Chen, Qi Wu, Qifan Li, Yufeng Zhou, Liling Qian\",\"doi\":\"10.21037/tp-2025-122\",\"DOIUrl\":null,\"url\":null,\"abstract\":\"<p><strong>Background: </strong>The non-canonical NF-κB2 pathway is crucial for immune regulation, and pathogenic mutations in NF-κB2 are linked to common variable immunodeficiency (CVID), recurrent infections, and autoimmune diseases. T follicular helper (Tfh) cells play a key role in B cell differentiation and antibody production, but the effects of NF-κB2 mutations on Tfh cell differentiation remain unclear. This study investigates the clinical and functional consequences of two NF-κB2 mutations: c.1714G>A (p.A572T) and c.2540dupT (p.R848Efs*38).</p><p><strong>Methods: </strong>We analyzed clinical features, immunophenotypes, and endocrine profiles of three patients carrying NF-κB2 mutations. Transcriptome sequencing of peripheral blood mononuclear cells (PBMCs) from Patient 3 (P3) and five healthy donors was performed to examine gene expression changes. Flow cytometry quantified Tfh cell populations, and real-time quantitative polymerase chain reaction (RT-qPCR) validated the expression of genes involved in Tfh differentiation. The impact of NF-κB2 mutations on p100 processing and nuclear translocation was assessed via western blot and immunofluorescence in HEK293T cells.</p><p><strong>Results: </strong>Patient 1 (P1) exhibited mild clinical features, primarily asthma, while Patient 3 (P3) presented with severe immunodeficiency, recurrent pulmonary infections, and hormonal deficiencies. Transcriptome sequencing revealed significant downregulation of T cell differentiation pathways in P3, particularly Tfh-related genes such as <i>ASCL2</i>, <i>IRF4</i>, and <i>BHLHE40</i>. Flow cytometry confirmed a marked reduction in circulating Tfh cells in P3. Western blot and immunofluorescence analyses demonstrated that the R848Efs*38 mutation impaired the conversion of p100 into p52 and disrupted nuclear translocation.</p><p><strong>Conclusions: </strong>This study identifies novel mechanisms by which NF-κB2 mutations impair immune function. The R848Efs*38 mutation disrupts Tfh cell differentiation by interfering with p100 processing and reducing key Tfh-related transcription factors. These findings enhance our understanding of NF-κB2-related immunodeficiencies and their molecular underpinnings, contributing to the broader knowledge of immune regulation and potential therapeutic targets.</p>\",\"PeriodicalId\":23294,\"journal\":{\"name\":\"Translational pediatrics\",\"volume\":\"14 8\",\"pages\":\"1908-1920\"},\"PeriodicalIF\":1.7000,\"publicationDate\":\"2025-08-31\",\"publicationTypes\":\"Journal Article\",\"fieldsOfStudy\":null,\"isOpenAccess\":false,\"openAccessPdf\":\"https://www.ncbi.nlm.nih.gov/pmc/articles/PMC12433125/pdf/\",\"citationCount\":\"0\",\"resultStr\":null,\"platform\":\"Semanticscholar\",\"paperid\":null,\"PeriodicalName\":\"Translational pediatrics\",\"FirstCategoryId\":\"3\",\"ListUrlMain\":\"https://doi.org/10.21037/tp-2025-122\",\"RegionNum\":4,\"RegionCategory\":\"医学\",\"ArticlePicture\":[],\"TitleCN\":null,\"AbstractTextCN\":null,\"PMCID\":null,\"EPubDate\":\"2025/8/27 0:00:00\",\"PubModel\":\"Epub\",\"JCR\":\"Q2\",\"JCRName\":\"PEDIATRICS\",\"Score\":null,\"Total\":0}","platform":"Semanticscholar","paperid":null,"PeriodicalName":"Translational pediatrics","FirstCategoryId":"3","ListUrlMain":"https://doi.org/10.21037/tp-2025-122","RegionNum":4,"RegionCategory":"医学","ArticlePicture":[],"TitleCN":null,"AbstractTextCN":null,"PMCID":null,"EPubDate":"2025/8/27 0:00:00","PubModel":"Epub","JCR":"Q2","JCRName":"PEDIATRICS","Score":null,"Total":0}
引用次数: 0

摘要

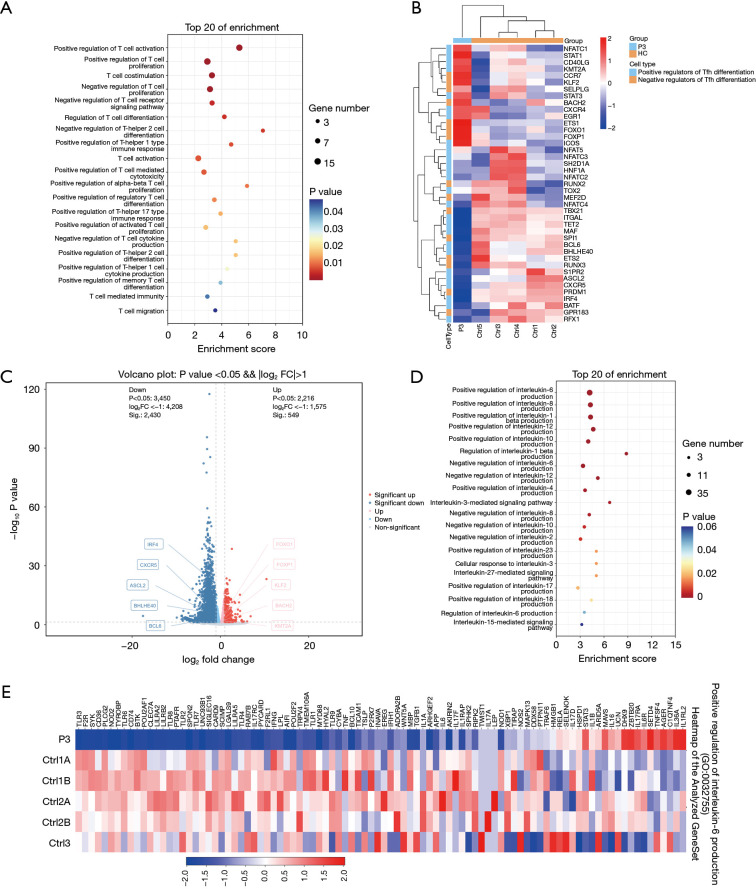
背景:非典型NF-κB2通路对免疫调节至关重要,NF-κB2的致病性突变与常见变异性免疫缺陷(CVID)、复发性感染和自身免疫性疾病有关。T滤泡辅助细胞(Tfh)在B细胞分化和抗体产生中起关键作用,但NF-κB2突变对Tfh细胞分化的影响尚不清楚。本研究探讨了两种NF-κB2突变:c.1714G>A (p.A572T)和c.2540dupT (p.R848Efs*38)的临床和功能后果。方法:分析3例NF-κB2突变患者的临床特征、免疫表型和内分泌特征。对患者3 (P3)和5名健康供者的外周血单个核细胞(PBMCs)进行转录组测序,以检测基因表达变化。流式细胞术定量Tfh细胞群,实时定量聚合酶链反应(RT-qPCR)验证Tfh分化相关基因的表达。采用western blot和免疫荧光法观察NF-κB2突变对HEK293T细胞p100加工和核易位的影响。结果:患者1 (P1)表现出轻微的临床特征,主要是哮喘,而患者3 (P3)表现出严重的免疫缺陷,复发性肺部感染和激素缺乏。转录组测序显示P3中T细胞分化通路显著下调,尤其是tfh相关基因如ASCL2、IRF4和BHLHE40。流式细胞术证实P3循环中Tfh细胞明显减少。Western blot和免疫荧光分析表明,R848Efs*38突变破坏了p100向p52的转化,破坏了核易位。结论:本研究确定了NF-κB2突变损害免疫功能的新机制。R848Efs*38突变通过干扰p100加工和减少关键的Tfh相关转录因子来破坏Tfh细胞分化。这些发现增强了我们对NF-κ b2相关免疫缺陷及其分子基础的理解,有助于更广泛地了解免疫调节和潜在的治疗靶点。
本文章由计算机程序翻译,如有差异,请以英文原文为准。

The impact of NF-κB2 mutations on Tfh cell differentiation and their critical role in immune function.

The impact of NF-κB2 mutations on Tfh cell differentiation and their critical role in immune function.

The impact of NF-κB2 mutations on Tfh cell differentiation and their critical role in immune function.

The impact of NF-κB2 mutations on Tfh cell differentiation and their critical role in immune function.

Background: The non-canonical NF-κB2 pathway is crucial for immune regulation, and pathogenic mutations in NF-κB2 are linked to common variable immunodeficiency (CVID), recurrent infections, and autoimmune diseases. T follicular helper (Tfh) cells play a key role in B cell differentiation and antibody production, but the effects of NF-κB2 mutations on Tfh cell differentiation remain unclear. This study investigates the clinical and functional consequences of two NF-κB2 mutations: c.1714G>A (p.A572T) and c.2540dupT (p.R848Efs*38).

Methods: We analyzed clinical features, immunophenotypes, and endocrine profiles of three patients carrying NF-κB2 mutations. Transcriptome sequencing of peripheral blood mononuclear cells (PBMCs) from Patient 3 (P3) and five healthy donors was performed to examine gene expression changes. Flow cytometry quantified Tfh cell populations, and real-time quantitative polymerase chain reaction (RT-qPCR) validated the expression of genes involved in Tfh differentiation. The impact of NF-κB2 mutations on p100 processing and nuclear translocation was assessed via western blot and immunofluorescence in HEK293T cells.

Results: Patient 1 (P1) exhibited mild clinical features, primarily asthma, while Patient 3 (P3) presented with severe immunodeficiency, recurrent pulmonary infections, and hormonal deficiencies. Transcriptome sequencing revealed significant downregulation of T cell differentiation pathways in P3, particularly Tfh-related genes such as ASCL2, IRF4, and BHLHE40. Flow cytometry confirmed a marked reduction in circulating Tfh cells in P3. Western blot and immunofluorescence analyses demonstrated that the R848Efs*38 mutation impaired the conversion of p100 into p52 and disrupted nuclear translocation.

Conclusions: This study identifies novel mechanisms by which NF-κB2 mutations impair immune function. The R848Efs*38 mutation disrupts Tfh cell differentiation by interfering with p100 processing and reducing key Tfh-related transcription factors. These findings enhance our understanding of NF-κB2-related immunodeficiencies and their molecular underpinnings, contributing to the broader knowledge of immune regulation and potential therapeutic targets.

求助全文
通过发布文献求助,成功后即可免费获取论文全文。 去求助
来源期刊
Translational pediatrics
Translational pediatrics Medicine-Pediatrics, Perinatology and Child Health
CiteScore
4.50
自引率
5.00%
发文量
108
期刊介绍: Information not localized
×
引用
GB/T 7714-2015
复制
MLA
复制
APA
复制
导出至
BibTeX EndNote RefMan NoteFirst NoteExpress
×
提示
您的信息不完整,为了账户安全,请先补充。
现在去补充
×
提示
您因"违规操作"
具体请查看互助需知
我知道了
×
提示
确定
请完成安全验证×
copy
已复制链接
快去分享给好友吧!
我知道了
右上角分享
点击右上角分享
0
联系我们:info@booksci.cn Book学术提供免费学术资源搜索服务,方便国内外学者检索中英文文献。致力于提供最便捷和优质的服务体验。 Copyright © 2023 布克学术 All rights reserved.
京ICP备2023020795号-1
ghs 京公网安备 11010802042870号
Book学术文献互助
Book学术文献互助群
群 号:604180095
Book学术官方微信