DDX18通过激活EMT和MAPK信号通路促进肝细胞癌的生长和转移。

IF 2 4区 医学 Q3 GASTROENTEROLOGY & HEPATOLOGY
Journal of gastrointestinal oncology Pub Date : 2025-08-30 Epub Date: 2025-08-26 DOI:10.21037/jgo-2025-339
Xiaodong Xu, Xiaoxia Yu, Nannan Zhang, Feiran Wang, Zhong Chen
{"title":"DDX18通过激活EMT和MAPK信号通路促进肝细胞癌的生长和转移。","authors":"Xiaodong Xu, Xiaoxia Yu, Nannan Zhang, Feiran Wang, Zhong Chen","doi":"10.21037/jgo-2025-339","DOIUrl":null,"url":null,"abstract":"<p><strong>Background: </strong>DDX18, a member of the DEAD-box RNA helicase family, plays a pivotal role in ribosome biogenesis and RNA metabolism and is thus extensively implicated in tumorigenesis. Although its oncogenic functions have been well-documented across various malignancies, the precise molecular mechanisms underlying DDX18-driven progression in hepatocellular carcinoma (HCC) remain largely undefined. This study systematically elucidates the pathological contributions of DDX18 to HCC through a combination of comprehensive <i>in vitro</i> experiments and <i>in vivo</i> analyses.</p><p><strong>Methods: </strong>We assessed the expression and effects of DDX18 on HCC tissues and cellular functions through bioinformatics analyses, wound healing assays, colony formation assays, transwell assays, and flow cytometry. Western blot analysis revealed that mitogen-activated protein kinase (MAPK) signaling pathways were associated with protein levels involved in the epithelial-mesenchymal transition (EMT). Co-immunoprecipitation (Co-IP) and immunoFluorescence colocalization experiments confirmed the interaction between DDX18 and REXO4. Additionally, we evaluated the functional roles of DDX18 and REXO4 using a series of <i>in vitro</i> assays and nude mouse xenograft models.</p><p><strong>Results: </strong>Our data demonstrated elevated expression of DDX18 in HCC tissues. DDX18 significantly increased cell proliferation, invasion, and migration, and activated EMT and MAPK signaling pathways <i>in vitro</i>. Mechanistically, DDX18 interacts with REXO4, thereby promoting tumor growth and metastasis by regulating the EMT process and MAPK signaling. Furthermore, overexpression of REXO4 reversed the inhibitory effects of DDX18 knockdown both <i>in vitro</i> and <i>in vivo</i>.</p><p><strong>Conclusions: </strong>This study provides evidence that the DDX18/REXO4 axis plays a critical role in HCC development and may represent a novel therapeutic target or diagnostic biomarker for patients with HCC.</p>","PeriodicalId":15841,"journal":{"name":"Journal of gastrointestinal oncology","volume":"16 4","pages":"1622-1634"},"PeriodicalIF":2.0000,"publicationDate":"2025-08-30","publicationTypes":"Journal Article","fieldsOfStudy":null,"isOpenAccess":false,"openAccessPdf":"https://www.ncbi.nlm.nih.gov/pmc/articles/PMC12433112/pdf/","citationCount":"0","resultStr":"{\"title\":\"DDX18 promotes growth and metastasis of hepatocellular carcinoma via activating EMT and MAPK signaling.\",\"authors\":\"Xiaodong Xu, Xiaoxia Yu, Nannan Zhang, Feiran Wang, Zhong Chen\",\"doi\":\"10.21037/jgo-2025-339\",\"DOIUrl\":null,\"url\":null,\"abstract\":\"<p><strong>Background: </strong>DDX18, a member of the DEAD-box RNA helicase family, plays a pivotal role in ribosome biogenesis and RNA metabolism and is thus extensively implicated in tumorigenesis. Although its oncogenic functions have been well-documented across various malignancies, the precise molecular mechanisms underlying DDX18-driven progression in hepatocellular carcinoma (HCC) remain largely undefined. This study systematically elucidates the pathological contributions of DDX18 to HCC through a combination of comprehensive <i>in vitro</i> experiments and <i>in vivo</i> analyses.</p><p><strong>Methods: </strong>We assessed the expression and effects of DDX18 on HCC tissues and cellular functions through bioinformatics analyses, wound healing assays, colony formation assays, transwell assays, and flow cytometry. Western blot analysis revealed that mitogen-activated protein kinase (MAPK) signaling pathways were associated with protein levels involved in the epithelial-mesenchymal transition (EMT). Co-immunoprecipitation (Co-IP) and immunoFluorescence colocalization experiments confirmed the interaction between DDX18 and REXO4. Additionally, we evaluated the functional roles of DDX18 and REXO4 using a series of <i>in vitro</i> assays and nude mouse xenograft models.</p><p><strong>Results: </strong>Our data demonstrated elevated expression of DDX18 in HCC tissues. DDX18 significantly increased cell proliferation, invasion, and migration, and activated EMT and MAPK signaling pathways <i>in vitro</i>. Mechanistically, DDX18 interacts with REXO4, thereby promoting tumor growth and metastasis by regulating the EMT process and MAPK signaling. Furthermore, overexpression of REXO4 reversed the inhibitory effects of DDX18 knockdown both <i>in vitro</i> and <i>in vivo</i>.</p><p><strong>Conclusions: </strong>This study provides evidence that the DDX18/REXO4 axis plays a critical role in HCC development and may represent a novel therapeutic target or diagnostic biomarker for patients with HCC.</p>\",\"PeriodicalId\":15841,\"journal\":{\"name\":\"Journal of gastrointestinal oncology\",\"volume\":\"16 4\",\"pages\":\"1622-1634\"},\"PeriodicalIF\":2.0000,\"publicationDate\":\"2025-08-30\",\"publicationTypes\":\"Journal Article\",\"fieldsOfStudy\":null,\"isOpenAccess\":false,\"openAccessPdf\":\"https://www.ncbi.nlm.nih.gov/pmc/articles/PMC12433112/pdf/\",\"citationCount\":\"0\",\"resultStr\":null,\"platform\":\"Semanticscholar\",\"paperid\":null,\"PeriodicalName\":\"Journal of gastrointestinal oncology\",\"FirstCategoryId\":\"3\",\"ListUrlMain\":\"https://doi.org/10.21037/jgo-2025-339\",\"RegionNum\":4,\"RegionCategory\":\"医学\",\"ArticlePicture\":[],\"TitleCN\":null,\"AbstractTextCN\":null,\"PMCID\":null,\"EPubDate\":\"2025/8/26 0:00:00\",\"PubModel\":\"Epub\",\"JCR\":\"Q3\",\"JCRName\":\"GASTROENTEROLOGY & HEPATOLOGY\",\"Score\":null,\"Total\":0}","platform":"Semanticscholar","paperid":null,"PeriodicalName":"Journal of gastrointestinal oncology","FirstCategoryId":"3","ListUrlMain":"https://doi.org/10.21037/jgo-2025-339","RegionNum":4,"RegionCategory":"医学","ArticlePicture":[],"TitleCN":null,"AbstractTextCN":null,"PMCID":null,"EPubDate":"2025/8/26 0:00:00","PubModel":"Epub","JCR":"Q3","JCRName":"GASTROENTEROLOGY & HEPATOLOGY","Score":null,"Total":0}
引用次数: 0

摘要

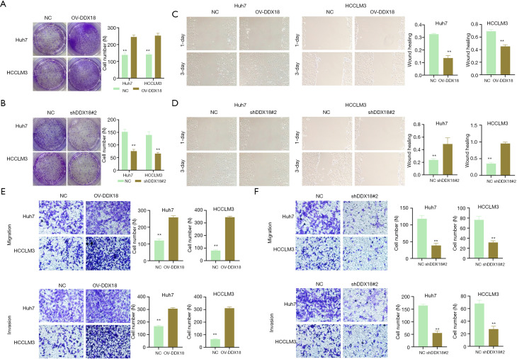
背景:DDX18是DEAD-box RNA解旋酶家族的一员,在核糖体生物发生和RNA代谢中起关键作用,因此在肿瘤发生中广泛涉及。尽管ddx18在各种恶性肿瘤中的致癌功能已被充分证实,但ddx18在肝细胞癌(HCC)中驱动进展的确切分子机制仍未明确。本研究通过全面的体外实验和体内分析相结合,系统阐明了DDX18在HCC中的病理作用。方法:通过生物信息学分析、伤口愈合实验、菌落形成实验、transwell实验和流式细胞术评估DDX18对HCC组织和细胞功能的表达和影响。Western blot分析显示,丝裂原活化蛋白激酶(MAPK)信号通路与参与上皮-间质转化(EMT)的蛋白水平相关。共免疫沉淀(Co-IP)和免疫荧光共定位实验证实了DDX18与REXO4之间的相互作用。此外,我们通过一系列体外实验和裸鼠异种移植模型评估了DDX18和REXO4的功能作用。结果:我们的数据显示DDX18在HCC组织中的表达升高。DDX18显著增加细胞增殖、侵袭和迁移,激活EMT和MAPK信号通路。从机制上讲,DDX18与REXO4相互作用,通过调节EMT过程和MAPK信号传导促进肿瘤生长和转移。此外,REXO4的过表达逆转了DDX18在体内和体外的抑制作用。结论:本研究提供了证据,表明DDX18/REXO4轴在HCC的发展中起着关键作用,可能代表HCC患者新的治疗靶点或诊断生物标志物。
本文章由计算机程序翻译,如有差异,请以英文原文为准。

DDX18 promotes growth and metastasis of hepatocellular carcinoma via activating EMT and MAPK signaling.

DDX18 promotes growth and metastasis of hepatocellular carcinoma via activating EMT and MAPK signaling.

DDX18 promotes growth and metastasis of hepatocellular carcinoma via activating EMT and MAPK signaling.

DDX18 promotes growth and metastasis of hepatocellular carcinoma via activating EMT and MAPK signaling.

Background: DDX18, a member of the DEAD-box RNA helicase family, plays a pivotal role in ribosome biogenesis and RNA metabolism and is thus extensively implicated in tumorigenesis. Although its oncogenic functions have been well-documented across various malignancies, the precise molecular mechanisms underlying DDX18-driven progression in hepatocellular carcinoma (HCC) remain largely undefined. This study systematically elucidates the pathological contributions of DDX18 to HCC through a combination of comprehensive in vitro experiments and in vivo analyses.

Methods: We assessed the expression and effects of DDX18 on HCC tissues and cellular functions through bioinformatics analyses, wound healing assays, colony formation assays, transwell assays, and flow cytometry. Western blot analysis revealed that mitogen-activated protein kinase (MAPK) signaling pathways were associated with protein levels involved in the epithelial-mesenchymal transition (EMT). Co-immunoprecipitation (Co-IP) and immunoFluorescence colocalization experiments confirmed the interaction between DDX18 and REXO4. Additionally, we evaluated the functional roles of DDX18 and REXO4 using a series of in vitro assays and nude mouse xenograft models.

Results: Our data demonstrated elevated expression of DDX18 in HCC tissues. DDX18 significantly increased cell proliferation, invasion, and migration, and activated EMT and MAPK signaling pathways in vitro. Mechanistically, DDX18 interacts with REXO4, thereby promoting tumor growth and metastasis by regulating the EMT process and MAPK signaling. Furthermore, overexpression of REXO4 reversed the inhibitory effects of DDX18 knockdown both in vitro and in vivo.

Conclusions: This study provides evidence that the DDX18/REXO4 axis plays a critical role in HCC development and may represent a novel therapeutic target or diagnostic biomarker for patients with HCC.

求助全文
通过发布文献求助,成功后即可免费获取论文全文。 去求助
来源期刊
CiteScore
3.20
自引率
0.00%
发文量
171
期刊介绍: ournal of Gastrointestinal Oncology (Print ISSN 2078-6891; Online ISSN 2219-679X; J Gastrointest Oncol; JGO), the official journal of Society for Gastrointestinal Oncology (SGO), is an open-access, international peer-reviewed journal. It is published quarterly (Sep. 2010- Dec. 2013), bimonthly (Feb. 2014 -) and openly distributed worldwide. JGO publishes manuscripts that focus on updated and practical information about diagnosis, prevention and clinical investigations of gastrointestinal cancer treatment. Specific areas of interest include, but not limited to, multimodality therapy, markers, imaging and tumor biology.
×
引用
GB/T 7714-2015
复制
MLA
复制
APA
复制
导出至
BibTeX EndNote RefMan NoteFirst NoteExpress
×
提示
您的信息不完整,为了账户安全,请先补充。
现在去补充
×
提示
您因"违规操作"
具体请查看互助需知
我知道了
×
提示
确定
请完成安全验证×
copy
已复制链接
快去分享给好友吧!
我知道了
右上角分享
点击右上角分享
0
联系我们:info@booksci.cn Book学术提供免费学术资源搜索服务,方便国内外学者检索中英文文献。致力于提供最便捷和优质的服务体验。 Copyright © 2023 布克学术 All rights reserved.
京ICP备2023020795号-1
ghs 京公网安备 11010802042870号
Book学术文献互助
Book学术文献互助群
群 号:604180095
Book学术官方微信