RNA结合蛋白可能调节冠状动脉疾病进展过程中免疫相关基因的选择性剪接。

IF 2.7 4区 医学 Q2 MEDICINE, RESEARCH & EXPERIMENTAL
Experimental Biology and Medicine Pub Date : 2025-08-29 eCollection Date: 2025-01-01 DOI:10.3389/ebm.2025.10430
Yulin Miao, Lei Wang, Gang Zhao, Wei Gou, Shan Chen, Chao Ding, Zongxin Li, Fengli Gao
{"title":"RNA结合蛋白可能调节冠状动脉疾病进展过程中免疫相关基因的选择性剪接。","authors":"Yulin Miao, Lei Wang, Gang Zhao, Wei Gou, Shan Chen, Chao Ding, Zongxin Li, Fengli Gao","doi":"10.3389/ebm.2025.10430","DOIUrl":null,"url":null,"abstract":"<p><p>RNA-binding proteins (RBPs) are crucial in disease as they regulate the biological functions of RNA. However, their role in coronary artery disease (CAD) progression remains unclear. RNA-seq from peripheral blood of CAD patients and no-CAD controls was analyzed to compare differentially expressed genes (DEGs) and explore their potential functions. The distribution of immune cells was assessed by CIBERSORT algorithm. Alternative splicing (AS) pattern was quantified by SUVA. Immune-related AS events (ASEs) were screened via ImmPort database. Co-expression network of ASEs, differentially expressed RBPs (DERBPs), mitochondrion and apoptosis genes, and immune cells was constructed to clarify their potential functions. A total of 1521 DEGs were detected, including 99 DERBPs, which were mainly downregulated and enriched in mRNA processing, RNA splicing, mRNA transport, and innate immune response pathways in CAD. Seven DERBPs (ANG, C4BPA, DDX60, IFIH1, IPO7, MATR3, OTUD4) were associated with immune function. Analysis of the immune cell fraction demonstrated significant increase in macrophage M0 and CD8 T cells and decrease in resting dendritic cells and activated memory CD4 T cells. Immune-related ASEs correlated with atherosclerotic stenosis were mainly the complex \"alt3p/alt5p\" splicing types. DERBP-AS's co-expression identified a key A5'SS event of CTSB gene. Co-expression of this event with TST and SYNCRIP may lead to a change in the proportion of macrophage M0 and CD8 T cells, respectively. The mitochondrion and apoptosis genes were also dysregulated in CAD and correlated with four DERBPs. In conclusion, RBPs have potential regulatory role in the progression of CAD by regulating the ASEs of immune-related genes and mediating immune cells composition. These findings highlight RBPs as potential therapeutic targets for CAD.</p>","PeriodicalId":12163,"journal":{"name":"Experimental Biology and Medicine","volume":"250 ","pages":"10430"},"PeriodicalIF":2.7000,"publicationDate":"2025-08-29","publicationTypes":"Journal Article","fieldsOfStudy":null,"isOpenAccess":false,"openAccessPdf":"https://www.ncbi.nlm.nih.gov/pmc/articles/PMC12425833/pdf/","citationCount":"0","resultStr":"{\"title\":\"RNA binding proteins potentially regulate alternative splicing of immune-related genes during the progression of coronary artery disease.\",\"authors\":\"Yulin Miao, Lei Wang, Gang Zhao, Wei Gou, Shan Chen, Chao Ding, Zongxin Li, Fengli Gao\",\"doi\":\"10.3389/ebm.2025.10430\",\"DOIUrl\":null,\"url\":null,\"abstract\":\"<p><p>RNA-binding proteins (RBPs) are crucial in disease as they regulate the biological functions of RNA. However, their role in coronary artery disease (CAD) progression remains unclear. RNA-seq from peripheral blood of CAD patients and no-CAD controls was analyzed to compare differentially expressed genes (DEGs) and explore their potential functions. The distribution of immune cells was assessed by CIBERSORT algorithm. Alternative splicing (AS) pattern was quantified by SUVA. Immune-related AS events (ASEs) were screened via ImmPort database. Co-expression network of ASEs, differentially expressed RBPs (DERBPs), mitochondrion and apoptosis genes, and immune cells was constructed to clarify their potential functions. A total of 1521 DEGs were detected, including 99 DERBPs, which were mainly downregulated and enriched in mRNA processing, RNA splicing, mRNA transport, and innate immune response pathways in CAD. Seven DERBPs (ANG, C4BPA, DDX60, IFIH1, IPO7, MATR3, OTUD4) were associated with immune function. Analysis of the immune cell fraction demonstrated significant increase in macrophage M0 and CD8 T cells and decrease in resting dendritic cells and activated memory CD4 T cells. Immune-related ASEs correlated with atherosclerotic stenosis were mainly the complex \\\"alt3p/alt5p\\\" splicing types. DERBP-AS's co-expression identified a key A5'SS event of CTSB gene. Co-expression of this event with TST and SYNCRIP may lead to a change in the proportion of macrophage M0 and CD8 T cells, respectively. The mitochondrion and apoptosis genes were also dysregulated in CAD and correlated with four DERBPs. In conclusion, RBPs have potential regulatory role in the progression of CAD by regulating the ASEs of immune-related genes and mediating immune cells composition. These findings highlight RBPs as potential therapeutic targets for CAD.</p>\",\"PeriodicalId\":12163,\"journal\":{\"name\":\"Experimental Biology and Medicine\",\"volume\":\"250 \",\"pages\":\"10430\"},\"PeriodicalIF\":2.7000,\"publicationDate\":\"2025-08-29\",\"publicationTypes\":\"Journal Article\",\"fieldsOfStudy\":null,\"isOpenAccess\":false,\"openAccessPdf\":\"https://www.ncbi.nlm.nih.gov/pmc/articles/PMC12425833/pdf/\",\"citationCount\":\"0\",\"resultStr\":null,\"platform\":\"Semanticscholar\",\"paperid\":null,\"PeriodicalName\":\"Experimental Biology and Medicine\",\"FirstCategoryId\":\"3\",\"ListUrlMain\":\"https://doi.org/10.3389/ebm.2025.10430\",\"RegionNum\":4,\"RegionCategory\":\"医学\",\"ArticlePicture\":[],\"TitleCN\":null,\"AbstractTextCN\":null,\"PMCID\":null,\"EPubDate\":\"2025/1/1 0:00:00\",\"PubModel\":\"eCollection\",\"JCR\":\"Q2\",\"JCRName\":\"MEDICINE, RESEARCH & EXPERIMENTAL\",\"Score\":null,\"Total\":0}","platform":"Semanticscholar","paperid":null,"PeriodicalName":"Experimental Biology and Medicine","FirstCategoryId":"3","ListUrlMain":"https://doi.org/10.3389/ebm.2025.10430","RegionNum":4,"RegionCategory":"医学","ArticlePicture":[],"TitleCN":null,"AbstractTextCN":null,"PMCID":null,"EPubDate":"2025/1/1 0:00:00","PubModel":"eCollection","JCR":"Q2","JCRName":"MEDICINE, RESEARCH & EXPERIMENTAL","Score":null,"Total":0}
引用次数: 0

摘要

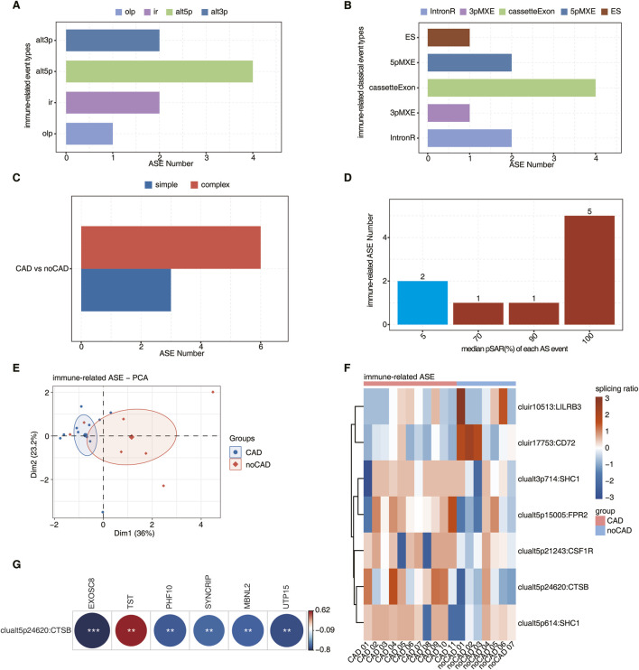
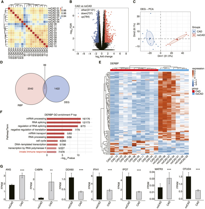
RNA结合蛋白(RNA binding protein, rbp)调节RNA的生物学功能,在疾病中起着至关重要的作用。然而,它们在冠状动脉疾病(CAD)进展中的作用尚不清楚。对CAD患者和非CAD对照组外周血的RNA-seq进行分析,比较差异表达基因(DEGs)并探讨其潜在功能。采用CIBERSORT算法评估免疫细胞的分布。选择性剪接(AS)模式被SUVA量化。通过import数据库筛选免疫相关AS事件(ASEs)。构建ase、差异表达rbp (derbp)、线粒体和凋亡基因与免疫细胞共表达网络,明确其潜在功能。共检测到1521个DEGs,其中包括99个derbp,这些DEGs主要在CAD的mRNA加工、RNA剪接、mRNA转运和先天免疫反应途径中下调和富集。7种derbp (ANG、C4BPA、DDX60、IFIH1、IPO7、MATR3、OTUD4)与免疫功能相关。免疫细胞组分分析显示,巨噬细胞M0和CD8 T细胞显著增加,静息树突状细胞和激活记忆CD4 T细胞显著减少。与动脉粥样硬化性狭窄相关的免疫相关ase主要为复杂的“alt3p/alt5p”剪接型。DERBP-AS的共表达鉴定了CTSB基因的一个关键A5'SS事件。该事件与TST和SYNCRIP共表达可能分别导致巨噬细胞M0和CD8 T细胞比例的变化。线粒体和凋亡基因也在CAD中失调,并与四种derbp相关。综上所述,rbp通过调节免疫相关基因的ase和介导免疫细胞组成,在CAD的进展中具有潜在的调节作用。这些发现强调rbp是CAD的潜在治疗靶点。
本文章由计算机程序翻译,如有差异,请以英文原文为准。

RNA binding proteins potentially regulate alternative splicing of immune-related genes during the progression of coronary artery disease.

RNA binding proteins potentially regulate alternative splicing of immune-related genes during the progression of coronary artery disease.

RNA binding proteins potentially regulate alternative splicing of immune-related genes during the progression of coronary artery disease.

RNA binding proteins potentially regulate alternative splicing of immune-related genes during the progression of coronary artery disease.

RNA-binding proteins (RBPs) are crucial in disease as they regulate the biological functions of RNA. However, their role in coronary artery disease (CAD) progression remains unclear. RNA-seq from peripheral blood of CAD patients and no-CAD controls was analyzed to compare differentially expressed genes (DEGs) and explore their potential functions. The distribution of immune cells was assessed by CIBERSORT algorithm. Alternative splicing (AS) pattern was quantified by SUVA. Immune-related AS events (ASEs) were screened via ImmPort database. Co-expression network of ASEs, differentially expressed RBPs (DERBPs), mitochondrion and apoptosis genes, and immune cells was constructed to clarify their potential functions. A total of 1521 DEGs were detected, including 99 DERBPs, which were mainly downregulated and enriched in mRNA processing, RNA splicing, mRNA transport, and innate immune response pathways in CAD. Seven DERBPs (ANG, C4BPA, DDX60, IFIH1, IPO7, MATR3, OTUD4) were associated with immune function. Analysis of the immune cell fraction demonstrated significant increase in macrophage M0 and CD8 T cells and decrease in resting dendritic cells and activated memory CD4 T cells. Immune-related ASEs correlated with atherosclerotic stenosis were mainly the complex "alt3p/alt5p" splicing types. DERBP-AS's co-expression identified a key A5'SS event of CTSB gene. Co-expression of this event with TST and SYNCRIP may lead to a change in the proportion of macrophage M0 and CD8 T cells, respectively. The mitochondrion and apoptosis genes were also dysregulated in CAD and correlated with four DERBPs. In conclusion, RBPs have potential regulatory role in the progression of CAD by regulating the ASEs of immune-related genes and mediating immune cells composition. These findings highlight RBPs as potential therapeutic targets for CAD.

求助全文
通过发布文献求助,成功后即可免费获取论文全文。 去求助
来源期刊
Experimental Biology and Medicine
Experimental Biology and Medicine 医学-医学:研究与实验
CiteScore
6.00
自引率
0.00%
发文量
157
审稿时长
1 months
期刊介绍: Experimental Biology and Medicine (EBM) is a global, peer-reviewed journal dedicated to the publication of multidisciplinary and interdisciplinary research in the biomedical sciences. EBM provides both research and review articles as well as meeting symposia and brief communications. Articles in EBM represent cutting edge research at the overlapping junctions of the biological, physical and engineering sciences that impact upon the health and welfare of the world''s population. Topics covered in EBM include: Anatomy/Pathology; Biochemistry and Molecular Biology; Bioimaging; Biomedical Engineering; Bionanoscience; Cell and Developmental Biology; Endocrinology and Nutrition; Environmental Health/Biomarkers/Precision Medicine; Genomics, Proteomics, and Bioinformatics; Immunology/Microbiology/Virology; Mechanisms of Aging; Neuroscience; Pharmacology and Toxicology; Physiology; Stem Cell Biology; Structural Biology; Systems Biology and Microphysiological Systems; and Translational Research.
×
引用
GB/T 7714-2015
复制
MLA
复制
APA
复制
导出至
BibTeX EndNote RefMan NoteFirst NoteExpress
×
提示
您的信息不完整,为了账户安全,请先补充。
现在去补充
×
提示
您因"违规操作"
具体请查看互助需知
我知道了
×
提示
确定
请完成安全验证×
copy
已复制链接
快去分享给好友吧!
我知道了
右上角分享
点击右上角分享
0
联系我们:info@booksci.cn Book学术提供免费学术资源搜索服务,方便国内外学者检索中英文文献。致力于提供最便捷和优质的服务体验。 Copyright © 2023 布克学术 All rights reserved.
京ICP备2023020795号-1
ghs 京公网安备 11010802042870号
Book学术文献互助
Book学术文献互助群
群 号:604180095
Book学术官方微信