crispr工程人类GATA2缺陷模型揭示HSPCs有丝分裂功能障碍和早衰,损害造血适应性

IF 13.4 1区 医学 Q1 HEMATOLOGY
Damia Romero-Moya, Eric Torralba-Sales, Cristina Calvo, Oskar Marin-Bejar, Maria Magallon-Mosella, Maximiliano Distefano, Joan Pera, Julio Castaño, Francesca De Giorgio, Jessica Gonzalez, Arnau Iglesias, Clara Berenguer-Balaguer, Marcel Schilling, Mireya Plass, Lorenzo Pasquali, Albert Català, Oscar Molina, Marcin W. Wlodarski, Anna Bigas, Alessandra Giorgetti
{"title":"crispr工程人类GATA2缺陷模型揭示HSPCs有丝分裂功能障碍和早衰,损害造血适应性","authors":"Damia Romero-Moya, Eric Torralba-Sales, Cristina Calvo, Oskar Marin-Bejar, Maria Magallon-Mosella, Maximiliano Distefano, Joan Pera, Julio Castaño, Francesca De Giorgio, Jessica Gonzalez, Arnau Iglesias, Clara Berenguer-Balaguer, Marcel Schilling, Mireya Plass, Lorenzo Pasquali, Albert Català, Oscar Molina, Marcin W. Wlodarski, Anna Bigas, Alessandra Giorgetti","doi":"10.1038/s41375-025-02771-8","DOIUrl":null,"url":null,"abstract":"<p>GATA2 deficiency is a monogenic transcriptopathy disorder characterized by bone marrow failure (BMF), immunodeficiency, and a high risk of developing myelodysplastic neoplasms (MDS) and acute myeloid leukemia (AML). Although informative mouse models have been developed, the mechanisms by which GATA2 haploinsufficiency drives disease initiation in humans remain incompletely understood. To address this, we developed a novel humanized model using CRISPR/Cas9 technology to knock-in GATA2-R398W variant in primary cord blood CD34⁺ cells. Additionally, we introduced specific mutations in SETBP1 and ASXL1 to model distinct premalignant stages of GATA2 deficiency. Through clonal competition and serial transplantation assays, we demonstrated that human CD34<sup>+</sup> cells harboring the GATA2 mutation exhibit significantly reduced fitness in vivo when compete with wild-type cells. Notably, this fitness disadvantage persists even when GATA2 mutations are combined with oncogenic SETBP1 and ASXL1 drivers, underscoring the dominant, deleterious effect of GATA2 deficiency on hematopoietic stem cell function. Functional in vitro analyses revealed that GATA2-R398W mutation impairs cell proliferation, disrupts cell cycle progression, and induces mitotic defects, which may contribute to hematopoietic stem/progenitor cell loss and impaired self-renewal. Transcriptomic profiles of GATA2-mutant cells revealed that these functional defects are associated with reduced HSC self-renewal capacity and upregulation of the pre-aging phenotype. Our work highlights the feasibility of generating a human GATA2 deficiency model suitable for studying the biological consequences of various GATA2 variants and the generation of a platform to test potential phenotype-rescuing therapeutics.</p>","PeriodicalId":18109,"journal":{"name":"Leukemia","volume":"29 1","pages":""},"PeriodicalIF":13.4000,"publicationDate":"2025-09-15","publicationTypes":"Journal Article","fieldsOfStudy":null,"isOpenAccess":false,"openAccessPdf":"","citationCount":"0","resultStr":"{\"title\":\"CRISPR-engineered human GATA2 deficiency model uncovers mitotic dysfunction and premature aging in HSPCs, impairing hematopoietic fitness\",\"authors\":\"Damia Romero-Moya, Eric Torralba-Sales, Cristina Calvo, Oskar Marin-Bejar, Maria Magallon-Mosella, Maximiliano Distefano, Joan Pera, Julio Castaño, Francesca De Giorgio, Jessica Gonzalez, Arnau Iglesias, Clara Berenguer-Balaguer, Marcel Schilling, Mireya Plass, Lorenzo Pasquali, Albert Català, Oscar Molina, Marcin W. Wlodarski, Anna Bigas, Alessandra Giorgetti\",\"doi\":\"10.1038/s41375-025-02771-8\",\"DOIUrl\":null,\"url\":null,\"abstract\":\"<p>GATA2 deficiency is a monogenic transcriptopathy disorder characterized by bone marrow failure (BMF), immunodeficiency, and a high risk of developing myelodysplastic neoplasms (MDS) and acute myeloid leukemia (AML). Although informative mouse models have been developed, the mechanisms by which GATA2 haploinsufficiency drives disease initiation in humans remain incompletely understood. To address this, we developed a novel humanized model using CRISPR/Cas9 technology to knock-in GATA2-R398W variant in primary cord blood CD34⁺ cells. Additionally, we introduced specific mutations in SETBP1 and ASXL1 to model distinct premalignant stages of GATA2 deficiency. Through clonal competition and serial transplantation assays, we demonstrated that human CD34<sup>+</sup> cells harboring the GATA2 mutation exhibit significantly reduced fitness in vivo when compete with wild-type cells. Notably, this fitness disadvantage persists even when GATA2 mutations are combined with oncogenic SETBP1 and ASXL1 drivers, underscoring the dominant, deleterious effect of GATA2 deficiency on hematopoietic stem cell function. Functional in vitro analyses revealed that GATA2-R398W mutation impairs cell proliferation, disrupts cell cycle progression, and induces mitotic defects, which may contribute to hematopoietic stem/progenitor cell loss and impaired self-renewal. Transcriptomic profiles of GATA2-mutant cells revealed that these functional defects are associated with reduced HSC self-renewal capacity and upregulation of the pre-aging phenotype. Our work highlights the feasibility of generating a human GATA2 deficiency model suitable for studying the biological consequences of various GATA2 variants and the generation of a platform to test potential phenotype-rescuing therapeutics.</p>\",\"PeriodicalId\":18109,\"journal\":{\"name\":\"Leukemia\",\"volume\":\"29 1\",\"pages\":\"\"},\"PeriodicalIF\":13.4000,\"publicationDate\":\"2025-09-15\",\"publicationTypes\":\"Journal Article\",\"fieldsOfStudy\":null,\"isOpenAccess\":false,\"openAccessPdf\":\"\",\"citationCount\":\"0\",\"resultStr\":null,\"platform\":\"Semanticscholar\",\"paperid\":null,\"PeriodicalName\":\"Leukemia\",\"FirstCategoryId\":\"3\",\"ListUrlMain\":\"https://doi.org/10.1038/s41375-025-02771-8\",\"RegionNum\":1,\"RegionCategory\":\"医学\",\"ArticlePicture\":[],\"TitleCN\":null,\"AbstractTextCN\":null,\"PMCID\":null,\"EPubDate\":\"\",\"PubModel\":\"\",\"JCR\":\"Q1\",\"JCRName\":\"HEMATOLOGY\",\"Score\":null,\"Total\":0}","platform":"Semanticscholar","paperid":null,"PeriodicalName":"Leukemia","FirstCategoryId":"3","ListUrlMain":"https://doi.org/10.1038/s41375-025-02771-8","RegionNum":1,"RegionCategory":"医学","ArticlePicture":[],"TitleCN":null,"AbstractTextCN":null,"PMCID":null,"EPubDate":"","PubModel":"","JCR":"Q1","JCRName":"HEMATOLOGY","Score":null,"Total":0}
引用次数: 0

摘要

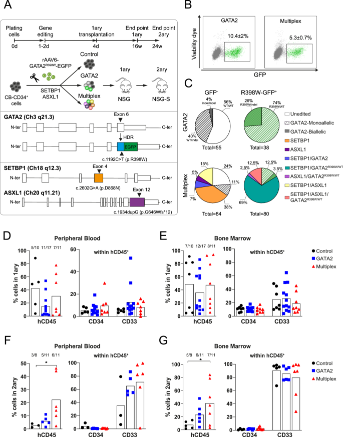
GATA2缺乏症是一种单基因转录疾病,其特征是骨髓衰竭(BMF)、免疫缺陷和发生骨髓增生异常肿瘤(MDS)和急性髓性白血病(AML)的高风险。尽管已经建立了信息丰富的小鼠模型,但GATA2单倍体不足驱动人类疾病发生的机制仍然不完全清楚。为了解决这个问题,我们开发了一种新的人源化模型,使用CRISPR/Cas9技术敲入原代脐带血CD34 +细胞中的GATA2-R398W变体。此外,我们引入了SETBP1和ASXL1的特定突变来模拟GATA2缺乏的不同癌前阶段。通过克隆竞争和连续移植实验,我们证明了携带GATA2突变的人CD34+细胞在与野生型细胞竞争时,在体内的适应性显著降低。值得注意的是,即使GATA2突变与致癌的SETBP1和ASXL1驱动因子结合,这种适应度劣势仍然存在,这强调了GATA2缺陷对造血干细胞功能的主要有害影响。体外功能分析显示,GATA2-R398W突变会损害细胞增殖,破坏细胞周期进程,诱导有丝分裂缺陷,可能导致造血干细胞/祖细胞丢失和自我更新受损。gata2突变细胞的转录组学分析显示,这些功能缺陷与HSC自我更新能力降低和预衰老表型上调有关。我们的工作强调了建立人类GATA2缺陷模型的可行性,该模型适用于研究各种GATA2变异的生物学后果,并建立了一个平台来测试潜在的表型拯救疗法。
本文章由计算机程序翻译,如有差异,请以英文原文为准。

CRISPR-engineered human GATA2 deficiency model uncovers mitotic dysfunction and premature aging in HSPCs, impairing hematopoietic fitness

CRISPR-engineered human GATA2 deficiency model uncovers mitotic dysfunction and premature aging in HSPCs, impairing hematopoietic fitness

GATA2 deficiency is a monogenic transcriptopathy disorder characterized by bone marrow failure (BMF), immunodeficiency, and a high risk of developing myelodysplastic neoplasms (MDS) and acute myeloid leukemia (AML). Although informative mouse models have been developed, the mechanisms by which GATA2 haploinsufficiency drives disease initiation in humans remain incompletely understood. To address this, we developed a novel humanized model using CRISPR/Cas9 technology to knock-in GATA2-R398W variant in primary cord blood CD34⁺ cells. Additionally, we introduced specific mutations in SETBP1 and ASXL1 to model distinct premalignant stages of GATA2 deficiency. Through clonal competition and serial transplantation assays, we demonstrated that human CD34+ cells harboring the GATA2 mutation exhibit significantly reduced fitness in vivo when compete with wild-type cells. Notably, this fitness disadvantage persists even when GATA2 mutations are combined with oncogenic SETBP1 and ASXL1 drivers, underscoring the dominant, deleterious effect of GATA2 deficiency on hematopoietic stem cell function. Functional in vitro analyses revealed that GATA2-R398W mutation impairs cell proliferation, disrupts cell cycle progression, and induces mitotic defects, which may contribute to hematopoietic stem/progenitor cell loss and impaired self-renewal. Transcriptomic profiles of GATA2-mutant cells revealed that these functional defects are associated with reduced HSC self-renewal capacity and upregulation of the pre-aging phenotype. Our work highlights the feasibility of generating a human GATA2 deficiency model suitable for studying the biological consequences of various GATA2 variants and the generation of a platform to test potential phenotype-rescuing therapeutics.

求助全文
通过发布文献求助,成功后即可免费获取论文全文。 去求助
来源期刊
Leukemia
Leukemia 医学-血液学
CiteScore
18.10
自引率
3.50%
发文量
270
审稿时长
3-6 weeks
期刊介绍: Title: Leukemia Journal Overview: Publishes high-quality, peer-reviewed research Covers all aspects of research and treatment of leukemia and allied diseases Includes studies of normal hemopoiesis due to comparative relevance Topics of Interest: Oncogenes Growth factors Stem cells Leukemia genomics Cell cycle Signal transduction Molecular targets for therapy And more Content Types: Original research articles Reviews Letters Correspondence Comments elaborating on significant advances and covering topical issues
×
引用
GB/T 7714-2015
复制
MLA
复制
APA
复制
导出至
BibTeX EndNote RefMan NoteFirst NoteExpress
×
提示
您的信息不完整,为了账户安全,请先补充。
现在去补充
×
提示
您因"违规操作"
具体请查看互助需知
我知道了
×
提示
确定
请完成安全验证×
copy
已复制链接
快去分享给好友吧!
我知道了
右上角分享
点击右上角分享
0
联系我们:info@booksci.cn Book学术提供免费学术资源搜索服务,方便国内外学者检索中英文文献。致力于提供最便捷和优质的服务体验。 Copyright © 2023 布克学术 All rights reserved.
京ICP备2023020795号-1
ghs 京公网安备 11010802042870号
Book学术文献互助
Book学术文献互助群
群 号:604180095
Book学术官方微信