HIV-1通过抑制网格蛋白介导的内吞和自噬,有利于结核分枝杆菌和弓形虫的增殖。

IF 4.9 1区 医学 Q1 MICROBIOLOGY
PLoS Pathogens Pub Date : 2025-09-11 eCollection Date: 2025-09-01 DOI:10.1371/journal.ppat.1013183
Aurélie Rivault, Audrey Bernut, Myriam Ben-Neji, Magali Abrantes, Maxime Jansen, Sylvaine Huc-Brandt, Sébastien Besteiro, Yann Bordat, Mai Nguyen-Chi, Nelly Audemard, Margaux Mesleard-Roux, David Perrais, Olivier Neyrolles, Geanncarlo Lugo-Villarino, Christel Vérollet, Lucile Espert, Bruno Beaumelle
{"title":"HIV-1通过抑制网格蛋白介导的内吞和自噬,有利于结核分枝杆菌和弓形虫的增殖。","authors":"Aurélie Rivault, Audrey Bernut, Myriam Ben-Neji, Magali Abrantes, Maxime Jansen, Sylvaine Huc-Brandt, Sébastien Besteiro, Yann Bordat, Mai Nguyen-Chi, Nelly Audemard, Margaux Mesleard-Roux, David Perrais, Olivier Neyrolles, Geanncarlo Lugo-Villarino, Christel Vérollet, Lucile Espert, Bruno Beaumelle","doi":"10.1371/journal.ppat.1013183","DOIUrl":null,"url":null,"abstract":"<p><p>HIV-1 and Mycobacterium tuberculosis (Mtb) coinfections are a major public health problem but are not well characterized. HIV-1 Tat is secreted by infected cells, generating nanomolar concentrations of Tat in the sera of people living with HIV. Circulating Tat enters cells, binds to PI(4,5)P2 then undergoes palmitoylation, thereby becoming resident on this phosphoinositide. Here, we found that Tat favors the multiplication of Mtb in macrophages. Moreover, Tat renders zebrafish larvae more sensitive to mycobacterial infection. We found that Tat binding to PI(4,5)P2 and palmitoylation enable Tat to inhibit the recruitment of the AP-2 adaptor, thereby inhibiting clathrin-mediated endocytosis and in turn autophagy. This inhibition prevents the degradation of intracellular pathogens such as Mtb and opsonized Toxoplasma gondii, but also of lipid droplets, thereby facilitating the access of these pathogens to lipids. We thus identified a mechanism enabling HIV Tat to favor the multiplication of intracellular pathogens such as Mtb.</p>","PeriodicalId":48999,"journal":{"name":"PLoS Pathogens","volume":"21 9","pages":"e1013183"},"PeriodicalIF":4.9000,"publicationDate":"2025-09-11","publicationTypes":"Journal Article","fieldsOfStudy":null,"isOpenAccess":false,"openAccessPdf":"https://www.ncbi.nlm.nih.gov/pmc/articles/PMC12445553/pdf/","citationCount":"0","resultStr":"{\"title\":\"HIV-1 Tat favors the multiplication of Mycobacterium tuberculosis and Toxoplasma by inhibiting clathrin-mediated endocytosis and autophagy.\",\"authors\":\"Aurélie Rivault, Audrey Bernut, Myriam Ben-Neji, Magali Abrantes, Maxime Jansen, Sylvaine Huc-Brandt, Sébastien Besteiro, Yann Bordat, Mai Nguyen-Chi, Nelly Audemard, Margaux Mesleard-Roux, David Perrais, Olivier Neyrolles, Geanncarlo Lugo-Villarino, Christel Vérollet, Lucile Espert, Bruno Beaumelle\",\"doi\":\"10.1371/journal.ppat.1013183\",\"DOIUrl\":null,\"url\":null,\"abstract\":\"<p><p>HIV-1 and Mycobacterium tuberculosis (Mtb) coinfections are a major public health problem but are not well characterized. HIV-1 Tat is secreted by infected cells, generating nanomolar concentrations of Tat in the sera of people living with HIV. Circulating Tat enters cells, binds to PI(4,5)P2 then undergoes palmitoylation, thereby becoming resident on this phosphoinositide. Here, we found that Tat favors the multiplication of Mtb in macrophages. Moreover, Tat renders zebrafish larvae more sensitive to mycobacterial infection. We found that Tat binding to PI(4,5)P2 and palmitoylation enable Tat to inhibit the recruitment of the AP-2 adaptor, thereby inhibiting clathrin-mediated endocytosis and in turn autophagy. This inhibition prevents the degradation of intracellular pathogens such as Mtb and opsonized Toxoplasma gondii, but also of lipid droplets, thereby facilitating the access of these pathogens to lipids. We thus identified a mechanism enabling HIV Tat to favor the multiplication of intracellular pathogens such as Mtb.</p>\",\"PeriodicalId\":48999,\"journal\":{\"name\":\"PLoS Pathogens\",\"volume\":\"21 9\",\"pages\":\"e1013183\"},\"PeriodicalIF\":4.9000,\"publicationDate\":\"2025-09-11\",\"publicationTypes\":\"Journal Article\",\"fieldsOfStudy\":null,\"isOpenAccess\":false,\"openAccessPdf\":\"https://www.ncbi.nlm.nih.gov/pmc/articles/PMC12445553/pdf/\",\"citationCount\":\"0\",\"resultStr\":null,\"platform\":\"Semanticscholar\",\"paperid\":null,\"PeriodicalName\":\"PLoS Pathogens\",\"FirstCategoryId\":\"3\",\"ListUrlMain\":\"https://doi.org/10.1371/journal.ppat.1013183\",\"RegionNum\":1,\"RegionCategory\":\"医学\",\"ArticlePicture\":[],\"TitleCN\":null,\"AbstractTextCN\":null,\"PMCID\":null,\"EPubDate\":\"2025/9/1 0:00:00\",\"PubModel\":\"eCollection\",\"JCR\":\"Q1\",\"JCRName\":\"MICROBIOLOGY\",\"Score\":null,\"Total\":0}","platform":"Semanticscholar","paperid":null,"PeriodicalName":"PLoS Pathogens","FirstCategoryId":"3","ListUrlMain":"https://doi.org/10.1371/journal.ppat.1013183","RegionNum":1,"RegionCategory":"医学","ArticlePicture":[],"TitleCN":null,"AbstractTextCN":null,"PMCID":null,"EPubDate":"2025/9/1 0:00:00","PubModel":"eCollection","JCR":"Q1","JCRName":"MICROBIOLOGY","Score":null,"Total":0}
引用次数: 0

摘要

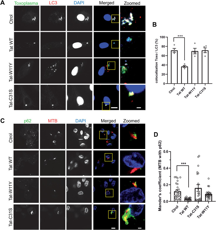
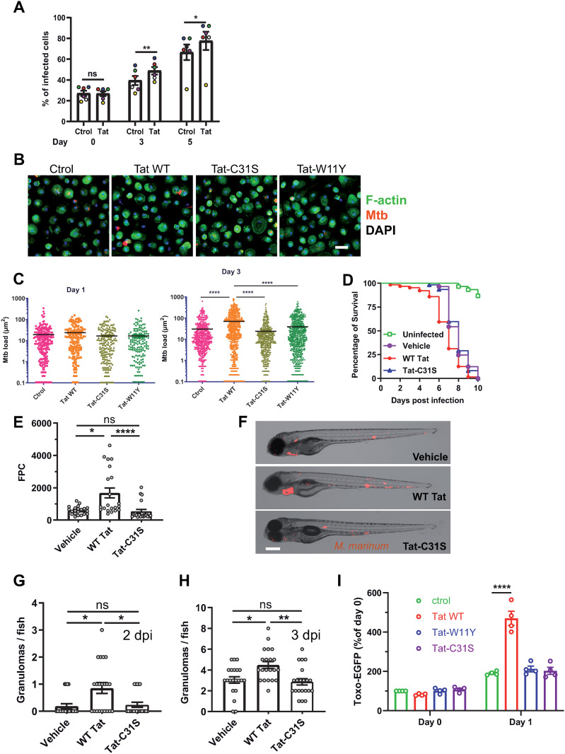
HIV-1和结核分枝杆菌(Mtb)合并感染是一个主要的公共卫生问题,但尚未很好地表征。HIV-1 Tat由受感染的细胞分泌,在HIV感染者的血清中产生纳摩尔浓度的Tat。循环Tat进入细胞,与PI(4,5)P2结合,然后进行棕榈酰化,从而驻留在这个磷酸肌肽上。在这里,我们发现Tat有利于巨噬细胞中Mtb的增殖。此外,这使得斑马鱼幼虫对分枝杆菌感染更敏感。我们发现Tat结合PI(4,5)P2和棕榈酰化使Tat抑制AP-2接头的募集,从而抑制网格蛋白介导的内吞作用,进而抑制自噬。这种抑制阻止了细胞内病原体(如结核分枝杆菌和刚地弓形虫)的降解,也阻止了脂滴的降解,从而促进了这些病原体进入脂质。因此,我们确定了一种使HIV Tat有利于细胞内病原体(如结核分枝杆菌)增殖的机制。
本文章由计算机程序翻译,如有差异,请以英文原文为准。

HIV-1 Tat favors the multiplication of Mycobacterium tuberculosis and Toxoplasma by inhibiting clathrin-mediated endocytosis and autophagy.

HIV-1 Tat favors the multiplication of Mycobacterium tuberculosis and Toxoplasma by inhibiting clathrin-mediated endocytosis and autophagy.

HIV-1 Tat favors the multiplication of Mycobacterium tuberculosis and Toxoplasma by inhibiting clathrin-mediated endocytosis and autophagy.

HIV-1 Tat favors the multiplication of Mycobacterium tuberculosis and Toxoplasma by inhibiting clathrin-mediated endocytosis and autophagy.

HIV-1 and Mycobacterium tuberculosis (Mtb) coinfections are a major public health problem but are not well characterized. HIV-1 Tat is secreted by infected cells, generating nanomolar concentrations of Tat in the sera of people living with HIV. Circulating Tat enters cells, binds to PI(4,5)P2 then undergoes palmitoylation, thereby becoming resident on this phosphoinositide. Here, we found that Tat favors the multiplication of Mtb in macrophages. Moreover, Tat renders zebrafish larvae more sensitive to mycobacterial infection. We found that Tat binding to PI(4,5)P2 and palmitoylation enable Tat to inhibit the recruitment of the AP-2 adaptor, thereby inhibiting clathrin-mediated endocytosis and in turn autophagy. This inhibition prevents the degradation of intracellular pathogens such as Mtb and opsonized Toxoplasma gondii, but also of lipid droplets, thereby facilitating the access of these pathogens to lipids. We thus identified a mechanism enabling HIV Tat to favor the multiplication of intracellular pathogens such as Mtb.

求助全文
通过发布文献求助,成功后即可免费获取论文全文。 去求助
来源期刊
PLoS Pathogens
PLoS Pathogens MICROBIOLOGY-PARASITOLOGY
自引率
3.00%
发文量
598
期刊介绍: Bacteria, fungi, parasites, prions and viruses cause a plethora of diseases that have important medical, agricultural, and economic consequences. Moreover, the study of microbes continues to provide novel insights into such fundamental processes as the molecular basis of cellular and organismal function.
×
引用
GB/T 7714-2015
复制
MLA
复制
APA
复制
导出至
BibTeX EndNote RefMan NoteFirst NoteExpress
×
提示
您的信息不完整,为了账户安全,请先补充。
现在去补充
×
提示
您因"违规操作"
具体请查看互助需知
我知道了
×
提示
确定
请完成安全验证×
copy
已复制链接
快去分享给好友吧!
我知道了
右上角分享
点击右上角分享
0
联系我们:info@booksci.cn Book学术提供免费学术资源搜索服务,方便国内外学者检索中英文文献。致力于提供最便捷和优质的服务体验。 Copyright © 2023 布克学术 All rights reserved.
京ICP备2023020795号-1
ghs 京公网安备 11010802042870号
Book学术文献互助
Book学术文献互助群
群 号:604180095
Book学术官方微信