协同抑制MEK/RTK通路对kras突变型非小细胞肺癌具有较高的治疗效果

IF 52.7 1区 医学 Q1 BIOCHEMISTRY & MOLECULAR BIOLOGY
Jun Lu, Minjuan Hu, Yikai Zhao, Tianqing Chu, Wei Zhang, Yijia Zhou, Xinlei Cai, Jun Wu, Liang Hu, Chunlei Shi, Liwen Xiong, Aiqin Gu, Huimin Wang, Yanwei Zhang, Yuqing Lou, Runbo Zhong, Zhiqiang Gao, Hongyu Liu, Chao Zhou, Yingli Wu, Liang Zhu, Hua Zhong, Hongbin Ji, Baohui Han
{"title":"协同抑制MEK/RTK通路对kras突变型非小细胞肺癌具有较高的治疗效果","authors":"Jun Lu, Minjuan Hu, Yikai Zhao, Tianqing Chu, Wei Zhang, Yijia Zhou, Xinlei Cai, Jun Wu, Liang Hu, Chunlei Shi, Liwen Xiong, Aiqin Gu, Huimin Wang, Yanwei Zhang, Yuqing Lou, Runbo Zhong, Zhiqiang Gao, Hongyu Liu, Chao Zhou, Yingli Wu, Liang Zhu, Hua Zhong, Hongbin Ji, Baohui Han","doi":"10.1038/s41392-025-02382-w","DOIUrl":null,"url":null,"abstract":"<p>Oncogenic KRAS mutations are frequently detected in NSCLC. It remains a major challenge to target all KRAS mutants. MEK inhibitors are considered candidates for treating KRAS-mutant NSCLC; however, their easy adaptive resistance precludes further application. Here, we found that MEK inhibitor-trametinib treatment results in the feedback activation of multiple receptor tyrosine kinases (RTKs) and that treatment with the pan-RTK inhibitor anlotinib effectively inhibits the progression of KRAS-mutant NSCLC. Furthermore, we evaluated this strategy in a clinical study (NCT04967079) involving 33 advanced non-G12C KRAS-mutant NSCLC patients. The phase Ia containing 13 patients showed that the recommended phase 2 dose (RP2D) is trametinib (2 mg) plus anlotinib (8 mg), the objective response rate (ORR) is 69.2% (95% CI: 38.6-90.9), the median progression-free survival (PFS) is 6.9 months (95% CI: 3.9 to could not be evaluated), disease control rate (DCR) is 92% (95% CI: 64.0–99.8) and the rate of adverse events (AEs) ≥grade 3 is 23%. The phase Ib containing 20 patients demonstrated the high efficacy of this combinational therapy with RP2D, with the ORR at 65% (95% CI: 40.8–84.6), the median PFS is 11.5 months (95% CI: 8.3–15.5), the median overall survival (OS) is 15.5 months (95% CI: 15.5 to could not be evaluated), the DCR at 100% (95% CI: 83.2–100.0), the median duration of overall response (DoR) is 9.3 months (95% CI: 2.5–12.1), and the rate of AEs ≥ grade 3 at 35%. Overall, this study provides a potential combinational therapeutic strategy for KRAS-mutant NSCLC through the cotargeting of MEK and RTKs.</p>","PeriodicalId":21766,"journal":{"name":"Signal Transduction and Targeted Therapy","volume":"74 1","pages":""},"PeriodicalIF":52.7000,"publicationDate":"2025-09-12","publicationTypes":"Journal Article","fieldsOfStudy":null,"isOpenAccess":false,"openAccessPdf":"","citationCount":"0","resultStr":"{\"title\":\"Coinhibition of the MEK/RTK pathway has high therapeutic efficacy in KRAS-mutant non-small cell lung cancer\",\"authors\":\"Jun Lu, Minjuan Hu, Yikai Zhao, Tianqing Chu, Wei Zhang, Yijia Zhou, Xinlei Cai, Jun Wu, Liang Hu, Chunlei Shi, Liwen Xiong, Aiqin Gu, Huimin Wang, Yanwei Zhang, Yuqing Lou, Runbo Zhong, Zhiqiang Gao, Hongyu Liu, Chao Zhou, Yingli Wu, Liang Zhu, Hua Zhong, Hongbin Ji, Baohui Han\",\"doi\":\"10.1038/s41392-025-02382-w\",\"DOIUrl\":null,\"url\":null,\"abstract\":\"<p>Oncogenic KRAS mutations are frequently detected in NSCLC. It remains a major challenge to target all KRAS mutants. MEK inhibitors are considered candidates for treating KRAS-mutant NSCLC; however, their easy adaptive resistance precludes further application. Here, we found that MEK inhibitor-trametinib treatment results in the feedback activation of multiple receptor tyrosine kinases (RTKs) and that treatment with the pan-RTK inhibitor anlotinib effectively inhibits the progression of KRAS-mutant NSCLC. Furthermore, we evaluated this strategy in a clinical study (NCT04967079) involving 33 advanced non-G12C KRAS-mutant NSCLC patients. The phase Ia containing 13 patients showed that the recommended phase 2 dose (RP2D) is trametinib (2 mg) plus anlotinib (8 mg), the objective response rate (ORR) is 69.2% (95% CI: 38.6-90.9), the median progression-free survival (PFS) is 6.9 months (95% CI: 3.9 to could not be evaluated), disease control rate (DCR) is 92% (95% CI: 64.0–99.8) and the rate of adverse events (AEs) ≥grade 3 is 23%. The phase Ib containing 20 patients demonstrated the high efficacy of this combinational therapy with RP2D, with the ORR at 65% (95% CI: 40.8–84.6), the median PFS is 11.5 months (95% CI: 8.3–15.5), the median overall survival (OS) is 15.5 months (95% CI: 15.5 to could not be evaluated), the DCR at 100% (95% CI: 83.2–100.0), the median duration of overall response (DoR) is 9.3 months (95% CI: 2.5–12.1), and the rate of AEs ≥ grade 3 at 35%. Overall, this study provides a potential combinational therapeutic strategy for KRAS-mutant NSCLC through the cotargeting of MEK and RTKs.</p>\",\"PeriodicalId\":21766,\"journal\":{\"name\":\"Signal Transduction and Targeted Therapy\",\"volume\":\"74 1\",\"pages\":\"\"},\"PeriodicalIF\":52.7000,\"publicationDate\":\"2025-09-12\",\"publicationTypes\":\"Journal Article\",\"fieldsOfStudy\":null,\"isOpenAccess\":false,\"openAccessPdf\":\"\",\"citationCount\":\"0\",\"resultStr\":null,\"platform\":\"Semanticscholar\",\"paperid\":null,\"PeriodicalName\":\"Signal Transduction and Targeted Therapy\",\"FirstCategoryId\":\"3\",\"ListUrlMain\":\"https://doi.org/10.1038/s41392-025-02382-w\",\"RegionNum\":1,\"RegionCategory\":\"医学\",\"ArticlePicture\":[],\"TitleCN\":null,\"AbstractTextCN\":null,\"PMCID\":null,\"EPubDate\":\"\",\"PubModel\":\"\",\"JCR\":\"Q1\",\"JCRName\":\"BIOCHEMISTRY & MOLECULAR BIOLOGY\",\"Score\":null,\"Total\":0}","platform":"Semanticscholar","paperid":null,"PeriodicalName":"Signal Transduction and Targeted Therapy","FirstCategoryId":"3","ListUrlMain":"https://doi.org/10.1038/s41392-025-02382-w","RegionNum":1,"RegionCategory":"医学","ArticlePicture":[],"TitleCN":null,"AbstractTextCN":null,"PMCID":null,"EPubDate":"","PubModel":"","JCR":"Q1","JCRName":"BIOCHEMISTRY & MOLECULAR BIOLOGY","Score":null,"Total":0}
引用次数: 0

摘要

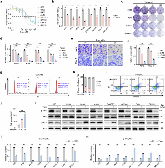
在非小细胞肺癌中经常检测到致癌KRAS突变。靶向所有KRAS突变体仍然是一个重大挑战。MEK抑制剂被认为是治疗kras突变型NSCLC的候选药物;然而,它们容易的自适应抗性阻碍了进一步的应用。在这里,我们发现MEK抑制剂-曲美替尼治疗导致多受体酪氨酸激酶(rtk)的反馈激活,并且使用泛rtk抑制剂anlotinib治疗可有效抑制kras突变型NSCLC的进展。此外,我们在一项涉及33例晚期非g12c kras突变NSCLC患者的临床研究(NCT04967079)中评估了该策略。包含13例患者的Ia期研究显示,推荐的2期剂量(RP2D)为曲美替尼(2mg)加安洛替尼(8mg),客观缓解率(ORR)为69.2% (95% CI: 38.6-90.9),中位无进展生存期(PFS)为6.9个月(95% CI: 3.9 -无法评估),疾病控制率(DCR)为92% (95% CI: 64.0-99.8),不良事件(ae)≥3级的发生率为23%。包含20例患者的Ib期显示出该联合RP2D治疗的高疗效,ORR为65% (95% CI: 40.8-84.6),中位PFS为11.5个月(95% CI: 8.3-15.5),中位总生存期(OS)为15.5个月(95% CI: 15.5至无法评估),DCR为100% (95% CI: 83.2-100.0),中位总反应持续时间(DoR)为9.3个月(95% CI: 2.5-12.1), ae≥3级率为35%。总之,本研究通过联合靶向MEK和rtk,为kras突变型NSCLC提供了一种潜在的联合治疗策略。
本文章由计算机程序翻译,如有差异,请以英文原文为准。

Coinhibition of the MEK/RTK pathway has high therapeutic efficacy in KRAS-mutant non-small cell lung cancer

Coinhibition of the MEK/RTK pathway has high therapeutic efficacy in KRAS-mutant non-small cell lung cancer

Oncogenic KRAS mutations are frequently detected in NSCLC. It remains a major challenge to target all KRAS mutants. MEK inhibitors are considered candidates for treating KRAS-mutant NSCLC; however, their easy adaptive resistance precludes further application. Here, we found that MEK inhibitor-trametinib treatment results in the feedback activation of multiple receptor tyrosine kinases (RTKs) and that treatment with the pan-RTK inhibitor anlotinib effectively inhibits the progression of KRAS-mutant NSCLC. Furthermore, we evaluated this strategy in a clinical study (NCT04967079) involving 33 advanced non-G12C KRAS-mutant NSCLC patients. The phase Ia containing 13 patients showed that the recommended phase 2 dose (RP2D) is trametinib (2 mg) plus anlotinib (8 mg), the objective response rate (ORR) is 69.2% (95% CI: 38.6-90.9), the median progression-free survival (PFS) is 6.9 months (95% CI: 3.9 to could not be evaluated), disease control rate (DCR) is 92% (95% CI: 64.0–99.8) and the rate of adverse events (AEs) ≥grade 3 is 23%. The phase Ib containing 20 patients demonstrated the high efficacy of this combinational therapy with RP2D, with the ORR at 65% (95% CI: 40.8–84.6), the median PFS is 11.5 months (95% CI: 8.3–15.5), the median overall survival (OS) is 15.5 months (95% CI: 15.5 to could not be evaluated), the DCR at 100% (95% CI: 83.2–100.0), the median duration of overall response (DoR) is 9.3 months (95% CI: 2.5–12.1), and the rate of AEs ≥ grade 3 at 35%. Overall, this study provides a potential combinational therapeutic strategy for KRAS-mutant NSCLC through the cotargeting of MEK and RTKs.

求助全文
通过发布文献求助,成功后即可免费获取论文全文。 去求助
来源期刊
Signal Transduction and Targeted Therapy
Signal Transduction and Targeted Therapy Biochemistry, Genetics and Molecular Biology-Genetics
CiteScore
44.50
自引率
1.50%
发文量
384
审稿时长
5 weeks
期刊介绍: Signal Transduction and Targeted Therapy is an open access journal that focuses on timely publication of cutting-edge discoveries and advancements in basic science and clinical research related to signal transduction and targeted therapy. Scope: The journal covers research on major human diseases, including, but not limited to: Cancer,Cardiovascular diseases,Autoimmune diseases,Nervous system diseases.
×
引用
GB/T 7714-2015
复制
MLA
复制
APA
复制
导出至
BibTeX EndNote RefMan NoteFirst NoteExpress
×
提示
您的信息不完整,为了账户安全,请先补充。
现在去补充
×
提示
您因"违规操作"
具体请查看互助需知
我知道了
×
提示
确定
请完成安全验证×
copy
已复制链接
快去分享给好友吧!
我知道了
右上角分享
点击右上角分享
0
联系我们:info@booksci.cn Book学术提供免费学术资源搜索服务,方便国内外学者检索中英文文献。致力于提供最便捷和优质的服务体验。 Copyright © 2023 布克学术 All rights reserved.
京ICP备2023020795号-1
ghs 京公网安备 11010802042870号
Book学术文献互助
Book学术文献互助群
群 号:604180095
Book学术官方微信