预测肝硬化患者意外再入院风险:并发症感知动态分类器选择方法。

IF 3.8 3区 医学 Q2 MEDICAL INFORMATICS
Zixin Shi, Linjun Huang, Xiaomei Xu, Kexue Pu, Qingpeng Zhang, Haolin Wang
{"title":"预测肝硬化患者意外再入院风险:并发症感知动态分类器选择方法。","authors":"Zixin Shi, Linjun Huang, Xiaomei Xu, Kexue Pu, Qingpeng Zhang, Haolin Wang","doi":"10.2196/63581","DOIUrl":null,"url":null,"abstract":"<p><strong>Background: </strong>Cirrhosis is a leading cause of noncancer deaths in gastrointestinal diseases, resulting in high hospitalization and readmission rates. Early identification of high-risk patients is vital for proactive interventions and improving health care outcomes. However, the quality and integrity of real-world electronic health records (EHRs) limit their utility in developing risk assessment tools.</p><p><strong>Objective: </strong>Despite the widespread application of classical and ensemble machine learning for EHR-based predictive tasks, the diversity of health conditions among patients and the inherent limitations of the data, such as incompleteness, sparsity, and temporal dynamics, have not been fully addressed. To tackle those challenges, we explored a framework that characterizes patient subgroups and adaptively selects optimal predictive models for each patient on the fly to enable individualized decision support.</p><p><strong>Methods: </strong>The proposed framework uniquely addresses patient heterogeneity by aligning diverse subgroups with dynamically selected classifiers. First, patient subgroups are generated and characterized using rules indicating medical diagnosis patterns. Next, a meta-learning framework trains a meta-classifier for optimal dynamic model selection, which identifies suitable models for individual patients. Notably, we incorporated a tailored region of competence to refine model selection, specifically accounting for cirrhosis complications. This approach not only enhances predictive performance but also elucidates why individualized predictions are better supported by selected classifiers trained on specific data subsets.</p><p><strong>Results: </strong>The proposed framework was evaluated for predicting 14-day and 30-day readmission in patients with cirrhosis using multicenter data obtained from 6 hospitals. The final dataset comprised 3307 patients with at least 2 admission records, along with a range of factors including demographic information, complications, and laboratory test results. The proposed framework achieved an average AUC (area under the curve) improvement of 5% and 4% compared to the best baseline models, respectively.</p><p><strong>Conclusions: </strong>By leveraging the expertise of the most competent classifiers for each patient subgroup, our approach enables interpretable training and dynamic selection of heterogeneous predictive models. This advancement not only improves prediction accuracy but also highlights its considerable potential for clinical applications, facilitating the alignment of diverse patient subgroups with tailored decision-support algorithms.</p>","PeriodicalId":56334,"journal":{"name":"JMIR Medical Informatics","volume":"13 ","pages":"e63581"},"PeriodicalIF":3.8000,"publicationDate":"2025-09-10","publicationTypes":"Journal Article","fieldsOfStudy":null,"isOpenAccess":false,"openAccessPdf":"https://www.ncbi.nlm.nih.gov/pmc/articles/PMC12422527/pdf/","citationCount":"0","resultStr":"{\"title\":\"Predicting Unplanned Readmission Risk in Patients With Cirrhosis: Complication-Aware Dynamic Classifier Selection Approach.\",\"authors\":\"Zixin Shi, Linjun Huang, Xiaomei Xu, Kexue Pu, Qingpeng Zhang, Haolin Wang\",\"doi\":\"10.2196/63581\",\"DOIUrl\":null,\"url\":null,\"abstract\":\"<p><strong>Background: </strong>Cirrhosis is a leading cause of noncancer deaths in gastrointestinal diseases, resulting in high hospitalization and readmission rates. Early identification of high-risk patients is vital for proactive interventions and improving health care outcomes. However, the quality and integrity of real-world electronic health records (EHRs) limit their utility in developing risk assessment tools.</p><p><strong>Objective: </strong>Despite the widespread application of classical and ensemble machine learning for EHR-based predictive tasks, the diversity of health conditions among patients and the inherent limitations of the data, such as incompleteness, sparsity, and temporal dynamics, have not been fully addressed. To tackle those challenges, we explored a framework that characterizes patient subgroups and adaptively selects optimal predictive models for each patient on the fly to enable individualized decision support.</p><p><strong>Methods: </strong>The proposed framework uniquely addresses patient heterogeneity by aligning diverse subgroups with dynamically selected classifiers. First, patient subgroups are generated and characterized using rules indicating medical diagnosis patterns. Next, a meta-learning framework trains a meta-classifier for optimal dynamic model selection, which identifies suitable models for individual patients. Notably, we incorporated a tailored region of competence to refine model selection, specifically accounting for cirrhosis complications. This approach not only enhances predictive performance but also elucidates why individualized predictions are better supported by selected classifiers trained on specific data subsets.</p><p><strong>Results: </strong>The proposed framework was evaluated for predicting 14-day and 30-day readmission in patients with cirrhosis using multicenter data obtained from 6 hospitals. The final dataset comprised 3307 patients with at least 2 admission records, along with a range of factors including demographic information, complications, and laboratory test results. The proposed framework achieved an average AUC (area under the curve) improvement of 5% and 4% compared to the best baseline models, respectively.</p><p><strong>Conclusions: </strong>By leveraging the expertise of the most competent classifiers for each patient subgroup, our approach enables interpretable training and dynamic selection of heterogeneous predictive models. This advancement not only improves prediction accuracy but also highlights its considerable potential for clinical applications, facilitating the alignment of diverse patient subgroups with tailored decision-support algorithms.</p>\",\"PeriodicalId\":56334,\"journal\":{\"name\":\"JMIR Medical Informatics\",\"volume\":\"13 \",\"pages\":\"e63581\"},\"PeriodicalIF\":3.8000,\"publicationDate\":\"2025-09-10\",\"publicationTypes\":\"Journal Article\",\"fieldsOfStudy\":null,\"isOpenAccess\":false,\"openAccessPdf\":\"https://www.ncbi.nlm.nih.gov/pmc/articles/PMC12422527/pdf/\",\"citationCount\":\"0\",\"resultStr\":null,\"platform\":\"Semanticscholar\",\"paperid\":null,\"PeriodicalName\":\"JMIR Medical Informatics\",\"FirstCategoryId\":\"3\",\"ListUrlMain\":\"https://doi.org/10.2196/63581\",\"RegionNum\":3,\"RegionCategory\":\"医学\",\"ArticlePicture\":[],\"TitleCN\":null,\"AbstractTextCN\":null,\"PMCID\":null,\"EPubDate\":\"\",\"PubModel\":\"\",\"JCR\":\"Q2\",\"JCRName\":\"MEDICAL INFORMATICS\",\"Score\":null,\"Total\":0}","platform":"Semanticscholar","paperid":null,"PeriodicalName":"JMIR Medical Informatics","FirstCategoryId":"3","ListUrlMain":"https://doi.org/10.2196/63581","RegionNum":3,"RegionCategory":"医学","ArticlePicture":[],"TitleCN":null,"AbstractTextCN":null,"PMCID":null,"EPubDate":"","PubModel":"","JCR":"Q2","JCRName":"MEDICAL INFORMATICS","Score":null,"Total":0}
引用次数: 0

摘要

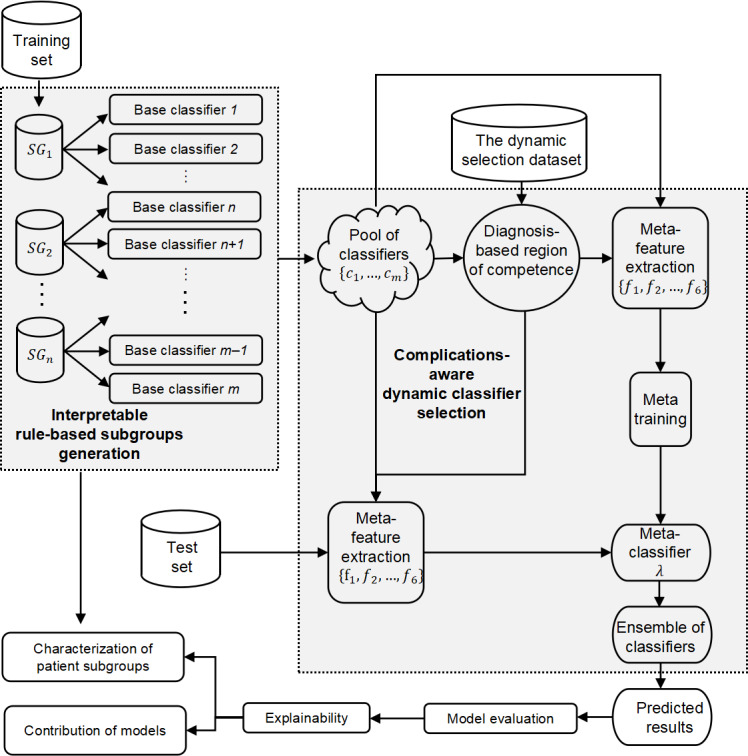
背景:肝硬化是胃肠道疾病非癌性死亡的主要原因,导致高住院率和再入院率。早期识别高风险患者对于积极干预和改善卫生保健结果至关重要。然而,现实世界电子健康记录(EHRs)的质量和完整性限制了它们在开发风险评估工具方面的效用。目的:尽管经典和集成机器学习广泛应用于基于ehr的预测任务,但患者健康状况的多样性和数据的固有局限性,如不完整性、稀疏性和时间动态,尚未得到充分解决。为了应对这些挑战,我们探索了一个框架,该框架可以表征患者亚组,并自适应地为每个患者动态选择最佳预测模型,以实现个性化决策支持。方法:提出的框架通过将不同的亚组与动态选择的分类器对齐,独特地解决了患者的异质性。首先,使用指示医疗诊断模式的规则生成和表征患者亚组。接下来,元学习框架训练元分类器进行最优动态模型选择,识别适合个体患者的模型。值得注意的是,我们纳入了一个量身定制的能力区域,以完善模型选择,特别是考虑肝硬化并发症。这种方法不仅提高了预测性能,而且还阐明了为什么在特定数据子集上训练的分类器能更好地支持个性化预测。结果:使用来自6家医院的多中心数据,对所提出的框架进行了评估,以预测肝硬化患者14天和30天的再入院。最终的数据集包括3307名至少有2次入院记录的患者,以及一系列因素,包括人口统计信息、并发症和实验室检测结果。与最佳基线模型相比,该框架的平均AUC(曲线下面积)分别提高了5%和4%。结论:通过利用每个患者亚组最有能力的分类器的专业知识,我们的方法可以实现可解释的训练和异构预测模型的动态选择。这一进步不仅提高了预测的准确性,而且突出了其在临床应用中的巨大潜力,促进了不同患者亚组与量身定制的决策支持算法的对齐。
本文章由计算机程序翻译,如有差异,请以英文原文为准。

Predicting Unplanned Readmission Risk in Patients With Cirrhosis: Complication-Aware Dynamic Classifier Selection Approach.

Predicting Unplanned Readmission Risk in Patients With Cirrhosis: Complication-Aware Dynamic Classifier Selection Approach.

Predicting Unplanned Readmission Risk in Patients With Cirrhosis: Complication-Aware Dynamic Classifier Selection Approach.

Predicting Unplanned Readmission Risk in Patients With Cirrhosis: Complication-Aware Dynamic Classifier Selection Approach.

Background: Cirrhosis is a leading cause of noncancer deaths in gastrointestinal diseases, resulting in high hospitalization and readmission rates. Early identification of high-risk patients is vital for proactive interventions and improving health care outcomes. However, the quality and integrity of real-world electronic health records (EHRs) limit their utility in developing risk assessment tools.

Objective: Despite the widespread application of classical and ensemble machine learning for EHR-based predictive tasks, the diversity of health conditions among patients and the inherent limitations of the data, such as incompleteness, sparsity, and temporal dynamics, have not been fully addressed. To tackle those challenges, we explored a framework that characterizes patient subgroups and adaptively selects optimal predictive models for each patient on the fly to enable individualized decision support.

Methods: The proposed framework uniquely addresses patient heterogeneity by aligning diverse subgroups with dynamically selected classifiers. First, patient subgroups are generated and characterized using rules indicating medical diagnosis patterns. Next, a meta-learning framework trains a meta-classifier for optimal dynamic model selection, which identifies suitable models for individual patients. Notably, we incorporated a tailored region of competence to refine model selection, specifically accounting for cirrhosis complications. This approach not only enhances predictive performance but also elucidates why individualized predictions are better supported by selected classifiers trained on specific data subsets.

Results: The proposed framework was evaluated for predicting 14-day and 30-day readmission in patients with cirrhosis using multicenter data obtained from 6 hospitals. The final dataset comprised 3307 patients with at least 2 admission records, along with a range of factors including demographic information, complications, and laboratory test results. The proposed framework achieved an average AUC (area under the curve) improvement of 5% and 4% compared to the best baseline models, respectively.

Conclusions: By leveraging the expertise of the most competent classifiers for each patient subgroup, our approach enables interpretable training and dynamic selection of heterogeneous predictive models. This advancement not only improves prediction accuracy but also highlights its considerable potential for clinical applications, facilitating the alignment of diverse patient subgroups with tailored decision-support algorithms.

求助全文
通过发布文献求助,成功后即可免费获取论文全文。 去求助
来源期刊
JMIR Medical Informatics
JMIR Medical Informatics Medicine-Health Informatics
CiteScore
7.90
自引率
3.10%
发文量
173
审稿时长
12 weeks
期刊介绍: JMIR Medical Informatics (JMI, ISSN 2291-9694) is a top-rated, tier A journal which focuses on clinical informatics, big data in health and health care, decision support for health professionals, electronic health records, ehealth infrastructures and implementation. It has a focus on applied, translational research, with a broad readership including clinicians, CIOs, engineers, industry and health informatics professionals. Published by JMIR Publications, publisher of the Journal of Medical Internet Research (JMIR), the leading eHealth/mHealth journal (Impact Factor 2016: 5.175), JMIR Med Inform has a slightly different scope (emphasizing more on applications for clinicians and health professionals rather than consumers/citizens, which is the focus of JMIR), publishes even faster, and also allows papers which are more technical or more formative than what would be published in the Journal of Medical Internet Research.
×
引用
GB/T 7714-2015
复制
MLA
复制
APA
复制
导出至
BibTeX EndNote RefMan NoteFirst NoteExpress
×
提示
您的信息不完整,为了账户安全,请先补充。
现在去补充
×
提示
您因"违规操作"
具体请查看互助需知
我知道了
×
提示
确定
请完成安全验证×
copy
已复制链接
快去分享给好友吧!
我知道了
右上角分享
点击右上角分享
0
联系我们:info@booksci.cn Book学术提供免费学术资源搜索服务,方便国内外学者检索中英文文献。致力于提供最便捷和优质的服务体验。 Copyright © 2023 布克学术 All rights reserved.
京ICP备2023020795号-1
ghs 京公网安备 11010802042870号
Book学术文献互助
Book学术文献互助群
群 号:604180095
Book学术官方微信