基于tcga的生物信息学研究:VCAM-1预测胃癌不良预后并调节免疫浸润

IF 2.8 3区 生物学 Q2 GENETICS & HEREDITY
Frontiers in Genetics Pub Date : 2025-08-25 eCollection Date: 2025-01-01 DOI:10.3389/fgene.2025.1602929
Cheng Wu, Yungeng Liu, Chuanyuan Liu, Chuanfa Fang
{"title":"基于tcga的生物信息学研究:VCAM-1预测胃癌不良预后并调节免疫浸润","authors":"Cheng Wu, Yungeng Liu, Chuanyuan Liu, Chuanfa Fang","doi":"10.3389/fgene.2025.1602929","DOIUrl":null,"url":null,"abstract":"<p><strong>Background: </strong>Gastric cancer (GC) is a leading cause of cancer-related mortality; however, biomarkers predicting its immunotherapy resistance remain scarce. Vascular cell adhesion molecule (<i>VCAM</i>)-<i>1</i>, an immune cell adhesion mediator, is implicated in tumor progression; however, its prognostic and immunomodulatory roles in GC remain unclear.</p><p><strong>Methods: </strong>In this study, we analyzed <i>VCAM-1</i> expression and its clinical relevance in GC using RNA-sequencing data from The Cancer Genome Atlas. Differential gene analysis, gene set enrichment analysis (GSEA), and single-sample GSEA were used to identify the underlying pathways and immune infiltration patterns. Validation was performed via Cox regression, receiver operating characteristic, and immunohistochemical (Human Protein Atlas database) analyses.</p><p><strong>Results: </strong><i>VCAM-1</i> expression levels were significantly upregulated in the GC tissues (p < 0.001) and correlated with advanced T stage (p = 0.046), N stage (p = 0.047), and poor overall survival (hazard ratio = 1.54; p = 0.046). GSEA linked <i>VCAM-1</i> expression to various immune pathways (e.g., interleukin-17 signaling), and single-sample GSEA revealed its positive associations with the Th1, cytotoxic, and CD8<sup>+</sup> T cell proportions (p < 0.05) and inverse correlation with the Th17 cell proportion. Immunohistochemistry revealed elevated VCAM-1 protein levels in the tumors.</p><p><strong>Conclusion: </strong><i>VCAM-1</i> is a novel prognostic biomarker driving immunosuppressive microenvironmental remodeling in GC. Furthermore, its dual roles in immune regulation highlight its potential to optimize GC immunotherapy.</p>","PeriodicalId":12750,"journal":{"name":"Frontiers in Genetics","volume":"16 ","pages":"1602929"},"PeriodicalIF":2.8000,"publicationDate":"2025-08-25","publicationTypes":"Journal Article","fieldsOfStudy":null,"isOpenAccess":false,"openAccessPdf":"https://www.ncbi.nlm.nih.gov/pmc/articles/PMC12414730/pdf/","citationCount":"0","resultStr":"{\"title\":\"<i>VCAM-1</i> predicts poor prognosis and modulates immune infiltration in gastric cancer: a TCGA-based bioinformatics study.\",\"authors\":\"Cheng Wu, Yungeng Liu, Chuanyuan Liu, Chuanfa Fang\",\"doi\":\"10.3389/fgene.2025.1602929\",\"DOIUrl\":null,\"url\":null,\"abstract\":\"<p><strong>Background: </strong>Gastric cancer (GC) is a leading cause of cancer-related mortality; however, biomarkers predicting its immunotherapy resistance remain scarce. Vascular cell adhesion molecule (<i>VCAM</i>)-<i>1</i>, an immune cell adhesion mediator, is implicated in tumor progression; however, its prognostic and immunomodulatory roles in GC remain unclear.</p><p><strong>Methods: </strong>In this study, we analyzed <i>VCAM-1</i> expression and its clinical relevance in GC using RNA-sequencing data from The Cancer Genome Atlas. Differential gene analysis, gene set enrichment analysis (GSEA), and single-sample GSEA were used to identify the underlying pathways and immune infiltration patterns. Validation was performed via Cox regression, receiver operating characteristic, and immunohistochemical (Human Protein Atlas database) analyses.</p><p><strong>Results: </strong><i>VCAM-1</i> expression levels were significantly upregulated in the GC tissues (p < 0.001) and correlated with advanced T stage (p = 0.046), N stage (p = 0.047), and poor overall survival (hazard ratio = 1.54; p = 0.046). GSEA linked <i>VCAM-1</i> expression to various immune pathways (e.g., interleukin-17 signaling), and single-sample GSEA revealed its positive associations with the Th1, cytotoxic, and CD8<sup>+</sup> T cell proportions (p < 0.05) and inverse correlation with the Th17 cell proportion. Immunohistochemistry revealed elevated VCAM-1 protein levels in the tumors.</p><p><strong>Conclusion: </strong><i>VCAM-1</i> is a novel prognostic biomarker driving immunosuppressive microenvironmental remodeling in GC. Furthermore, its dual roles in immune regulation highlight its potential to optimize GC immunotherapy.</p>\",\"PeriodicalId\":12750,\"journal\":{\"name\":\"Frontiers in Genetics\",\"volume\":\"16 \",\"pages\":\"1602929\"},\"PeriodicalIF\":2.8000,\"publicationDate\":\"2025-08-25\",\"publicationTypes\":\"Journal Article\",\"fieldsOfStudy\":null,\"isOpenAccess\":false,\"openAccessPdf\":\"https://www.ncbi.nlm.nih.gov/pmc/articles/PMC12414730/pdf/\",\"citationCount\":\"0\",\"resultStr\":null,\"platform\":\"Semanticscholar\",\"paperid\":null,\"PeriodicalName\":\"Frontiers in Genetics\",\"FirstCategoryId\":\"99\",\"ListUrlMain\":\"https://doi.org/10.3389/fgene.2025.1602929\",\"RegionNum\":3,\"RegionCategory\":\"生物学\",\"ArticlePicture\":[],\"TitleCN\":null,\"AbstractTextCN\":null,\"PMCID\":null,\"EPubDate\":\"2025/1/1 0:00:00\",\"PubModel\":\"eCollection\",\"JCR\":\"Q2\",\"JCRName\":\"GENETICS & HEREDITY\",\"Score\":null,\"Total\":0}","platform":"Semanticscholar","paperid":null,"PeriodicalName":"Frontiers in Genetics","FirstCategoryId":"99","ListUrlMain":"https://doi.org/10.3389/fgene.2025.1602929","RegionNum":3,"RegionCategory":"生物学","ArticlePicture":[],"TitleCN":null,"AbstractTextCN":null,"PMCID":null,"EPubDate":"2025/1/1 0:00:00","PubModel":"eCollection","JCR":"Q2","JCRName":"GENETICS & HEREDITY","Score":null,"Total":0}
引用次数: 0

摘要

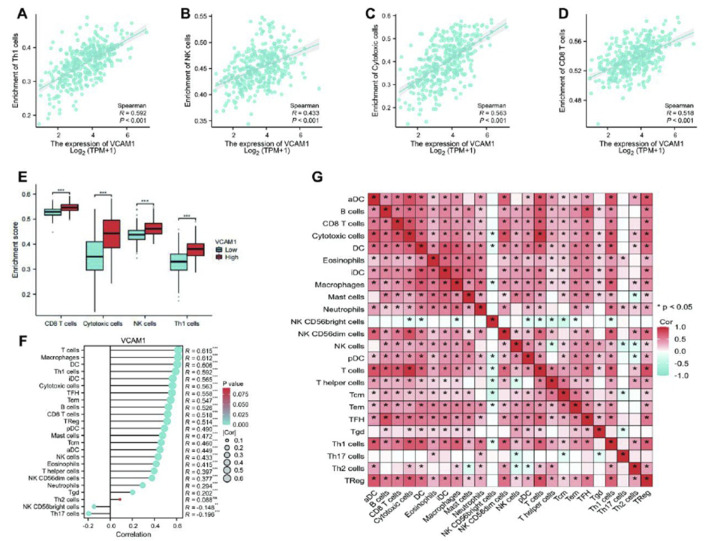
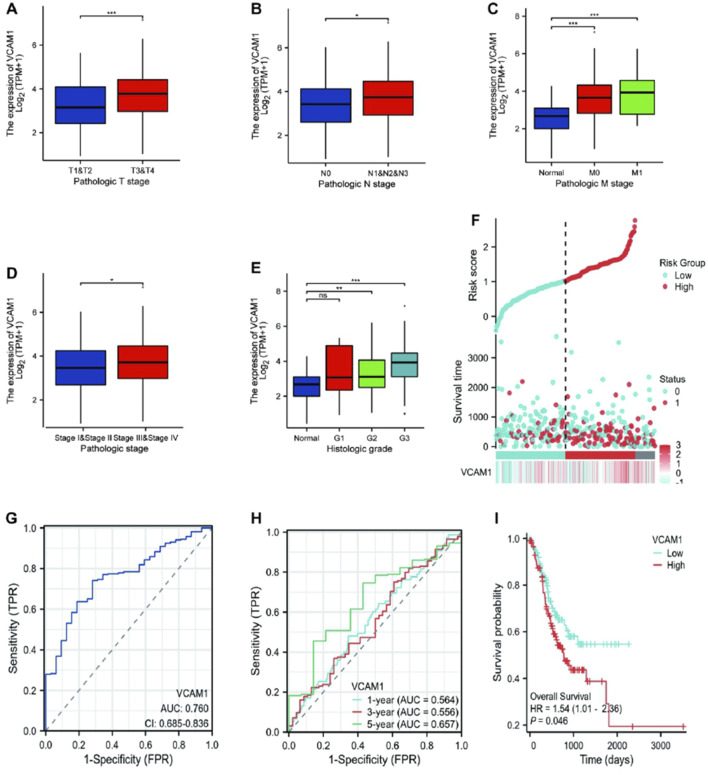
背景:胃癌(GC)是癌症相关死亡的主要原因;然而,预测其免疫治疗耐药性的生物标志物仍然很少。血管细胞粘附分子(VCAM)-1是一种免疫细胞粘附介质,与肿瘤进展有关;然而,其在胃癌中的预后和免疫调节作用尚不清楚。方法:在本研究中,我们使用来自Cancer Genome Atlas的rna测序数据分析了VCAM-1在GC中的表达及其临床相关性。差异基因分析、基因集富集分析(GSEA)和单样本GSEA用于鉴定潜在途径和免疫浸润模式。通过Cox回归、受试者操作特征和免疫组织化学(人类蛋白质图谱数据库)分析进行验证。结果:VCAM-1在GC组织中表达水平显著上调(p < 0.001),并与T分期晚期(p = 0.046)、N期(p = 0.047)、总生存率差相关(风险比= 1.54;p = 0.046)。GSEA将VCAM-1表达与多种免疫途径(如白细胞介素-17信号转导)联系起来,单样本GSEA显示其与Th1、细胞毒性和CD8+ T细胞比例呈正相关(p < 0.05),与Th17细胞比例呈负相关。免疫组化显示肿瘤组织中VCAM-1蛋白水平升高。结论:VCAM-1是驱动GC免疫抑制微环境重构的新型预后生物标志物。此外,它在免疫调节中的双重作用突出了其优化GC免疫治疗的潜力。
本文章由计算机程序翻译,如有差异,请以英文原文为准。

<i>VCAM-1</i> predicts poor prognosis and modulates immune infiltration in gastric cancer: a TCGA-based bioinformatics study.

<i>VCAM-1</i> predicts poor prognosis and modulates immune infiltration in gastric cancer: a TCGA-based bioinformatics study.

<i>VCAM-1</i> predicts poor prognosis and modulates immune infiltration in gastric cancer: a TCGA-based bioinformatics study.

VCAM-1 predicts poor prognosis and modulates immune infiltration in gastric cancer: a TCGA-based bioinformatics study.

Background: Gastric cancer (GC) is a leading cause of cancer-related mortality; however, biomarkers predicting its immunotherapy resistance remain scarce. Vascular cell adhesion molecule (VCAM)-1, an immune cell adhesion mediator, is implicated in tumor progression; however, its prognostic and immunomodulatory roles in GC remain unclear.

Methods: In this study, we analyzed VCAM-1 expression and its clinical relevance in GC using RNA-sequencing data from The Cancer Genome Atlas. Differential gene analysis, gene set enrichment analysis (GSEA), and single-sample GSEA were used to identify the underlying pathways and immune infiltration patterns. Validation was performed via Cox regression, receiver operating characteristic, and immunohistochemical (Human Protein Atlas database) analyses.

Results: VCAM-1 expression levels were significantly upregulated in the GC tissues (p < 0.001) and correlated with advanced T stage (p = 0.046), N stage (p = 0.047), and poor overall survival (hazard ratio = 1.54; p = 0.046). GSEA linked VCAM-1 expression to various immune pathways (e.g., interleukin-17 signaling), and single-sample GSEA revealed its positive associations with the Th1, cytotoxic, and CD8+ T cell proportions (p < 0.05) and inverse correlation with the Th17 cell proportion. Immunohistochemistry revealed elevated VCAM-1 protein levels in the tumors.

Conclusion: VCAM-1 is a novel prognostic biomarker driving immunosuppressive microenvironmental remodeling in GC. Furthermore, its dual roles in immune regulation highlight its potential to optimize GC immunotherapy.

求助全文
通过发布文献求助,成功后即可免费获取论文全文。 去求助
来源期刊
Frontiers in Genetics
Frontiers in Genetics Biochemistry, Genetics and Molecular Biology-Molecular Medicine
CiteScore
5.50
自引率
8.10%
发文量
3491
审稿时长
14 weeks
期刊介绍: Frontiers in Genetics publishes rigorously peer-reviewed research on genes and genomes relating to all the domains of life, from humans to plants to livestock and other model organisms. Led by an outstanding Editorial Board of the world’s leading experts, this multidisciplinary, open-access journal is at the forefront of communicating cutting-edge research to researchers, academics, clinicians, policy makers and the public. The study of inheritance and the impact of the genome on various biological processes is well documented. However, the majority of discoveries are still to come. A new era is seeing major developments in the function and variability of the genome, the use of genetic and genomic tools and the analysis of the genetic basis of various biological phenomena.
×
引用
GB/T 7714-2015
复制
MLA
复制
APA
复制
导出至
BibTeX EndNote RefMan NoteFirst NoteExpress
×
提示
您的信息不完整,为了账户安全,请先补充。
现在去补充
×
提示
您因"违规操作"
具体请查看互助需知
我知道了
×
提示
确定
请完成安全验证×
copy
已复制链接
快去分享给好友吧!
我知道了
右上角分享
点击右上角分享
0
联系我们:info@booksci.cn Book学术提供免费学术资源搜索服务,方便国内外学者检索中英文文献。致力于提供最便捷和优质的服务体验。 Copyright © 2023 布克学术 All rights reserved.
京ICP备2023020795号-1
ghs 京公网安备 11010802042870号
Book学术文献互助
Book学术文献互助群
群 号:604180095
Book学术官方微信