信号蛋白3a介导的周围神经元网络的形成通过激活表达小蛋白的中间神经元来孵化雄性小鼠的抑郁样行为

IF 10.1 1区 医学 Q1 BIOCHEMISTRY & MOLECULAR BIOLOGY
Yuan-Xi Mei, Hong-Sheng Chen, Qun-Ling Cao, Wan-Wan Lv, Yang Liu, Si-Long Deng, Qigang Zhou, Zhang-Jin Zhang, Fang Wang, Zhuang-Li Hu, Jian-Guo Chen
{"title":"信号蛋白3a介导的周围神经元网络的形成通过激活表达小蛋白的中间神经元来孵化雄性小鼠的抑郁样行为","authors":"Yuan-Xi Mei, Hong-Sheng Chen, Qun-Ling Cao, Wan-Wan Lv, Yang Liu, Si-Long Deng, Qigang Zhou, Zhang-Jin Zhang, Fang Wang, Zhuang-Li Hu, Jian-Guo Chen","doi":"10.1038/s41380-025-03239-y","DOIUrl":null,"url":null,"abstract":"<p>Dysfunction of parvalbumin-expressing interneurons (PV-INs) in the cerebral cortex has been implicated in major depressive disorder. Perineuronal nets (PNNs), which encapsulate PV-INs, are considered to influence the structural and functional properties of PV-INs. Semaphorin 3A (Sema3A) is a secreted protein constituent of PNNs, but the specific roles of Sema3A in modulating PV-INs during stress remain unknown. Here, we demonstrated that Sema3A, secreted by GABAergic interneurons, contributed to the response to chronic stress in male mice. The accumulation of Sema3A interacts with PNNs and facilitates PNNs wrapping of PV-INs, leading to a decrease in inhibitory synaptic input and an increase in the excitability of PV-INs. Sema3A-mediated formation of PNNs and the subsequent increase in PV-INs excitability may promote the development of depressive-like behaviors induced by stress. These results elucidate a molecular pathway in which Sema3A, a component of PNNs, dynamically governs the function of PV-INs to facilitate adaptive behavioral responses to stress.</p>","PeriodicalId":19008,"journal":{"name":"Molecular Psychiatry","volume":"164 1","pages":""},"PeriodicalIF":10.1000,"publicationDate":"2025-09-10","publicationTypes":"Journal Article","fieldsOfStudy":null,"isOpenAccess":false,"openAccessPdf":"","citationCount":"0","resultStr":"{\"title\":\"Semaphorin 3A-mediated perineuronal nets formation incubates depressive-like behaviors in male mice via activating parvalbumin-expressing interneurons\",\"authors\":\"Yuan-Xi Mei, Hong-Sheng Chen, Qun-Ling Cao, Wan-Wan Lv, Yang Liu, Si-Long Deng, Qigang Zhou, Zhang-Jin Zhang, Fang Wang, Zhuang-Li Hu, Jian-Guo Chen\",\"doi\":\"10.1038/s41380-025-03239-y\",\"DOIUrl\":null,\"url\":null,\"abstract\":\"<p>Dysfunction of parvalbumin-expressing interneurons (PV-INs) in the cerebral cortex has been implicated in major depressive disorder. Perineuronal nets (PNNs), which encapsulate PV-INs, are considered to influence the structural and functional properties of PV-INs. Semaphorin 3A (Sema3A) is a secreted protein constituent of PNNs, but the specific roles of Sema3A in modulating PV-INs during stress remain unknown. Here, we demonstrated that Sema3A, secreted by GABAergic interneurons, contributed to the response to chronic stress in male mice. The accumulation of Sema3A interacts with PNNs and facilitates PNNs wrapping of PV-INs, leading to a decrease in inhibitory synaptic input and an increase in the excitability of PV-INs. Sema3A-mediated formation of PNNs and the subsequent increase in PV-INs excitability may promote the development of depressive-like behaviors induced by stress. These results elucidate a molecular pathway in which Sema3A, a component of PNNs, dynamically governs the function of PV-INs to facilitate adaptive behavioral responses to stress.</p>\",\"PeriodicalId\":19008,\"journal\":{\"name\":\"Molecular Psychiatry\",\"volume\":\"164 1\",\"pages\":\"\"},\"PeriodicalIF\":10.1000,\"publicationDate\":\"2025-09-10\",\"publicationTypes\":\"Journal Article\",\"fieldsOfStudy\":null,\"isOpenAccess\":false,\"openAccessPdf\":\"\",\"citationCount\":\"0\",\"resultStr\":null,\"platform\":\"Semanticscholar\",\"paperid\":null,\"PeriodicalName\":\"Molecular Psychiatry\",\"FirstCategoryId\":\"3\",\"ListUrlMain\":\"https://doi.org/10.1038/s41380-025-03239-y\",\"RegionNum\":1,\"RegionCategory\":\"医学\",\"ArticlePicture\":[],\"TitleCN\":null,\"AbstractTextCN\":null,\"PMCID\":null,\"EPubDate\":\"\",\"PubModel\":\"\",\"JCR\":\"Q1\",\"JCRName\":\"BIOCHEMISTRY & MOLECULAR BIOLOGY\",\"Score\":null,\"Total\":0}","platform":"Semanticscholar","paperid":null,"PeriodicalName":"Molecular Psychiatry","FirstCategoryId":"3","ListUrlMain":"https://doi.org/10.1038/s41380-025-03239-y","RegionNum":1,"RegionCategory":"医学","ArticlePicture":[],"TitleCN":null,"AbstractTextCN":null,"PMCID":null,"EPubDate":"","PubModel":"","JCR":"Q1","JCRName":"BIOCHEMISTRY & MOLECULAR BIOLOGY","Score":null,"Total":0}
引用次数: 0

摘要

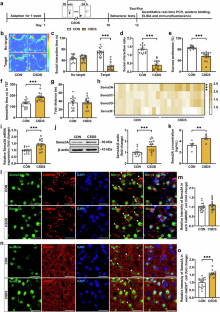
大脑皮层表达细小蛋白的中间神经元(PV-INs)功能障碍与重度抑郁症有关。包覆PV-INs的神经网络(pnn)被认为会影响PV-INs的结构和功能特性。信号蛋白3A (Sema3A)是pnn的分泌蛋白成分,但Sema3A在应激时调节PV-INs的具体作用尚不清楚。在这里,我们证明了由gaba能中间神经元分泌的Sema3A参与了雄性小鼠对慢性应激的反应。Sema3A的积累与pnn相互作用,促进pnn包裹PV-INs,导致抑制性突触输入减少,PV-INs的兴奋性增加。sema3a介导的PNNs的形成和随后PV-INs兴奋性的增加可能促进应激诱导的抑郁样行为的发展。这些结果阐明了一个分子途径,其中Sema3A是pnn的一个组成部分,动态地控制PV-INs的功能,促进对压力的适应性行为反应。
本文章由计算机程序翻译,如有差异,请以英文原文为准。

Semaphorin 3A-mediated perineuronal nets formation incubates depressive-like behaviors in male mice via activating parvalbumin-expressing interneurons

Semaphorin 3A-mediated perineuronal nets formation incubates depressive-like behaviors in male mice via activating parvalbumin-expressing interneurons

Dysfunction of parvalbumin-expressing interneurons (PV-INs) in the cerebral cortex has been implicated in major depressive disorder. Perineuronal nets (PNNs), which encapsulate PV-INs, are considered to influence the structural and functional properties of PV-INs. Semaphorin 3A (Sema3A) is a secreted protein constituent of PNNs, but the specific roles of Sema3A in modulating PV-INs during stress remain unknown. Here, we demonstrated that Sema3A, secreted by GABAergic interneurons, contributed to the response to chronic stress in male mice. The accumulation of Sema3A interacts with PNNs and facilitates PNNs wrapping of PV-INs, leading to a decrease in inhibitory synaptic input and an increase in the excitability of PV-INs. Sema3A-mediated formation of PNNs and the subsequent increase in PV-INs excitability may promote the development of depressive-like behaviors induced by stress. These results elucidate a molecular pathway in which Sema3A, a component of PNNs, dynamically governs the function of PV-INs to facilitate adaptive behavioral responses to stress.

求助全文
通过发布文献求助,成功后即可免费获取论文全文。 去求助
来源期刊
Molecular Psychiatry
Molecular Psychiatry 医学-精神病学
CiteScore
20.50
自引率
4.50%
发文量
459
审稿时长
4-8 weeks
期刊介绍: Molecular Psychiatry focuses on publishing research that aims to uncover the biological mechanisms behind psychiatric disorders and their treatment. The journal emphasizes studies that bridge pre-clinical and clinical research, covering cellular, molecular, integrative, clinical, imaging, and psychopharmacology levels.
×
引用
GB/T 7714-2015
复制
MLA
复制
APA
复制
导出至
BibTeX EndNote RefMan NoteFirst NoteExpress
×
提示
您的信息不完整,为了账户安全,请先补充。
现在去补充
×
提示
您因"违规操作"
具体请查看互助需知
我知道了
×
提示
确定
请完成安全验证×
copy
已复制链接
快去分享给好友吧!
我知道了
右上角分享
点击右上角分享
0
联系我们:info@booksci.cn Book学术提供免费学术资源搜索服务,方便国内外学者检索中英文文献。致力于提供最便捷和优质的服务体验。 Copyright © 2023 布克学术 All rights reserved.
京ICP备2023020795号-1
ghs 京公网安备 11010802042870号
Book学术文献互助
Book学术文献互助群
群 号:604180095
Book学术官方微信