肌强直性营养不良小鼠模型中肌肉驱动的脊髓组织学和转录组学改变:对神经病变的见解。

IF 4.5 Q1 CLINICAL NEUROLOGY
Brain communications Pub Date : 2025-08-25 eCollection Date: 2025-01-01 DOI:10.1093/braincomms/fcaf313
Guanzhong Shi, Yining Luan, Yuzhen Ouyang, Kangzhi Chen, Kaiyue Zhang, Zeyi Wen, Huan Yang, Kun Huang
{"title":"肌强直性营养不良小鼠模型中肌肉驱动的脊髓组织学和转录组学改变:对神经病变的见解。","authors":"Guanzhong Shi, Yining Luan, Yuzhen Ouyang, Kangzhi Chen, Kaiyue Zhang, Zeyi Wen, Huan Yang, Kun Huang","doi":"10.1093/braincomms/fcaf313","DOIUrl":null,"url":null,"abstract":"<p><p>Myotonic dystrophy type 1 (DM1) is an inherited neuromuscular disorder characterized by muscle weakness, atrophy and myotonia, with multi-system involvement. Recent studies have highlighted the pathological heterogeneity within the CNS of DM1 patients, particularly significant changes in spinal transcriptome expression and alternative splicing. In this study, we conducted a comprehensive transcriptome analysis of the spinal cord in the muscle-specific DM1 mouse model and their wild-type controls across different life stages: young, adult and old age. Our results revealed an age-dependent increase in differential gene expression between DM1 and wild-type mice with a predominance of downregulated genes. Notably, five genes (<i>Adgre1</i>, <i>Ccl3</i>, <i>Fcrls</i>, <i>Ogfrl1</i> and <i>Reg3b</i>) were consistently differentially expressed across all age groups. We also generated a temporal profile of cell-type proportions and observed reductions in microglia and astrocytes, along with a trend towards increased ventral neuron populations. Additionally, we characterized the temporal splicing alterations in the spinal cord of DM1 mice and compared with homologous exon skipping events in the CNS of DM1 patients. Our RNA sequencing data elucidate the molecular and cellular adaptations of the spinal cord to muscle defects over time, underscoring that splicing abnormalities observed in the CNS of DM1 patients may reflect contributions from muscle pathology. These findings highlight the necessity of a holistic approach to comprehensively understand the complexity of DM1.</p>","PeriodicalId":93915,"journal":{"name":"Brain communications","volume":"7 5","pages":"fcaf313"},"PeriodicalIF":4.5000,"publicationDate":"2025-08-25","publicationTypes":"Journal Article","fieldsOfStudy":null,"isOpenAccess":false,"openAccessPdf":"https://www.ncbi.nlm.nih.gov/pmc/articles/PMC12409276/pdf/","citationCount":"0","resultStr":"{\"title\":\"Muscle-driven spinal cord histological and transcriptomic alterations in a myotonic dystrophy mouse model: insights into neuropathy.\",\"authors\":\"Guanzhong Shi, Yining Luan, Yuzhen Ouyang, Kangzhi Chen, Kaiyue Zhang, Zeyi Wen, Huan Yang, Kun Huang\",\"doi\":\"10.1093/braincomms/fcaf313\",\"DOIUrl\":null,\"url\":null,\"abstract\":\"<p><p>Myotonic dystrophy type 1 (DM1) is an inherited neuromuscular disorder characterized by muscle weakness, atrophy and myotonia, with multi-system involvement. Recent studies have highlighted the pathological heterogeneity within the CNS of DM1 patients, particularly significant changes in spinal transcriptome expression and alternative splicing. In this study, we conducted a comprehensive transcriptome analysis of the spinal cord in the muscle-specific DM1 mouse model and their wild-type controls across different life stages: young, adult and old age. Our results revealed an age-dependent increase in differential gene expression between DM1 and wild-type mice with a predominance of downregulated genes. Notably, five genes (<i>Adgre1</i>, <i>Ccl3</i>, <i>Fcrls</i>, <i>Ogfrl1</i> and <i>Reg3b</i>) were consistently differentially expressed across all age groups. We also generated a temporal profile of cell-type proportions and observed reductions in microglia and astrocytes, along with a trend towards increased ventral neuron populations. Additionally, we characterized the temporal splicing alterations in the spinal cord of DM1 mice and compared with homologous exon skipping events in the CNS of DM1 patients. Our RNA sequencing data elucidate the molecular and cellular adaptations of the spinal cord to muscle defects over time, underscoring that splicing abnormalities observed in the CNS of DM1 patients may reflect contributions from muscle pathology. These findings highlight the necessity of a holistic approach to comprehensively understand the complexity of DM1.</p>\",\"PeriodicalId\":93915,\"journal\":{\"name\":\"Brain communications\",\"volume\":\"7 5\",\"pages\":\"fcaf313\"},\"PeriodicalIF\":4.5000,\"publicationDate\":\"2025-08-25\",\"publicationTypes\":\"Journal Article\",\"fieldsOfStudy\":null,\"isOpenAccess\":false,\"openAccessPdf\":\"https://www.ncbi.nlm.nih.gov/pmc/articles/PMC12409276/pdf/\",\"citationCount\":\"0\",\"resultStr\":null,\"platform\":\"Semanticscholar\",\"paperid\":null,\"PeriodicalName\":\"Brain communications\",\"FirstCategoryId\":\"1085\",\"ListUrlMain\":\"https://doi.org/10.1093/braincomms/fcaf313\",\"RegionNum\":0,\"RegionCategory\":null,\"ArticlePicture\":[],\"TitleCN\":null,\"AbstractTextCN\":null,\"PMCID\":null,\"EPubDate\":\"2025/1/1 0:00:00\",\"PubModel\":\"eCollection\",\"JCR\":\"Q1\",\"JCRName\":\"CLINICAL NEUROLOGY\",\"Score\":null,\"Total\":0}","platform":"Semanticscholar","paperid":null,"PeriodicalName":"Brain communications","FirstCategoryId":"1085","ListUrlMain":"https://doi.org/10.1093/braincomms/fcaf313","RegionNum":0,"RegionCategory":null,"ArticlePicture":[],"TitleCN":null,"AbstractTextCN":null,"PMCID":null,"EPubDate":"2025/1/1 0:00:00","PubModel":"eCollection","JCR":"Q1","JCRName":"CLINICAL NEUROLOGY","Score":null,"Total":0}
引用次数: 0

摘要

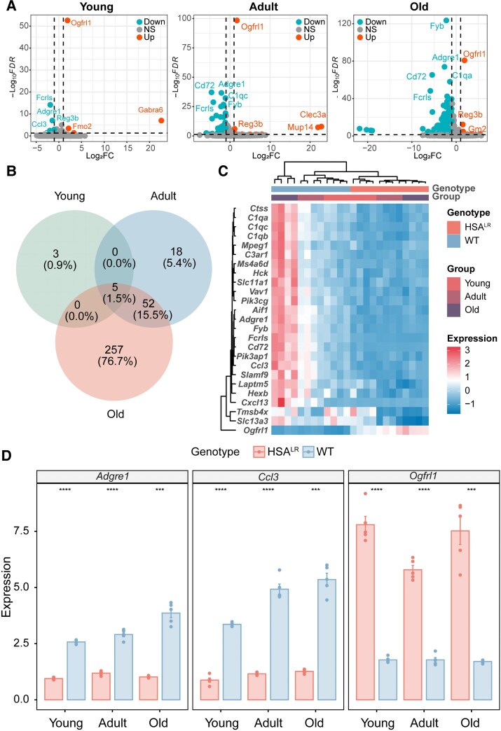
肌强直性营养不良1型(DM1)是一种遗传性神经肌肉疾病,以肌肉无力、萎缩和肌强直为特征,累及多系统。最近的研究强调了DM1患者中枢神经系统内的病理异质性,特别是脊髓转录组表达和选择性剪接的显著变化。在这项研究中,我们对肌肉特异性DM1小鼠模型及其野生型对照在不同生命阶段(青年、成年和老年)的脊髓进行了全面的转录组分析。我们的研究结果显示DM1和野生型小鼠之间差异基因表达的年龄依赖性增加,下调基因占主导地位。值得注意的是,五个基因(Adgre1, Ccl3, Fcrls, Ogfrl1和Reg3b)在所有年龄组中一致表达差异。我们还生成了细胞类型比例的时间剖面,并观察到小胶质细胞和星形胶质细胞的减少,以及腹侧神经元数量增加的趋势。此外,我们表征了DM1小鼠脊髓的时间剪接改变,并与DM1患者中枢神经系统的同源外显子跳变事件进行了比较。我们的RNA测序数据阐明了随着时间的推移脊髓对肌肉缺陷的分子和细胞适应性,强调了DM1患者中枢神经系统中观察到的剪接异常可能反映了肌肉病理的贡献。这些发现强调了采用整体方法全面了解DM1复杂性的必要性。
本文章由计算机程序翻译,如有差异,请以英文原文为准。

Muscle-driven spinal cord histological and transcriptomic alterations in a myotonic dystrophy mouse model: insights into neuropathy.

Muscle-driven spinal cord histological and transcriptomic alterations in a myotonic dystrophy mouse model: insights into neuropathy.

Muscle-driven spinal cord histological and transcriptomic alterations in a myotonic dystrophy mouse model: insights into neuropathy.

Muscle-driven spinal cord histological and transcriptomic alterations in a myotonic dystrophy mouse model: insights into neuropathy.

Myotonic dystrophy type 1 (DM1) is an inherited neuromuscular disorder characterized by muscle weakness, atrophy and myotonia, with multi-system involvement. Recent studies have highlighted the pathological heterogeneity within the CNS of DM1 patients, particularly significant changes in spinal transcriptome expression and alternative splicing. In this study, we conducted a comprehensive transcriptome analysis of the spinal cord in the muscle-specific DM1 mouse model and their wild-type controls across different life stages: young, adult and old age. Our results revealed an age-dependent increase in differential gene expression between DM1 and wild-type mice with a predominance of downregulated genes. Notably, five genes (Adgre1, Ccl3, Fcrls, Ogfrl1 and Reg3b) were consistently differentially expressed across all age groups. We also generated a temporal profile of cell-type proportions and observed reductions in microglia and astrocytes, along with a trend towards increased ventral neuron populations. Additionally, we characterized the temporal splicing alterations in the spinal cord of DM1 mice and compared with homologous exon skipping events in the CNS of DM1 patients. Our RNA sequencing data elucidate the molecular and cellular adaptations of the spinal cord to muscle defects over time, underscoring that splicing abnormalities observed in the CNS of DM1 patients may reflect contributions from muscle pathology. These findings highlight the necessity of a holistic approach to comprehensively understand the complexity of DM1.

求助全文
通过发布文献求助,成功后即可免费获取论文全文。 去求助
来源期刊
CiteScore
7.00
自引率
0.00%
发文量
0
审稿时长
6 weeks
×
引用
GB/T 7714-2015
复制
MLA
复制
APA
复制
导出至
BibTeX EndNote RefMan NoteFirst NoteExpress
×
提示
您的信息不完整,为了账户安全,请先补充。
现在去补充
×
提示
您因"违规操作"
具体请查看互助需知
我知道了
×
提示
确定
请完成安全验证×
copy
已复制链接
快去分享给好友吧!
我知道了
右上角分享
点击右上角分享
0
联系我们:info@booksci.cn Book学术提供免费学术资源搜索服务,方便国内外学者检索中英文文献。致力于提供最便捷和优质的服务体验。 Copyright © 2023 布克学术 All rights reserved.
京ICP备2023020795号-1
ghs 京公网安备 11010802042870号
Book学术文献互助
Book学术文献互助群
群 号:604180095
Book学术官方微信