来自单核ATAC-seq的高分辨率减数分裂交叉图揭示了对哺乳动物重组景观的见解。

IF 2.8 Q1 GENETICS & HEREDITY
NAR Genomics and Bioinformatics Pub Date : 2025-09-03 eCollection Date: 2025-09-01 DOI:10.1093/nargab/lqaf122
Stevan Novakovic, Caitlin Harris, Ruijie Liu, Davis J McCarthy, Wayne Crismani
{"title":"来自单核ATAC-seq的高分辨率减数分裂交叉图揭示了对哺乳动物重组景观的见解。","authors":"Stevan Novakovic, Caitlin Harris, Ruijie Liu, Davis J McCarthy, Wayne Crismani","doi":"10.1093/nargab/lqaf122","DOIUrl":null,"url":null,"abstract":"<p><p>Meiotic crossovers promote correct chromosome segregation and the shuffling of genetic diversity. However, the measurement of crossovers remains challenging, impeding our ability to decipher the molecular mechanisms that are necessary for their formation and regulation. Here we demonstrate a novel repurposing of the single-nucleus Assay for Transposase Accessible Chromatin with sequencing (snATAC-seq) as a simple and high-throughput method to identify and characterize meiotic crossovers from haploid testis nuclei. We first validate the feasibility of obtaining genome-wide coverage from snATAC-seq by using ATAC-seq on bulk haploid mouse testis nuclei, ensuring adequate variant detection for haplotyping. Subsequently, we adapt droplet-based snATAC-seq for crossover detection, revealing >25 000 crossovers in F<sub>1</sub> hybrid mice. Comparison between the wild type and a hyper-recombinogenic <i>Fancm</i>-deficient mutant mouse model confirmed an increase in crossover rates in this genotype, however with a distribution which was unchanged. We also find that regions with the highest rate of crossover formation are enriched for PRDM9. Our findings demonstrate the utility of snATAC-seq as a robust and scalable tool for high-throughput crossover detection, offering insights into meiotic crossover dynamics and elucidating the underlying molecular mechanisms. It is possible that the research presented here with snATAC-seq of haploid post-meiotic nuclei could be extended into fertility-related diagnostics.</p>","PeriodicalId":33994,"journal":{"name":"NAR Genomics and Bioinformatics","volume":"7 3","pages":"lqaf122"},"PeriodicalIF":2.8000,"publicationDate":"2025-09-03","publicationTypes":"Journal Article","fieldsOfStudy":null,"isOpenAccess":false,"openAccessPdf":"https://www.ncbi.nlm.nih.gov/pmc/articles/PMC12408907/pdf/","citationCount":"0","resultStr":"{\"title\":\"A high-resolution meiotic crossover map from single-nucleus ATAC-seq reveals insights into the recombination landscape in mammals.\",\"authors\":\"Stevan Novakovic, Caitlin Harris, Ruijie Liu, Davis J McCarthy, Wayne Crismani\",\"doi\":\"10.1093/nargab/lqaf122\",\"DOIUrl\":null,\"url\":null,\"abstract\":\"<p><p>Meiotic crossovers promote correct chromosome segregation and the shuffling of genetic diversity. However, the measurement of crossovers remains challenging, impeding our ability to decipher the molecular mechanisms that are necessary for their formation and regulation. Here we demonstrate a novel repurposing of the single-nucleus Assay for Transposase Accessible Chromatin with sequencing (snATAC-seq) as a simple and high-throughput method to identify and characterize meiotic crossovers from haploid testis nuclei. We first validate the feasibility of obtaining genome-wide coverage from snATAC-seq by using ATAC-seq on bulk haploid mouse testis nuclei, ensuring adequate variant detection for haplotyping. Subsequently, we adapt droplet-based snATAC-seq for crossover detection, revealing >25 000 crossovers in F<sub>1</sub> hybrid mice. Comparison between the wild type and a hyper-recombinogenic <i>Fancm</i>-deficient mutant mouse model confirmed an increase in crossover rates in this genotype, however with a distribution which was unchanged. We also find that regions with the highest rate of crossover formation are enriched for PRDM9. Our findings demonstrate the utility of snATAC-seq as a robust and scalable tool for high-throughput crossover detection, offering insights into meiotic crossover dynamics and elucidating the underlying molecular mechanisms. It is possible that the research presented here with snATAC-seq of haploid post-meiotic nuclei could be extended into fertility-related diagnostics.</p>\",\"PeriodicalId\":33994,\"journal\":{\"name\":\"NAR Genomics and Bioinformatics\",\"volume\":\"7 3\",\"pages\":\"lqaf122\"},\"PeriodicalIF\":2.8000,\"publicationDate\":\"2025-09-03\",\"publicationTypes\":\"Journal Article\",\"fieldsOfStudy\":null,\"isOpenAccess\":false,\"openAccessPdf\":\"https://www.ncbi.nlm.nih.gov/pmc/articles/PMC12408907/pdf/\",\"citationCount\":\"0\",\"resultStr\":null,\"platform\":\"Semanticscholar\",\"paperid\":null,\"PeriodicalName\":\"NAR Genomics and Bioinformatics\",\"FirstCategoryId\":\"1085\",\"ListUrlMain\":\"https://doi.org/10.1093/nargab/lqaf122\",\"RegionNum\":0,\"RegionCategory\":null,\"ArticlePicture\":[],\"TitleCN\":null,\"AbstractTextCN\":null,\"PMCID\":null,\"EPubDate\":\"2025/9/1 0:00:00\",\"PubModel\":\"eCollection\",\"JCR\":\"Q1\",\"JCRName\":\"GENETICS & HEREDITY\",\"Score\":null,\"Total\":0}","platform":"Semanticscholar","paperid":null,"PeriodicalName":"NAR Genomics and Bioinformatics","FirstCategoryId":"1085","ListUrlMain":"https://doi.org/10.1093/nargab/lqaf122","RegionNum":0,"RegionCategory":null,"ArticlePicture":[],"TitleCN":null,"AbstractTextCN":null,"PMCID":null,"EPubDate":"2025/9/1 0:00:00","PubModel":"eCollection","JCR":"Q1","JCRName":"GENETICS & HEREDITY","Score":null,"Total":0}
引用次数: 0

摘要

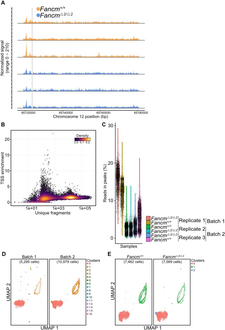
减数分裂交叉促进正确的染色体分离和遗传多样性的洗牌。然而,交叉的测量仍然具有挑战性,阻碍了我们破译其形成和调节所必需的分子机制的能力。在这里,我们展示了一种新的转座酶可及染色质单核测序(snATAC-seq)的重新用途,作为一种简单和高通量的方法来鉴定和表征来自单倍体睾丸核的减数分裂交叉。我们首先通过对大体积单倍体小鼠睾丸核使用ATAC-seq验证了从snATAC-seq获得全基因组覆盖的可行性,确保了对单倍型的充分变异检测。随后,我们采用基于液滴的snATAC-seq进行交叉检测,在F1杂交小鼠中发现了大约25 000个交叉。野生型和高度重组的fancm缺陷突变小鼠模型的比较证实了该基因型的交叉率增加,但其分布没有变化。我们还发现交叉形成率最高的区域富含PRDM9。我们的研究结果证明了snATAC-seq作为高通量交叉检测的强大且可扩展的工具的实用性,提供了对减数分裂交叉动力学的见解并阐明了潜在的分子机制。本文提出的单倍体减数分裂后细胞核的snATAC-seq研究可能会扩展到与生育相关的诊断中。
本文章由计算机程序翻译,如有差异,请以英文原文为准。

A high-resolution meiotic crossover map from single-nucleus ATAC-seq reveals insights into the recombination landscape in mammals.

A high-resolution meiotic crossover map from single-nucleus ATAC-seq reveals insights into the recombination landscape in mammals.

A high-resolution meiotic crossover map from single-nucleus ATAC-seq reveals insights into the recombination landscape in mammals.

A high-resolution meiotic crossover map from single-nucleus ATAC-seq reveals insights into the recombination landscape in mammals.

Meiotic crossovers promote correct chromosome segregation and the shuffling of genetic diversity. However, the measurement of crossovers remains challenging, impeding our ability to decipher the molecular mechanisms that are necessary for their formation and regulation. Here we demonstrate a novel repurposing of the single-nucleus Assay for Transposase Accessible Chromatin with sequencing (snATAC-seq) as a simple and high-throughput method to identify and characterize meiotic crossovers from haploid testis nuclei. We first validate the feasibility of obtaining genome-wide coverage from snATAC-seq by using ATAC-seq on bulk haploid mouse testis nuclei, ensuring adequate variant detection for haplotyping. Subsequently, we adapt droplet-based snATAC-seq for crossover detection, revealing >25 000 crossovers in F1 hybrid mice. Comparison between the wild type and a hyper-recombinogenic Fancm-deficient mutant mouse model confirmed an increase in crossover rates in this genotype, however with a distribution which was unchanged. We also find that regions with the highest rate of crossover formation are enriched for PRDM9. Our findings demonstrate the utility of snATAC-seq as a robust and scalable tool for high-throughput crossover detection, offering insights into meiotic crossover dynamics and elucidating the underlying molecular mechanisms. It is possible that the research presented here with snATAC-seq of haploid post-meiotic nuclei could be extended into fertility-related diagnostics.

求助全文
通过发布文献求助,成功后即可免费获取论文全文。 去求助
来源期刊
CiteScore
8.00
自引率
2.20%
发文量
95
审稿时长
15 weeks
×
引用
GB/T 7714-2015
复制
MLA
复制
APA
复制
导出至
BibTeX EndNote RefMan NoteFirst NoteExpress
×
提示
您的信息不完整,为了账户安全,请先补充。
现在去补充
×
提示
您因"违规操作"
具体请查看互助需知
我知道了
×
提示
确定
请完成安全验证×
copy
已复制链接
快去分享给好友吧!
我知道了
右上角分享
点击右上角分享
0
联系我们:info@booksci.cn Book学术提供免费学术资源搜索服务,方便国内外学者检索中英文文献。致力于提供最便捷和优质的服务体验。 Copyright © 2023 布克学术 All rights reserved.
京ICP备2023020795号-1
ghs 京公网安备 11010802042870号
Book学术文献互助
Book学术文献互助群
群 号:604180095
Book学术官方微信