雌激素受体β介导雌激素在产后激素戒断性抑郁症中的抗抑郁作用

IF 10.1 1区 医学 Q1 BIOCHEMISTRY & MOLECULAR BIOLOGY
Chenchi Duan, Shuangshuang Ma, Min Chen, Junying Wang, Yihao Jiang, Mingliang Ye, Yi Tan, Songxia Cheng, Xuexuan Yang, Hailan Hu, Yan Yang, He-Feng Huang
{"title":"雌激素受体β介导雌激素在产后激素戒断性抑郁症中的抗抑郁作用","authors":"Chenchi Duan, Shuangshuang Ma, Min Chen, Junying Wang, Yihao Jiang, Mingliang Ye, Yi Tan, Songxia Cheng, Xuexuan Yang, Hailan Hu, Yan Yang, He-Feng Huang","doi":"10.1038/s41380-025-03215-6","DOIUrl":null,"url":null,"abstract":"<p>Dramatic drop in reproductive hormone, especially estrogen level, from pregnancy to postpartum period is known to contribute to postpartum depression (PPD), but the underlying mechanism and the role of the estrogen receptors (ERs) in this process were unclear. Here, we used an estrogen-withdrawal-induced PPD model following hormone simulated pregnancy (HSP) in female Sprague-Dawley rats to induce depressive-like behaviors. After estrogen withdrawal, we observe an up-regulation of astrocyte-specific potassium channel (Kir4.1) in the brain’s anti-reward center lateral habenula (LHb), along with enhanced bursting and excitability of LHb neurons. Among all 3 subtypes of ERs in the LHb, only ERβ shows an HSP-correlated expression temporal dynamics. Systemic administration of selective ERβ agonist, but not agonists of other subtypes of ERs, inhibits neuronal bursting activities and blocks up-regulation of Kir4.1 in the LHb, as well as decreases estrogen-withdrawal-induced depressive-like behavior. Importantly, intra-LHb injection of ERβ agonist is sufficient to rescue depressive-like behaviors induced by estrogen withdrawal. Conversely, local knock-down of ERβ in the LHb suppresses the antidepressant-like effect of estrogen. Our results reveal a critical role of LHb in the pathogenesis of hormone-sensitive PPD and ERβ as a critical mediator of estrogen’s antidepressant effects on PPD.</p>","PeriodicalId":19008,"journal":{"name":"Molecular Psychiatry","volume":"15 1","pages":""},"PeriodicalIF":10.1000,"publicationDate":"2025-09-05","publicationTypes":"Journal Article","fieldsOfStudy":null,"isOpenAccess":false,"openAccessPdf":"","citationCount":"0","resultStr":"{\"title\":\"Estrogen receptor beta in lateral habenula mediates antidepressant effects of estrogen in postpartum-hormone-withdrawal-induced depression\",\"authors\":\"Chenchi Duan, Shuangshuang Ma, Min Chen, Junying Wang, Yihao Jiang, Mingliang Ye, Yi Tan, Songxia Cheng, Xuexuan Yang, Hailan Hu, Yan Yang, He-Feng Huang\",\"doi\":\"10.1038/s41380-025-03215-6\",\"DOIUrl\":null,\"url\":null,\"abstract\":\"<p>Dramatic drop in reproductive hormone, especially estrogen level, from pregnancy to postpartum period is known to contribute to postpartum depression (PPD), but the underlying mechanism and the role of the estrogen receptors (ERs) in this process were unclear. Here, we used an estrogen-withdrawal-induced PPD model following hormone simulated pregnancy (HSP) in female Sprague-Dawley rats to induce depressive-like behaviors. After estrogen withdrawal, we observe an up-regulation of astrocyte-specific potassium channel (Kir4.1) in the brain’s anti-reward center lateral habenula (LHb), along with enhanced bursting and excitability of LHb neurons. Among all 3 subtypes of ERs in the LHb, only ERβ shows an HSP-correlated expression temporal dynamics. Systemic administration of selective ERβ agonist, but not agonists of other subtypes of ERs, inhibits neuronal bursting activities and blocks up-regulation of Kir4.1 in the LHb, as well as decreases estrogen-withdrawal-induced depressive-like behavior. Importantly, intra-LHb injection of ERβ agonist is sufficient to rescue depressive-like behaviors induced by estrogen withdrawal. Conversely, local knock-down of ERβ in the LHb suppresses the antidepressant-like effect of estrogen. Our results reveal a critical role of LHb in the pathogenesis of hormone-sensitive PPD and ERβ as a critical mediator of estrogen’s antidepressant effects on PPD.</p>\",\"PeriodicalId\":19008,\"journal\":{\"name\":\"Molecular Psychiatry\",\"volume\":\"15 1\",\"pages\":\"\"},\"PeriodicalIF\":10.1000,\"publicationDate\":\"2025-09-05\",\"publicationTypes\":\"Journal Article\",\"fieldsOfStudy\":null,\"isOpenAccess\":false,\"openAccessPdf\":\"\",\"citationCount\":\"0\",\"resultStr\":null,\"platform\":\"Semanticscholar\",\"paperid\":null,\"PeriodicalName\":\"Molecular Psychiatry\",\"FirstCategoryId\":\"3\",\"ListUrlMain\":\"https://doi.org/10.1038/s41380-025-03215-6\",\"RegionNum\":1,\"RegionCategory\":\"医学\",\"ArticlePicture\":[],\"TitleCN\":null,\"AbstractTextCN\":null,\"PMCID\":null,\"EPubDate\":\"\",\"PubModel\":\"\",\"JCR\":\"Q1\",\"JCRName\":\"BIOCHEMISTRY & MOLECULAR BIOLOGY\",\"Score\":null,\"Total\":0}","platform":"Semanticscholar","paperid":null,"PeriodicalName":"Molecular Psychiatry","FirstCategoryId":"3","ListUrlMain":"https://doi.org/10.1038/s41380-025-03215-6","RegionNum":1,"RegionCategory":"医学","ArticlePicture":[],"TitleCN":null,"AbstractTextCN":null,"PMCID":null,"EPubDate":"","PubModel":"","JCR":"Q1","JCRName":"BIOCHEMISTRY & MOLECULAR BIOLOGY","Score":null,"Total":0}
引用次数: 0

摘要

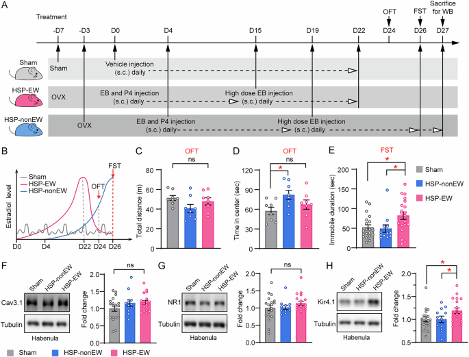
从妊娠期到产后,生殖激素特别是雌激素水平的急剧下降可导致产后抑郁症,但其潜在机制和雌激素受体在这一过程中的作用尚不清楚。在这里,我们使用雌性Sprague-Dawley大鼠激素模拟妊娠(HSP)后雌激素戒断诱导的PPD模型来诱导抑郁样行为。雌激素停药后,我们观察到大脑抗奖励中心外侧束(LHb)星形细胞特异性钾通道(Kir4.1)上调,LHb神经元的破裂性和兴奋性增强。在LHb的所有3种er亚型中,只有ERβ表现出与hsp相关的表达时间动态。全身给予选择性ERβ激动剂,而不是其他er亚型激动剂,可抑制神经元破裂活动,阻断LHb中Kir4.1的上调,并减少雌激素戒断诱导的抑郁样行为。重要的是,lhb内注射ERβ激动剂足以挽救雌激素戒断引起的抑郁样行为。相反,LHb中ERβ的局部敲低会抑制雌激素的抗抑郁作用。我们的研究结果揭示了LHb在激素敏感性PPD发病机制中的关键作用,以及ERβ作为雌激素对PPD抗抑郁作用的关键中介。
本文章由计算机程序翻译,如有差异,请以英文原文为准。

Estrogen receptor beta in lateral habenula mediates antidepressant effects of estrogen in postpartum-hormone-withdrawal-induced depression

Estrogen receptor beta in lateral habenula mediates antidepressant effects of estrogen in postpartum-hormone-withdrawal-induced depression

Dramatic drop in reproductive hormone, especially estrogen level, from pregnancy to postpartum period is known to contribute to postpartum depression (PPD), but the underlying mechanism and the role of the estrogen receptors (ERs) in this process were unclear. Here, we used an estrogen-withdrawal-induced PPD model following hormone simulated pregnancy (HSP) in female Sprague-Dawley rats to induce depressive-like behaviors. After estrogen withdrawal, we observe an up-regulation of astrocyte-specific potassium channel (Kir4.1) in the brain’s anti-reward center lateral habenula (LHb), along with enhanced bursting and excitability of LHb neurons. Among all 3 subtypes of ERs in the LHb, only ERβ shows an HSP-correlated expression temporal dynamics. Systemic administration of selective ERβ agonist, but not agonists of other subtypes of ERs, inhibits neuronal bursting activities and blocks up-regulation of Kir4.1 in the LHb, as well as decreases estrogen-withdrawal-induced depressive-like behavior. Importantly, intra-LHb injection of ERβ agonist is sufficient to rescue depressive-like behaviors induced by estrogen withdrawal. Conversely, local knock-down of ERβ in the LHb suppresses the antidepressant-like effect of estrogen. Our results reveal a critical role of LHb in the pathogenesis of hormone-sensitive PPD and ERβ as a critical mediator of estrogen’s antidepressant effects on PPD.

求助全文
通过发布文献求助,成功后即可免费获取论文全文。 去求助
来源期刊
Molecular Psychiatry
Molecular Psychiatry 医学-精神病学
CiteScore
20.50
自引率
4.50%
发文量
459
审稿时长
4-8 weeks
期刊介绍: Molecular Psychiatry focuses on publishing research that aims to uncover the biological mechanisms behind psychiatric disorders and their treatment. The journal emphasizes studies that bridge pre-clinical and clinical research, covering cellular, molecular, integrative, clinical, imaging, and psychopharmacology levels.
×
引用
GB/T 7714-2015
复制
MLA
复制
APA
复制
导出至
BibTeX EndNote RefMan NoteFirst NoteExpress
×
提示
您的信息不完整,为了账户安全,请先补充。
现在去补充
×
提示
您因"违规操作"
具体请查看互助需知
我知道了
×
提示
确定
请完成安全验证×
copy
已复制链接
快去分享给好友吧!
我知道了
右上角分享
点击右上角分享
0
联系我们:info@booksci.cn Book学术提供免费学术资源搜索服务,方便国内外学者检索中英文文献。致力于提供最便捷和优质的服务体验。 Copyright © 2023 布克学术 All rights reserved.
京ICP备2023020795号-1
ghs 京公网安备 11010802042870号
Book学术文献互助
Book学术文献互助群
群 号:604180095
Book学术官方微信