利用MRI数据集对残疾的阿尔茨海默病进行多类分类的新型深度学习。

IF 3.9 Q2 MATHEMATICAL & COMPUTATIONAL BIOLOGY
Frontiers in bioinformatics Pub Date : 2025-08-20 eCollection Date: 2025-01-01 DOI:10.3389/fbinf.2025.1567219
Sumaiya Binte Shahid, Maleeha Kaikaus, Md Hasanul Kabir, Mohammad Abu Yousuf, A K M Azad, A S Al-Moisheer, Naif Alotaibi, Salem A Alyami, Touhid Bhuiyan, Mohammad Ali Moni
{"title":"利用MRI数据集对残疾的阿尔茨海默病进行多类分类的新型深度学习。","authors":"Sumaiya Binte Shahid, Maleeha Kaikaus, Md Hasanul Kabir, Mohammad Abu Yousuf, A K M Azad, A S Al-Moisheer, Naif Alotaibi, Salem A Alyami, Touhid Bhuiyan, Mohammad Ali Moni","doi":"10.3389/fbinf.2025.1567219","DOIUrl":null,"url":null,"abstract":"<p><strong>Introduction: </strong>Alzheimer's disease (AD) is one of the most common neurodegenerative disabilities that often leads to memory loss, confusion, difficulty in language and trouble with motor coordination. Although several machine learning (ML) and deep learning (DL) algorithms have been utilized to identify Alzheimer's disease (AD) from MRI scans, precise classification of AD categories remains challenging as neighbouring categories share common features.</p><p><strong>Methods: </strong>This study proposes transfer learning-based methods for extracting features from MRI scans for multi-class classification of different AD categories. Four transfer learning-based feature extractors, namely, ResNet152V2, VGG16, InceptionV3, and MobileNet have been employed on two publicly available datasets (i.e., ADNI and OASIS) and a Merged dataset combining ADNI and OASIS, each having four categories: Moderate Demented (MoD), Mild Demented (MD), Very Mild Demented (VMD), and Non Demented (ND).</p><p><strong>Results: </strong>Results suggest the Modified ResNet152V2 as the optimal feature extractor among the four transfer learning methods. Next, by utilizing the modified ResNet152V2 as a feature extractor, a Convolutional Neural Network based model, namely, the 'IncepRes', is proposed by fusing the Inception and ResNet architectures for multiclass classification of AD categories. The results indicate that our proposed model achieved a standard accuracy of 96.96%, 98.35% and 97.13% for ADNI, OASIS, and Merged datasets, respectively, outperforming other competing DL structures.</p><p><strong>Discussion: </strong>We hope that our proposed framework may automate the precise classifications of various AD categories, and thereby can offer the prompt management and treatment of cognitive and functional impairments associated with AD.</p>","PeriodicalId":73066,"journal":{"name":"Frontiers in bioinformatics","volume":"5 ","pages":"1567219"},"PeriodicalIF":3.9000,"publicationDate":"2025-08-20","publicationTypes":"Journal Article","fieldsOfStudy":null,"isOpenAccess":false,"openAccessPdf":"https://www.ncbi.nlm.nih.gov/pmc/articles/PMC12405159/pdf/","citationCount":"0","resultStr":"{\"title\":\"Novel deep learning for multi-class classification of Alzheimer's in disability using MRI datasets.\",\"authors\":\"Sumaiya Binte Shahid, Maleeha Kaikaus, Md Hasanul Kabir, Mohammad Abu Yousuf, A K M Azad, A S Al-Moisheer, Naif Alotaibi, Salem A Alyami, Touhid Bhuiyan, Mohammad Ali Moni\",\"doi\":\"10.3389/fbinf.2025.1567219\",\"DOIUrl\":null,\"url\":null,\"abstract\":\"<p><strong>Introduction: </strong>Alzheimer's disease (AD) is one of the most common neurodegenerative disabilities that often leads to memory loss, confusion, difficulty in language and trouble with motor coordination. Although several machine learning (ML) and deep learning (DL) algorithms have been utilized to identify Alzheimer's disease (AD) from MRI scans, precise classification of AD categories remains challenging as neighbouring categories share common features.</p><p><strong>Methods: </strong>This study proposes transfer learning-based methods for extracting features from MRI scans for multi-class classification of different AD categories. Four transfer learning-based feature extractors, namely, ResNet152V2, VGG16, InceptionV3, and MobileNet have been employed on two publicly available datasets (i.e., ADNI and OASIS) and a Merged dataset combining ADNI and OASIS, each having four categories: Moderate Demented (MoD), Mild Demented (MD), Very Mild Demented (VMD), and Non Demented (ND).</p><p><strong>Results: </strong>Results suggest the Modified ResNet152V2 as the optimal feature extractor among the four transfer learning methods. Next, by utilizing the modified ResNet152V2 as a feature extractor, a Convolutional Neural Network based model, namely, the 'IncepRes', is proposed by fusing the Inception and ResNet architectures for multiclass classification of AD categories. The results indicate that our proposed model achieved a standard accuracy of 96.96%, 98.35% and 97.13% for ADNI, OASIS, and Merged datasets, respectively, outperforming other competing DL structures.</p><p><strong>Discussion: </strong>We hope that our proposed framework may automate the precise classifications of various AD categories, and thereby can offer the prompt management and treatment of cognitive and functional impairments associated with AD.</p>\",\"PeriodicalId\":73066,\"journal\":{\"name\":\"Frontiers in bioinformatics\",\"volume\":\"5 \",\"pages\":\"1567219\"},\"PeriodicalIF\":3.9000,\"publicationDate\":\"2025-08-20\",\"publicationTypes\":\"Journal Article\",\"fieldsOfStudy\":null,\"isOpenAccess\":false,\"openAccessPdf\":\"https://www.ncbi.nlm.nih.gov/pmc/articles/PMC12405159/pdf/\",\"citationCount\":\"0\",\"resultStr\":null,\"platform\":\"Semanticscholar\",\"paperid\":null,\"PeriodicalName\":\"Frontiers in bioinformatics\",\"FirstCategoryId\":\"1085\",\"ListUrlMain\":\"https://doi.org/10.3389/fbinf.2025.1567219\",\"RegionNum\":0,\"RegionCategory\":null,\"ArticlePicture\":[],\"TitleCN\":null,\"AbstractTextCN\":null,\"PMCID\":null,\"EPubDate\":\"2025/1/1 0:00:00\",\"PubModel\":\"eCollection\",\"JCR\":\"Q2\",\"JCRName\":\"MATHEMATICAL & COMPUTATIONAL BIOLOGY\",\"Score\":null,\"Total\":0}","platform":"Semanticscholar","paperid":null,"PeriodicalName":"Frontiers in bioinformatics","FirstCategoryId":"1085","ListUrlMain":"https://doi.org/10.3389/fbinf.2025.1567219","RegionNum":0,"RegionCategory":null,"ArticlePicture":[],"TitleCN":null,"AbstractTextCN":null,"PMCID":null,"EPubDate":"2025/1/1 0:00:00","PubModel":"eCollection","JCR":"Q2","JCRName":"MATHEMATICAL & COMPUTATIONAL BIOLOGY","Score":null,"Total":0}
引用次数: 0

摘要

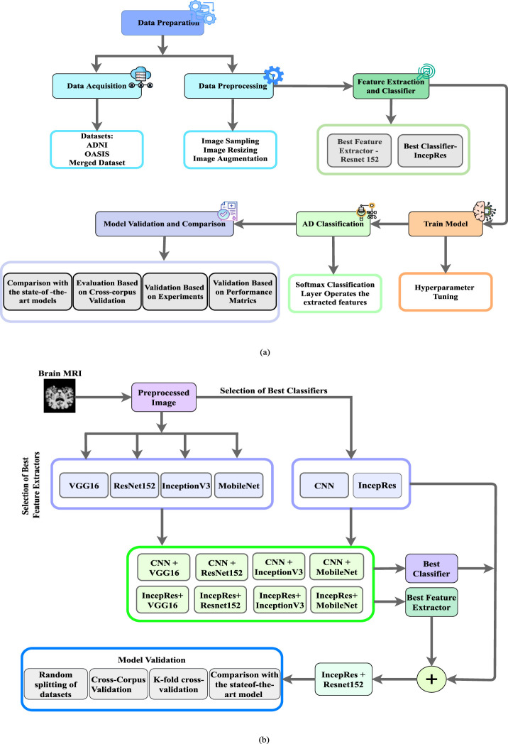
简介:阿尔茨海默病(AD)是最常见的神经退行性残疾之一,通常会导致记忆丧失、思维混乱、语言困难和运动协调困难。尽管已有几种机器学习(ML)和深度学习(DL)算法用于从MRI扫描中识别阿尔茨海默病(AD),但由于邻近类别具有共同特征,因此对AD类别进行精确分类仍然具有挑战性。方法:本研究提出了基于迁移学习的MRI扫描特征提取方法,用于不同AD类别的多类分类。四个基于迁移学习的特征提取器,即ResNet152V2, VGG16, InceptionV3和MobileNet,已被用于两个公开可用的数据集(即ADNI和OASIS)和一个合并的数据集,每个数据集都有四个类别:中度痴呆(MoD),轻度痴呆(MD),非常轻度痴呆(VMD)和非痴呆(ND)。结果:改进的ResNet152V2是四种迁移学习方法中最优的特征提取器。接下来,利用改进的ResNet152V2作为特征提取器,融合Inception和ResNet架构,提出了一种基于卷积神经网络的AD多类分类模型IncepRes。结果表明,我们提出的模型在ADNI、OASIS和合并数据集上分别达到了96.96%、98.35%和97.13%的标准准确率,优于其他竞争的DL结构。讨论:我们希望我们提出的框架可以自动化各种AD类别的精确分类,从而可以提供与AD相关的认知和功能障碍的及时管理和治疗。
本文章由计算机程序翻译,如有差异,请以英文原文为准。

Novel deep learning for multi-class classification of Alzheimer's in disability using MRI datasets.

Novel deep learning for multi-class classification of Alzheimer's in disability using MRI datasets.

Novel deep learning for multi-class classification of Alzheimer's in disability using MRI datasets.

Novel deep learning for multi-class classification of Alzheimer's in disability using MRI datasets.

Introduction: Alzheimer's disease (AD) is one of the most common neurodegenerative disabilities that often leads to memory loss, confusion, difficulty in language and trouble with motor coordination. Although several machine learning (ML) and deep learning (DL) algorithms have been utilized to identify Alzheimer's disease (AD) from MRI scans, precise classification of AD categories remains challenging as neighbouring categories share common features.

Methods: This study proposes transfer learning-based methods for extracting features from MRI scans for multi-class classification of different AD categories. Four transfer learning-based feature extractors, namely, ResNet152V2, VGG16, InceptionV3, and MobileNet have been employed on two publicly available datasets (i.e., ADNI and OASIS) and a Merged dataset combining ADNI and OASIS, each having four categories: Moderate Demented (MoD), Mild Demented (MD), Very Mild Demented (VMD), and Non Demented (ND).

Results: Results suggest the Modified ResNet152V2 as the optimal feature extractor among the four transfer learning methods. Next, by utilizing the modified ResNet152V2 as a feature extractor, a Convolutional Neural Network based model, namely, the 'IncepRes', is proposed by fusing the Inception and ResNet architectures for multiclass classification of AD categories. The results indicate that our proposed model achieved a standard accuracy of 96.96%, 98.35% and 97.13% for ADNI, OASIS, and Merged datasets, respectively, outperforming other competing DL structures.

Discussion: We hope that our proposed framework may automate the precise classifications of various AD categories, and thereby can offer the prompt management and treatment of cognitive and functional impairments associated with AD.

求助全文
通过发布文献求助,成功后即可免费获取论文全文。 去求助
来源期刊
CiteScore
2.60
自引率
0.00%
发文量
0
×
引用
GB/T 7714-2015
复制
MLA
复制
APA
复制
导出至
BibTeX EndNote RefMan NoteFirst NoteExpress
×
提示
您的信息不完整,为了账户安全,请先补充。
现在去补充
×
提示
您因"违规操作"
具体请查看互助需知
我知道了
×
提示
确定
请完成安全验证×
copy
已复制链接
快去分享给好友吧!
我知道了
右上角分享
点击右上角分享
0
联系我们:info@booksci.cn Book学术提供免费学术资源搜索服务,方便国内外学者检索中英文文献。致力于提供最便捷和优质的服务体验。 Copyright © 2023 布克学术 All rights reserved.
京ICP备2023020795号-1
ghs 京公网安备 11010802042870号
Book学术文献互助
Book学术文献互助群
群 号:604180095
Book学术官方微信