蒜渣蛋黄酱:将FDA不良事件报告系统(FAERS)中的药物标准化到RxNorm和解剖治疗化学(ATC)规范。

IF 2.4 4区 医学 Q3 PHARMACOLOGY & PHARMACY
Rowan E Parry, Victor Pera, Katia M C Verhamme, Marcel de Wilde, Erik M van Mulligen, Jan A Kors
{"title":"蒜渣蛋黄酱:将FDA不良事件报告系统(FAERS)中的药物标准化到RxNorm和解剖治疗化学(ATC)规范。","authors":"Rowan E Parry, Victor Pera, Katia M C Verhamme, Marcel de Wilde, Erik M van Mulligen, Jan A Kors","doi":"10.1002/pds.70216","DOIUrl":null,"url":null,"abstract":"<p><strong>Purpose: </strong>The Food and Drug Administration Adverse Event Reporting System (FAERS) is an important source of information on suspected adverse drug reactions, but does not standardise drugs. The Adverse Event Open Learning Through Universal Standardization (AEOLUS) System Provides Standardisation of drugs in FAERS to RxNorm, but its coverage leaves room for improvement and mapping accuracy has not been established. Furthermore, drugs are not mapped to the Anatomical Therapeutic Chemical (ATC) Classification System, which is frequently used in pharmacovigilance studies. Here we develop and evaluate the Aioli system, an extension of AEOLUS, to increase the mapping of drugs in FAERS to RxNorm, and to provide mappings to the ATC coding system.</p><p><strong>Methods: </strong>Several changes and extensions were made to the AEOLUS mapping process to increase the number of drugs standardized to RxNorm. Information in FAERS fields about ingredient, route, dose amount, dose form, and dose unit was used to map to the most appropriate ATC code. Mapping accuracy was assessed on an evaluation set of 122 FAERS records.</p><p><strong>Results: </strong>Aioli mapped 94.1% of drug names in FAERS to RxNorm, compared to 90.4% by AEOLUS. In addition, Aioli mapped 80.4% of drug names to ATC codes. Evaluation showed high accuracies, with 92.2% correct mappings to RxNorm and 94.0% to ATC.</p><p><strong>Conclusions: </strong>We have developed and evaluated the Aioli system that maps drugs in the FAERS database to RxNorm and ATC codes. With increased coverage of drugs and the mapping to ATC, Aioli further improves the usability of FAERS data in pharmacovigilance studies.</p>","PeriodicalId":19782,"journal":{"name":"Pharmacoepidemiology and Drug Safety","volume":"34 9","pages":"e70216"},"PeriodicalIF":2.4000,"publicationDate":"2025-09-01","publicationTypes":"Journal Article","fieldsOfStudy":null,"isOpenAccess":false,"openAccessPdf":"https://www.ncbi.nlm.nih.gov/pmc/articles/PMC12411121/pdf/","citationCount":"0","resultStr":"{\"title\":\"Aioli: Standardising Drugs in the FDA Adverse Event Reporting System (FAERS) to RxNorm and Anatomical Therapeutic Chemical (ATC) Codes.\",\"authors\":\"Rowan E Parry, Victor Pera, Katia M C Verhamme, Marcel de Wilde, Erik M van Mulligen, Jan A Kors\",\"doi\":\"10.1002/pds.70216\",\"DOIUrl\":null,\"url\":null,\"abstract\":\"<p><strong>Purpose: </strong>The Food and Drug Administration Adverse Event Reporting System (FAERS) is an important source of information on suspected adverse drug reactions, but does not standardise drugs. The Adverse Event Open Learning Through Universal Standardization (AEOLUS) System Provides Standardisation of drugs in FAERS to RxNorm, but its coverage leaves room for improvement and mapping accuracy has not been established. Furthermore, drugs are not mapped to the Anatomical Therapeutic Chemical (ATC) Classification System, which is frequently used in pharmacovigilance studies. Here we develop and evaluate the Aioli system, an extension of AEOLUS, to increase the mapping of drugs in FAERS to RxNorm, and to provide mappings to the ATC coding system.</p><p><strong>Methods: </strong>Several changes and extensions were made to the AEOLUS mapping process to increase the number of drugs standardized to RxNorm. Information in FAERS fields about ingredient, route, dose amount, dose form, and dose unit was used to map to the most appropriate ATC code. Mapping accuracy was assessed on an evaluation set of 122 FAERS records.</p><p><strong>Results: </strong>Aioli mapped 94.1% of drug names in FAERS to RxNorm, compared to 90.4% by AEOLUS. In addition, Aioli mapped 80.4% of drug names to ATC codes. Evaluation showed high accuracies, with 92.2% correct mappings to RxNorm and 94.0% to ATC.</p><p><strong>Conclusions: </strong>We have developed and evaluated the Aioli system that maps drugs in the FAERS database to RxNorm and ATC codes. With increased coverage of drugs and the mapping to ATC, Aioli further improves the usability of FAERS data in pharmacovigilance studies.</p>\",\"PeriodicalId\":19782,\"journal\":{\"name\":\"Pharmacoepidemiology and Drug Safety\",\"volume\":\"34 9\",\"pages\":\"e70216\"},\"PeriodicalIF\":2.4000,\"publicationDate\":\"2025-09-01\",\"publicationTypes\":\"Journal Article\",\"fieldsOfStudy\":null,\"isOpenAccess\":false,\"openAccessPdf\":\"https://www.ncbi.nlm.nih.gov/pmc/articles/PMC12411121/pdf/\",\"citationCount\":\"0\",\"resultStr\":null,\"platform\":\"Semanticscholar\",\"paperid\":null,\"PeriodicalName\":\"Pharmacoepidemiology and Drug Safety\",\"FirstCategoryId\":\"3\",\"ListUrlMain\":\"https://doi.org/10.1002/pds.70216\",\"RegionNum\":4,\"RegionCategory\":\"医学\",\"ArticlePicture\":[],\"TitleCN\":null,\"AbstractTextCN\":null,\"PMCID\":null,\"EPubDate\":\"\",\"PubModel\":\"\",\"JCR\":\"Q3\",\"JCRName\":\"PHARMACOLOGY & PHARMACY\",\"Score\":null,\"Total\":0}","platform":"Semanticscholar","paperid":null,"PeriodicalName":"Pharmacoepidemiology and Drug Safety","FirstCategoryId":"3","ListUrlMain":"https://doi.org/10.1002/pds.70216","RegionNum":4,"RegionCategory":"医学","ArticlePicture":[],"TitleCN":null,"AbstractTextCN":null,"PMCID":null,"EPubDate":"","PubModel":"","JCR":"Q3","JCRName":"PHARMACOLOGY & PHARMACY","Score":null,"Total":0}
引用次数: 0

摘要

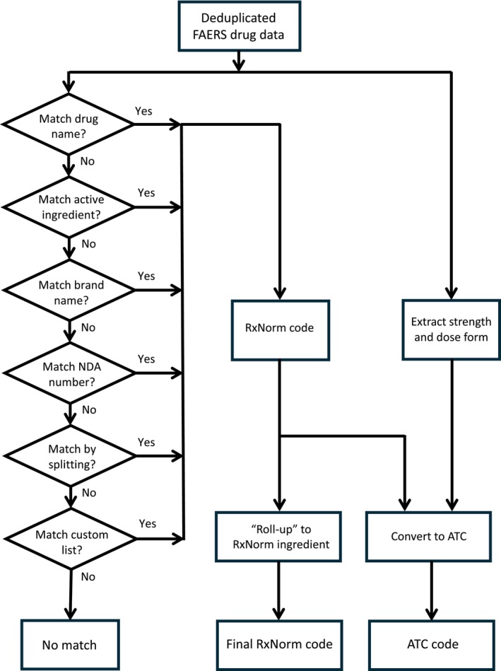
目的:美国食品药品监督管理局不良事件报告系统(FAERS)是可疑药物不良反应的重要信息来源,但不规范药物。通过通用标准化的不良事件开放学习(AEOLUS)系统为RxNorm提供了FAERS中药物的标准化,但其覆盖范围有待改进,绘制精度尚未建立。此外,药物没有映射到解剖治疗化学(ATC)分类系统,这是经常用于药物警戒研究。在这里,我们开发和评估了Aioli系统,AEOLUS的扩展,以增加FAERS中药物到RxNorm的映射,并提供到ATC编码系统的映射。方法:对AEOLUS标图流程进行修改和扩展,增加标准化到RxNorm的药品数量。FAERS字段中有关成分、途径、剂量量、剂型和剂量单位的信息被用于映射到最合适的ATC代码。对122份FAERS记录的评估集进行制图精度评估。结果:Aioli将FAERS中94.1%的药名映射到RxNorm, AEOLUS为90.4%。此外,Aioli将80.4%的药品名称映射到ATC代码。评估显示出很高的准确性,RxNorm的正确映射率为92.2%,ATC的正确映射率为94.0%。结论:我们开发并评估了将FAERS数据库中的药物映射为RxNorm和ATC代码的蒜泥蛋黄酱系统。随着药物覆盖范围的扩大和ATC的绘制,Aioli进一步提高了FAERS数据在药物警戒研究中的可用性。
本文章由计算机程序翻译,如有差异,请以英文原文为准。

Aioli: Standardising Drugs in the FDA Adverse Event Reporting System (FAERS) to RxNorm and Anatomical Therapeutic Chemical (ATC) Codes.

Aioli: Standardising Drugs in the FDA Adverse Event Reporting System (FAERS) to RxNorm and Anatomical Therapeutic Chemical (ATC) Codes.

Purpose: The Food and Drug Administration Adverse Event Reporting System (FAERS) is an important source of information on suspected adverse drug reactions, but does not standardise drugs. The Adverse Event Open Learning Through Universal Standardization (AEOLUS) System Provides Standardisation of drugs in FAERS to RxNorm, but its coverage leaves room for improvement and mapping accuracy has not been established. Furthermore, drugs are not mapped to the Anatomical Therapeutic Chemical (ATC) Classification System, which is frequently used in pharmacovigilance studies. Here we develop and evaluate the Aioli system, an extension of AEOLUS, to increase the mapping of drugs in FAERS to RxNorm, and to provide mappings to the ATC coding system.

Methods: Several changes and extensions were made to the AEOLUS mapping process to increase the number of drugs standardized to RxNorm. Information in FAERS fields about ingredient, route, dose amount, dose form, and dose unit was used to map to the most appropriate ATC code. Mapping accuracy was assessed on an evaluation set of 122 FAERS records.

Results: Aioli mapped 94.1% of drug names in FAERS to RxNorm, compared to 90.4% by AEOLUS. In addition, Aioli mapped 80.4% of drug names to ATC codes. Evaluation showed high accuracies, with 92.2% correct mappings to RxNorm and 94.0% to ATC.

Conclusions: We have developed and evaluated the Aioli system that maps drugs in the FAERS database to RxNorm and ATC codes. With increased coverage of drugs and the mapping to ATC, Aioli further improves the usability of FAERS data in pharmacovigilance studies.

求助全文
通过发布文献求助,成功后即可免费获取论文全文。 去求助
来源期刊
CiteScore
4.80
自引率
7.70%
发文量
173
审稿时长
3 months
期刊介绍: The aim of Pharmacoepidemiology and Drug Safety is to provide an international forum for the communication and evaluation of data, methods and opinion in the discipline of pharmacoepidemiology. The Journal publishes peer-reviewed reports of original research, invited reviews and a variety of guest editorials and commentaries embracing scientific, medical, statistical, legal and economic aspects of pharmacoepidemiology and post-marketing surveillance of drug safety. Appropriate material in these categories may also be considered for publication as a Brief Report. Particular areas of interest include: design, analysis, results, and interpretation of studies looking at the benefit or safety of specific pharmaceuticals, biologics, or medical devices, including studies in pharmacovigilance, postmarketing surveillance, pharmacoeconomics, patient safety, molecular pharmacoepidemiology, or any other study within the broad field of pharmacoepidemiology; comparative effectiveness research relating to pharmaceuticals, biologics, and medical devices. Comparative effectiveness research is the generation and synthesis of evidence that compares the benefits and harms of alternative methods to prevent, diagnose, treat, and monitor a clinical condition, as these methods are truly used in the real world; methodologic contributions of relevance to pharmacoepidemiology, whether original contributions, reviews of existing methods, or tutorials for how to apply the methods of pharmacoepidemiology; assessments of harm versus benefit in drug therapy; patterns of drug utilization; relationships between pharmacoepidemiology and the formulation and interpretation of regulatory guidelines; evaluations of risk management plans and programmes relating to pharmaceuticals, biologics and medical devices.
×
引用
GB/T 7714-2015
复制
MLA
复制
APA
复制
导出至
BibTeX EndNote RefMan NoteFirst NoteExpress
×
提示
您的信息不完整,为了账户安全,请先补充。
现在去补充
×
提示
您因"违规操作"
具体请查看互助需知
我知道了
×
提示
确定
请完成安全验证×
copy
已复制链接
快去分享给好友吧!
我知道了
右上角分享
点击右上角分享
0
联系我们:info@booksci.cn Book学术提供免费学术资源搜索服务,方便国内外学者检索中英文文献。致力于提供最便捷和优质的服务体验。 Copyright © 2023 布克学术 All rights reserved.
京ICP备2023020795号-1
ghs 京公网安备 11010802042870号
Book学术文献互助
Book学术文献互助群
群 号:604180095
Book学术官方微信