沿海生态系统微藻群落生态格局及相关风险。

IF 6.1 Q1 ECOLOGY
ISME communications Pub Date : 2025-07-02 eCollection Date: 2025-01-01 DOI:10.1093/ismeco/ycaf109
Li Zhang, Anqi Xiong, Changchao Li, Xintong Liu, Xiaohua Zhang, Shihao Gong, Meng Yan, Xian Qin, Yang Liu, Zhangxi Hu, James Kar-Hei Fang, Huanfeng Duan, Hongbin Liu, Leo L Chan, Ling N Jin
{"title":"沿海生态系统微藻群落生态格局及相关风险。","authors":"Li Zhang, Anqi Xiong, Changchao Li, Xintong Liu, Xiaohua Zhang, Shihao Gong, Meng Yan, Xian Qin, Yang Liu, Zhangxi Hu, James Kar-Hei Fang, Huanfeng Duan, Hongbin Liu, Leo L Chan, Ling N Jin","doi":"10.1093/ismeco/ycaf109","DOIUrl":null,"url":null,"abstract":"<p><p>Eukaryotic harmful and toxic microalgae, along with their derived toxins, pose significant threats to seafood safety, human health, and marine ecosystems. Here, we developed a novel full-length 18S rRNA database for harmful and toxic microalgae and combined metabarcoding with toxin analyses to investigate the ecological patterns of phytoplankton communities and the underlying mechanism of associated toxic microalgae risks. We identified 79 harmful and toxic species in Hong Kong's coastal waters, with dinoflagellates and diatoms representing the majority of toxic and harmful taxa, respectively. Distinct seasonal succession patterns were observed in phytoplankton communities, driven by different ecological assembly processes. Deterministic processes dominated during the dry season, correlating with elevated toxic microalgae abundance and temperature stress. Seasonal shifts in temperature played a pivotal role in shaping toxic algal communities. The dominance of dinoflagellates, particularly <i>Alexandrium</i> spp., <i>Dinophysis</i> spp., <i>Prorocentrum</i> spp., and <i>Karenia</i> spp., during the dry season was consistent with elevated toxin concentrations. These toxin profiles highlight the heightened risk in a warming climate, where the prevalence and impacts of toxigenic algae are expected to intensify.</p>","PeriodicalId":73516,"journal":{"name":"ISME communications","volume":"5 1","pages":"ycaf109"},"PeriodicalIF":6.1000,"publicationDate":"2025-07-02","publicationTypes":"Journal Article","fieldsOfStudy":null,"isOpenAccess":false,"openAccessPdf":"https://www.ncbi.nlm.nih.gov/pmc/articles/PMC12404660/pdf/","citationCount":"0","resultStr":"{\"title\":\"Ecological pattern of microalgal communities and associated risks in coastal ecosystems.\",\"authors\":\"Li Zhang, Anqi Xiong, Changchao Li, Xintong Liu, Xiaohua Zhang, Shihao Gong, Meng Yan, Xian Qin, Yang Liu, Zhangxi Hu, James Kar-Hei Fang, Huanfeng Duan, Hongbin Liu, Leo L Chan, Ling N Jin\",\"doi\":\"10.1093/ismeco/ycaf109\",\"DOIUrl\":null,\"url\":null,\"abstract\":\"<p><p>Eukaryotic harmful and toxic microalgae, along with their derived toxins, pose significant threats to seafood safety, human health, and marine ecosystems. Here, we developed a novel full-length 18S rRNA database for harmful and toxic microalgae and combined metabarcoding with toxin analyses to investigate the ecological patterns of phytoplankton communities and the underlying mechanism of associated toxic microalgae risks. We identified 79 harmful and toxic species in Hong Kong's coastal waters, with dinoflagellates and diatoms representing the majority of toxic and harmful taxa, respectively. Distinct seasonal succession patterns were observed in phytoplankton communities, driven by different ecological assembly processes. Deterministic processes dominated during the dry season, correlating with elevated toxic microalgae abundance and temperature stress. Seasonal shifts in temperature played a pivotal role in shaping toxic algal communities. The dominance of dinoflagellates, particularly <i>Alexandrium</i> spp., <i>Dinophysis</i> spp., <i>Prorocentrum</i> spp., and <i>Karenia</i> spp., during the dry season was consistent with elevated toxin concentrations. These toxin profiles highlight the heightened risk in a warming climate, where the prevalence and impacts of toxigenic algae are expected to intensify.</p>\",\"PeriodicalId\":73516,\"journal\":{\"name\":\"ISME communications\",\"volume\":\"5 1\",\"pages\":\"ycaf109\"},\"PeriodicalIF\":6.1000,\"publicationDate\":\"2025-07-02\",\"publicationTypes\":\"Journal Article\",\"fieldsOfStudy\":null,\"isOpenAccess\":false,\"openAccessPdf\":\"https://www.ncbi.nlm.nih.gov/pmc/articles/PMC12404660/pdf/\",\"citationCount\":\"0\",\"resultStr\":null,\"platform\":\"Semanticscholar\",\"paperid\":null,\"PeriodicalName\":\"ISME communications\",\"FirstCategoryId\":\"1085\",\"ListUrlMain\":\"https://doi.org/10.1093/ismeco/ycaf109\",\"RegionNum\":0,\"RegionCategory\":null,\"ArticlePicture\":[],\"TitleCN\":null,\"AbstractTextCN\":null,\"PMCID\":null,\"EPubDate\":\"2025/1/1 0:00:00\",\"PubModel\":\"eCollection\",\"JCR\":\"Q1\",\"JCRName\":\"ECOLOGY\",\"Score\":null,\"Total\":0}","platform":"Semanticscholar","paperid":null,"PeriodicalName":"ISME communications","FirstCategoryId":"1085","ListUrlMain":"https://doi.org/10.1093/ismeco/ycaf109","RegionNum":0,"RegionCategory":null,"ArticlePicture":[],"TitleCN":null,"AbstractTextCN":null,"PMCID":null,"EPubDate":"2025/1/1 0:00:00","PubModel":"eCollection","JCR":"Q1","JCRName":"ECOLOGY","Score":null,"Total":0}
引用次数: 0

摘要

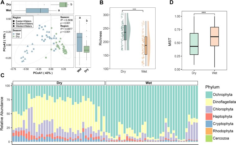
真核有害和有毒微藻及其衍生毒素对海产品安全、人类健康和海洋生态系统构成重大威胁。在此,我们建立了一个新的有害和有毒微藻全长18S rRNA数据库,并将元条形码与毒素分析相结合,研究浮游植物群落的生态模式和相关有毒微藻风险的潜在机制。我们在香港沿岸水域鉴定出79种有害和有毒物种,其中鞭毛藻和硅藻分别占有毒和有害分类群的大多数。在不同的生态组合过程驱动下,浮游植物群落呈现出不同的季节演替模式。确定性过程在旱季占主导地位,与有毒微藻丰度升高和温度胁迫有关。温度的季节性变化在形成有毒藻类群落方面发挥了关键作用。在旱季,甲藻的优势,特别是亚历山大菌、甲藻、原心菌和卡列尼亚菌,与毒素浓度升高相一致。这些毒素概况突出了气候变暖的风险,在那里产毒藻类的流行和影响预计会加剧。
本文章由计算机程序翻译,如有差异,请以英文原文为准。

Ecological pattern of microalgal communities and associated risks in coastal ecosystems.

Ecological pattern of microalgal communities and associated risks in coastal ecosystems.

Ecological pattern of microalgal communities and associated risks in coastal ecosystems.

Ecological pattern of microalgal communities and associated risks in coastal ecosystems.

Eukaryotic harmful and toxic microalgae, along with their derived toxins, pose significant threats to seafood safety, human health, and marine ecosystems. Here, we developed a novel full-length 18S rRNA database for harmful and toxic microalgae and combined metabarcoding with toxin analyses to investigate the ecological patterns of phytoplankton communities and the underlying mechanism of associated toxic microalgae risks. We identified 79 harmful and toxic species in Hong Kong's coastal waters, with dinoflagellates and diatoms representing the majority of toxic and harmful taxa, respectively. Distinct seasonal succession patterns were observed in phytoplankton communities, driven by different ecological assembly processes. Deterministic processes dominated during the dry season, correlating with elevated toxic microalgae abundance and temperature stress. Seasonal shifts in temperature played a pivotal role in shaping toxic algal communities. The dominance of dinoflagellates, particularly Alexandrium spp., Dinophysis spp., Prorocentrum spp., and Karenia spp., during the dry season was consistent with elevated toxin concentrations. These toxin profiles highlight the heightened risk in a warming climate, where the prevalence and impacts of toxigenic algae are expected to intensify.

求助全文
通过发布文献求助,成功后即可免费获取论文全文。 去求助
来源期刊
自引率
0.00%
发文量
0
×
引用
GB/T 7714-2015
复制
MLA
复制
APA
复制
导出至
BibTeX EndNote RefMan NoteFirst NoteExpress
×
提示
您的信息不完整,为了账户安全,请先补充。
现在去补充
×
提示
您因"违规操作"
具体请查看互助需知
我知道了
×
提示
确定
请完成安全验证×
copy
已复制链接
快去分享给好友吧!
我知道了
右上角分享
点击右上角分享
0
联系我们:info@booksci.cn Book学术提供免费学术资源搜索服务,方便国内外学者检索中英文文献。致力于提供最便捷和优质的服务体验。 Copyright © 2023 布克学术 All rights reserved.
京ICP备2023020795号-1
ghs 京公网安备 11010802042870号
Book学术文献互助
Book学术文献互助群
群 号:604180095
Book学术官方微信