使用监督机器学习的分类和预测模型:概念回顾。

M A Pienaar, K D Naidoo
{"title":"使用监督机器学习的分类和预测模型:概念回顾。","authors":"M A Pienaar, K D Naidoo","doi":"10.7196/SAJCC.2025.v411.2937","DOIUrl":null,"url":null,"abstract":"<p><strong>Background: </strong>Supervised machine learning models (SMLMs) are likely to be a prevalent approach in the literature on medical machine learning. These models have considerable potential to improve clinical decision-making through enhanced prediction and classification. In this review, we present an overview of SMLMs. We provide a discussion of the conceptual domains relevant to machine learning, model development, validation, and model explanation. This discussion is accompanied by clinical examples to illustrate key concepts.</p><p><strong>Contribution of the study: </strong>This conceptual review provides an overview and guide to the interpretation of SMLMs in the medical literature.</p>","PeriodicalId":75194,"journal":{"name":"The Southern African journal of critical care : the official journal of the Critical Care Society","volume":"41 1","pages":"e2937"},"PeriodicalIF":0.0000,"publicationDate":"2025-05-19","publicationTypes":"Journal Article","fieldsOfStudy":null,"isOpenAccess":false,"openAccessPdf":"https://www.ncbi.nlm.nih.gov/pmc/articles/PMC12378356/pdf/","citationCount":"0","resultStr":"{\"title\":\"Classification and predictive models using supervised machine learning: A conceptual review.\",\"authors\":\"M A Pienaar, K D Naidoo\",\"doi\":\"10.7196/SAJCC.2025.v411.2937\",\"DOIUrl\":null,\"url\":null,\"abstract\":\"<p><strong>Background: </strong>Supervised machine learning models (SMLMs) are likely to be a prevalent approach in the literature on medical machine learning. These models have considerable potential to improve clinical decision-making through enhanced prediction and classification. In this review, we present an overview of SMLMs. We provide a discussion of the conceptual domains relevant to machine learning, model development, validation, and model explanation. This discussion is accompanied by clinical examples to illustrate key concepts.</p><p><strong>Contribution of the study: </strong>This conceptual review provides an overview and guide to the interpretation of SMLMs in the medical literature.</p>\",\"PeriodicalId\":75194,\"journal\":{\"name\":\"The Southern African journal of critical care : the official journal of the Critical Care Society\",\"volume\":\"41 1\",\"pages\":\"e2937\"},\"PeriodicalIF\":0.0000,\"publicationDate\":\"2025-05-19\",\"publicationTypes\":\"Journal Article\",\"fieldsOfStudy\":null,\"isOpenAccess\":false,\"openAccessPdf\":\"https://www.ncbi.nlm.nih.gov/pmc/articles/PMC12378356/pdf/\",\"citationCount\":\"0\",\"resultStr\":null,\"platform\":\"Semanticscholar\",\"paperid\":null,\"PeriodicalName\":\"The Southern African journal of critical care : the official journal of the Critical Care Society\",\"FirstCategoryId\":\"1085\",\"ListUrlMain\":\"https://doi.org/10.7196/SAJCC.2025.v411.2937\",\"RegionNum\":0,\"RegionCategory\":null,\"ArticlePicture\":[],\"TitleCN\":null,\"AbstractTextCN\":null,\"PMCID\":null,\"EPubDate\":\"2025/1/1 0:00:00\",\"PubModel\":\"eCollection\",\"JCR\":\"\",\"JCRName\":\"\",\"Score\":null,\"Total\":0}","platform":"Semanticscholar","paperid":null,"PeriodicalName":"The Southern African journal of critical care : the official journal of the Critical Care Society","FirstCategoryId":"1085","ListUrlMain":"https://doi.org/10.7196/SAJCC.2025.v411.2937","RegionNum":0,"RegionCategory":null,"ArticlePicture":[],"TitleCN":null,"AbstractTextCN":null,"PMCID":null,"EPubDate":"2025/1/1 0:00:00","PubModel":"eCollection","JCR":"","JCRName":"","Score":null,"Total":0}
引用次数: 0

摘要

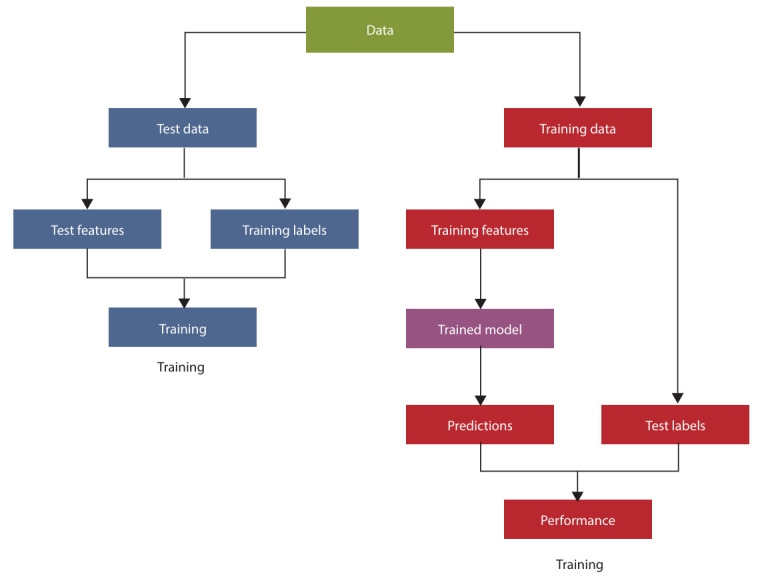
背景:监督机器学习模型(SMLMs)可能是医学机器学习文献中普遍采用的方法。这些模型具有相当大的潜力,可以通过增强预测和分类来改善临床决策。在这篇综述中,我们介绍了smlm的概述。我们提供了与机器学习、模型开发、验证和模型解释相关的概念领域的讨论。本讨论附有临床实例来说明关键概念。研究贡献:这一概念综述提供了医学文献中对SMLMs的解释的概述和指南。
本文章由计算机程序翻译,如有差异,请以英文原文为准。

Classification and predictive models using supervised machine learning: A conceptual review.

Classification and predictive models using supervised machine learning: A conceptual review.

Classification and predictive models using supervised machine learning: A conceptual review.

Classification and predictive models using supervised machine learning: A conceptual review.

Background: Supervised machine learning models (SMLMs) are likely to be a prevalent approach in the literature on medical machine learning. These models have considerable potential to improve clinical decision-making through enhanced prediction and classification. In this review, we present an overview of SMLMs. We provide a discussion of the conceptual domains relevant to machine learning, model development, validation, and model explanation. This discussion is accompanied by clinical examples to illustrate key concepts.

Contribution of the study: This conceptual review provides an overview and guide to the interpretation of SMLMs in the medical literature.

求助全文
通过发布文献求助,成功后即可免费获取论文全文。 去求助
来源期刊
自引率
0.00%
发文量
0
×
引用
GB/T 7714-2015
复制
MLA
复制
APA
复制
导出至
BibTeX EndNote RefMan NoteFirst NoteExpress
×
提示
您的信息不完整,为了账户安全,请先补充。
现在去补充
×
提示
您因"违规操作"
具体请查看互助需知
我知道了
×
提示
确定
请完成安全验证×
copy
已复制链接
快去分享给好友吧!
我知道了
右上角分享
点击右上角分享
0
联系我们:info@booksci.cn Book学术提供免费学术资源搜索服务,方便国内外学者检索中英文文献。致力于提供最便捷和优质的服务体验。 Copyright © 2023 布克学术 All rights reserved.
京ICP备2023020795号-1
ghs 京公网安备 11010802042870号
Book学术文献互助
Book学术文献互助群
群 号:604180095
Book学术官方微信