益生菌悖论:来自velezensis芽孢杆菌的芽孢杆菌素通过铁噬菌盗版驱动致病性溶藻弧菌增殖。

IF 6.1 Q1 ECOLOGY
ISME communications Pub Date : 2025-08-01 eCollection Date: 2025-01-01 DOI:10.1093/ismeco/ycaf132
Yanhua Zeng, Haimin Chen, Xiaoxiao Gong, Manwei Jiang, Ni Liu, Wen Li, Na Zhang, Hao Long, Aiyou Huang, Zhenyu Xie
{"title":"益生菌悖论:来自velezensis芽孢杆菌的芽孢杆菌素通过铁噬菌盗版驱动致病性溶藻弧菌增殖。","authors":"Yanhua Zeng, Haimin Chen, Xiaoxiao Gong, Manwei Jiang, Ni Liu, Wen Li, Na Zhang, Hao Long, Aiyou Huang, Zhenyu Xie","doi":"10.1093/ismeco/ycaf132","DOIUrl":null,"url":null,"abstract":"<p><p>The opportunistic pathogen <i>Vibrio alginolyticus</i> dominates iron-depleted marine ecosystems, likely driven by its diverse repertoire of siderophore receptors that enable iron piracy from exogenous sources. While the ability to utilize xenosiderophores via piracy can be advantageous under iron limitation, the identities of exogenous siderophore producers interacting with <i>V. alginolyticus</i> remain poorly characterized. Here, we show that 17.0% of siderophore-producing isolates from <i>V. alginolyticus</i>-dominated mariculture systems significantly enhance the growth of <i>V. alginolyticus</i> HN08155 under iron limitation, including six <i>Bacillus</i> strains established as probiotics in aquaculture. Notably, <i>Bacillus velezensis</i> WD26-16 exhibits the strongest growth-promoting effect via catechol-type siderophore bacillibactin production. Genomic analyses demonstrate that 86.1% of marine <i>Bacillus</i> spp. in the Genome Taxonomy Database harbor conserved bacillibactin biosynthetic gene clusters, with near-complete conservation across all <i>B. velezensis</i> strains, suggesting ubiquitous siderophore-mediated interaction with <i>V. alginolyticus</i>. Exogenous bacillibactin induces distinct metabolic modulation in <i>V. alginolyticus</i>, activating pathways critical for amino acid metabolism, protein biosynthesis, and energy production to sustain proliferative demands. This metabolic adaptation is mediated by coordinated upregulation of multiple siderophore receptors (IutA, IrgA, VctA) that allows functional plasticity in xenosiderophore piracy. Co-culture experiments reveal that <i>V. alginolyticus</i> exploits bacillibactin to outcompete <i>B. velezensis</i> and achieves a 3.4-fold growth advantage compared to the monoculture. Our results uncover an ecological paradox: probiotic <i>B. velezensis</i> inadvertently enhances pathogenic <i>V. alginolyticus</i> proliferation through siderophore piracy. This iron-centric competition mechanism likely drives vibriosis outbreaks in aquaculture systems, necessitating urgent reassessment of probiotic selection criteria to avoid unintended pathogen amplification.</p>","PeriodicalId":73516,"journal":{"name":"ISME communications","volume":"5 1","pages":"ycaf132"},"PeriodicalIF":6.1000,"publicationDate":"2025-08-01","publicationTypes":"Journal Article","fieldsOfStudy":null,"isOpenAccess":false,"openAccessPdf":"https://www.ncbi.nlm.nih.gov/pmc/articles/PMC12366790/pdf/","citationCount":"0","resultStr":"{\"title\":\"Probiotic paradox: bacillibactin from <i>Bacillus velezensis</i> drives pathogenic <i>Vibrio alginolyticus</i> proliferation through siderophore piracy.\",\"authors\":\"Yanhua Zeng, Haimin Chen, Xiaoxiao Gong, Manwei Jiang, Ni Liu, Wen Li, Na Zhang, Hao Long, Aiyou Huang, Zhenyu Xie\",\"doi\":\"10.1093/ismeco/ycaf132\",\"DOIUrl\":null,\"url\":null,\"abstract\":\"<p><p>The opportunistic pathogen <i>Vibrio alginolyticus</i> dominates iron-depleted marine ecosystems, likely driven by its diverse repertoire of siderophore receptors that enable iron piracy from exogenous sources. While the ability to utilize xenosiderophores via piracy can be advantageous under iron limitation, the identities of exogenous siderophore producers interacting with <i>V. alginolyticus</i> remain poorly characterized. Here, we show that 17.0% of siderophore-producing isolates from <i>V. alginolyticus</i>-dominated mariculture systems significantly enhance the growth of <i>V. alginolyticus</i> HN08155 under iron limitation, including six <i>Bacillus</i> strains established as probiotics in aquaculture. Notably, <i>Bacillus velezensis</i> WD26-16 exhibits the strongest growth-promoting effect via catechol-type siderophore bacillibactin production. Genomic analyses demonstrate that 86.1% of marine <i>Bacillus</i> spp. in the Genome Taxonomy Database harbor conserved bacillibactin biosynthetic gene clusters, with near-complete conservation across all <i>B. velezensis</i> strains, suggesting ubiquitous siderophore-mediated interaction with <i>V. alginolyticus</i>. Exogenous bacillibactin induces distinct metabolic modulation in <i>V. alginolyticus</i>, activating pathways critical for amino acid metabolism, protein biosynthesis, and energy production to sustain proliferative demands. This metabolic adaptation is mediated by coordinated upregulation of multiple siderophore receptors (IutA, IrgA, VctA) that allows functional plasticity in xenosiderophore piracy. Co-culture experiments reveal that <i>V. alginolyticus</i> exploits bacillibactin to outcompete <i>B. velezensis</i> and achieves a 3.4-fold growth advantage compared to the monoculture. Our results uncover an ecological paradox: probiotic <i>B. velezensis</i> inadvertently enhances pathogenic <i>V. alginolyticus</i> proliferation through siderophore piracy. This iron-centric competition mechanism likely drives vibriosis outbreaks in aquaculture systems, necessitating urgent reassessment of probiotic selection criteria to avoid unintended pathogen amplification.</p>\",\"PeriodicalId\":73516,\"journal\":{\"name\":\"ISME communications\",\"volume\":\"5 1\",\"pages\":\"ycaf132\"},\"PeriodicalIF\":6.1000,\"publicationDate\":\"2025-08-01\",\"publicationTypes\":\"Journal Article\",\"fieldsOfStudy\":null,\"isOpenAccess\":false,\"openAccessPdf\":\"https://www.ncbi.nlm.nih.gov/pmc/articles/PMC12366790/pdf/\",\"citationCount\":\"0\",\"resultStr\":null,\"platform\":\"Semanticscholar\",\"paperid\":null,\"PeriodicalName\":\"ISME communications\",\"FirstCategoryId\":\"1085\",\"ListUrlMain\":\"https://doi.org/10.1093/ismeco/ycaf132\",\"RegionNum\":0,\"RegionCategory\":null,\"ArticlePicture\":[],\"TitleCN\":null,\"AbstractTextCN\":null,\"PMCID\":null,\"EPubDate\":\"2025/1/1 0:00:00\",\"PubModel\":\"eCollection\",\"JCR\":\"Q1\",\"JCRName\":\"ECOLOGY\",\"Score\":null,\"Total\":0}","platform":"Semanticscholar","paperid":null,"PeriodicalName":"ISME communications","FirstCategoryId":"1085","ListUrlMain":"https://doi.org/10.1093/ismeco/ycaf132","RegionNum":0,"RegionCategory":null,"ArticlePicture":[],"TitleCN":null,"AbstractTextCN":null,"PMCID":null,"EPubDate":"2025/1/1 0:00:00","PubModel":"eCollection","JCR":"Q1","JCRName":"ECOLOGY","Score":null,"Total":0}
引用次数: 0

摘要

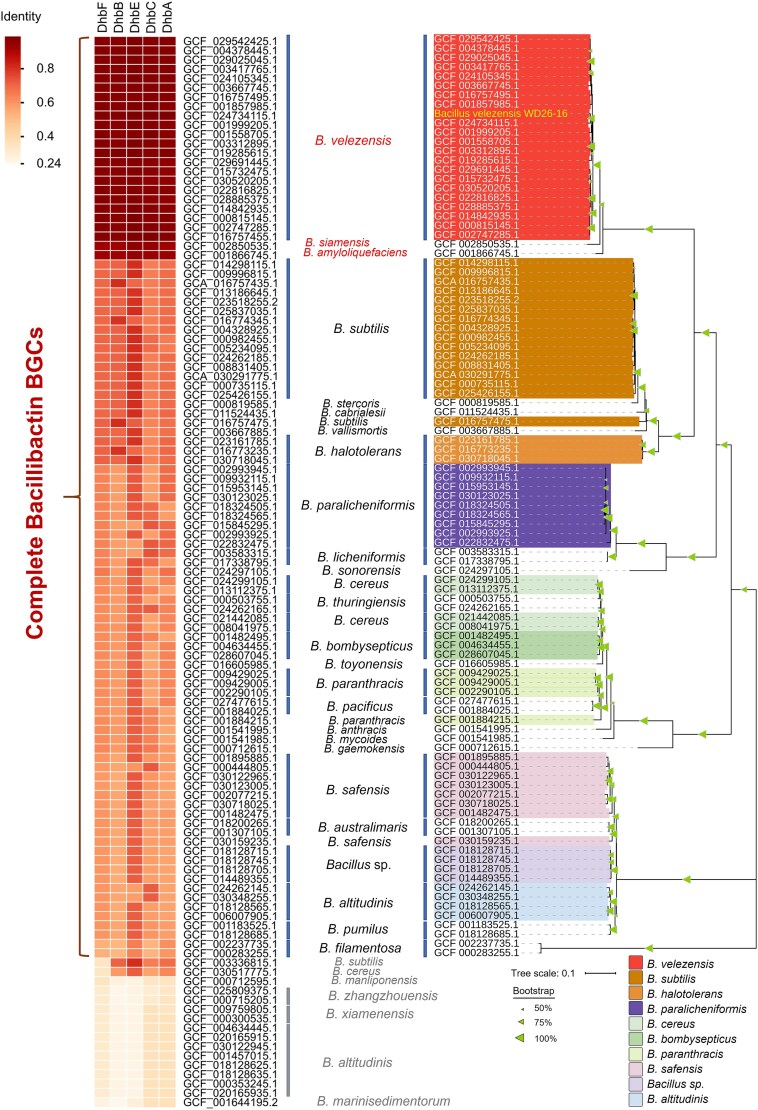
条件致病菌溶藻弧菌在缺铁的海洋生态系统中占据主导地位,这可能是由于其多种铁载体受体能够从外源获取铁。虽然通过盗版利用外源铁载体的能力在铁限制下是有利的,但与溶藻弧菌相互作用的外源铁载体生产者的身份仍然缺乏表征。本研究表明,在铁限制条件下,从溶藻弧菌主导的海水养殖系统中分离出的17.0%产铁球菌株显著促进了溶藻弧菌HN08155的生长,其中包括6株作为水产养殖益生菌的芽孢杆菌菌株。值得注意的是,velezensis WD26-16通过产生儿茶酚型铁载体bacillibactin表现出最强的促生长作用。基因组分析表明,在基因组分类数据库中,86.1%的海洋芽孢杆菌属含有保守的芽孢杆菌素生物合成基因簇,在所有贝氏芽孢杆菌菌株中几乎完全保守,表明普遍存在铁载体介导的与溶藻弧菌的相互作用。外源芽孢杆菌素诱导褐藻溶解弧菌的代谢调节,激活氨基酸代谢、蛋白质生物合成和能量生产的关键途径,以维持增殖需求。这种代谢适应是通过多种铁载体受体(IutA, IrgA, VctA)的协同上调介导的,这使得异种铁载体的获取具有功能可塑性。共培养实验表明,溶藻弧菌利用bacillibactin与b.s velezensis竞争,其生长优势是单培养的3.4倍。我们的研究结果揭示了一个生态悖论:益生菌B. velezensis无意中通过铁载体盗版促进致病性溶藻弧菌的增殖。这种以铁为中心的竞争机制可能导致水产养殖系统中弧菌病的爆发,需要紧急重新评估益生菌选择标准,以避免意外的病原体扩增。
本文章由计算机程序翻译,如有差异,请以英文原文为准。

Probiotic paradox: bacillibactin from <i>Bacillus velezensis</i> drives pathogenic <i>Vibrio alginolyticus</i> proliferation through siderophore piracy.

Probiotic paradox: bacillibactin from <i>Bacillus velezensis</i> drives pathogenic <i>Vibrio alginolyticus</i> proliferation through siderophore piracy.

Probiotic paradox: bacillibactin from <i>Bacillus velezensis</i> drives pathogenic <i>Vibrio alginolyticus</i> proliferation through siderophore piracy.

Probiotic paradox: bacillibactin from Bacillus velezensis drives pathogenic Vibrio alginolyticus proliferation through siderophore piracy.

The opportunistic pathogen Vibrio alginolyticus dominates iron-depleted marine ecosystems, likely driven by its diverse repertoire of siderophore receptors that enable iron piracy from exogenous sources. While the ability to utilize xenosiderophores via piracy can be advantageous under iron limitation, the identities of exogenous siderophore producers interacting with V. alginolyticus remain poorly characterized. Here, we show that 17.0% of siderophore-producing isolates from V. alginolyticus-dominated mariculture systems significantly enhance the growth of V. alginolyticus HN08155 under iron limitation, including six Bacillus strains established as probiotics in aquaculture. Notably, Bacillus velezensis WD26-16 exhibits the strongest growth-promoting effect via catechol-type siderophore bacillibactin production. Genomic analyses demonstrate that 86.1% of marine Bacillus spp. in the Genome Taxonomy Database harbor conserved bacillibactin biosynthetic gene clusters, with near-complete conservation across all B. velezensis strains, suggesting ubiquitous siderophore-mediated interaction with V. alginolyticus. Exogenous bacillibactin induces distinct metabolic modulation in V. alginolyticus, activating pathways critical for amino acid metabolism, protein biosynthesis, and energy production to sustain proliferative demands. This metabolic adaptation is mediated by coordinated upregulation of multiple siderophore receptors (IutA, IrgA, VctA) that allows functional plasticity in xenosiderophore piracy. Co-culture experiments reveal that V. alginolyticus exploits bacillibactin to outcompete B. velezensis and achieves a 3.4-fold growth advantage compared to the monoculture. Our results uncover an ecological paradox: probiotic B. velezensis inadvertently enhances pathogenic V. alginolyticus proliferation through siderophore piracy. This iron-centric competition mechanism likely drives vibriosis outbreaks in aquaculture systems, necessitating urgent reassessment of probiotic selection criteria to avoid unintended pathogen amplification.

求助全文
通过发布文献求助,成功后即可免费获取论文全文。 去求助
来源期刊
自引率
0.00%
发文量
0
×
引用
GB/T 7714-2015
复制
MLA
复制
APA
复制
导出至
BibTeX EndNote RefMan NoteFirst NoteExpress
×
提示
您的信息不完整,为了账户安全,请先补充。
现在去补充
×
提示
您因"违规操作"
具体请查看互助需知
我知道了
×
提示
确定
请完成安全验证×
copy
已复制链接
快去分享给好友吧!
我知道了
右上角分享
点击右上角分享
0
联系我们:info@booksci.cn Book学术提供免费学术资源搜索服务,方便国内外学者检索中英文文献。致力于提供最便捷和优质的服务体验。 Copyright © 2023 布克学术 All rights reserved.
京ICP备2023020795号-1
ghs 京公网安备 11010802042870号
Book学术文献互助
Book学术文献互助群
群 号:604180095
Book学术官方微信