开放刚性内固定治疗下颌髁突骨折后面神经永久性功能障碍的风险。

IF 4.4 Q1 Medicine
Paulina Agier, Marcin Kozakiewicz, Szymon Tyszkiewicz, Izabela Gabryelczak
{"title":"开放刚性内固定治疗下颌髁突骨折后面神经永久性功能障碍的风险。","authors":"Paulina Agier, Marcin Kozakiewicz, Szymon Tyszkiewicz, Izabela Gabryelczak","doi":"10.3390/medsci13030121","DOIUrl":null,"url":null,"abstract":"<p><strong>Background: </strong>Facial nerve palsy is a relatively common complication following open rigid internal fixation (ORIF) of a mandibular condylar fracture. The aim of this study was to investigate the risk factors that influence post-operative facial nerve function and the recovery process.</p><p><strong>Methods: </strong>A retrospective study was conducted based on the medical records of 329 patients who underwent ORIF treatment for condyle fractures, with the follow-up period being 24 months long.</p><p><strong>Results: </strong>During the initial post-operative examination, 50.45% of patients exhibited some signs of facial nerve dysfunction, ranging from slight to severe, and 48.63% of patients presented transient palsy, while only 1.82% presented permanent facial nerve palsy. Female patients were found to be more susceptible to post-operative facial nerve palsy. Patients with multiple mandibular fractures and bilateral condyle fractures had a worse prognosis. The preauricular approach and its modifications were identified as posing the greatest risk to the facial nerve. The safest approach was the retromandibular approach. Patients treated for injuries resulting from traffic accidents or falls had a worse prognosis than those treated for assault injuries.</p><p><strong>Conclusions: </strong>Post-operative facial nerve palsy following ORIF of the mandibular condyle is, in most cases, transient and can be effectively treated. However, it is important to choose the safest possible surgical approach. The safer approach, the retromandibular approach, should be considered when possible.</p>","PeriodicalId":74152,"journal":{"name":"Medical sciences (Basel, Switzerland)","volume":"13 3","pages":""},"PeriodicalIF":4.4000,"publicationDate":"2025-08-09","publicationTypes":"Journal Article","fieldsOfStudy":null,"isOpenAccess":false,"openAccessPdf":"https://www.ncbi.nlm.nih.gov/pmc/articles/PMC12372076/pdf/","citationCount":"0","resultStr":"{\"title\":\"Risk of Permanent Dysfunction of Facial Nerves After Open Rigid Internal Fixation in the Treatment of Mandibular Condylar Process Fracture.\",\"authors\":\"Paulina Agier, Marcin Kozakiewicz, Szymon Tyszkiewicz, Izabela Gabryelczak\",\"doi\":\"10.3390/medsci13030121\",\"DOIUrl\":null,\"url\":null,\"abstract\":\"<p><strong>Background: </strong>Facial nerve palsy is a relatively common complication following open rigid internal fixation (ORIF) of a mandibular condylar fracture. The aim of this study was to investigate the risk factors that influence post-operative facial nerve function and the recovery process.</p><p><strong>Methods: </strong>A retrospective study was conducted based on the medical records of 329 patients who underwent ORIF treatment for condyle fractures, with the follow-up period being 24 months long.</p><p><strong>Results: </strong>During the initial post-operative examination, 50.45% of patients exhibited some signs of facial nerve dysfunction, ranging from slight to severe, and 48.63% of patients presented transient palsy, while only 1.82% presented permanent facial nerve palsy. Female patients were found to be more susceptible to post-operative facial nerve palsy. Patients with multiple mandibular fractures and bilateral condyle fractures had a worse prognosis. The preauricular approach and its modifications were identified as posing the greatest risk to the facial nerve. The safest approach was the retromandibular approach. Patients treated for injuries resulting from traffic accidents or falls had a worse prognosis than those treated for assault injuries.</p><p><strong>Conclusions: </strong>Post-operative facial nerve palsy following ORIF of the mandibular condyle is, in most cases, transient and can be effectively treated. However, it is important to choose the safest possible surgical approach. The safer approach, the retromandibular approach, should be considered when possible.</p>\",\"PeriodicalId\":74152,\"journal\":{\"name\":\"Medical sciences (Basel, Switzerland)\",\"volume\":\"13 3\",\"pages\":\"\"},\"PeriodicalIF\":4.4000,\"publicationDate\":\"2025-08-09\",\"publicationTypes\":\"Journal Article\",\"fieldsOfStudy\":null,\"isOpenAccess\":false,\"openAccessPdf\":\"https://www.ncbi.nlm.nih.gov/pmc/articles/PMC12372076/pdf/\",\"citationCount\":\"0\",\"resultStr\":null,\"platform\":\"Semanticscholar\",\"paperid\":null,\"PeriodicalName\":\"Medical sciences (Basel, Switzerland)\",\"FirstCategoryId\":\"1085\",\"ListUrlMain\":\"https://doi.org/10.3390/medsci13030121\",\"RegionNum\":0,\"RegionCategory\":null,\"ArticlePicture\":[],\"TitleCN\":null,\"AbstractTextCN\":null,\"PMCID\":null,\"EPubDate\":\"\",\"PubModel\":\"\",\"JCR\":\"Q1\",\"JCRName\":\"Medicine\",\"Score\":null,\"Total\":0}","platform":"Semanticscholar","paperid":null,"PeriodicalName":"Medical sciences (Basel, Switzerland)","FirstCategoryId":"1085","ListUrlMain":"https://doi.org/10.3390/medsci13030121","RegionNum":0,"RegionCategory":null,"ArticlePicture":[],"TitleCN":null,"AbstractTextCN":null,"PMCID":null,"EPubDate":"","PubModel":"","JCR":"Q1","JCRName":"Medicine","Score":null,"Total":0}
引用次数: 0

摘要

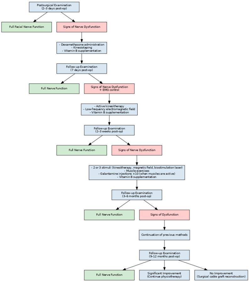
背景:面神经麻痹是下颌髁突骨折开放刚性内固定(ORIF)后比较常见的并发症。本研究的目的是探讨影响术后面神经功能和恢复过程的危险因素。方法:对329例髁突骨折行ORIF治疗的患者病历进行回顾性分析,随访时间为24个月。结果:术后初次检查时,50.45%的患者表现出从轻微到严重的面神经功能障碍的一些体征,48.63%的患者表现为一过性面神经麻痹,只有1.82%的患者表现为永久性面神经麻痹。女性患者更容易发生术后面神经麻痹。多发下颌骨骨折及双侧髁骨折患者预后较差。耳前入路及其改良被认为对面神经构成最大的危险。最安全的入路是下颌后入路。因交通事故或跌倒受伤而接受治疗的患者预后比因袭击受伤而接受治疗的患者差。结论:下颌髁ORIF术后面神经麻痹多数为短暂性,可有效治疗。然而,选择最安全的手术方式是很重要的。在可能的情况下,应考虑更安全的入路,即下颌后入路。
本文章由计算机程序翻译,如有差异,请以英文原文为准。

Risk of Permanent Dysfunction of Facial Nerves After Open Rigid Internal Fixation in the Treatment of Mandibular Condylar Process Fracture.

Risk of Permanent Dysfunction of Facial Nerves After Open Rigid Internal Fixation in the Treatment of Mandibular Condylar Process Fracture.

Risk of Permanent Dysfunction of Facial Nerves After Open Rigid Internal Fixation in the Treatment of Mandibular Condylar Process Fracture.

Risk of Permanent Dysfunction of Facial Nerves After Open Rigid Internal Fixation in the Treatment of Mandibular Condylar Process Fracture.

Background: Facial nerve palsy is a relatively common complication following open rigid internal fixation (ORIF) of a mandibular condylar fracture. The aim of this study was to investigate the risk factors that influence post-operative facial nerve function and the recovery process.

Methods: A retrospective study was conducted based on the medical records of 329 patients who underwent ORIF treatment for condyle fractures, with the follow-up period being 24 months long.

Results: During the initial post-operative examination, 50.45% of patients exhibited some signs of facial nerve dysfunction, ranging from slight to severe, and 48.63% of patients presented transient palsy, while only 1.82% presented permanent facial nerve palsy. Female patients were found to be more susceptible to post-operative facial nerve palsy. Patients with multiple mandibular fractures and bilateral condyle fractures had a worse prognosis. The preauricular approach and its modifications were identified as posing the greatest risk to the facial nerve. The safest approach was the retromandibular approach. Patients treated for injuries resulting from traffic accidents or falls had a worse prognosis than those treated for assault injuries.

Conclusions: Post-operative facial nerve palsy following ORIF of the mandibular condyle is, in most cases, transient and can be effectively treated. However, it is important to choose the safest possible surgical approach. The safer approach, the retromandibular approach, should be considered when possible.

求助全文
通过发布文献求助,成功后即可免费获取论文全文。 去求助
来源期刊
CiteScore
9.00
自引率
0.00%
发文量
0
审稿时长
6 weeks
×
引用
GB/T 7714-2015
复制
MLA
复制
APA
复制
导出至
BibTeX EndNote RefMan NoteFirst NoteExpress
×
提示
您的信息不完整,为了账户安全,请先补充。
现在去补充
×
提示
您因"违规操作"
具体请查看互助需知
我知道了
×
提示
确定
请完成安全验证×
copy
已复制链接
快去分享给好友吧!
我知道了
右上角分享
点击右上角分享
0
联系我们:info@booksci.cn Book学术提供免费学术资源搜索服务,方便国内外学者检索中英文文献。致力于提供最便捷和优质的服务体验。 Copyright © 2023 布克学术 All rights reserved.
京ICP备2023020795号-1
ghs 京公网安备 11010802042870号
Book学术文献互助
Book学术文献互助群
群 号:604180095
Book学术官方微信