数学模型指导下的协同机械治疗和超声手术在实体瘤治疗中的应用。

Frontiers in drug delivery Pub Date : 2025-06-24 eCollection Date: 2025-01-01 DOI:10.3389/fddev.2025.1549098
Marina Koutsi, Triantafyllos Stylianopoulos, Fotios Mpekris
{"title":"数学模型指导下的协同机械治疗和超声手术在实体瘤治疗中的应用。","authors":"Marina Koutsi, Triantafyllos Stylianopoulos, Fotios Mpekris","doi":"10.3389/fddev.2025.1549098","DOIUrl":null,"url":null,"abstract":"<p><p>The progression of tumors and their response to treatment are significantly influenced by the presence of elevated mechanical solid stress. This solid stress compresses intratumoral blood vessels, leading to reduced blood flow (hypoperfusion) and insufficient oxygen levels (hypoxia), both of which hinder the delivery of oxygen and therapeutic agents. As a result, these conditions promote tumor growth, resistance to treatment, and ultimately undermine the effectiveness of therapies. To address these challenges, strategies like mechanotherapeutics and ultrasound sonopermeation have been developed to enhance blood flow and improve drug delivery to tumors. Mechanotherapy aims to reduce the mechanical stress and stiffness within tumors, helping to decompress vessels and restore normal perfusion. Ultrasound sonopermeation temporarily increases the permeability of blood vessel walls in a non-invasive manner, boosting blood flow and improving the delivery of therapeutic drugs. Here, we developed a mathematical model to explore the combined effects of mechanotherapeutics and sonopermeation on optimizing nano-immunotherapy efficacy. The model integrates complex interactions between key components involved in tumor progression, including tumor cells, immune cells, and vascular elements such as endothelial cells, angiopoietins, and vascular endothelial growth factor. To assess the model's validity, its predictions for key parameters, including tumor volume, functional vascular density, and hypoxia levels, were compared with experimental data, demonstrating a strong correlation, and confirming the accuracy of the mathematical framework. Furthermore, we carried out a parametric analysis to establish critical guidelines aimed at optimizing both the sequence and timing of experimental procedures. Specifically, we investigated the therapeutic outcomes of two treatment scenarios: applying sonopermeation first, followed by nano-immunotherapy, and <i>vice versa</i>. Also, we determined the optimal time interval between the application of sonopermeation and the commencement of the combined nano-immunotherapy regimen to maximize therapeutic efficacy.</p>","PeriodicalId":73079,"journal":{"name":"Frontiers in drug delivery","volume":"5 ","pages":"1549098"},"PeriodicalIF":0.0000,"publicationDate":"2025-06-24","publicationTypes":"Journal Article","fieldsOfStudy":null,"isOpenAccess":false,"openAccessPdf":"https://www.ncbi.nlm.nih.gov/pmc/articles/PMC12360438/pdf/","citationCount":"0","resultStr":"{\"title\":\"Synergistic mechanotherapy and sonopermeation guided by mathematical modeling for solid tumor treatment.\",\"authors\":\"Marina Koutsi, Triantafyllos Stylianopoulos, Fotios Mpekris\",\"doi\":\"10.3389/fddev.2025.1549098\",\"DOIUrl\":null,\"url\":null,\"abstract\":\"<p><p>The progression of tumors and their response to treatment are significantly influenced by the presence of elevated mechanical solid stress. This solid stress compresses intratumoral blood vessels, leading to reduced blood flow (hypoperfusion) and insufficient oxygen levels (hypoxia), both of which hinder the delivery of oxygen and therapeutic agents. As a result, these conditions promote tumor growth, resistance to treatment, and ultimately undermine the effectiveness of therapies. To address these challenges, strategies like mechanotherapeutics and ultrasound sonopermeation have been developed to enhance blood flow and improve drug delivery to tumors. Mechanotherapy aims to reduce the mechanical stress and stiffness within tumors, helping to decompress vessels and restore normal perfusion. Ultrasound sonopermeation temporarily increases the permeability of blood vessel walls in a non-invasive manner, boosting blood flow and improving the delivery of therapeutic drugs. Here, we developed a mathematical model to explore the combined effects of mechanotherapeutics and sonopermeation on optimizing nano-immunotherapy efficacy. The model integrates complex interactions between key components involved in tumor progression, including tumor cells, immune cells, and vascular elements such as endothelial cells, angiopoietins, and vascular endothelial growth factor. To assess the model's validity, its predictions for key parameters, including tumor volume, functional vascular density, and hypoxia levels, were compared with experimental data, demonstrating a strong correlation, and confirming the accuracy of the mathematical framework. Furthermore, we carried out a parametric analysis to establish critical guidelines aimed at optimizing both the sequence and timing of experimental procedures. Specifically, we investigated the therapeutic outcomes of two treatment scenarios: applying sonopermeation first, followed by nano-immunotherapy, and <i>vice versa</i>. Also, we determined the optimal time interval between the application of sonopermeation and the commencement of the combined nano-immunotherapy regimen to maximize therapeutic efficacy.</p>\",\"PeriodicalId\":73079,\"journal\":{\"name\":\"Frontiers in drug delivery\",\"volume\":\"5 \",\"pages\":\"1549098\"},\"PeriodicalIF\":0.0000,\"publicationDate\":\"2025-06-24\",\"publicationTypes\":\"Journal Article\",\"fieldsOfStudy\":null,\"isOpenAccess\":false,\"openAccessPdf\":\"https://www.ncbi.nlm.nih.gov/pmc/articles/PMC12360438/pdf/\",\"citationCount\":\"0\",\"resultStr\":null,\"platform\":\"Semanticscholar\",\"paperid\":null,\"PeriodicalName\":\"Frontiers in drug delivery\",\"FirstCategoryId\":\"1085\",\"ListUrlMain\":\"https://doi.org/10.3389/fddev.2025.1549098\",\"RegionNum\":0,\"RegionCategory\":null,\"ArticlePicture\":[],\"TitleCN\":null,\"AbstractTextCN\":null,\"PMCID\":null,\"EPubDate\":\"2025/1/1 0:00:00\",\"PubModel\":\"eCollection\",\"JCR\":\"\",\"JCRName\":\"\",\"Score\":null,\"Total\":0}","platform":"Semanticscholar","paperid":null,"PeriodicalName":"Frontiers in drug delivery","FirstCategoryId":"1085","ListUrlMain":"https://doi.org/10.3389/fddev.2025.1549098","RegionNum":0,"RegionCategory":null,"ArticlePicture":[],"TitleCN":null,"AbstractTextCN":null,"PMCID":null,"EPubDate":"2025/1/1 0:00:00","PubModel":"eCollection","JCR":"","JCRName":"","Score":null,"Total":0}
引用次数: 0

摘要

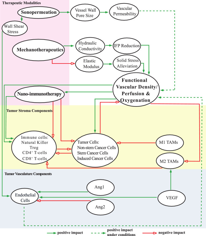
肿瘤的进展及其对治疗的反应受到机械固体应力升高的显著影响。这种固体压力压迫肿瘤内血管,导致血流量减少(灌注不足)和氧水平不足(缺氧),这两种情况都会阻碍氧气和治疗剂的输送。因此,这些情况促进肿瘤生长,抵抗治疗,并最终破坏治疗的有效性。为了应对这些挑战,机械疗法和超声手术等策略已经被开发出来,以增强血液流动和改善药物对肿瘤的输送。机械疗法旨在减少肿瘤内的机械应力和僵硬,帮助减压血管,恢复正常的灌注。超声手术以非侵入性的方式暂时增加血管壁的通透性,促进血液流动,改善治疗药物的输送。在此,我们建立了一个数学模型来探讨机械治疗和超声手术联合作用对优化纳米免疫治疗效果的影响。该模型整合了参与肿瘤进展的关键成分之间复杂的相互作用,包括肿瘤细胞、免疫细胞和血管元素,如内皮细胞、血管生成素和血管内皮生长因子。为了评估模型的有效性,将其对关键参数的预测,包括肿瘤体积、功能性血管密度和缺氧水平,与实验数据进行了比较,证明了很强的相关性,并确认了数学框架的准确性。此外,我们进行了参数分析,以建立关键准则,旨在优化实验程序的顺序和时间。具体来说,我们研究了两种治疗方案的治疗结果:首先应用超声手术,然后是纳米免疫治疗,反之亦然。此外,我们确定了应用超声手术和开始联合纳米免疫治疗方案之间的最佳时间间隔,以最大限度地提高治疗效果。
本文章由计算机程序翻译,如有差异,请以英文原文为准。

Synergistic mechanotherapy and sonopermeation guided by mathematical modeling for solid tumor treatment.

Synergistic mechanotherapy and sonopermeation guided by mathematical modeling for solid tumor treatment.

Synergistic mechanotherapy and sonopermeation guided by mathematical modeling for solid tumor treatment.

Synergistic mechanotherapy and sonopermeation guided by mathematical modeling for solid tumor treatment.

The progression of tumors and their response to treatment are significantly influenced by the presence of elevated mechanical solid stress. This solid stress compresses intratumoral blood vessels, leading to reduced blood flow (hypoperfusion) and insufficient oxygen levels (hypoxia), both of which hinder the delivery of oxygen and therapeutic agents. As a result, these conditions promote tumor growth, resistance to treatment, and ultimately undermine the effectiveness of therapies. To address these challenges, strategies like mechanotherapeutics and ultrasound sonopermeation have been developed to enhance blood flow and improve drug delivery to tumors. Mechanotherapy aims to reduce the mechanical stress and stiffness within tumors, helping to decompress vessels and restore normal perfusion. Ultrasound sonopermeation temporarily increases the permeability of blood vessel walls in a non-invasive manner, boosting blood flow and improving the delivery of therapeutic drugs. Here, we developed a mathematical model to explore the combined effects of mechanotherapeutics and sonopermeation on optimizing nano-immunotherapy efficacy. The model integrates complex interactions between key components involved in tumor progression, including tumor cells, immune cells, and vascular elements such as endothelial cells, angiopoietins, and vascular endothelial growth factor. To assess the model's validity, its predictions for key parameters, including tumor volume, functional vascular density, and hypoxia levels, were compared with experimental data, demonstrating a strong correlation, and confirming the accuracy of the mathematical framework. Furthermore, we carried out a parametric analysis to establish critical guidelines aimed at optimizing both the sequence and timing of experimental procedures. Specifically, we investigated the therapeutic outcomes of two treatment scenarios: applying sonopermeation first, followed by nano-immunotherapy, and vice versa. Also, we determined the optimal time interval between the application of sonopermeation and the commencement of the combined nano-immunotherapy regimen to maximize therapeutic efficacy.

求助全文
通过发布文献求助,成功后即可免费获取论文全文。 去求助
来源期刊
自引率
0.00%
发文量
0
×
引用
GB/T 7714-2015
复制
MLA
复制
APA
复制
导出至
BibTeX EndNote RefMan NoteFirst NoteExpress
×
提示
您的信息不完整,为了账户安全,请先补充。
现在去补充
×
提示
您因"违规操作"
具体请查看互助需知
我知道了
×
提示
确定
请完成安全验证×
copy
已复制链接
快去分享给好友吧!
我知道了
右上角分享
点击右上角分享
0
联系我们:info@booksci.cn Book学术提供免费学术资源搜索服务,方便国内外学者检索中英文文献。致力于提供最便捷和优质的服务体验。 Copyright © 2023 布克学术 All rights reserved.
京ICP备2023020795号-1
ghs 京公网安备 11010802042870号
Book学术文献互助
Book学术文献互助群
群 号:604180095
Book学术官方微信