靶向犬尿酸酶- hdac6 -补体轴治疗胶质母细胞瘤的新策略

IF 3.5 Q3 GENETICS & HEREDITY
Arif Ul Hasan, Sachiko Sato, Mami Obara, Yukiko Kondo, Eiichi Taira
{"title":"靶向犬尿酸酶- hdac6 -补体轴治疗胶质母细胞瘤的新策略","authors":"Arif Ul Hasan, Sachiko Sato, Mami Obara, Yukiko Kondo, Eiichi Taira","doi":"10.3390/epigenomes9030027","DOIUrl":null,"url":null,"abstract":"<p><p><b>Background/Objectives:</b> Glioblastoma (GBM) is an aggressive brain tumor known for its profound heterogeneity and treatment resistance. Dysregulated complement signaling and epigenetic alterations have been implicated in GBM progression. This study identifies kynureninase (KYNU), a key enzyme in the kynurenine pathway, as a novel regulator of complement components and investigates its interaction with histone deacetylase 6 (HDAC6) in the context of therapeutic targeting. <b>Methods:</b> KYNU expression, and its association with complement signaling in GBM, were analyzed using publicly available datasets (TCGA, GTEx, HPA). Pathway enrichment was performed via LinkedOmics. In vitro studies in GBM cell lines (U87, U251, T98G) assessed the effects of KYNU silencing and treatment with an HDAC6 inhibitor (tubastatin) and a BET inhibitor (apabetalone) on gene expression and cell viability. <b>Results:</b> Bioinformatic analyses revealed significant overexpression of KYNU in GBM tissues compared to normal brain tissue. KYNU expression was positively associated with genes involved in complement and coagulation cascades. In vitro experiments demonstrated that KYNU silencing reduced the expression of C3, C3AR1, and C5AR1 and suppressed GBM cell viability. Treatment with tubastatin, while reducing viability, paradoxically upregulated complement genes, suggesting potential limitations in therapeutic efficacy. However, this effect was mitigated by KYNU knockdown. Combined treatment with apabetalone and tubastatin effectively suppressed KYNU expression and enhanced cytotoxicity, particularly in cells with high complement expression. <b>Conclusions:</b> Our findings establish the KYNU-HDAC6-complement axis as a critical regulatory pathway in GBM. Targeting KYNU-mediated complement activation through combined epigenetic approaches-such as HDAC6 and BET inhibition-represents a promising strategy to overcome complement-driven resistance in GBM therapy.</p>","PeriodicalId":55768,"journal":{"name":"Epigenomes","volume":"9 3","pages":""},"PeriodicalIF":3.5000,"publicationDate":"2025-07-28","publicationTypes":"Journal Article","fieldsOfStudy":null,"isOpenAccess":false,"openAccessPdf":"https://www.ncbi.nlm.nih.gov/pmc/articles/PMC12372027/pdf/","citationCount":"0","resultStr":"{\"title\":\"Targeting the Kynureninase-HDAC6-Complement Axis as a Novel Therapeutic Strategy in Glioblastoma.\",\"authors\":\"Arif Ul Hasan, Sachiko Sato, Mami Obara, Yukiko Kondo, Eiichi Taira\",\"doi\":\"10.3390/epigenomes9030027\",\"DOIUrl\":null,\"url\":null,\"abstract\":\"<p><p><b>Background/Objectives:</b> Glioblastoma (GBM) is an aggressive brain tumor known for its profound heterogeneity and treatment resistance. Dysregulated complement signaling and epigenetic alterations have been implicated in GBM progression. This study identifies kynureninase (KYNU), a key enzyme in the kynurenine pathway, as a novel regulator of complement components and investigates its interaction with histone deacetylase 6 (HDAC6) in the context of therapeutic targeting. <b>Methods:</b> KYNU expression, and its association with complement signaling in GBM, were analyzed using publicly available datasets (TCGA, GTEx, HPA). Pathway enrichment was performed via LinkedOmics. In vitro studies in GBM cell lines (U87, U251, T98G) assessed the effects of KYNU silencing and treatment with an HDAC6 inhibitor (tubastatin) and a BET inhibitor (apabetalone) on gene expression and cell viability. <b>Results:</b> Bioinformatic analyses revealed significant overexpression of KYNU in GBM tissues compared to normal brain tissue. KYNU expression was positively associated with genes involved in complement and coagulation cascades. In vitro experiments demonstrated that KYNU silencing reduced the expression of C3, C3AR1, and C5AR1 and suppressed GBM cell viability. Treatment with tubastatin, while reducing viability, paradoxically upregulated complement genes, suggesting potential limitations in therapeutic efficacy. However, this effect was mitigated by KYNU knockdown. Combined treatment with apabetalone and tubastatin effectively suppressed KYNU expression and enhanced cytotoxicity, particularly in cells with high complement expression. <b>Conclusions:</b> Our findings establish the KYNU-HDAC6-complement axis as a critical regulatory pathway in GBM. Targeting KYNU-mediated complement activation through combined epigenetic approaches-such as HDAC6 and BET inhibition-represents a promising strategy to overcome complement-driven resistance in GBM therapy.</p>\",\"PeriodicalId\":55768,\"journal\":{\"name\":\"Epigenomes\",\"volume\":\"9 3\",\"pages\":\"\"},\"PeriodicalIF\":3.5000,\"publicationDate\":\"2025-07-28\",\"publicationTypes\":\"Journal Article\",\"fieldsOfStudy\":null,\"isOpenAccess\":false,\"openAccessPdf\":\"https://www.ncbi.nlm.nih.gov/pmc/articles/PMC12372027/pdf/\",\"citationCount\":\"0\",\"resultStr\":null,\"platform\":\"Semanticscholar\",\"paperid\":null,\"PeriodicalName\":\"Epigenomes\",\"FirstCategoryId\":\"1085\",\"ListUrlMain\":\"https://doi.org/10.3390/epigenomes9030027\",\"RegionNum\":0,\"RegionCategory\":null,\"ArticlePicture\":[],\"TitleCN\":null,\"AbstractTextCN\":null,\"PMCID\":null,\"EPubDate\":\"\",\"PubModel\":\"\",\"JCR\":\"Q3\",\"JCRName\":\"GENETICS & HEREDITY\",\"Score\":null,\"Total\":0}","platform":"Semanticscholar","paperid":null,"PeriodicalName":"Epigenomes","FirstCategoryId":"1085","ListUrlMain":"https://doi.org/10.3390/epigenomes9030027","RegionNum":0,"RegionCategory":null,"ArticlePicture":[],"TitleCN":null,"AbstractTextCN":null,"PMCID":null,"EPubDate":"","PubModel":"","JCR":"Q3","JCRName":"GENETICS & HEREDITY","Score":null,"Total":0}
引用次数: 0

摘要

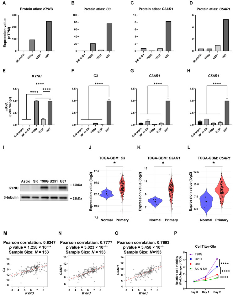
背景/目的:胶质母细胞瘤(GBM)是一种侵袭性脑肿瘤,以其异质性和治疗耐药性而闻名。补体信号失调和表观遗传改变与GBM的进展有关。本研究确定了犬尿氨酸途径中的关键酶KYNU作为补体成分的新调节剂,并研究了其在治疗靶向背景下与组蛋白去乙酰化酶6 (HDAC6)的相互作用。方法:使用公开的数据集(TCGA, GTEx, HPA)分析KYNU表达及其与GBM补体信号的关联。通路富集通过LinkedOmics进行。在GBM细胞系(U87, U251, T98G)的体外研究中,评估了KYNU沉默和HDAC6抑制剂(tubastatin)和BET抑制剂(apabetalone)对基因表达和细胞活力的影响。结果:生物信息学分析显示,与正常脑组织相比,KYNU在GBM组织中显著过表达。KYNU的表达与补体和凝血级联反应相关的基因呈正相关。体外实验表明,KYNU沉默降低了C3、C3AR1和C5AR1的表达,抑制了GBM细胞的活力。用tubastatin治疗,在降低生存能力的同时,矛盾地上调了补体基因,表明治疗效果的潜在局限性。然而,这种影响被KYNU敲除所减轻。阿帕他龙和tubastatin联合治疗可有效抑制KYNU表达,增强细胞毒性,特别是在补体高表达的细胞中。结论:我们的研究结果表明kynu - hdac6 -补体轴是GBM的一个关键调控途径。通过联合表观遗传学方法(如HDAC6和BET抑制)靶向kynu介导的补体激活,是克服GBM治疗中补体驱动耐药的一种有希望的策略。
本文章由计算机程序翻译,如有差异,请以英文原文为准。

Targeting the Kynureninase-HDAC6-Complement Axis as a Novel Therapeutic Strategy in Glioblastoma.

Targeting the Kynureninase-HDAC6-Complement Axis as a Novel Therapeutic Strategy in Glioblastoma.

Targeting the Kynureninase-HDAC6-Complement Axis as a Novel Therapeutic Strategy in Glioblastoma.

Targeting the Kynureninase-HDAC6-Complement Axis as a Novel Therapeutic Strategy in Glioblastoma.

Background/Objectives: Glioblastoma (GBM) is an aggressive brain tumor known for its profound heterogeneity and treatment resistance. Dysregulated complement signaling and epigenetic alterations have been implicated in GBM progression. This study identifies kynureninase (KYNU), a key enzyme in the kynurenine pathway, as a novel regulator of complement components and investigates its interaction with histone deacetylase 6 (HDAC6) in the context of therapeutic targeting. Methods: KYNU expression, and its association with complement signaling in GBM, were analyzed using publicly available datasets (TCGA, GTEx, HPA). Pathway enrichment was performed via LinkedOmics. In vitro studies in GBM cell lines (U87, U251, T98G) assessed the effects of KYNU silencing and treatment with an HDAC6 inhibitor (tubastatin) and a BET inhibitor (apabetalone) on gene expression and cell viability. Results: Bioinformatic analyses revealed significant overexpression of KYNU in GBM tissues compared to normal brain tissue. KYNU expression was positively associated with genes involved in complement and coagulation cascades. In vitro experiments demonstrated that KYNU silencing reduced the expression of C3, C3AR1, and C5AR1 and suppressed GBM cell viability. Treatment with tubastatin, while reducing viability, paradoxically upregulated complement genes, suggesting potential limitations in therapeutic efficacy. However, this effect was mitigated by KYNU knockdown. Combined treatment with apabetalone and tubastatin effectively suppressed KYNU expression and enhanced cytotoxicity, particularly in cells with high complement expression. Conclusions: Our findings establish the KYNU-HDAC6-complement axis as a critical regulatory pathway in GBM. Targeting KYNU-mediated complement activation through combined epigenetic approaches-such as HDAC6 and BET inhibition-represents a promising strategy to overcome complement-driven resistance in GBM therapy.

求助全文
通过发布文献求助,成功后即可免费获取论文全文。 去求助
来源期刊
Epigenomes
Epigenomes GENETICS & HEREDITY-
CiteScore
3.80
自引率
0.00%
发文量
38
审稿时长
11 weeks
×
引用
GB/T 7714-2015
复制
MLA
复制
APA
复制
导出至
BibTeX EndNote RefMan NoteFirst NoteExpress
×
提示
您的信息不完整,为了账户安全,请先补充。
现在去补充
×
提示
您因"违规操作"
具体请查看互助需知
我知道了
×
提示
确定
请完成安全验证×
copy
已复制链接
快去分享给好友吧!
我知道了
右上角分享
点击右上角分享
0
联系我们:info@booksci.cn Book学术提供免费学术资源搜索服务,方便国内外学者检索中英文文献。致力于提供最便捷和优质的服务体验。 Copyright © 2023 布克学术 All rights reserved.
京ICP备2023020795号-1
ghs 京公网安备 11010802042870号
Book学术文献互助
Book学术文献互助群
群 号:604180095
Book学术官方微信