停用糖皮质激素的实用指南。

IF 4.2 Q2 PHARMACOLOGY & PHARMACY
Faran Khalili, Morton G Burt
{"title":"停用糖皮质激素的实用指南。","authors":"Faran Khalili, Morton G Burt","doi":"10.18773/austprescr.2025.037","DOIUrl":null,"url":null,"abstract":"<p><p>Glucocorticoids can be stopped abruptly, without tapering, in patients prescribed them for less than 3 to 4 weeks. Prolonged glucocorticoid use (more than 3 to 4 weeks) can cause hypothalamic-pituitary-adrenal (HPA) axis suppression, necessitating gradual stopping (tapering) to prevent the consequences of adrenal insufficiency. For some patients on prolonged glucocorticoids, the dosage can be tapered and stopped without testing serum cortisol concentrations. For some patients on prolonged glucocorticoids, morning serum cortisol testing can be used to assess HPA axis recovery and guide glucocorticoid cessation. Further testing of the HPA axis, with an adrenocorticotrophic hormone stimulation test, and referral to endocrinology services may be required in patients with repeated low cortisol concentrations despite a prolonged period at a physiological glucocorticoid dose.</p>","PeriodicalId":55588,"journal":{"name":"Australian Prescriber","volume":"48 4","pages":"116-121"},"PeriodicalIF":4.2000,"publicationDate":"2025-08-01","publicationTypes":"Journal Article","fieldsOfStudy":null,"isOpenAccess":false,"openAccessPdf":"https://www.ncbi.nlm.nih.gov/pmc/articles/PMC12378006/pdf/","citationCount":"0","resultStr":"{\"title\":\"Practical guidance for stopping glucocorticoids.\",\"authors\":\"Faran Khalili, Morton G Burt\",\"doi\":\"10.18773/austprescr.2025.037\",\"DOIUrl\":null,\"url\":null,\"abstract\":\"<p><p>Glucocorticoids can be stopped abruptly, without tapering, in patients prescribed them for less than 3 to 4 weeks. Prolonged glucocorticoid use (more than 3 to 4 weeks) can cause hypothalamic-pituitary-adrenal (HPA) axis suppression, necessitating gradual stopping (tapering) to prevent the consequences of adrenal insufficiency. For some patients on prolonged glucocorticoids, the dosage can be tapered and stopped without testing serum cortisol concentrations. For some patients on prolonged glucocorticoids, morning serum cortisol testing can be used to assess HPA axis recovery and guide glucocorticoid cessation. Further testing of the HPA axis, with an adrenocorticotrophic hormone stimulation test, and referral to endocrinology services may be required in patients with repeated low cortisol concentrations despite a prolonged period at a physiological glucocorticoid dose.</p>\",\"PeriodicalId\":55588,\"journal\":{\"name\":\"Australian Prescriber\",\"volume\":\"48 4\",\"pages\":\"116-121\"},\"PeriodicalIF\":4.2000,\"publicationDate\":\"2025-08-01\",\"publicationTypes\":\"Journal Article\",\"fieldsOfStudy\":null,\"isOpenAccess\":false,\"openAccessPdf\":\"https://www.ncbi.nlm.nih.gov/pmc/articles/PMC12378006/pdf/\",\"citationCount\":\"0\",\"resultStr\":null,\"platform\":\"Semanticscholar\",\"paperid\":null,\"PeriodicalName\":\"Australian Prescriber\",\"FirstCategoryId\":\"1085\",\"ListUrlMain\":\"https://doi.org/10.18773/austprescr.2025.037\",\"RegionNum\":0,\"RegionCategory\":null,\"ArticlePicture\":[],\"TitleCN\":null,\"AbstractTextCN\":null,\"PMCID\":null,\"EPubDate\":\"\",\"PubModel\":\"\",\"JCR\":\"Q2\",\"JCRName\":\"PHARMACOLOGY & PHARMACY\",\"Score\":null,\"Total\":0}","platform":"Semanticscholar","paperid":null,"PeriodicalName":"Australian Prescriber","FirstCategoryId":"1085","ListUrlMain":"https://doi.org/10.18773/austprescr.2025.037","RegionNum":0,"RegionCategory":null,"ArticlePicture":[],"TitleCN":null,"AbstractTextCN":null,"PMCID":null,"EPubDate":"","PubModel":"","JCR":"Q2","JCRName":"PHARMACOLOGY & PHARMACY","Score":null,"Total":0}
引用次数: 0

摘要

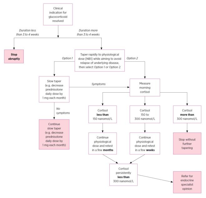
糖皮质激素可以突然停止,而不是逐渐减少,在病人开了他们少于3至4周。长期使用糖皮质激素(超过3 - 4周)可导致下丘脑-垂体-肾上腺(HPA)轴抑制,需要逐渐停止(逐渐减少)以防止肾上腺功能不全的后果。对于一些长期使用糖皮质激素的患者,可以在不检测血清皮质醇浓度的情况下逐渐减少和停止剂量。对于一些长期使用糖皮质激素的患者,晨间血清皮质醇测试可用于评估HPA轴恢复情况并指导停用糖皮质激素。对于长期服用生生性糖皮质激素的患者,可能需要用促肾上腺皮质激素刺激试验进一步检测HPA轴,并转诊到内分泌科。
本文章由计算机程序翻译,如有差异,请以英文原文为准。

Practical guidance for stopping glucocorticoids.

Practical guidance for stopping glucocorticoids.

Practical guidance for stopping glucocorticoids.

Glucocorticoids can be stopped abruptly, without tapering, in patients prescribed them for less than 3 to 4 weeks. Prolonged glucocorticoid use (more than 3 to 4 weeks) can cause hypothalamic-pituitary-adrenal (HPA) axis suppression, necessitating gradual stopping (tapering) to prevent the consequences of adrenal insufficiency. For some patients on prolonged glucocorticoids, the dosage can be tapered and stopped without testing serum cortisol concentrations. For some patients on prolonged glucocorticoids, morning serum cortisol testing can be used to assess HPA axis recovery and guide glucocorticoid cessation. Further testing of the HPA axis, with an adrenocorticotrophic hormone stimulation test, and referral to endocrinology services may be required in patients with repeated low cortisol concentrations despite a prolonged period at a physiological glucocorticoid dose.

求助全文
通过发布文献求助,成功后即可免费获取论文全文。 去求助
来源期刊
Australian Prescriber
Australian Prescriber MEDICINE, GENERAL & INTERNAL-PHARMACOLOGY & PHARMACY
CiteScore
3.80
自引率
7.40%
发文量
71
审稿时长
>12 weeks
期刊介绍: Australian Prescriber is Australia''s free, national, independent journal of drugs and therapeutics. It is published every two months online. Our purpose is to help health professionals make informed choices when prescribing, including whether to prescribe a drug or not. To do this we provide independent, reliable and accessible information. As well as publishing short didactic reviews, we facilitate debate about complex, controversial or uncertain therapeutic areas. We are part of NPS MedicineWise, an independent, non-profit organisation providing medicines information and resources for health professionals, and stakeholders involved in the quality use of medicines. NPS MedicineWise is funded by the Australian Government Department of Health.
×
引用
GB/T 7714-2015
复制
MLA
复制
APA
复制
导出至
BibTeX EndNote RefMan NoteFirst NoteExpress
×
提示
您的信息不完整,为了账户安全,请先补充。
现在去补充
×
提示
您因"违规操作"
具体请查看互助需知
我知道了
×
提示
确定
请完成安全验证×
copy
已复制链接
快去分享给好友吧!
我知道了
右上角分享
点击右上角分享
0
联系我们:info@booksci.cn Book学术提供免费学术资源搜索服务,方便国内外学者检索中英文文献。致力于提供最便捷和优质的服务体验。 Copyright © 2023 布克学术 All rights reserved.
京ICP备2023020795号-1
ghs 京公网安备 11010802042870号
Book学术文献互助
Book学术文献互助群
群 号:604180095
Book学术官方微信