生活方式医学在医疗保健实践中的循证实施:一个研究议程。

IF 4.3 3区 医学 Q1 PRIMARY HEALTH CARE
Rimke C Vos, L A D M van Osch, J H M van Bilsen, M J Knapen, A W M Evers, M T E Hopman, L A L M Kiemeney, S Wopereis, Niels H Chavannes, Jessica C Kiefte-de Jong, Jochen Mierau, Stef Kremers
{"title":"生活方式医学在医疗保健实践中的循证实施:一个研究议程。","authors":"Rimke C Vos, L A D M van Osch, J H M van Bilsen, M J Knapen, A W M Evers, M T E Hopman, L A L M Kiemeney, S Wopereis, Niels H Chavannes, Jessica C Kiefte-de Jong, Jochen Mierau, Stef Kremers","doi":"10.1136/fmch-2025-003324","DOIUrl":null,"url":null,"abstract":"<p><p>In recent years, significant insights have been gathered into the effectiveness of lifestyle interventions in the treatment of chronic non-communicable diseases (NCD). To speed up the implementation of evidence-based lifestyle medicine, we developed a research agenda in collaboration with Dutch experts in treating NCD, using a hybrid Delphi approach. The research agenda focuses on four key themes: (1) promoting sustainable behavioural change at patient, healthcare professional and organisational levels; (2) optimising research designs, methodology and outcomes for the evaluation of effectiveness and implementation of lifestyle medicine modalities in healthcare practice; (3) elucidating biological mechanisms underlying successful lifestyle interventions and (4) advancing data infrastructure to ensure accessible data for citizens, healthcare professionals, researchers and health insurers for monitoring and evaluation of health and lifestyle outcomes. Collectively, the identified knowledge questions across these four themes provide guidance for (applied) research towards lifestyle medicine in healthcare.</p>","PeriodicalId":44590,"journal":{"name":"Family Medicine and Community Health","volume":"13 3","pages":""},"PeriodicalIF":4.3000,"publicationDate":"2025-09-01","publicationTypes":"Journal Article","fieldsOfStudy":null,"isOpenAccess":false,"openAccessPdf":"https://www.ncbi.nlm.nih.gov/pmc/articles/PMC12406807/pdf/","citationCount":"0","resultStr":"{\"title\":\"Evidence-based implementation of lifestyle medicine in healthcare practice: a research agenda.\",\"authors\":\"Rimke C Vos, L A D M van Osch, J H M van Bilsen, M J Knapen, A W M Evers, M T E Hopman, L A L M Kiemeney, S Wopereis, Niels H Chavannes, Jessica C Kiefte-de Jong, Jochen Mierau, Stef Kremers\",\"doi\":\"10.1136/fmch-2025-003324\",\"DOIUrl\":null,\"url\":null,\"abstract\":\"<p><p>In recent years, significant insights have been gathered into the effectiveness of lifestyle interventions in the treatment of chronic non-communicable diseases (NCD). To speed up the implementation of evidence-based lifestyle medicine, we developed a research agenda in collaboration with Dutch experts in treating NCD, using a hybrid Delphi approach. The research agenda focuses on four key themes: (1) promoting sustainable behavioural change at patient, healthcare professional and organisational levels; (2) optimising research designs, methodology and outcomes for the evaluation of effectiveness and implementation of lifestyle medicine modalities in healthcare practice; (3) elucidating biological mechanisms underlying successful lifestyle interventions and (4) advancing data infrastructure to ensure accessible data for citizens, healthcare professionals, researchers and health insurers for monitoring and evaluation of health and lifestyle outcomes. Collectively, the identified knowledge questions across these four themes provide guidance for (applied) research towards lifestyle medicine in healthcare.</p>\",\"PeriodicalId\":44590,\"journal\":{\"name\":\"Family Medicine and Community Health\",\"volume\":\"13 3\",\"pages\":\"\"},\"PeriodicalIF\":4.3000,\"publicationDate\":\"2025-09-01\",\"publicationTypes\":\"Journal Article\",\"fieldsOfStudy\":null,\"isOpenAccess\":false,\"openAccessPdf\":\"https://www.ncbi.nlm.nih.gov/pmc/articles/PMC12406807/pdf/\",\"citationCount\":\"0\",\"resultStr\":null,\"platform\":\"Semanticscholar\",\"paperid\":null,\"PeriodicalName\":\"Family Medicine and Community Health\",\"FirstCategoryId\":\"3\",\"ListUrlMain\":\"https://doi.org/10.1136/fmch-2025-003324\",\"RegionNum\":3,\"RegionCategory\":\"医学\",\"ArticlePicture\":[],\"TitleCN\":null,\"AbstractTextCN\":null,\"PMCID\":null,\"EPubDate\":\"\",\"PubModel\":\"\",\"JCR\":\"Q1\",\"JCRName\":\"PRIMARY HEALTH CARE\",\"Score\":null,\"Total\":0}","platform":"Semanticscholar","paperid":null,"PeriodicalName":"Family Medicine and Community Health","FirstCategoryId":"3","ListUrlMain":"https://doi.org/10.1136/fmch-2025-003324","RegionNum":3,"RegionCategory":"医学","ArticlePicture":[],"TitleCN":null,"AbstractTextCN":null,"PMCID":null,"EPubDate":"","PubModel":"","JCR":"Q1","JCRName":"PRIMARY HEALTH CARE","Score":null,"Total":0}
引用次数: 0

摘要

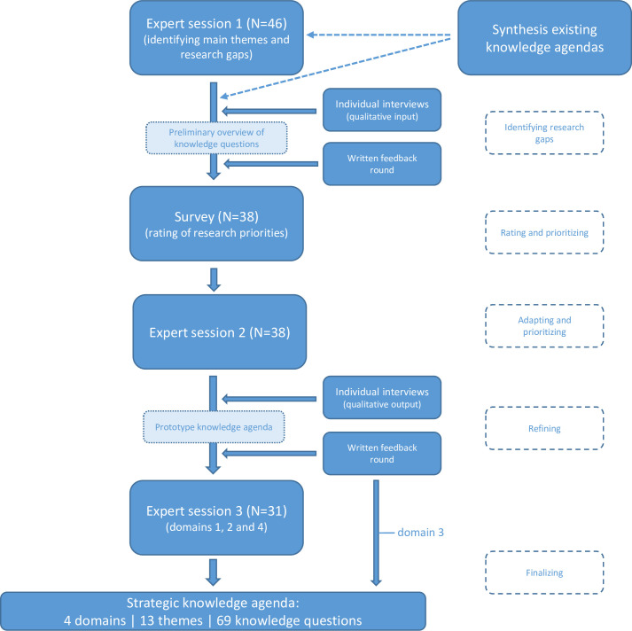
近年来,人们对生活方式干预治疗慢性非传染性疾病的有效性有了重要认识。为了加快循证生活方式医学的实施,我们与荷兰非传染性疾病治疗专家合作制定了一项研究议程,采用混合德尔菲方法。研究议程集中于四个关键主题:(1)促进患者、医疗专业人员和组织层面的可持续行为改变;(2)优化研究设计、方法和结果,以评估医疗保健实践中生活方式医学模式的有效性和实施;(3)阐明成功的生活方式干预措施背后的生物学机制;(4)推进数据基础设施,确保公民、保健专业人员、研究人员和健康保险公司能够获得数据,以监测和评估健康和生活方式的结果。总的来说,这四个主题中确定的知识问题为医疗保健中生活方式医学的(应用)研究提供了指导。
本文章由计算机程序翻译,如有差异,请以英文原文为准。

Evidence-based implementation of lifestyle medicine in healthcare practice: a research agenda.

Evidence-based implementation of lifestyle medicine in healthcare practice: a research agenda.

In recent years, significant insights have been gathered into the effectiveness of lifestyle interventions in the treatment of chronic non-communicable diseases (NCD). To speed up the implementation of evidence-based lifestyle medicine, we developed a research agenda in collaboration with Dutch experts in treating NCD, using a hybrid Delphi approach. The research agenda focuses on four key themes: (1) promoting sustainable behavioural change at patient, healthcare professional and organisational levels; (2) optimising research designs, methodology and outcomes for the evaluation of effectiveness and implementation of lifestyle medicine modalities in healthcare practice; (3) elucidating biological mechanisms underlying successful lifestyle interventions and (4) advancing data infrastructure to ensure accessible data for citizens, healthcare professionals, researchers and health insurers for monitoring and evaluation of health and lifestyle outcomes. Collectively, the identified knowledge questions across these four themes provide guidance for (applied) research towards lifestyle medicine in healthcare.

求助全文
通过发布文献求助,成功后即可免费获取论文全文。 去求助
来源期刊
CiteScore
9.70
自引率
0.00%
发文量
27
审稿时长
19 weeks
期刊介绍: Family Medicine and Community Health (FMCH) is a peer-reviewed, open-access journal focusing on the topics of family medicine, general practice and community health. FMCH strives to be a leading international journal that promotes ‘Health Care for All’ through disseminating novel knowledge and best practices in primary care, family medicine, and community health. FMCH publishes original research, review, methodology, commentary, reflection, and case-study from the lens of population health. FMCH’s Asian Focus section features reports of family medicine development in the Asia-pacific region. FMCH aims to be an exemplary forum for the timely communication of medical knowledge and skills with the goal of promoting improved health care through the practice of family and community-based medicine globally. FMCH aims to serve a diverse audience including researchers, educators, policymakers and leaders of family medicine and community health. We also aim to provide content relevant for researchers working on population health, epidemiology, public policy, disease control and management, preventative medicine and disease burden. FMCH does not impose any article processing charges (APC) or submission charges.
×
引用
GB/T 7714-2015
复制
MLA
复制
APA
复制
导出至
BibTeX EndNote RefMan NoteFirst NoteExpress
×
提示
您的信息不完整,为了账户安全,请先补充。
现在去补充
×
提示
您因"违规操作"
具体请查看互助需知
我知道了
×
提示
确定
请完成安全验证×
copy
已复制链接
快去分享给好友吧!
我知道了
右上角分享
点击右上角分享
0
联系我们:info@booksci.cn Book学术提供免费学术资源搜索服务,方便国内外学者检索中英文文献。致力于提供最便捷和优质的服务体验。 Copyright © 2023 布克学术 All rights reserved.
京ICP备2023020795号-1
ghs 京公网安备 11010802042870号
Book学术文献互助
Book学术文献互助群
群 号:604180095
Book学术官方微信