活的和灭活的嗜粘阿克曼氏菌通过微生物代谢串扰减轻禽类高尿酸血症的肠肾轴调节。

IF 4.6 2区 生物学 Q1 MICROBIOLOGY
mSystems Pub Date : 2025-09-23 Epub Date: 2025-08-29 DOI:10.1128/msystems.00773-25
Yang Fu, Jiaqing Chen, Qingyun Cao, Shanshan Zhu, Wenjing Chen, Haotong Luo, Yue Zhao, Lukuyu A Bernard, Xue Wang, Qiang Tu, Youming Zhang, Xianzhi Jiang, Ling Yang, Wence Wang
{"title":"活的和灭活的嗜粘阿克曼氏菌通过微生物代谢串扰减轻禽类高尿酸血症的肠肾轴调节。","authors":"Yang Fu, Jiaqing Chen, Qingyun Cao, Shanshan Zhu, Wenjing Chen, Haotong Luo, Yue Zhao, Lukuyu A Bernard, Xue Wang, Qiang Tu, Youming Zhang, Xianzhi Jiang, Ling Yang, Wence Wang","doi":"10.1128/msystems.00773-25","DOIUrl":null,"url":null,"abstract":"<p><p>Hyperuricemia (HUA) has become the fourth most important health-threatening risk factor after hypertension, hyperglycemia, and hyperlipidemia, but the efficacy of existing uric acid-lowering treatments (ULT) is poor, and there is an urgent need to explore novel ULT strategies. <i>Akkermansia muciniphila</i> (<i>A. muciniphila</i>), a next-generation probiotic, shows promise in promoting intestinal homeostasis and metabolic regulation. Previous studies have demonstrated the potential application of <i>A. muciniphila</i> in ULT, but its specific mechanism has not been elucidated. In this study, we isolated a strain of <i>A. muciniphila</i>, named K101, from the cecum of goslings. <i>In vitro</i> experiments showed that K101 directly degrades uric acid, suggesting a potential microbial-metabolic crosstalk mechanism for anti-HUA. <i>In vivo</i> experiments showed that K101 increased the abundance of uric acid metabolism-related microbiota, such as <i>A. muciniphila</i> and <i>Lactobacillus</i>. Functionally, K101 synergistically promoted uric acid excretion by activating the intestinal excretory protein ABCG2 and inhibiting the renal uric acid reabsorption protein GLUT9. In addition, K101 provides a stable environment for uric acid metabolism by inhibiting renal inflammatory responses. Overall, <i>A. muciniphila</i> K101 exerts anti-HUA effects by remodeling the intestinal microbiota and excretion of uric acid through the gut-renal axis. This study offers new insights into microbial-metabolic crosstalk in uric acid metabolism in <i>A. muciniphila</i> and identifies potential targets for gout prevention and ULT strategy development.IMPORTANCEThe rising prevalence of hyperuricemia (HUA) underscores the need for new therapies and treatment approaches. Our study highlights the developmental and therapeutic potential of natural uric acid-degrading bacteria discovered in the avian gut, expanding the range of bacteria with possible medical applications. Another key finding is the notable efficacy of microbiota metabolites in alleviating HUA. While the underlying mechanisms warrant further investigation, these findings offer promising insights into microbiota-based therapeutics.</p>","PeriodicalId":18819,"journal":{"name":"mSystems","volume":" ","pages":"e0077325"},"PeriodicalIF":4.6000,"publicationDate":"2025-09-23","publicationTypes":"Journal Article","fieldsOfStudy":null,"isOpenAccess":false,"openAccessPdf":"https://www.ncbi.nlm.nih.gov/pmc/articles/PMC12455951/pdf/","citationCount":"0","resultStr":"{\"title\":\"Gut-kidney axis modulation by viable and inactivated <i>Akkermansia muciniphila</i> mitigates avian hyperuricemia through microbial-metabolic crosstalk.\",\"authors\":\"Yang Fu, Jiaqing Chen, Qingyun Cao, Shanshan Zhu, Wenjing Chen, Haotong Luo, Yue Zhao, Lukuyu A Bernard, Xue Wang, Qiang Tu, Youming Zhang, Xianzhi Jiang, Ling Yang, Wence Wang\",\"doi\":\"10.1128/msystems.00773-25\",\"DOIUrl\":null,\"url\":null,\"abstract\":\"<p><p>Hyperuricemia (HUA) has become the fourth most important health-threatening risk factor after hypertension, hyperglycemia, and hyperlipidemia, but the efficacy of existing uric acid-lowering treatments (ULT) is poor, and there is an urgent need to explore novel ULT strategies. <i>Akkermansia muciniphila</i> (<i>A. muciniphila</i>), a next-generation probiotic, shows promise in promoting intestinal homeostasis and metabolic regulation. Previous studies have demonstrated the potential application of <i>A. muciniphila</i> in ULT, but its specific mechanism has not been elucidated. In this study, we isolated a strain of <i>A. muciniphila</i>, named K101, from the cecum of goslings. <i>In vitro</i> experiments showed that K101 directly degrades uric acid, suggesting a potential microbial-metabolic crosstalk mechanism for anti-HUA. <i>In vivo</i> experiments showed that K101 increased the abundance of uric acid metabolism-related microbiota, such as <i>A. muciniphila</i> and <i>Lactobacillus</i>. Functionally, K101 synergistically promoted uric acid excretion by activating the intestinal excretory protein ABCG2 and inhibiting the renal uric acid reabsorption protein GLUT9. In addition, K101 provides a stable environment for uric acid metabolism by inhibiting renal inflammatory responses. Overall, <i>A. muciniphila</i> K101 exerts anti-HUA effects by remodeling the intestinal microbiota and excretion of uric acid through the gut-renal axis. This study offers new insights into microbial-metabolic crosstalk in uric acid metabolism in <i>A. muciniphila</i> and identifies potential targets for gout prevention and ULT strategy development.IMPORTANCEThe rising prevalence of hyperuricemia (HUA) underscores the need for new therapies and treatment approaches. Our study highlights the developmental and therapeutic potential of natural uric acid-degrading bacteria discovered in the avian gut, expanding the range of bacteria with possible medical applications. Another key finding is the notable efficacy of microbiota metabolites in alleviating HUA. While the underlying mechanisms warrant further investigation, these findings offer promising insights into microbiota-based therapeutics.</p>\",\"PeriodicalId\":18819,\"journal\":{\"name\":\"mSystems\",\"volume\":\" \",\"pages\":\"e0077325\"},\"PeriodicalIF\":4.6000,\"publicationDate\":\"2025-09-23\",\"publicationTypes\":\"Journal Article\",\"fieldsOfStudy\":null,\"isOpenAccess\":false,\"openAccessPdf\":\"https://www.ncbi.nlm.nih.gov/pmc/articles/PMC12455951/pdf/\",\"citationCount\":\"0\",\"resultStr\":null,\"platform\":\"Semanticscholar\",\"paperid\":null,\"PeriodicalName\":\"mSystems\",\"FirstCategoryId\":\"99\",\"ListUrlMain\":\"https://doi.org/10.1128/msystems.00773-25\",\"RegionNum\":2,\"RegionCategory\":\"生物学\",\"ArticlePicture\":[],\"TitleCN\":null,\"AbstractTextCN\":null,\"PMCID\":null,\"EPubDate\":\"2025/8/29 0:00:00\",\"PubModel\":\"Epub\",\"JCR\":\"Q1\",\"JCRName\":\"MICROBIOLOGY\",\"Score\":null,\"Total\":0}","platform":"Semanticscholar","paperid":null,"PeriodicalName":"mSystems","FirstCategoryId":"99","ListUrlMain":"https://doi.org/10.1128/msystems.00773-25","RegionNum":2,"RegionCategory":"生物学","ArticlePicture":[],"TitleCN":null,"AbstractTextCN":null,"PMCID":null,"EPubDate":"2025/8/29 0:00:00","PubModel":"Epub","JCR":"Q1","JCRName":"MICROBIOLOGY","Score":null,"Total":0}
引用次数: 0

摘要

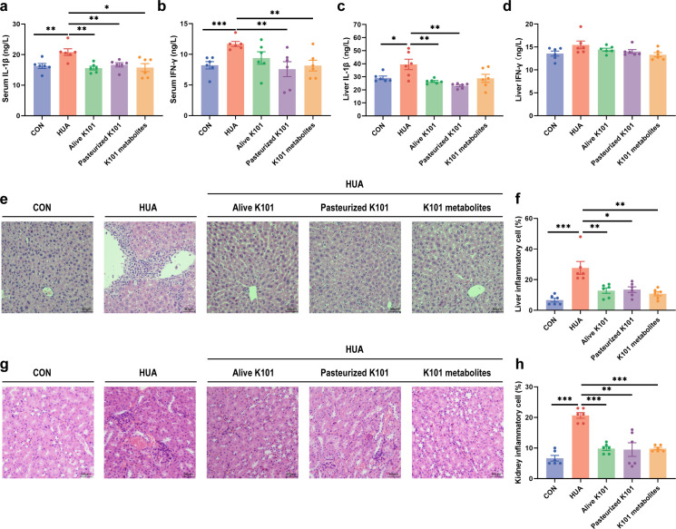
高尿酸血症(HUA)已成为继高血压、高血糖和高脂血症之后的第四大健康威胁因素,但现有降尿酸治疗(ULT)的疗效较差,迫切需要探索新的降尿酸治疗策略。muciniphila是一种新一代益生菌,具有促进肠道内稳态和代谢调节的作用。以往的研究已经证实嗜粘液芽孢杆菌在ULT中的潜在应用,但其具体机制尚未阐明。在本研究中,我们从雏鹅的盲肠中分离出一株嗜粘液芽胞杆菌,命名为K101。体外实验表明,K101可直接降解尿酸,提示其抗hua的潜在微生物代谢串扰机制。体内实验表明,K101增加了尿酸代谢相关微生物群的丰度,如嗜muciniphila和乳杆菌。功能上,K101通过激活肠道排泄蛋白ABCG2和抑制肾脏尿酸重吸收蛋白GLUT9协同促进尿酸排泄。此外,K101通过抑制肾脏炎症反应为尿酸代谢提供稳定的环境。总的来说,嗜muciniphila K101通过重塑肠道菌群和通过肠-肾轴排泄尿酸来发挥抗hua作用。该研究为嗜muciniphila尿酸代谢中的微生物代谢串扰提供了新的见解,并确定了痛风预防和ULT策略开发的潜在靶点。高尿酸血症(HUA)患病率的上升强调了对新疗法和治疗方法的需求。我们的研究强调了在禽类肠道中发现的天然尿酸降解细菌的发育和治疗潜力,扩大了具有可能医学应用的细菌范围。另一个重要发现是微生物代谢物在缓解HUA方面的显着功效。虽然潜在的机制有待进一步研究,但这些发现为基于微生物群的治疗提供了有希望的见解。
本文章由计算机程序翻译,如有差异,请以英文原文为准。

Gut-kidney axis modulation by viable and inactivated <i>Akkermansia muciniphila</i> mitigates avian hyperuricemia through microbial-metabolic crosstalk.

Gut-kidney axis modulation by viable and inactivated <i>Akkermansia muciniphila</i> mitigates avian hyperuricemia through microbial-metabolic crosstalk.

Gut-kidney axis modulation by viable and inactivated <i>Akkermansia muciniphila</i> mitigates avian hyperuricemia through microbial-metabolic crosstalk.

Gut-kidney axis modulation by viable and inactivated Akkermansia muciniphila mitigates avian hyperuricemia through microbial-metabolic crosstalk.

Hyperuricemia (HUA) has become the fourth most important health-threatening risk factor after hypertension, hyperglycemia, and hyperlipidemia, but the efficacy of existing uric acid-lowering treatments (ULT) is poor, and there is an urgent need to explore novel ULT strategies. Akkermansia muciniphila (A. muciniphila), a next-generation probiotic, shows promise in promoting intestinal homeostasis and metabolic regulation. Previous studies have demonstrated the potential application of A. muciniphila in ULT, but its specific mechanism has not been elucidated. In this study, we isolated a strain of A. muciniphila, named K101, from the cecum of goslings. In vitro experiments showed that K101 directly degrades uric acid, suggesting a potential microbial-metabolic crosstalk mechanism for anti-HUA. In vivo experiments showed that K101 increased the abundance of uric acid metabolism-related microbiota, such as A. muciniphila and Lactobacillus. Functionally, K101 synergistically promoted uric acid excretion by activating the intestinal excretory protein ABCG2 and inhibiting the renal uric acid reabsorption protein GLUT9. In addition, K101 provides a stable environment for uric acid metabolism by inhibiting renal inflammatory responses. Overall, A. muciniphila K101 exerts anti-HUA effects by remodeling the intestinal microbiota and excretion of uric acid through the gut-renal axis. This study offers new insights into microbial-metabolic crosstalk in uric acid metabolism in A. muciniphila and identifies potential targets for gout prevention and ULT strategy development.IMPORTANCEThe rising prevalence of hyperuricemia (HUA) underscores the need for new therapies and treatment approaches. Our study highlights the developmental and therapeutic potential of natural uric acid-degrading bacteria discovered in the avian gut, expanding the range of bacteria with possible medical applications. Another key finding is the notable efficacy of microbiota metabolites in alleviating HUA. While the underlying mechanisms warrant further investigation, these findings offer promising insights into microbiota-based therapeutics.

求助全文
通过发布文献求助,成功后即可免费获取论文全文。 去求助
来源期刊
mSystems
mSystems Biochemistry, Genetics and Molecular Biology-Biochemistry
CiteScore
10.50
自引率
3.10%
发文量
308
审稿时长
13 weeks
期刊介绍: mSystems™ will publish preeminent work that stems from applying technologies for high-throughput analyses to achieve insights into the metabolic and regulatory systems at the scale of both the single cell and microbial communities. The scope of mSystems™ encompasses all important biological and biochemical findings drawn from analyses of large data sets, as well as new computational approaches for deriving these insights. mSystems™ will welcome submissions from researchers who focus on the microbiome, genomics, metagenomics, transcriptomics, metabolomics, proteomics, glycomics, bioinformatics, and computational microbiology. mSystems™ will provide streamlined decisions, while carrying on ASM''s tradition of rigorous peer review.
×
引用
GB/T 7714-2015
复制
MLA
复制
APA
复制
导出至
BibTeX EndNote RefMan NoteFirst NoteExpress
×
提示
您的信息不完整,为了账户安全,请先补充。
现在去补充
×
提示
您因"违规操作"
具体请查看互助需知
我知道了
×
提示
确定
请完成安全验证×
copy
已复制链接
快去分享给好友吧!
我知道了
右上角分享
点击右上角分享
0
联系我们:info@booksci.cn Book学术提供免费学术资源搜索服务,方便国内外学者检索中英文文献。致力于提供最便捷和优质的服务体验。 Copyright © 2023 布克学术 All rights reserved.
京ICP备2023020795号-1
ghs 京公网安备 11010802042870号
Book学术文献互助
Book学术文献互助群
群 号:604180095
Book学术官方微信