sp1诱导的LncRNA ZFAS1通过AKT/mTOR信号通路参与胃癌细胞增殖和迁移

IF 1.5 4区 生物学 Q4 BIOTECHNOLOGY & APPLIED MICROBIOLOGY
Ying Li, Yu Wang, Jun Gao, Weiran Xu, Yingkai Wang, Fan Zhang
{"title":"sp1诱导的LncRNA ZFAS1通过AKT/mTOR信号通路参与胃癌细胞增殖和迁移","authors":"Ying Li, Yu Wang, Jun Gao, Weiran Xu, Yingkai Wang, Fan Zhang","doi":"10.30498/ijb.2025.504573.4071","DOIUrl":null,"url":null,"abstract":"<p><strong>Background: </strong></p><p><strong>Objectives: </strong>This study aimed to investigate the role of lncRNA ZFAS1 in gastric cancer progression, focusing on its regulation by SP1 and its impact on the AKT/mTOR signaling pathway. By exploring ZFAS1's effects on cell proliferation, migration, and apoptosis, we sought to uncover its molecular mechanisms and potential as a therapeutic target.</p><p><strong>Materials and methods: </strong>We evaluated ZFAS1 expression in gastric cancer cells (SGC7901) by RT-qPCR and compared it with GES-1 cells. The LnCAR database provided insight into ZFAS1 levels in STAD compared to normal tissue. To knockdown ZFAS1 in SGC7901 cells, we transfected the cells with si-ZFAS1 #1-3 (small interfering RNAs targeting ZFAS1), and si-ZFAS1-2 was found to have the highest knockdown efficiency. Then, the effect of ZFAS1 knockdown on cell invasion, migration and proliferation was evaluated using transwell invasion, wound healing assays, CCK8 and flow cytometry. In addition, ZFAS1 promoter regions were examined using the JASPAR database and subsequent ChIP assays to understand SP1 transcription factor binding. The effect of ZFAS1 on the AKT/mTOR pathway was clarified using Western blotting.</p><p><strong>Results: </strong>SGC7901 cells were shown to have increased ZFAS1 expression, which was linked to a poor prognosis for gastric cancer. Knockdown of ZFAS1 in SGC7901 cells inhibited cell invasion, migration and proliferation and induced apoptosis. In addition, SP1 was found to upregulate ZFAS1 transcription by binding to its promoter region. ZFAS1 knockdown resulted in a significant reduction of AKT/mTOR pathway components, including p-AKT, AKT, p-mTOR, and mTOR. When the AKT activator SC79 was introduced, the repressive effects of ZFAS1 knockdown on cell invasion, migration, proliferation, and AKT/mTOR signaling were partially reversed.</p><p><strong>Conclusions: </strong>Our results highlight the pivotal role of ZFAS1 in gastric cancer cell malignancy, which inhibits the activation of the AKT/mTOR pathway. The regulatory involvement of SP1 in ZFAS1 transcription provides a novel understanding of the molecular mechanisms driving cancer progression and offers potential therapeutic avenues by suggesting that further research could focus on developing targeted therapies that modulate ZFAS1 expression or activity, which may lead to more effective treatment options for gastric cancer patients in the future.</p>","PeriodicalId":14492,"journal":{"name":"Iranian Journal of Biotechnology","volume":"23 2","pages":"e4071"},"PeriodicalIF":1.5000,"publicationDate":"2025-04-01","publicationTypes":"Journal Article","fieldsOfStudy":null,"isOpenAccess":false,"openAccessPdf":"https://www.ncbi.nlm.nih.gov/pmc/articles/PMC12374122/pdf/","citationCount":"0","resultStr":"{\"title\":\"SP1-Induced LncRNA ZFAS1 Contributes to Cell Proliferation and Migration in Gastric Cancer through AKT/mTOR Signaling.\",\"authors\":\"Ying Li, Yu Wang, Jun Gao, Weiran Xu, Yingkai Wang, Fan Zhang\",\"doi\":\"10.30498/ijb.2025.504573.4071\",\"DOIUrl\":null,\"url\":null,\"abstract\":\"<p><strong>Background: </strong></p><p><strong>Objectives: </strong>This study aimed to investigate the role of lncRNA ZFAS1 in gastric cancer progression, focusing on its regulation by SP1 and its impact on the AKT/mTOR signaling pathway. By exploring ZFAS1's effects on cell proliferation, migration, and apoptosis, we sought to uncover its molecular mechanisms and potential as a therapeutic target.</p><p><strong>Materials and methods: </strong>We evaluated ZFAS1 expression in gastric cancer cells (SGC7901) by RT-qPCR and compared it with GES-1 cells. The LnCAR database provided insight into ZFAS1 levels in STAD compared to normal tissue. To knockdown ZFAS1 in SGC7901 cells, we transfected the cells with si-ZFAS1 #1-3 (small interfering RNAs targeting ZFAS1), and si-ZFAS1-2 was found to have the highest knockdown efficiency. Then, the effect of ZFAS1 knockdown on cell invasion, migration and proliferation was evaluated using transwell invasion, wound healing assays, CCK8 and flow cytometry. In addition, ZFAS1 promoter regions were examined using the JASPAR database and subsequent ChIP assays to understand SP1 transcription factor binding. The effect of ZFAS1 on the AKT/mTOR pathway was clarified using Western blotting.</p><p><strong>Results: </strong>SGC7901 cells were shown to have increased ZFAS1 expression, which was linked to a poor prognosis for gastric cancer. Knockdown of ZFAS1 in SGC7901 cells inhibited cell invasion, migration and proliferation and induced apoptosis. In addition, SP1 was found to upregulate ZFAS1 transcription by binding to its promoter region. ZFAS1 knockdown resulted in a significant reduction of AKT/mTOR pathway components, including p-AKT, AKT, p-mTOR, and mTOR. When the AKT activator SC79 was introduced, the repressive effects of ZFAS1 knockdown on cell invasion, migration, proliferation, and AKT/mTOR signaling were partially reversed.</p><p><strong>Conclusions: </strong>Our results highlight the pivotal role of ZFAS1 in gastric cancer cell malignancy, which inhibits the activation of the AKT/mTOR pathway. The regulatory involvement of SP1 in ZFAS1 transcription provides a novel understanding of the molecular mechanisms driving cancer progression and offers potential therapeutic avenues by suggesting that further research could focus on developing targeted therapies that modulate ZFAS1 expression or activity, which may lead to more effective treatment options for gastric cancer patients in the future.</p>\",\"PeriodicalId\":14492,\"journal\":{\"name\":\"Iranian Journal of Biotechnology\",\"volume\":\"23 2\",\"pages\":\"e4071\"},\"PeriodicalIF\":1.5000,\"publicationDate\":\"2025-04-01\",\"publicationTypes\":\"Journal Article\",\"fieldsOfStudy\":null,\"isOpenAccess\":false,\"openAccessPdf\":\"https://www.ncbi.nlm.nih.gov/pmc/articles/PMC12374122/pdf/\",\"citationCount\":\"0\",\"resultStr\":null,\"platform\":\"Semanticscholar\",\"paperid\":null,\"PeriodicalName\":\"Iranian Journal of Biotechnology\",\"FirstCategoryId\":\"5\",\"ListUrlMain\":\"https://doi.org/10.30498/ijb.2025.504573.4071\",\"RegionNum\":4,\"RegionCategory\":\"生物学\",\"ArticlePicture\":[],\"TitleCN\":null,\"AbstractTextCN\":null,\"PMCID\":null,\"EPubDate\":\"\",\"PubModel\":\"\",\"JCR\":\"Q4\",\"JCRName\":\"BIOTECHNOLOGY & APPLIED MICROBIOLOGY\",\"Score\":null,\"Total\":0}","platform":"Semanticscholar","paperid":null,"PeriodicalName":"Iranian Journal of Biotechnology","FirstCategoryId":"5","ListUrlMain":"https://doi.org/10.30498/ijb.2025.504573.4071","RegionNum":4,"RegionCategory":"生物学","ArticlePicture":[],"TitleCN":null,"AbstractTextCN":null,"PMCID":null,"EPubDate":"","PubModel":"","JCR":"Q4","JCRName":"BIOTECHNOLOGY & APPLIED MICROBIOLOGY","Score":null,"Total":0}
引用次数: 0

摘要

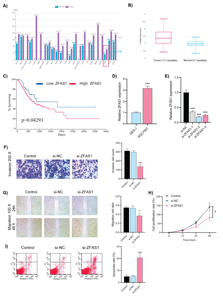
背景:目的:本研究旨在探讨lncRNA ZFAS1在胃癌进展中的作用,重点研究其受SP1调控及其对AKT/mTOR信号通路的影响。通过探索ZFAS1对细胞增殖、迁移和凋亡的影响,我们试图揭示其分子机制和作为治疗靶点的潜力。材料与方法:采用RT-qPCR法检测胃癌细胞(SGC7901)中ZFAS1的表达,并与GES-1细胞进行比较。LnCAR数据库提供了与正常组织相比,STAD中ZFAS1水平的深入了解。为了敲除SGC7901细胞中的ZFAS1,我们转染了si-ZFAS1 #1-3(靶向ZFAS1的小干扰rna)细胞,发现si-ZFAS1-2具有最高的敲除效率。然后,通过transwell侵袭、创面愈合、CCK8和流式细胞术评估ZFAS1敲低对细胞侵袭、迁移和增殖的影响。此外,使用JASPAR数据库和随后的ChIP检测ZFAS1启动子区域,以了解SP1转录因子结合。Western blotting分析ZFAS1对AKT/mTOR通路的影响。结果:SGC7901细胞ZFAS1表达升高,与胃癌预后不良有关。ZFAS1在SGC7901细胞中表达下调,抑制细胞侵袭、迁移和增殖,诱导细胞凋亡。此外,SP1被发现通过结合ZFAS1的启动子区域上调ZFAS1的转录。ZFAS1敲低导致AKT/mTOR通路组分显著降低,包括p-AKT、AKT、p-mTOR和mTOR。当引入AKT激活剂SC79时,ZFAS1敲低对细胞侵袭、迁移、增殖和AKT/mTOR信号传导的抑制作用部分逆转。结论:我们的研究结果突出了ZFAS1在胃癌细胞恶性肿瘤中的关键作用,它抑制AKT/mTOR通路的激活。SP1对ZFAS1转录的调控参与为癌症进展的分子机制提供了新的认识,并提供了潜在的治疗途径,表明进一步的研究可以集中在开发调节ZFAS1表达或活性的靶向治疗上,这可能会为胃癌患者带来更有效的治疗选择。
本文章由计算机程序翻译,如有差异,请以英文原文为准。

SP1-Induced LncRNA ZFAS1 Contributes to Cell Proliferation and Migration in Gastric Cancer through AKT/mTOR Signaling.

SP1-Induced LncRNA ZFAS1 Contributes to Cell Proliferation and Migration in Gastric Cancer through AKT/mTOR Signaling.

SP1-Induced LncRNA ZFAS1 Contributes to Cell Proliferation and Migration in Gastric Cancer through AKT/mTOR Signaling.

SP1-Induced LncRNA ZFAS1 Contributes to Cell Proliferation and Migration in Gastric Cancer through AKT/mTOR Signaling.

Background:

Objectives: This study aimed to investigate the role of lncRNA ZFAS1 in gastric cancer progression, focusing on its regulation by SP1 and its impact on the AKT/mTOR signaling pathway. By exploring ZFAS1's effects on cell proliferation, migration, and apoptosis, we sought to uncover its molecular mechanisms and potential as a therapeutic target.

Materials and methods: We evaluated ZFAS1 expression in gastric cancer cells (SGC7901) by RT-qPCR and compared it with GES-1 cells. The LnCAR database provided insight into ZFAS1 levels in STAD compared to normal tissue. To knockdown ZFAS1 in SGC7901 cells, we transfected the cells with si-ZFAS1 #1-3 (small interfering RNAs targeting ZFAS1), and si-ZFAS1-2 was found to have the highest knockdown efficiency. Then, the effect of ZFAS1 knockdown on cell invasion, migration and proliferation was evaluated using transwell invasion, wound healing assays, CCK8 and flow cytometry. In addition, ZFAS1 promoter regions were examined using the JASPAR database and subsequent ChIP assays to understand SP1 transcription factor binding. The effect of ZFAS1 on the AKT/mTOR pathway was clarified using Western blotting.

Results: SGC7901 cells were shown to have increased ZFAS1 expression, which was linked to a poor prognosis for gastric cancer. Knockdown of ZFAS1 in SGC7901 cells inhibited cell invasion, migration and proliferation and induced apoptosis. In addition, SP1 was found to upregulate ZFAS1 transcription by binding to its promoter region. ZFAS1 knockdown resulted in a significant reduction of AKT/mTOR pathway components, including p-AKT, AKT, p-mTOR, and mTOR. When the AKT activator SC79 was introduced, the repressive effects of ZFAS1 knockdown on cell invasion, migration, proliferation, and AKT/mTOR signaling were partially reversed.

Conclusions: Our results highlight the pivotal role of ZFAS1 in gastric cancer cell malignancy, which inhibits the activation of the AKT/mTOR pathway. The regulatory involvement of SP1 in ZFAS1 transcription provides a novel understanding of the molecular mechanisms driving cancer progression and offers potential therapeutic avenues by suggesting that further research could focus on developing targeted therapies that modulate ZFAS1 expression or activity, which may lead to more effective treatment options for gastric cancer patients in the future.

求助全文
通过发布文献求助,成功后即可免费获取论文全文。 去求助
来源期刊
Iranian Journal of Biotechnology
Iranian Journal of Biotechnology BIOTECHNOLOGY & APPLIED MICROBIOLOGY-
CiteScore
2.60
自引率
7.70%
发文量
20
期刊介绍: Iranian Journal of Biotechnology (IJB) is published quarterly by the National Institute of Genetic Engineering and Biotechnology. IJB publishes original scientific research papers in the broad area of Biotechnology such as, Agriculture, Animal and Marine Sciences, Basic Sciences, Bioinformatics, Biosafety and Bioethics, Environment, Industry and Mining and Medical Sciences.
×
引用
GB/T 7714-2015
复制
MLA
复制
APA
复制
导出至
BibTeX EndNote RefMan NoteFirst NoteExpress
×
提示
您的信息不完整,为了账户安全,请先补充。
现在去补充
×
提示
您因"违规操作"
具体请查看互助需知
我知道了
×
提示
确定
请完成安全验证×
copy
已复制链接
快去分享给好友吧!
我知道了
右上角分享
点击右上角分享
0
联系我们:info@booksci.cn Book学术提供免费学术资源搜索服务,方便国内外学者检索中英文文献。致力于提供最便捷和优质的服务体验。 Copyright © 2023 布克学术 All rights reserved.
京ICP备2023020795号-1
ghs 京公网安备 11010802042870号
Book学术文献互助
Book学术文献互助群
群 号:604180095
Book学术官方微信