age诱导人腹主动脉瘤VSMC表型转换和巨噬细胞调节的机制。

IF 2.7 4区 医学 Q2 MEDICINE, RESEARCH & EXPERIMENTAL
Experimental Biology and Medicine Pub Date : 2025-08-07 eCollection Date: 2025-01-01 DOI:10.3389/ebm.2025.10527
Xiaoying Ma, Jinfang Xu, Huiying Sun, Jiajun Liu, Shibo Xia, Hao Zhang, Chaoyi Cui, Chao Song
{"title":"age诱导人腹主动脉瘤VSMC表型转换和巨噬细胞调节的机制。","authors":"Xiaoying Ma, Jinfang Xu, Huiying Sun, Jiajun Liu, Shibo Xia, Hao Zhang, Chaoyi Cui, Chao Song","doi":"10.3389/ebm.2025.10527","DOIUrl":null,"url":null,"abstract":"<p><p>Advanced glycation end products (AGEs) have been associated with vascular pathologies including abdominal aortic aneurysms (AAAs), although their causal role remains unclear. In this study, we observed significant accumulation of AGEs in human AAAs, particularly in cases associated with intraluminal thrombus (ILT). <i>In vitro</i>, AGE exposure induced vascular smooth muscle cell (VSMC) migration and suppressed contractility, accompanied by reduced expression of contractile markers (α-SMA and MYH11) and elevated MMP-2. This phenotypic transformation was linked to the activation of the NLRP3 inflammasome and RAGE/RhoA/ROCK signaling, and was reversible upon inhibition of RAGE, RhoA, or ROCK. In macrophages, AGE pretreatment had minimal effects on basal cytokine secretion but attenuated LPS-induced IL-6 and IL-1β release and NF-κB activation. Co-culture experiments further revealed that AGE-pretreated macrophages reduced LPS-driven pro-migratory effects on VSMCs. Spatial transcriptomics demonstrated enriched AGE-RAGE signaling in αSMA+ VSMCs and CD68+αSMA+ macrophage-like VSMCs in ILT-containing AAAs. Overall, these associative findings implicate AGE-RAGE signaling in AAA pathogenesis and warrant further investigation to establish causality.</p>","PeriodicalId":12163,"journal":{"name":"Experimental Biology and Medicine","volume":"250 ","pages":"10527"},"PeriodicalIF":2.7000,"publicationDate":"2025-08-07","publicationTypes":"Journal Article","fieldsOfStudy":null,"isOpenAccess":false,"openAccessPdf":"https://www.ncbi.nlm.nih.gov/pmc/articles/PMC12367564/pdf/","citationCount":"0","resultStr":"{\"title\":\"Mechanisms of AGE-induced VSMC phenotypic switching and macrophage modulation in human abdominal aortic aneurysms.\",\"authors\":\"Xiaoying Ma, Jinfang Xu, Huiying Sun, Jiajun Liu, Shibo Xia, Hao Zhang, Chaoyi Cui, Chao Song\",\"doi\":\"10.3389/ebm.2025.10527\",\"DOIUrl\":null,\"url\":null,\"abstract\":\"<p><p>Advanced glycation end products (AGEs) have been associated with vascular pathologies including abdominal aortic aneurysms (AAAs), although their causal role remains unclear. In this study, we observed significant accumulation of AGEs in human AAAs, particularly in cases associated with intraluminal thrombus (ILT). <i>In vitro</i>, AGE exposure induced vascular smooth muscle cell (VSMC) migration and suppressed contractility, accompanied by reduced expression of contractile markers (α-SMA and MYH11) and elevated MMP-2. This phenotypic transformation was linked to the activation of the NLRP3 inflammasome and RAGE/RhoA/ROCK signaling, and was reversible upon inhibition of RAGE, RhoA, or ROCK. In macrophages, AGE pretreatment had minimal effects on basal cytokine secretion but attenuated LPS-induced IL-6 and IL-1β release and NF-κB activation. Co-culture experiments further revealed that AGE-pretreated macrophages reduced LPS-driven pro-migratory effects on VSMCs. Spatial transcriptomics demonstrated enriched AGE-RAGE signaling in αSMA+ VSMCs and CD68+αSMA+ macrophage-like VSMCs in ILT-containing AAAs. Overall, these associative findings implicate AGE-RAGE signaling in AAA pathogenesis and warrant further investigation to establish causality.</p>\",\"PeriodicalId\":12163,\"journal\":{\"name\":\"Experimental Biology and Medicine\",\"volume\":\"250 \",\"pages\":\"10527\"},\"PeriodicalIF\":2.7000,\"publicationDate\":\"2025-08-07\",\"publicationTypes\":\"Journal Article\",\"fieldsOfStudy\":null,\"isOpenAccess\":false,\"openAccessPdf\":\"https://www.ncbi.nlm.nih.gov/pmc/articles/PMC12367564/pdf/\",\"citationCount\":\"0\",\"resultStr\":null,\"platform\":\"Semanticscholar\",\"paperid\":null,\"PeriodicalName\":\"Experimental Biology and Medicine\",\"FirstCategoryId\":\"3\",\"ListUrlMain\":\"https://doi.org/10.3389/ebm.2025.10527\",\"RegionNum\":4,\"RegionCategory\":\"医学\",\"ArticlePicture\":[],\"TitleCN\":null,\"AbstractTextCN\":null,\"PMCID\":null,\"EPubDate\":\"2025/1/1 0:00:00\",\"PubModel\":\"eCollection\",\"JCR\":\"Q2\",\"JCRName\":\"MEDICINE, RESEARCH & EXPERIMENTAL\",\"Score\":null,\"Total\":0}","platform":"Semanticscholar","paperid":null,"PeriodicalName":"Experimental Biology and Medicine","FirstCategoryId":"3","ListUrlMain":"https://doi.org/10.3389/ebm.2025.10527","RegionNum":4,"RegionCategory":"医学","ArticlePicture":[],"TitleCN":null,"AbstractTextCN":null,"PMCID":null,"EPubDate":"2025/1/1 0:00:00","PubModel":"eCollection","JCR":"Q2","JCRName":"MEDICINE, RESEARCH & EXPERIMENTAL","Score":null,"Total":0}
引用次数: 0

摘要

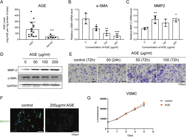
晚期糖基化终产物(AGEs)与包括腹主动脉瘤(AAAs)在内的血管病变有关,尽管其因果关系尚不清楚。在这项研究中,我们观察到人类AAAs中AGEs的显著积累,特别是在与腔内血栓(ILT)相关的病例中。在体外,AGE暴露诱导血管平滑肌细胞(VSMC)迁移,抑制收缩力,并伴有收缩标志物(α-SMA和MYH11)表达降低和MMP-2升高。这种表型转化与NLRP3炎性小体和RAGE/RhoA/ROCK信号的激活有关,并且在抑制RAGE、RhoA或ROCK后是可逆的。在巨噬细胞中,AGE预处理对基础细胞因子分泌的影响很小,但会减弱lps诱导的IL-6和IL-1β的释放以及NF-κB的激活。共培养实验进一步表明,age预处理的巨噬细胞降低了lps驱动的VSMCs的促迁移作用。空间转录组学表明,在含ilt的AAAs中,αSMA+ VSMCs和CD68+αSMA+巨噬细胞样VSMCs中AGE-RAGE信号富集。总的来说,这些相关的发现暗示了AGE-RAGE信号在AAA发病机制中,需要进一步的研究来确定因果关系。
本文章由计算机程序翻译,如有差异,请以英文原文为准。

Mechanisms of AGE-induced VSMC phenotypic switching and macrophage modulation in human abdominal aortic aneurysms.

Mechanisms of AGE-induced VSMC phenotypic switching and macrophage modulation in human abdominal aortic aneurysms.

Mechanisms of AGE-induced VSMC phenotypic switching and macrophage modulation in human abdominal aortic aneurysms.

Mechanisms of AGE-induced VSMC phenotypic switching and macrophage modulation in human abdominal aortic aneurysms.

Advanced glycation end products (AGEs) have been associated with vascular pathologies including abdominal aortic aneurysms (AAAs), although their causal role remains unclear. In this study, we observed significant accumulation of AGEs in human AAAs, particularly in cases associated with intraluminal thrombus (ILT). In vitro, AGE exposure induced vascular smooth muscle cell (VSMC) migration and suppressed contractility, accompanied by reduced expression of contractile markers (α-SMA and MYH11) and elevated MMP-2. This phenotypic transformation was linked to the activation of the NLRP3 inflammasome and RAGE/RhoA/ROCK signaling, and was reversible upon inhibition of RAGE, RhoA, or ROCK. In macrophages, AGE pretreatment had minimal effects on basal cytokine secretion but attenuated LPS-induced IL-6 and IL-1β release and NF-κB activation. Co-culture experiments further revealed that AGE-pretreated macrophages reduced LPS-driven pro-migratory effects on VSMCs. Spatial transcriptomics demonstrated enriched AGE-RAGE signaling in αSMA+ VSMCs and CD68+αSMA+ macrophage-like VSMCs in ILT-containing AAAs. Overall, these associative findings implicate AGE-RAGE signaling in AAA pathogenesis and warrant further investigation to establish causality.

求助全文
通过发布文献求助,成功后即可免费获取论文全文。 去求助
来源期刊
Experimental Biology and Medicine
Experimental Biology and Medicine 医学-医学:研究与实验
CiteScore
6.00
自引率
0.00%
发文量
157
审稿时长
1 months
期刊介绍: Experimental Biology and Medicine (EBM) is a global, peer-reviewed journal dedicated to the publication of multidisciplinary and interdisciplinary research in the biomedical sciences. EBM provides both research and review articles as well as meeting symposia and brief communications. Articles in EBM represent cutting edge research at the overlapping junctions of the biological, physical and engineering sciences that impact upon the health and welfare of the world''s population. Topics covered in EBM include: Anatomy/Pathology; Biochemistry and Molecular Biology; Bioimaging; Biomedical Engineering; Bionanoscience; Cell and Developmental Biology; Endocrinology and Nutrition; Environmental Health/Biomarkers/Precision Medicine; Genomics, Proteomics, and Bioinformatics; Immunology/Microbiology/Virology; Mechanisms of Aging; Neuroscience; Pharmacology and Toxicology; Physiology; Stem Cell Biology; Structural Biology; Systems Biology and Microphysiological Systems; and Translational Research.
×
引用
GB/T 7714-2015
复制
MLA
复制
APA
复制
导出至
BibTeX EndNote RefMan NoteFirst NoteExpress
×
提示
您的信息不完整,为了账户安全,请先补充。
现在去补充
×
提示
您因"违规操作"
具体请查看互助需知
我知道了
×
提示
确定
请完成安全验证×
copy
已复制链接
快去分享给好友吧!
我知道了
右上角分享
点击右上角分享
0
联系我们:info@booksci.cn Book学术提供免费学术资源搜索服务,方便国内外学者检索中英文文献。致力于提供最便捷和优质的服务体验。 Copyright © 2023 布克学术 All rights reserved.
京ICP备2023020795号-1
ghs 京公网安备 11010802042870号
Book学术文献互助
Book学术文献互助群
群 号:604180095
Book学术官方微信