MYC对NUPR1表达的转录调控与人精原干细胞铁凋亡的调控有关。

IF 6.2 2区 生物学 Q1 BIOCHEMISTRY & MOLECULAR BIOLOGY
Junxiao Yang, Yueling Zhang, Jiakun Deng, Chunyun Li, Wei Chen, Yinghong Cui, Haibin Zhang
{"title":"MYC对NUPR1表达的转录调控与人精原干细胞铁凋亡的调控有关。","authors":"Junxiao Yang, Yueling Zhang, Jiakun Deng, Chunyun Li, Wei Chen, Yinghong Cui, Haibin Zhang","doi":"10.1007/s00018-025-05818-2","DOIUrl":null,"url":null,"abstract":"<p><p>Non-obstructive azoospermia (NOA) is a leading cause of male infertility, characterized by impaired spermatogenesis. Recent studies suggest that ferroptosis, an iron-dependent form of cell death, may contribute to testicular dysfunction, however, its role in NOA remains underexplored. In this study, we investigated the roles of NUPR1 and MYC in regulating ferroptosis in human spermatogonial stem cells (SSCs) and evaluated their potential as therapeutic targets for NOA. Single-cell RNA sequencing of testicular tissues from NOA and obstructive azoospermia (OA) patients revealed distinct cellular populations, with UMAP clustering showing a significant reduction in germ cells in NOA samples. High-dimensional weighted gene co-expression network analysis (hdWGCNA) identified two key modules (red and green-yellow) that were associated with spermatogonia. Integrative analysis of scRNA-seq, microarray datasets, and ferroptosis-related genes identified NUPR1 as a key regulatory gene. Immunofluorescence analysis demonstrated NUPR1 co-localization with SSC markers PLZF and UCHL1, and its expression was significantly lower in the testes of NOA patients compared to fertile controls. NUPR1 knockdown in SSCs led to increased ROS levels, lipid peroxidation, and Fe<sup>2+</sup> accumulation, along with decreased expression of key ferroptosis markers such as GPX4, NRF2, and KEAP1, cycloheximide chase assays further demonstrated that NUPR1 depletion accelerates the degradation of GPX4 and NRF2, confirming NUPR1's role in ferroptosis regulation. Moreover, chromatin immunoprecipitation (ChIP) assays showed that MYC binds directly to the NUPR1 promoter, suggesting MYC's involvement in regulating ferroptosis through NUPR1. These findings identify NUPR1 and MYC as critical regulators of ferroptosis in SSCs, providing novel insights into the molecular mechanisms of NOA and suggesting potential therapeutic strategies targeting ferroptosis for male infertility.</p>","PeriodicalId":10007,"journal":{"name":"Cellular and Molecular Life Sciences","volume":"82 1","pages":"331"},"PeriodicalIF":6.2000,"publicationDate":"2025-09-02","publicationTypes":"Journal Article","fieldsOfStudy":null,"isOpenAccess":false,"openAccessPdf":"https://www.ncbi.nlm.nih.gov/pmc/articles/PMC12405137/pdf/","citationCount":"0","resultStr":"{\"title\":\"The transcriptional regulation of NUPR1 expression by MYC is implicated in the regulation of ferroptosis in human spermatogonial stem cells.\",\"authors\":\"Junxiao Yang, Yueling Zhang, Jiakun Deng, Chunyun Li, Wei Chen, Yinghong Cui, Haibin Zhang\",\"doi\":\"10.1007/s00018-025-05818-2\",\"DOIUrl\":null,\"url\":null,\"abstract\":\"<p><p>Non-obstructive azoospermia (NOA) is a leading cause of male infertility, characterized by impaired spermatogenesis. Recent studies suggest that ferroptosis, an iron-dependent form of cell death, may contribute to testicular dysfunction, however, its role in NOA remains underexplored. In this study, we investigated the roles of NUPR1 and MYC in regulating ferroptosis in human spermatogonial stem cells (SSCs) and evaluated their potential as therapeutic targets for NOA. Single-cell RNA sequencing of testicular tissues from NOA and obstructive azoospermia (OA) patients revealed distinct cellular populations, with UMAP clustering showing a significant reduction in germ cells in NOA samples. High-dimensional weighted gene co-expression network analysis (hdWGCNA) identified two key modules (red and green-yellow) that were associated with spermatogonia. Integrative analysis of scRNA-seq, microarray datasets, and ferroptosis-related genes identified NUPR1 as a key regulatory gene. Immunofluorescence analysis demonstrated NUPR1 co-localization with SSC markers PLZF and UCHL1, and its expression was significantly lower in the testes of NOA patients compared to fertile controls. NUPR1 knockdown in SSCs led to increased ROS levels, lipid peroxidation, and Fe<sup>2+</sup> accumulation, along with decreased expression of key ferroptosis markers such as GPX4, NRF2, and KEAP1, cycloheximide chase assays further demonstrated that NUPR1 depletion accelerates the degradation of GPX4 and NRF2, confirming NUPR1's role in ferroptosis regulation. Moreover, chromatin immunoprecipitation (ChIP) assays showed that MYC binds directly to the NUPR1 promoter, suggesting MYC's involvement in regulating ferroptosis through NUPR1. These findings identify NUPR1 and MYC as critical regulators of ferroptosis in SSCs, providing novel insights into the molecular mechanisms of NOA and suggesting potential therapeutic strategies targeting ferroptosis for male infertility.</p>\",\"PeriodicalId\":10007,\"journal\":{\"name\":\"Cellular and Molecular Life Sciences\",\"volume\":\"82 1\",\"pages\":\"331\"},\"PeriodicalIF\":6.2000,\"publicationDate\":\"2025-09-02\",\"publicationTypes\":\"Journal Article\",\"fieldsOfStudy\":null,\"isOpenAccess\":false,\"openAccessPdf\":\"https://www.ncbi.nlm.nih.gov/pmc/articles/PMC12405137/pdf/\",\"citationCount\":\"0\",\"resultStr\":null,\"platform\":\"Semanticscholar\",\"paperid\":null,\"PeriodicalName\":\"Cellular and Molecular Life Sciences\",\"FirstCategoryId\":\"99\",\"ListUrlMain\":\"https://doi.org/10.1007/s00018-025-05818-2\",\"RegionNum\":2,\"RegionCategory\":\"生物学\",\"ArticlePicture\":[],\"TitleCN\":null,\"AbstractTextCN\":null,\"PMCID\":null,\"EPubDate\":\"\",\"PubModel\":\"\",\"JCR\":\"Q1\",\"JCRName\":\"BIOCHEMISTRY & MOLECULAR BIOLOGY\",\"Score\":null,\"Total\":0}","platform":"Semanticscholar","paperid":null,"PeriodicalName":"Cellular and Molecular Life Sciences","FirstCategoryId":"99","ListUrlMain":"https://doi.org/10.1007/s00018-025-05818-2","RegionNum":2,"RegionCategory":"生物学","ArticlePicture":[],"TitleCN":null,"AbstractTextCN":null,"PMCID":null,"EPubDate":"","PubModel":"","JCR":"Q1","JCRName":"BIOCHEMISTRY & MOLECULAR BIOLOGY","Score":null,"Total":0}
引用次数: 0

摘要

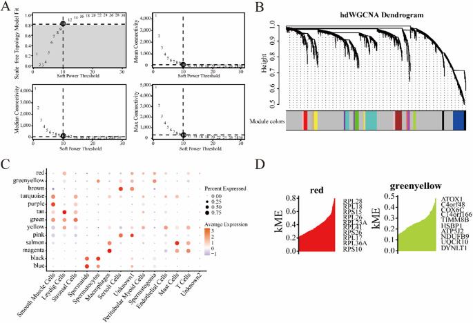
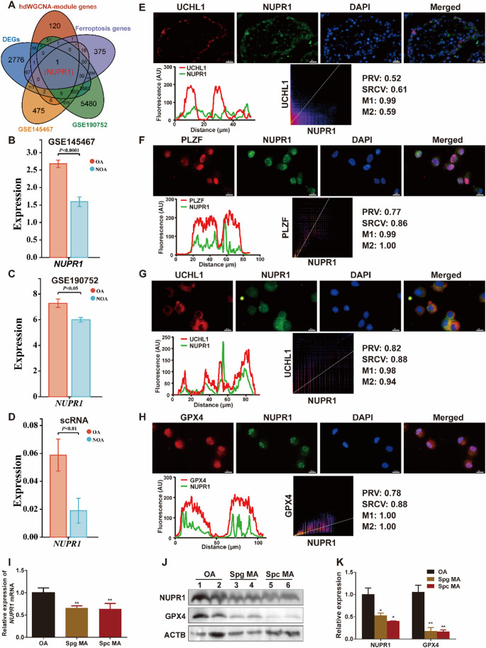
非阻塞性无精子症(NOA)是男性不育的主要原因,其特征是精子发生受损。最近的研究表明,铁下垂是一种依赖铁的细胞死亡形式,可能导致睾丸功能障碍,然而,其在NOA中的作用仍未得到充分探讨。在这项研究中,我们研究了NUPR1和MYC在调节人精原干细胞(SSCs)铁凋亡中的作用,并评估了它们作为NOA治疗靶点的潜力。NOA和阻塞性无精子症(OA)患者睾丸组织的单细胞RNA测序显示不同的细胞群,UMAP聚类显示NOA样本中的生殖细胞显著减少。高维加权基因共表达网络分析(hdWGCNA)确定了与精原细胞相关的两个关键模块(红色和绿黄)。综合分析scRNA-seq、微阵列数据集和凋亡相关基因,发现NUPR1是一个关键的调控基因。免疫荧光分析显示,NUPR1与SSC标记物PLZF和UCHL1共定位,其在NOA患者睾丸中的表达明显低于生育对照组。在ssc中,NUPR1敲低导致ROS水平升高、脂质过氧化和Fe2+积累,同时GPX4、NRF2和KEAP1等关键铁沉标志物表达降低,环己亚胺追踪实验进一步证明,NUPR1敲低加速了GPX4和NRF2的降解,证实了NUPR1在铁沉调节中的作用。此外,染色质免疫沉淀(ChIP)实验显示MYC直接与NUPR1启动子结合,表明MYC通过NUPR1参与调节铁凋亡。这些发现确定了NUPR1和MYC是ssc中铁下垂的关键调节因子,为NOA的分子机制提供了新的见解,并提出了针对男性不育症铁下垂的潜在治疗策略。
本文章由计算机程序翻译,如有差异,请以英文原文为准。

The transcriptional regulation of NUPR1 expression by MYC is implicated in the regulation of ferroptosis in human spermatogonial stem cells.

The transcriptional regulation of NUPR1 expression by MYC is implicated in the regulation of ferroptosis in human spermatogonial stem cells.

The transcriptional regulation of NUPR1 expression by MYC is implicated in the regulation of ferroptosis in human spermatogonial stem cells.

The transcriptional regulation of NUPR1 expression by MYC is implicated in the regulation of ferroptosis in human spermatogonial stem cells.

Non-obstructive azoospermia (NOA) is a leading cause of male infertility, characterized by impaired spermatogenesis. Recent studies suggest that ferroptosis, an iron-dependent form of cell death, may contribute to testicular dysfunction, however, its role in NOA remains underexplored. In this study, we investigated the roles of NUPR1 and MYC in regulating ferroptosis in human spermatogonial stem cells (SSCs) and evaluated their potential as therapeutic targets for NOA. Single-cell RNA sequencing of testicular tissues from NOA and obstructive azoospermia (OA) patients revealed distinct cellular populations, with UMAP clustering showing a significant reduction in germ cells in NOA samples. High-dimensional weighted gene co-expression network analysis (hdWGCNA) identified two key modules (red and green-yellow) that were associated with spermatogonia. Integrative analysis of scRNA-seq, microarray datasets, and ferroptosis-related genes identified NUPR1 as a key regulatory gene. Immunofluorescence analysis demonstrated NUPR1 co-localization with SSC markers PLZF and UCHL1, and its expression was significantly lower in the testes of NOA patients compared to fertile controls. NUPR1 knockdown in SSCs led to increased ROS levels, lipid peroxidation, and Fe2+ accumulation, along with decreased expression of key ferroptosis markers such as GPX4, NRF2, and KEAP1, cycloheximide chase assays further demonstrated that NUPR1 depletion accelerates the degradation of GPX4 and NRF2, confirming NUPR1's role in ferroptosis regulation. Moreover, chromatin immunoprecipitation (ChIP) assays showed that MYC binds directly to the NUPR1 promoter, suggesting MYC's involvement in regulating ferroptosis through NUPR1. These findings identify NUPR1 and MYC as critical regulators of ferroptosis in SSCs, providing novel insights into the molecular mechanisms of NOA and suggesting potential therapeutic strategies targeting ferroptosis for male infertility.

求助全文
通过发布文献求助,成功后即可免费获取论文全文。 去求助
来源期刊
Cellular and Molecular Life Sciences
Cellular and Molecular Life Sciences 生物-生化与分子生物学
CiteScore
13.20
自引率
1.20%
发文量
546
审稿时长
1.0 months
期刊介绍: Journal Name: Cellular and Molecular Life Sciences (CMLS) Location: Basel, Switzerland Focus: Multidisciplinary journal Publishes research articles, reviews, multi-author reviews, and visions & reflections articles Coverage: Latest aspects of biological and biomedical research Areas include: Biochemistry and molecular biology Cell biology Molecular and cellular aspects of biomedicine Neuroscience Pharmacology Immunology Additional Features: Welcomes comments on any article published in CMLS Accepts suggestions for topics to be covered
×
引用
GB/T 7714-2015
复制
MLA
复制
APA
复制
导出至
BibTeX EndNote RefMan NoteFirst NoteExpress
×
提示
您的信息不完整,为了账户安全,请先补充。
现在去补充
×
提示
您因"违规操作"
具体请查看互助需知
我知道了
×
提示
确定
请完成安全验证×
copy
已复制链接
快去分享给好友吧!
我知道了
右上角分享
点击右上角分享
0
联系我们:info@booksci.cn Book学术提供免费学术资源搜索服务,方便国内外学者检索中英文文献。致力于提供最便捷和优质的服务体验。 Copyright © 2023 布克学术 All rights reserved.
京ICP备2023020795号-1
ghs 京公网安备 11010802042870号
Book学术文献互助
Book学术文献互助群
群 号:604180095
Book学术官方微信