缺氧诱导因子1α驱动的甾体生成影响全身造血。

IF 10.2 1区 生物学 Q1 BIOCHEMISTRY & MOLECULAR BIOLOGY
Deepika Watts, Nicolas Eberz, Mangesh T Jaykar, Anupam Sinha, Cagdas Ermis, Johanna Tiebel, Ulrike Baschant, Martina Rauner, Tatyana Grinenko, Triantafyllos Chavakis, Peter Mirtschink, Ali El-Armouche, Ben Wielockx
{"title":"缺氧诱导因子1α驱动的甾体生成影响全身造血。","authors":"Deepika Watts, Nicolas Eberz, Mangesh T Jaykar, Anupam Sinha, Cagdas Ermis, Johanna Tiebel, Ulrike Baschant, Martina Rauner, Tatyana Grinenko, Triantafyllos Chavakis, Peter Mirtschink, Ali El-Armouche, Ben Wielockx","doi":"10.1186/s11658-025-00777-9","DOIUrl":null,"url":null,"abstract":"<p><strong>Background: </strong>Glucocorticoids (GCs) are key regulators of hematopoiesis, but the effects of chronically elevated endogenous GC levels on hematopoietic stem cell (HSC) function and immune cell development remain poorly understood.</p><p><strong>Methods: </strong>We used a mouse model with adrenocortical cell-specific deletion of hypoxia-inducible factor-1 alpha (HIF1α; P2H1<sup>Ad.Cortex</sup>), which results in sustained and systemic elevation of GC. Hematopoietic stem and progenitor cell (HSPC) populations were analyzed phenotypically and functionally. Transplantation assays assessed the regenerative capacity of HSCs. To determine the role of glucocorticoid receptor (GR) signaling, bone marrow from GR-deficient or wild-type donors was transplanted into P2H1<sup>Ad.Cortex</sup> or wild-type (WT) recipients.</p><p><strong>Results: </strong>Chronic GC exposure in P2H1<sup>Ad.Cortex</sup> mice resulted in HSPC expansion and promoted HSC quiescence and metabolic restraint. Functionally, these HSCs showed enhanced regenerative capacity with superior donor chimerism upon transplantation. There was a marked increase in myeloid progenitors and their progeny, including monocytes and granulocytes. In contrast, B-cell development was significantly impaired, with a developmental block at the pre-pro-B-cell stage. Transplantation studies confirmed that these effects were dependent on GR signaling.</p><p><strong>Conclusions: </strong>Our study reveals a critical role for chronic GC-GR signaling in modulating HSC function, promoting myeloid output, and impairing B-cell development. The P2H1<sup>Ad.Cortex</sup> mouse model provides a valuable system to study the hematopoietic consequences of prolonged endogenous glucocorticoid exposure and may aid in understanding the hematologic complications of chronic GC therapy.</p>","PeriodicalId":9688,"journal":{"name":"Cellular & Molecular Biology Letters","volume":"30 1","pages":"101"},"PeriodicalIF":10.2000,"publicationDate":"2025-08-25","publicationTypes":"Journal Article","fieldsOfStudy":null,"isOpenAccess":false,"openAccessPdf":"https://www.ncbi.nlm.nih.gov/pmc/articles/PMC12379443/pdf/","citationCount":"0","resultStr":"{\"title\":\"Hypoxia inducible factor 1α-driven steroidogenesis impacts systemic hematopoiesis.\",\"authors\":\"Deepika Watts, Nicolas Eberz, Mangesh T Jaykar, Anupam Sinha, Cagdas Ermis, Johanna Tiebel, Ulrike Baschant, Martina Rauner, Tatyana Grinenko, Triantafyllos Chavakis, Peter Mirtschink, Ali El-Armouche, Ben Wielockx\",\"doi\":\"10.1186/s11658-025-00777-9\",\"DOIUrl\":null,\"url\":null,\"abstract\":\"<p><strong>Background: </strong>Glucocorticoids (GCs) are key regulators of hematopoiesis, but the effects of chronically elevated endogenous GC levels on hematopoietic stem cell (HSC) function and immune cell development remain poorly understood.</p><p><strong>Methods: </strong>We used a mouse model with adrenocortical cell-specific deletion of hypoxia-inducible factor-1 alpha (HIF1α; P2H1<sup>Ad.Cortex</sup>), which results in sustained and systemic elevation of GC. Hematopoietic stem and progenitor cell (HSPC) populations were analyzed phenotypically and functionally. Transplantation assays assessed the regenerative capacity of HSCs. To determine the role of glucocorticoid receptor (GR) signaling, bone marrow from GR-deficient or wild-type donors was transplanted into P2H1<sup>Ad.Cortex</sup> or wild-type (WT) recipients.</p><p><strong>Results: </strong>Chronic GC exposure in P2H1<sup>Ad.Cortex</sup> mice resulted in HSPC expansion and promoted HSC quiescence and metabolic restraint. Functionally, these HSCs showed enhanced regenerative capacity with superior donor chimerism upon transplantation. There was a marked increase in myeloid progenitors and their progeny, including monocytes and granulocytes. In contrast, B-cell development was significantly impaired, with a developmental block at the pre-pro-B-cell stage. Transplantation studies confirmed that these effects were dependent on GR signaling.</p><p><strong>Conclusions: </strong>Our study reveals a critical role for chronic GC-GR signaling in modulating HSC function, promoting myeloid output, and impairing B-cell development. The P2H1<sup>Ad.Cortex</sup> mouse model provides a valuable system to study the hematopoietic consequences of prolonged endogenous glucocorticoid exposure and may aid in understanding the hematologic complications of chronic GC therapy.</p>\",\"PeriodicalId\":9688,\"journal\":{\"name\":\"Cellular & Molecular Biology Letters\",\"volume\":\"30 1\",\"pages\":\"101\"},\"PeriodicalIF\":10.2000,\"publicationDate\":\"2025-08-25\",\"publicationTypes\":\"Journal Article\",\"fieldsOfStudy\":null,\"isOpenAccess\":false,\"openAccessPdf\":\"https://www.ncbi.nlm.nih.gov/pmc/articles/PMC12379443/pdf/\",\"citationCount\":\"0\",\"resultStr\":null,\"platform\":\"Semanticscholar\",\"paperid\":null,\"PeriodicalName\":\"Cellular & Molecular Biology Letters\",\"FirstCategoryId\":\"99\",\"ListUrlMain\":\"https://doi.org/10.1186/s11658-025-00777-9\",\"RegionNum\":1,\"RegionCategory\":\"生物学\",\"ArticlePicture\":[],\"TitleCN\":null,\"AbstractTextCN\":null,\"PMCID\":null,\"EPubDate\":\"\",\"PubModel\":\"\",\"JCR\":\"Q1\",\"JCRName\":\"BIOCHEMISTRY & MOLECULAR BIOLOGY\",\"Score\":null,\"Total\":0}","platform":"Semanticscholar","paperid":null,"PeriodicalName":"Cellular & Molecular Biology Letters","FirstCategoryId":"99","ListUrlMain":"https://doi.org/10.1186/s11658-025-00777-9","RegionNum":1,"RegionCategory":"生物学","ArticlePicture":[],"TitleCN":null,"AbstractTextCN":null,"PMCID":null,"EPubDate":"","PubModel":"","JCR":"Q1","JCRName":"BIOCHEMISTRY & MOLECULAR BIOLOGY","Score":null,"Total":0}
引用次数: 0

摘要

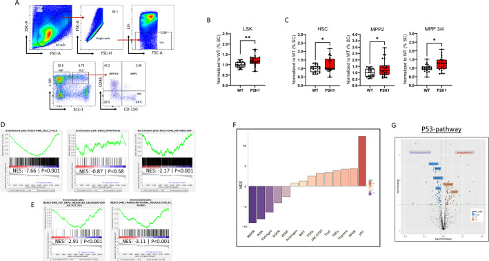
背景:糖皮质激素(GCs)是造血的关键调节因子,但长期升高的内源性GC水平对造血干细胞(HSC)功能和免疫细胞发育的影响尚不清楚。方法:采用肾上腺皮质细胞特异性缺失缺氧诱导因子-1 α (HIF1α; P2H1Ad)小鼠模型。皮质),这导致持续和系统性的GC升高。对造血干细胞和祖细胞(HSPC)群体进行表型和功能分析。移植试验评估造血干细胞的再生能力。为了确定糖皮质激素受体(GR)信号的作用,将GR缺陷或野生型供者的骨髓移植到P2H1Ad中。皮质或野生型(WT)受体。结果:P2H1Ad患者慢性GC暴露。皮质小鼠导致HSC扩增,促进HSC静止和代谢抑制。在功能上,这些造血干细胞在移植时表现出增强的再生能力和优越的供体嵌合性。髓系祖细胞及其后代,包括单核细胞和粒细胞显著增加。相比之下,b细胞发育明显受损,在pre-pro- b细胞阶段发育受阻。移植研究证实,这些作用依赖于GR信号传导。结论:我们的研究揭示了慢性GC-GR信号在调节HSC功能、促进髓输出和损害b细胞发育中的关键作用。P2H1Ad。皮质小鼠模型为研究长期内源性糖皮质激素暴露对造血的影响提供了一个有价值的系统,并可能有助于理解慢性GC治疗的血液学并发症。
本文章由计算机程序翻译,如有差异,请以英文原文为准。

Hypoxia inducible factor 1α-driven steroidogenesis impacts systemic hematopoiesis.

Hypoxia inducible factor 1α-driven steroidogenesis impacts systemic hematopoiesis.

Hypoxia inducible factor 1α-driven steroidogenesis impacts systemic hematopoiesis.

Hypoxia inducible factor 1α-driven steroidogenesis impacts systemic hematopoiesis.

Background: Glucocorticoids (GCs) are key regulators of hematopoiesis, but the effects of chronically elevated endogenous GC levels on hematopoietic stem cell (HSC) function and immune cell development remain poorly understood.

Methods: We used a mouse model with adrenocortical cell-specific deletion of hypoxia-inducible factor-1 alpha (HIF1α; P2H1Ad.Cortex), which results in sustained and systemic elevation of GC. Hematopoietic stem and progenitor cell (HSPC) populations were analyzed phenotypically and functionally. Transplantation assays assessed the regenerative capacity of HSCs. To determine the role of glucocorticoid receptor (GR) signaling, bone marrow from GR-deficient or wild-type donors was transplanted into P2H1Ad.Cortex or wild-type (WT) recipients.

Results: Chronic GC exposure in P2H1Ad.Cortex mice resulted in HSPC expansion and promoted HSC quiescence and metabolic restraint. Functionally, these HSCs showed enhanced regenerative capacity with superior donor chimerism upon transplantation. There was a marked increase in myeloid progenitors and their progeny, including monocytes and granulocytes. In contrast, B-cell development was significantly impaired, with a developmental block at the pre-pro-B-cell stage. Transplantation studies confirmed that these effects were dependent on GR signaling.

Conclusions: Our study reveals a critical role for chronic GC-GR signaling in modulating HSC function, promoting myeloid output, and impairing B-cell development. The P2H1Ad.Cortex mouse model provides a valuable system to study the hematopoietic consequences of prolonged endogenous glucocorticoid exposure and may aid in understanding the hematologic complications of chronic GC therapy.

求助全文
通过发布文献求助,成功后即可免费获取论文全文。 去求助
来源期刊
Cellular & Molecular Biology Letters
Cellular & Molecular Biology Letters 生物-生化与分子生物学
CiteScore
11.60
自引率
13.30%
发文量
101
审稿时长
3 months
期刊介绍: Cellular & Molecular Biology Letters is an international journal dedicated to the dissemination of fundamental knowledge in all areas of cellular and molecular biology, cancer cell biology, and certain aspects of biochemistry, biophysics and biotechnology.
×
引用
GB/T 7714-2015
复制
MLA
复制
APA
复制
导出至
BibTeX EndNote RefMan NoteFirst NoteExpress
×
提示
您的信息不完整,为了账户安全,请先补充。
现在去补充
×
提示
您因"违规操作"
具体请查看互助需知
我知道了
×
提示
确定
请完成安全验证×
copy
已复制链接
快去分享给好友吧!
我知道了
右上角分享
点击右上角分享
0
联系我们:info@booksci.cn Book学术提供免费学术资源搜索服务,方便国内外学者检索中英文文献。致力于提供最便捷和优质的服务体验。 Copyright © 2023 布克学术 All rights reserved.
京ICP备2023020795号-1
ghs 京公网安备 11010802042870号
Book学术文献互助
Book学术文献互助群
群 号:604180095
Book学术官方微信