伊朗院前急救人员的道德困扰和肌肉骨骼疾病

IF 2.3 3区 医学 Q1 EMERGENCY MEDICINE
Hossein Sheikhi, Monir Nobahar, Elahe Saleh
{"title":"伊朗院前急救人员的道德困扰和肌肉骨骼疾病","authors":"Hossein Sheikhi, Monir Nobahar, Elahe Saleh","doi":"10.1186/s12873-025-01342-5","DOIUrl":null,"url":null,"abstract":"","PeriodicalId":9002,"journal":{"name":"BMC Emergency Medicine","volume":"25 1","pages":"177"},"PeriodicalIF":2.3000,"publicationDate":"2025-09-02","publicationTypes":"Journal Article","fieldsOfStudy":null,"isOpenAccess":false,"openAccessPdf":"https://www.ncbi.nlm.nih.gov/pmc/articles/PMC12403901/pdf/","citationCount":"0","resultStr":"{\"title\":\"Moral distress and musculoskeletal disorders in Iranian prehospital EMS workers.\",\"authors\":\"Hossein Sheikhi, Monir Nobahar, Elahe Saleh\",\"doi\":\"10.1186/s12873-025-01342-5\",\"DOIUrl\":null,\"url\":null,\"abstract\":\"\",\"PeriodicalId\":9002,\"journal\":{\"name\":\"BMC Emergency Medicine\",\"volume\":\"25 1\",\"pages\":\"177\"},\"PeriodicalIF\":2.3000,\"publicationDate\":\"2025-09-02\",\"publicationTypes\":\"Journal Article\",\"fieldsOfStudy\":null,\"isOpenAccess\":false,\"openAccessPdf\":\"https://www.ncbi.nlm.nih.gov/pmc/articles/PMC12403901/pdf/\",\"citationCount\":\"0\",\"resultStr\":null,\"platform\":\"Semanticscholar\",\"paperid\":null,\"PeriodicalName\":\"BMC Emergency Medicine\",\"FirstCategoryId\":\"3\",\"ListUrlMain\":\"https://doi.org/10.1186/s12873-025-01342-5\",\"RegionNum\":3,\"RegionCategory\":\"医学\",\"ArticlePicture\":[],\"TitleCN\":null,\"AbstractTextCN\":null,\"PMCID\":null,\"EPubDate\":\"\",\"PubModel\":\"\",\"JCR\":\"Q1\",\"JCRName\":\"EMERGENCY MEDICINE\",\"Score\":null,\"Total\":0}","platform":"Semanticscholar","paperid":null,"PeriodicalName":"BMC Emergency Medicine","FirstCategoryId":"3","ListUrlMain":"https://doi.org/10.1186/s12873-025-01342-5","RegionNum":3,"RegionCategory":"医学","ArticlePicture":[],"TitleCN":null,"AbstractTextCN":null,"PMCID":null,"EPubDate":"","PubModel":"","JCR":"Q1","JCRName":"EMERGENCY MEDICINE","Score":null,"Total":0}
引用次数: 0

摘要

本文章由计算机程序翻译,如有差异,请以英文原文为准。

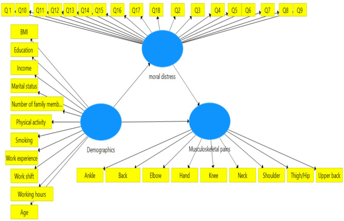
Moral distress and musculoskeletal disorders in Iranian prehospital EMS workers.

Moral distress and musculoskeletal disorders in Iranian prehospital EMS workers.

Moral distress and musculoskeletal disorders in Iranian prehospital EMS workers.
求助全文
通过发布文献求助,成功后即可免费获取论文全文。 去求助
来源期刊
BMC Emergency Medicine
BMC Emergency Medicine Medicine-Emergency Medicine
CiteScore
3.50
自引率
8.00%
发文量
178
审稿时长
29 weeks
期刊介绍: BMC Emergency Medicine is an open access, peer-reviewed journal that considers articles on all urgent and emergency aspects of medicine, in both practice and basic research. In addition, the journal covers aspects of disaster medicine and medicine in special locations, such as conflict areas and military medicine, together with articles concerning healthcare services in the emergency departments.
×
引用
GB/T 7714-2015
复制
MLA
复制
APA
复制
导出至
BibTeX EndNote RefMan NoteFirst NoteExpress
×
提示
您的信息不完整,为了账户安全,请先补充。
现在去补充
×
提示
您因"违规操作"
具体请查看互助需知
我知道了
×
提示
确定
请完成安全验证×
copy
已复制链接
快去分享给好友吧!
我知道了
右上角分享
点击右上角分享
0
联系我们:info@booksci.cn Book学术提供免费学术资源搜索服务,方便国内外学者检索中英文文献。致力于提供最便捷和优质的服务体验。 Copyright © 2023 布克学术 All rights reserved.
京ICP备2023020795号-1
ghs 京公网安备 11010802042870号
Book学术文献互助
Book学术文献互助群
群 号:604180095
Book学术官方微信