一个中国家庭中与特发性肺纤维化和COPD相关的罕见TERT突变

IF 3.8 4区 医学 Q2 MEDICINE, GENERAL & INTERNAL
Liang-Liang Fan, Dong-Cai Feng, Jie-Yi Long, Ai-Qin Zhang
{"title":"一个中国家庭中与特发性肺纤维化和COPD相关的罕见TERT突变","authors":"Liang-Liang Fan, Dong-Cai Feng, Jie-Yi Long, Ai-Qin Zhang","doi":"10.4274/balkanmedj.galenos.2025.2025-6-142","DOIUrl":null,"url":null,"abstract":"<p><strong>Background: </strong>Idiopathic pulmonary fibrosis (IPF) is a form of interstitial lung disease characterized by progressive lung scarring. It involves destruction of the alveolar architecture, thickening of the basement membrane, abnormal deposition of the extracellular matrix, inflammatory cell infiltration in the interstitial space, and formation of fibroblast foci. Mutations in <i>telomerase reverse transcriptase (TERT)</i> have been reported to be associated with IPF.</p><p><strong>Aims: </strong>To explore the genetic cause of a family affected by IPF and chronic obstructive pulmonary disease.</p><p><strong>Study design: </strong>Cross-sectional study.</p><p><strong>Methods: </strong>Whole-exome sequencing combined with IPF candidate gene filtering was used to identify the causative mutations. Sanger sequencing was applied to validate the mutation and perform c-segregation analysis. Real-time polymerase chain reaction (PCR) was conducted to analyze the telomere lengths of family members.</p><p><strong>Results: </strong>We identified a rare mutation, c.2669G > A (p. Gly890Asp), in <i>TERT</i> (NM_198253.2) in the proband and another affected family member. Bioinformatics analysis predicted this mutation to be deleterious, and structural modeling suggested that it altered the structure and surface charge distribution of the <i>TERT</i> protein. Additionally, real-time PCR demonstrated that mutation carriers had significantly shorter telomere lengths compared with individuals of the same age. According to American College of Medical Genetics and Genomics guidelines, this rare mutation was classified as likely pathogenic.</p><p><strong>Conclusions: </strong>This is the first reported case of IPF caused by the p. Gly890Asp mutation of <i>TERT</i> in the Chinese population. Our findings support the diagnosis of IPF in the patient and further highlight the role of <i>TERT</i> in the disease.</p>","PeriodicalId":8690,"journal":{"name":"Balkan Medical Journal","volume":"42 5","pages":"464-468"},"PeriodicalIF":3.8000,"publicationDate":"2025-09-01","publicationTypes":"Journal Article","fieldsOfStudy":null,"isOpenAccess":false,"openAccessPdf":"https://www.ncbi.nlm.nih.gov/pmc/articles/PMC12402952/pdf/","citationCount":"0","resultStr":"{\"title\":\"A Rare <i>TERT</i> Mutation Associated with Idiopathic Pulmonary Fibrosis and COPD in a Chinese Family.\",\"authors\":\"Liang-Liang Fan, Dong-Cai Feng, Jie-Yi Long, Ai-Qin Zhang\",\"doi\":\"10.4274/balkanmedj.galenos.2025.2025-6-142\",\"DOIUrl\":null,\"url\":null,\"abstract\":\"<p><strong>Background: </strong>Idiopathic pulmonary fibrosis (IPF) is a form of interstitial lung disease characterized by progressive lung scarring. It involves destruction of the alveolar architecture, thickening of the basement membrane, abnormal deposition of the extracellular matrix, inflammatory cell infiltration in the interstitial space, and formation of fibroblast foci. Mutations in <i>telomerase reverse transcriptase (TERT)</i> have been reported to be associated with IPF.</p><p><strong>Aims: </strong>To explore the genetic cause of a family affected by IPF and chronic obstructive pulmonary disease.</p><p><strong>Study design: </strong>Cross-sectional study.</p><p><strong>Methods: </strong>Whole-exome sequencing combined with IPF candidate gene filtering was used to identify the causative mutations. Sanger sequencing was applied to validate the mutation and perform c-segregation analysis. Real-time polymerase chain reaction (PCR) was conducted to analyze the telomere lengths of family members.</p><p><strong>Results: </strong>We identified a rare mutation, c.2669G > A (p. Gly890Asp), in <i>TERT</i> (NM_198253.2) in the proband and another affected family member. Bioinformatics analysis predicted this mutation to be deleterious, and structural modeling suggested that it altered the structure and surface charge distribution of the <i>TERT</i> protein. Additionally, real-time PCR demonstrated that mutation carriers had significantly shorter telomere lengths compared with individuals of the same age. According to American College of Medical Genetics and Genomics guidelines, this rare mutation was classified as likely pathogenic.</p><p><strong>Conclusions: </strong>This is the first reported case of IPF caused by the p. Gly890Asp mutation of <i>TERT</i> in the Chinese population. Our findings support the diagnosis of IPF in the patient and further highlight the role of <i>TERT</i> in the disease.</p>\",\"PeriodicalId\":8690,\"journal\":{\"name\":\"Balkan Medical Journal\",\"volume\":\"42 5\",\"pages\":\"464-468\"},\"PeriodicalIF\":3.8000,\"publicationDate\":\"2025-09-01\",\"publicationTypes\":\"Journal Article\",\"fieldsOfStudy\":null,\"isOpenAccess\":false,\"openAccessPdf\":\"https://www.ncbi.nlm.nih.gov/pmc/articles/PMC12402952/pdf/\",\"citationCount\":\"0\",\"resultStr\":null,\"platform\":\"Semanticscholar\",\"paperid\":null,\"PeriodicalName\":\"Balkan Medical Journal\",\"FirstCategoryId\":\"3\",\"ListUrlMain\":\"https://doi.org/10.4274/balkanmedj.galenos.2025.2025-6-142\",\"RegionNum\":4,\"RegionCategory\":\"医学\",\"ArticlePicture\":[],\"TitleCN\":null,\"AbstractTextCN\":null,\"PMCID\":null,\"EPubDate\":\"\",\"PubModel\":\"\",\"JCR\":\"Q2\",\"JCRName\":\"MEDICINE, GENERAL & INTERNAL\",\"Score\":null,\"Total\":0}","platform":"Semanticscholar","paperid":null,"PeriodicalName":"Balkan Medical Journal","FirstCategoryId":"3","ListUrlMain":"https://doi.org/10.4274/balkanmedj.galenos.2025.2025-6-142","RegionNum":4,"RegionCategory":"医学","ArticlePicture":[],"TitleCN":null,"AbstractTextCN":null,"PMCID":null,"EPubDate":"","PubModel":"","JCR":"Q2","JCRName":"MEDICINE, GENERAL & INTERNAL","Score":null,"Total":0}
引用次数: 0

摘要

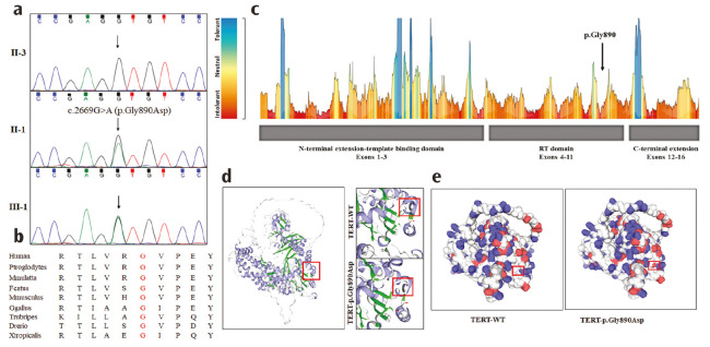
背景:特发性肺纤维化(IPF)是一种以进行性肺瘢痕形成为特征的间质性肺疾病。它包括肺泡结构的破坏、基底膜的增厚、细胞外基质的异常沉积、间质间隙的炎症细胞浸润和成纤维细胞灶的形成。据报道,端粒酶逆转录酶(TERT)突变与IPF有关。目的:探讨IPF合并慢性阻塞性肺疾病家族的遗传原因。研究设计:横断面研究。方法:采用全外显子组测序结合IPF候选基因筛选技术鉴定致病突变。采用Sanger测序验证突变并进行c-segregation analysis。采用实时聚合酶链反应(Real-time polymerase chain reaction, PCR)分析家族成员的端粒长度。结果:我们在先证者和另一个受影响的家庭成员的TERT (NM_198253.2)中发现了一个罕见的突变,c.2669G > a (p. Gly890Asp)。生物信息学分析预测该突变是有害的,结构建模表明它改变了TERT蛋白的结构和表面电荷分布。此外,实时PCR显示突变携带者的端粒长度明显短于同龄个体。根据美国医学遗传学和基因组学学院的指导方针,这种罕见的突变被归类为可能致病。结论:这是中国人群中首次报道的由TERT基因p. Gly890Asp突变引起的IPF病例。我们的研究结果支持了患者IPF的诊断,并进一步强调了TERT在疾病中的作用。
本文章由计算机程序翻译,如有差异,请以英文原文为准。

A Rare <i>TERT</i> Mutation Associated with Idiopathic Pulmonary Fibrosis and COPD in a Chinese Family.

A Rare <i>TERT</i> Mutation Associated with Idiopathic Pulmonary Fibrosis and COPD in a Chinese Family.

A Rare <i>TERT</i> Mutation Associated with Idiopathic Pulmonary Fibrosis and COPD in a Chinese Family.

A Rare TERT Mutation Associated with Idiopathic Pulmonary Fibrosis and COPD in a Chinese Family.

Background: Idiopathic pulmonary fibrosis (IPF) is a form of interstitial lung disease characterized by progressive lung scarring. It involves destruction of the alveolar architecture, thickening of the basement membrane, abnormal deposition of the extracellular matrix, inflammatory cell infiltration in the interstitial space, and formation of fibroblast foci. Mutations in telomerase reverse transcriptase (TERT) have been reported to be associated with IPF.

Aims: To explore the genetic cause of a family affected by IPF and chronic obstructive pulmonary disease.

Study design: Cross-sectional study.

Methods: Whole-exome sequencing combined with IPF candidate gene filtering was used to identify the causative mutations. Sanger sequencing was applied to validate the mutation and perform c-segregation analysis. Real-time polymerase chain reaction (PCR) was conducted to analyze the telomere lengths of family members.

Results: We identified a rare mutation, c.2669G > A (p. Gly890Asp), in TERT (NM_198253.2) in the proband and another affected family member. Bioinformatics analysis predicted this mutation to be deleterious, and structural modeling suggested that it altered the structure and surface charge distribution of the TERT protein. Additionally, real-time PCR demonstrated that mutation carriers had significantly shorter telomere lengths compared with individuals of the same age. According to American College of Medical Genetics and Genomics guidelines, this rare mutation was classified as likely pathogenic.

Conclusions: This is the first reported case of IPF caused by the p. Gly890Asp mutation of TERT in the Chinese population. Our findings support the diagnosis of IPF in the patient and further highlight the role of TERT in the disease.

求助全文
通过发布文献求助,成功后即可免费获取论文全文。 去求助
来源期刊
Balkan Medical Journal
Balkan Medical Journal MEDICINE, GENERAL & INTERNAL-
CiteScore
4.10
自引率
6.70%
发文量
76
审稿时长
6-12 weeks
期刊介绍: The Balkan Medical Journal (Balkan Med J) is a peer-reviewed open-access international journal that publishes interesting clinical and experimental research conducted in all fields of medicine, interesting case reports and clinical images, invited reviews, editorials, letters, comments and letters to the Editor including reports on publication and research ethics. The journal is the official scientific publication of the Trakya University Faculty of Medicine, Edirne, Turkey and is printed six times a year, in January, March, May, July, September and November. The language of the journal is English. The journal is based on independent and unbiased double-blinded peer-reviewed principles. Only unpublished papers that are not under review for publication elsewhere can be submitted. Balkan Medical Journal does not accept multiple submission and duplicate submission even though the previous one was published in a different language. The authors are responsible for the scientific content of the material to be published. The Balkan Medical Journal reserves the right to request any research materials on which the paper is based. The Balkan Medical Journal encourages and enables academicians, researchers, specialists and primary care physicians of Balkan countries to publish their valuable research in all branches of medicine. The primary aim of the journal is to publish original articles with high scientific and ethical quality and serve as a good example of medical publications in the Balkans as well as in the World.
×
引用
GB/T 7714-2015
复制
MLA
复制
APA
复制
导出至
BibTeX EndNote RefMan NoteFirst NoteExpress
×
提示
您的信息不完整,为了账户安全,请先补充。
现在去补充
×
提示
您因"违规操作"
具体请查看互助需知
我知道了
×
提示
确定
请完成安全验证×
copy
已复制链接
快去分享给好友吧!
我知道了
右上角分享
点击右上角分享
0
联系我们:info@booksci.cn Book学术提供免费学术资源搜索服务,方便国内外学者检索中英文文献。致力于提供最便捷和优质的服务体验。 Copyright © 2023 布克学术 All rights reserved.
京ICP备2023020795号-1
ghs 京公网安备 11010802042870号
Book学术文献互助
Book学术文献互助群
群 号:604180095
Book学术官方微信