路易体痴呆的早期功能改变:动力、蓝斑和代偿的作用。

IF 7.6 1区 医学 Q1 CLINICAL NEUROLOGY
Kristína Mitterová, Eva Výtvarová, Anežka Kovářová, Martin Lamoš, Jan Fousek, Irena Rektorová
{"title":"路易体痴呆的早期功能改变:动力、蓝斑和代偿的作用。","authors":"Kristína Mitterová, Eva Výtvarová, Anežka Kovářová, Martin Lamoš, Jan Fousek, Irena Rektorová","doi":"10.1186/s13195-025-01828-1","DOIUrl":null,"url":null,"abstract":"<p><p>Dementia with Lewy bodies (DLB) is marked by multidomain cognitive impairments, with fluctuations in cognition and alertness being among the most common clinical features. Disruptions in functional connectivity are thought to underlie these fluctuations, but it remains unclear whether such patterns are already present at prodromal stages. We investigated the presence of static and dynamic functional connectivity alterations and their contribution to the clinical phenotype of prodromal DLB, and explored their association with declining locus coeruleus integrity, while considering premorbid intelligence (a proxy for cognitive reserve) as a moderating factor. Three groups of participants on the prodromal spectrum were analyzed: 29 healthy controls, 58 cognitively normal subjects with core clinical features of prodromal DLB (CN-CCF), and 39 subjects with mild cognitive impairment due to Lewy body dementia (MCI-LB). Dynamic and static functional connectivity features were derived from resting-state source-reconstructed high-density EEG, and integrity of the right caudal locus coeruleus was quantified using neuromelanin-sensitive MRI. Robust analyses, such as PERMANOVA, Spearman correlations and general linear models were conducted to study the relationships. We observed a nonlinear trajectory of two functional connectivity metrics-temporal variability (fluidity) and connectedness (average node strength)-across symptom severity, especially in the delta frequency band. Both measures (F(2,123) = 1.86, p =.037; F(2,123) = 1.51, p =.023, respectively) were elevated in the intermediate severity groups-that is, in CN-CCF and possible MCI-LB (i.e., one core clinical feature)-and this was associated with better executive functioning after controlling for age and premorbid intelligence (rho = 0.26, p =.004; rho = 0.28, p =.002, respectively). Additionally, elevated fluidity (rho = - 0.34, p =.034) and average node strength (rho = - 0.37, p =.022) were also correlated with fewer fluctuations in alertness in subjects with MCI-LB. Fluidity was further associated with right caudal locus coeruleus integrity, particularly among individuals with lower premorbid intelligence (F(5,97) = 3.56, p =.005). Our findings indicate that increased dynamic reconfiguration and enhanced connectivity may serve compensatory functions in early DLB, helping temporarily preserve cognition. As DLB progresses, these mechanisms wane, with noradrenergic contributions more evident in individuals with lower cognitive reserve. Clinical trial number Not applicable.</p>","PeriodicalId":7516,"journal":{"name":"Alzheimer's Research & Therapy","volume":"17 1","pages":"199"},"PeriodicalIF":7.6000,"publicationDate":"2025-08-23","publicationTypes":"Journal Article","fieldsOfStudy":null,"isOpenAccess":false,"openAccessPdf":"https://www.ncbi.nlm.nih.gov/pmc/articles/PMC12374355/pdf/","citationCount":"0","resultStr":"{\"title\":\"Early functional changes in lewy body dementia: roles of dynamics, locus coeruleus, and compensation.\",\"authors\":\"Kristína Mitterová, Eva Výtvarová, Anežka Kovářová, Martin Lamoš, Jan Fousek, Irena Rektorová\",\"doi\":\"10.1186/s13195-025-01828-1\",\"DOIUrl\":null,\"url\":null,\"abstract\":\"<p><p>Dementia with Lewy bodies (DLB) is marked by multidomain cognitive impairments, with fluctuations in cognition and alertness being among the most common clinical features. Disruptions in functional connectivity are thought to underlie these fluctuations, but it remains unclear whether such patterns are already present at prodromal stages. We investigated the presence of static and dynamic functional connectivity alterations and their contribution to the clinical phenotype of prodromal DLB, and explored their association with declining locus coeruleus integrity, while considering premorbid intelligence (a proxy for cognitive reserve) as a moderating factor. Three groups of participants on the prodromal spectrum were analyzed: 29 healthy controls, 58 cognitively normal subjects with core clinical features of prodromal DLB (CN-CCF), and 39 subjects with mild cognitive impairment due to Lewy body dementia (MCI-LB). Dynamic and static functional connectivity features were derived from resting-state source-reconstructed high-density EEG, and integrity of the right caudal locus coeruleus was quantified using neuromelanin-sensitive MRI. Robust analyses, such as PERMANOVA, Spearman correlations and general linear models were conducted to study the relationships. We observed a nonlinear trajectory of two functional connectivity metrics-temporal variability (fluidity) and connectedness (average node strength)-across symptom severity, especially in the delta frequency band. Both measures (F(2,123) = 1.86, p =.037; F(2,123) = 1.51, p =.023, respectively) were elevated in the intermediate severity groups-that is, in CN-CCF and possible MCI-LB (i.e., one core clinical feature)-and this was associated with better executive functioning after controlling for age and premorbid intelligence (rho = 0.26, p =.004; rho = 0.28, p =.002, respectively). Additionally, elevated fluidity (rho = - 0.34, p =.034) and average node strength (rho = - 0.37, p =.022) were also correlated with fewer fluctuations in alertness in subjects with MCI-LB. Fluidity was further associated with right caudal locus coeruleus integrity, particularly among individuals with lower premorbid intelligence (F(5,97) = 3.56, p =.005). Our findings indicate that increased dynamic reconfiguration and enhanced connectivity may serve compensatory functions in early DLB, helping temporarily preserve cognition. As DLB progresses, these mechanisms wane, with noradrenergic contributions more evident in individuals with lower cognitive reserve. Clinical trial number Not applicable.</p>\",\"PeriodicalId\":7516,\"journal\":{\"name\":\"Alzheimer's Research & Therapy\",\"volume\":\"17 1\",\"pages\":\"199\"},\"PeriodicalIF\":7.6000,\"publicationDate\":\"2025-08-23\",\"publicationTypes\":\"Journal Article\",\"fieldsOfStudy\":null,\"isOpenAccess\":false,\"openAccessPdf\":\"https://www.ncbi.nlm.nih.gov/pmc/articles/PMC12374355/pdf/\",\"citationCount\":\"0\",\"resultStr\":null,\"platform\":\"Semanticscholar\",\"paperid\":null,\"PeriodicalName\":\"Alzheimer's Research & Therapy\",\"FirstCategoryId\":\"3\",\"ListUrlMain\":\"https://doi.org/10.1186/s13195-025-01828-1\",\"RegionNum\":1,\"RegionCategory\":\"医学\",\"ArticlePicture\":[],\"TitleCN\":null,\"AbstractTextCN\":null,\"PMCID\":null,\"EPubDate\":\"\",\"PubModel\":\"\",\"JCR\":\"Q1\",\"JCRName\":\"CLINICAL NEUROLOGY\",\"Score\":null,\"Total\":0}","platform":"Semanticscholar","paperid":null,"PeriodicalName":"Alzheimer's Research & Therapy","FirstCategoryId":"3","ListUrlMain":"https://doi.org/10.1186/s13195-025-01828-1","RegionNum":1,"RegionCategory":"医学","ArticlePicture":[],"TitleCN":null,"AbstractTextCN":null,"PMCID":null,"EPubDate":"","PubModel":"","JCR":"Q1","JCRName":"CLINICAL NEUROLOGY","Score":null,"Total":0}
引用次数: 0

摘要

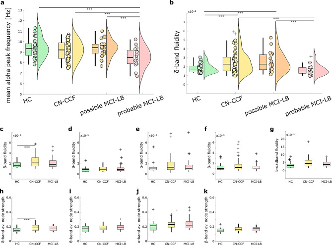
路易体痴呆(DLB)以多领域认知障碍为特征,认知和警觉性波动是最常见的临床特征之一。功能连接的中断被认为是这些波动的基础,但尚不清楚这种模式是否已经存在于前驱阶段。我们研究了静态和动态功能连接改变的存在及其对前驱DLB临床表型的贡献,并探讨了它们与蓝斑完整性下降的关系,同时考虑了病前智力(认知储备的代理)是一个调节因素。研究对象分为三组:健康对照组29人、具有前驱DLB核心临床特征的认知正常受试者58人、路易体痴呆(MCI-LB)轻度认知障碍受试者39人。静息状态源重构高密度脑电图获得动态和静态功能连通性特征,并利用神经黑色素敏感MRI量化右侧尾侧蓝斑的完整性。采用稳健分析,如PERMANOVA、Spearman相关和一般线性模型来研究这些关系。我们观察到两个功能连通性指标的非线性轨迹-时间变异性(流动性)和连通性(平均节点强度)-跨越症状严重程度,特别是在δ频段。两项指标(F(2123) = 1.86, p = 0.037;F(2,123) = 1.51, p = 0.023)在中度严重程度组(即CN-CCF和可能的MCI-LB(即一个核心临床特征)中升高,并且在控制年龄和病前智力后,这与更好的执行功能相关(rho = 0.26, p = 0.004; rho = 0.28, p = 0.002)。此外,高流动性(rho = - 0.34, p = 0.034)和平均节点强度(rho = - 0.37, p = 0.022)也与MCI-LB受试者警觉性波动较少相关。流动性进一步与右侧尾侧蓝斑完整性相关,特别是在发病前智力较低的个体中(F(5,97) = 3.56, p = 0.005)。我们的研究结果表明,在早期DLB中,增加的动态重构和增强的连接可能具有代偿功能,有助于暂时保持认知。随着DLB的进展,这些机制减弱,在认知储备较低的个体中,去肾上腺素能的作用更为明显。临床试验编号不适用。
本文章由计算机程序翻译,如有差异,请以英文原文为准。

Early functional changes in lewy body dementia: roles of dynamics, locus coeruleus, and compensation.

Early functional changes in lewy body dementia: roles of dynamics, locus coeruleus, and compensation.

Early functional changes in lewy body dementia: roles of dynamics, locus coeruleus, and compensation.

Early functional changes in lewy body dementia: roles of dynamics, locus coeruleus, and compensation.

Dementia with Lewy bodies (DLB) is marked by multidomain cognitive impairments, with fluctuations in cognition and alertness being among the most common clinical features. Disruptions in functional connectivity are thought to underlie these fluctuations, but it remains unclear whether such patterns are already present at prodromal stages. We investigated the presence of static and dynamic functional connectivity alterations and their contribution to the clinical phenotype of prodromal DLB, and explored their association with declining locus coeruleus integrity, while considering premorbid intelligence (a proxy for cognitive reserve) as a moderating factor. Three groups of participants on the prodromal spectrum were analyzed: 29 healthy controls, 58 cognitively normal subjects with core clinical features of prodromal DLB (CN-CCF), and 39 subjects with mild cognitive impairment due to Lewy body dementia (MCI-LB). Dynamic and static functional connectivity features were derived from resting-state source-reconstructed high-density EEG, and integrity of the right caudal locus coeruleus was quantified using neuromelanin-sensitive MRI. Robust analyses, such as PERMANOVA, Spearman correlations and general linear models were conducted to study the relationships. We observed a nonlinear trajectory of two functional connectivity metrics-temporal variability (fluidity) and connectedness (average node strength)-across symptom severity, especially in the delta frequency band. Both measures (F(2,123) = 1.86, p =.037; F(2,123) = 1.51, p =.023, respectively) were elevated in the intermediate severity groups-that is, in CN-CCF and possible MCI-LB (i.e., one core clinical feature)-and this was associated with better executive functioning after controlling for age and premorbid intelligence (rho = 0.26, p =.004; rho = 0.28, p =.002, respectively). Additionally, elevated fluidity (rho = - 0.34, p =.034) and average node strength (rho = - 0.37, p =.022) were also correlated with fewer fluctuations in alertness in subjects with MCI-LB. Fluidity was further associated with right caudal locus coeruleus integrity, particularly among individuals with lower premorbid intelligence (F(5,97) = 3.56, p =.005). Our findings indicate that increased dynamic reconfiguration and enhanced connectivity may serve compensatory functions in early DLB, helping temporarily preserve cognition. As DLB progresses, these mechanisms wane, with noradrenergic contributions more evident in individuals with lower cognitive reserve. Clinical trial number Not applicable.

求助全文
通过发布文献求助,成功后即可免费获取论文全文。 去求助
来源期刊
Alzheimer's Research & Therapy
Alzheimer's Research & Therapy 医学-神经病学
CiteScore
13.10
自引率
3.30%
发文量
172
审稿时长
>12 weeks
期刊介绍: Alzheimer's Research & Therapy is an international peer-reviewed journal that focuses on translational research into Alzheimer's disease and other neurodegenerative diseases. It publishes open-access basic research, clinical trials, drug discovery and development studies, and epidemiologic studies. The journal also includes reviews, viewpoints, commentaries, debates, and reports. All articles published in Alzheimer's Research & Therapy are included in several reputable databases such as CAS, Current contents, DOAJ, Embase, Journal Citation Reports/Science Edition, MEDLINE, PubMed, PubMed Central, Science Citation Index Expanded (Web of Science) and Scopus.
×
引用
GB/T 7714-2015
复制
MLA
复制
APA
复制
导出至
BibTeX EndNote RefMan NoteFirst NoteExpress
×
提示
您的信息不完整,为了账户安全,请先补充。
现在去补充
×
提示
您因"违规操作"
具体请查看互助需知
我知道了
×
提示
确定
请完成安全验证×
copy
已复制链接
快去分享给好友吧!
我知道了
右上角分享
点击右上角分享
0
联系我们:info@booksci.cn Book学术提供免费学术资源搜索服务,方便国内外学者检索中英文文献。致力于提供最便捷和优质的服务体验。 Copyright © 2023 布克学术 All rights reserved.
京ICP备2023020795号-1
ghs 京公网安备 11010802042870号
Book学术文献互助
Book学术文献互助群
群 号:604180095
Book学术官方微信