BRCA1和BRCA2基因表达:p53和细胞周期依赖性抑制需要RB和DREAM

IF 15.4 1区 生物学 Q1 BIOCHEMISTRY & MOLECULAR BIOLOGY
Marianne Quaas, Robin Kohler, Lukas Nöltner, Louisa F. Schmidbauer, Sigrid Uxa, Gerd A. Müller, Kurt Engeland
{"title":"BRCA1和BRCA2基因表达:p53和细胞周期依赖性抑制需要RB和DREAM","authors":"Marianne Quaas, Robin Kohler, Lukas Nöltner, Louisa F. Schmidbauer, Sigrid Uxa, Gerd A. Müller, Kurt Engeland","doi":"10.1038/s41418-025-01566-9","DOIUrl":null,"url":null,"abstract":"<p>BRCA1 and BRCA2 proteins are crucial for DNA repair through homologous recombination (HR), which predominantly takes place during S and G<sub>2</sub> phases. Their expression is tightly regulated to ensure HR occurs exclusively within these phases. While these proteins are well-established tumor suppressors in hereditary breast and ovarian cancers, their inactivation is rare across all sporadic cancers. Counterintuitively, BRCA1 and BRCA2 expression is downregulated rather than upregulated following DNA damage and p53 activation. In this study, we demonstrate that <i>BRCA1</i> and <i>BRCA2</i> gene expression is governed by the same transcriptional mechanisms throughout the cell cycle, peaking in the S phase. During G<sub>0</sub>/G<sub>1</sub> and following p53 activation, <i>BRCA1/2</i> transcription is repressed by DREAM and RB:E2F repressor complexes. Importantly, this transcriptional repression occurs concurrently with the coordinated downregulation of numerous genes involved in cell cycle control and DNA repair pathways. Consistent with previous findings, this suppression notably affects members of the Fanconi anemia group and is mediated through the DREAM complex. Such broad transcriptional suppression facilitates exit from S phase, thereby promoting a fundamental shift in DNA repair mechanisms. Following DNA damage, we demonstrate that <i>BRCA1/2</i> downregulation occurs indirectly through the p53-p21-DREAM/RB axis, wherein p53-induced <i>p21/CDKN1A</i> expression initiates repression dependent on DREAM and RB. These results, together with observations from previous studies, suggest that DNA repair shifts from HR to the error-prone pathways of non-homologous end joining (NHEJ) and single-strand annealing (SSA), resulting in chromosomal aberrations and cell death, thereby in fact preventing malignant transformation. Our findings elucidate the transcriptional regulation of <i>BRCA1</i> and <i>BRCA2</i> expression. These regulatory mechanisms, when considered alongside prior findings and hypotheses, may help explain why BRCA1 and BRCA2 proteins do not exhibit tumor-suppressive functions in most cell types.</p>","PeriodicalId":9731,"journal":{"name":"Cell Death and Differentiation","volume":"3 1","pages":""},"PeriodicalIF":15.4000,"publicationDate":"2025-08-22","publicationTypes":"Journal Article","fieldsOfStudy":null,"isOpenAccess":false,"openAccessPdf":"","citationCount":"0","resultStr":"{\"title\":\"BRCA1 and BRCA2 gene expression: p53- and cell cycle-dependent repression requires RB and DREAM\",\"authors\":\"Marianne Quaas, Robin Kohler, Lukas Nöltner, Louisa F. Schmidbauer, Sigrid Uxa, Gerd A. Müller, Kurt Engeland\",\"doi\":\"10.1038/s41418-025-01566-9\",\"DOIUrl\":null,\"url\":null,\"abstract\":\"<p>BRCA1 and BRCA2 proteins are crucial for DNA repair through homologous recombination (HR), which predominantly takes place during S and G<sub>2</sub> phases. Their expression is tightly regulated to ensure HR occurs exclusively within these phases. While these proteins are well-established tumor suppressors in hereditary breast and ovarian cancers, their inactivation is rare across all sporadic cancers. Counterintuitively, BRCA1 and BRCA2 expression is downregulated rather than upregulated following DNA damage and p53 activation. In this study, we demonstrate that <i>BRCA1</i> and <i>BRCA2</i> gene expression is governed by the same transcriptional mechanisms throughout the cell cycle, peaking in the S phase. During G<sub>0</sub>/G<sub>1</sub> and following p53 activation, <i>BRCA1/2</i> transcription is repressed by DREAM and RB:E2F repressor complexes. Importantly, this transcriptional repression occurs concurrently with the coordinated downregulation of numerous genes involved in cell cycle control and DNA repair pathways. Consistent with previous findings, this suppression notably affects members of the Fanconi anemia group and is mediated through the DREAM complex. Such broad transcriptional suppression facilitates exit from S phase, thereby promoting a fundamental shift in DNA repair mechanisms. Following DNA damage, we demonstrate that <i>BRCA1/2</i> downregulation occurs indirectly through the p53-p21-DREAM/RB axis, wherein p53-induced <i>p21/CDKN1A</i> expression initiates repression dependent on DREAM and RB. These results, together with observations from previous studies, suggest that DNA repair shifts from HR to the error-prone pathways of non-homologous end joining (NHEJ) and single-strand annealing (SSA), resulting in chromosomal aberrations and cell death, thereby in fact preventing malignant transformation. Our findings elucidate the transcriptional regulation of <i>BRCA1</i> and <i>BRCA2</i> expression. These regulatory mechanisms, when considered alongside prior findings and hypotheses, may help explain why BRCA1 and BRCA2 proteins do not exhibit tumor-suppressive functions in most cell types.</p>\",\"PeriodicalId\":9731,\"journal\":{\"name\":\"Cell Death and Differentiation\",\"volume\":\"3 1\",\"pages\":\"\"},\"PeriodicalIF\":15.4000,\"publicationDate\":\"2025-08-22\",\"publicationTypes\":\"Journal Article\",\"fieldsOfStudy\":null,\"isOpenAccess\":false,\"openAccessPdf\":\"\",\"citationCount\":\"0\",\"resultStr\":null,\"platform\":\"Semanticscholar\",\"paperid\":null,\"PeriodicalName\":\"Cell Death and Differentiation\",\"FirstCategoryId\":\"99\",\"ListUrlMain\":\"https://doi.org/10.1038/s41418-025-01566-9\",\"RegionNum\":1,\"RegionCategory\":\"生物学\",\"ArticlePicture\":[],\"TitleCN\":null,\"AbstractTextCN\":null,\"PMCID\":null,\"EPubDate\":\"\",\"PubModel\":\"\",\"JCR\":\"Q1\",\"JCRName\":\"BIOCHEMISTRY & MOLECULAR BIOLOGY\",\"Score\":null,\"Total\":0}","platform":"Semanticscholar","paperid":null,"PeriodicalName":"Cell Death and Differentiation","FirstCategoryId":"99","ListUrlMain":"https://doi.org/10.1038/s41418-025-01566-9","RegionNum":1,"RegionCategory":"生物学","ArticlePicture":[],"TitleCN":null,"AbstractTextCN":null,"PMCID":null,"EPubDate":"","PubModel":"","JCR":"Q1","JCRName":"BIOCHEMISTRY & MOLECULAR BIOLOGY","Score":null,"Total":0}
引用次数: 0

摘要

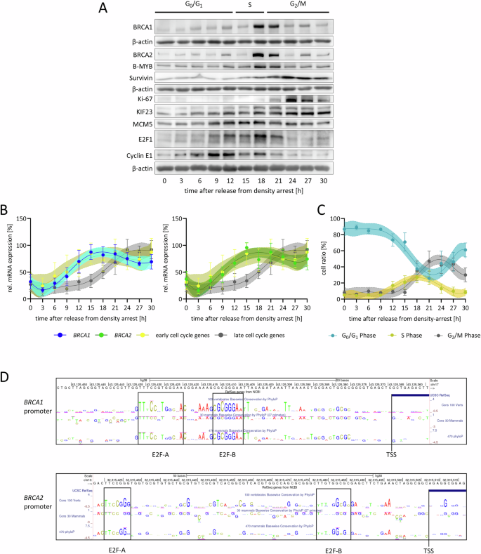
BRCA1和BRCA2蛋白通过同源重组(HR)对DNA修复至关重要,这主要发生在S期和G2期。它们的表达受到严格调控,以确保HR只发生在这些阶段。虽然这些蛋白在遗传性乳腺癌和卵巢癌中是公认的肿瘤抑制因子,但它们的失活在所有散发性癌症中都很少见。与直觉相反,在DNA损伤和p53激活后,BRCA1和BRCA2表达下调而不是上调。在这项研究中,我们证明BRCA1和BRCA2基因表达在整个细胞周期中受相同的转录机制控制,在S期达到峰值。在G0/G1和p53激活后,BRCA1/2转录被DREAM和RB:E2F阻遏因子复合物抑制。重要的是,这种转录抑制与参与细胞周期控制和DNA修复途径的许多基因的协同下调同时发生。与先前的研究结果一致,这种抑制明显影响范可尼贫血组的成员,并通过DREAM复合体介导。这种广泛的转录抑制促进了S期的退出,从而促进了DNA修复机制的根本转变。在DNA损伤后,我们证明BRCA1/2下调通过p53-p21-DREAM/RB轴间接发生,其中p53诱导的p21/CDKN1A表达启动依赖于DREAM和RB的抑制。这些结果与之前的研究结果一起表明,DNA修复从HR转移到非同源末端连接(NHEJ)和单链退火(SSA)的易出错途径,导致染色体畸变和细胞死亡,从而实际上阻止了恶性转化。我们的研究结果阐明了BRCA1和BRCA2表达的转录调控。这些调节机制,当与先前的发现和假设一起考虑时,可能有助于解释为什么BRCA1和BRCA2蛋白在大多数细胞类型中不表现出肿瘤抑制功能。
本文章由计算机程序翻译,如有差异,请以英文原文为准。

BRCA1 and BRCA2 gene expression: p53- and cell cycle-dependent repression requires RB and DREAM

BRCA1 and BRCA2 gene expression: p53- and cell cycle-dependent repression requires RB and DREAM

BRCA1 and BRCA2 proteins are crucial for DNA repair through homologous recombination (HR), which predominantly takes place during S and G2 phases. Their expression is tightly regulated to ensure HR occurs exclusively within these phases. While these proteins are well-established tumor suppressors in hereditary breast and ovarian cancers, their inactivation is rare across all sporadic cancers. Counterintuitively, BRCA1 and BRCA2 expression is downregulated rather than upregulated following DNA damage and p53 activation. In this study, we demonstrate that BRCA1 and BRCA2 gene expression is governed by the same transcriptional mechanisms throughout the cell cycle, peaking in the S phase. During G0/G1 and following p53 activation, BRCA1/2 transcription is repressed by DREAM and RB:E2F repressor complexes. Importantly, this transcriptional repression occurs concurrently with the coordinated downregulation of numerous genes involved in cell cycle control and DNA repair pathways. Consistent with previous findings, this suppression notably affects members of the Fanconi anemia group and is mediated through the DREAM complex. Such broad transcriptional suppression facilitates exit from S phase, thereby promoting a fundamental shift in DNA repair mechanisms. Following DNA damage, we demonstrate that BRCA1/2 downregulation occurs indirectly through the p53-p21-DREAM/RB axis, wherein p53-induced p21/CDKN1A expression initiates repression dependent on DREAM and RB. These results, together with observations from previous studies, suggest that DNA repair shifts from HR to the error-prone pathways of non-homologous end joining (NHEJ) and single-strand annealing (SSA), resulting in chromosomal aberrations and cell death, thereby in fact preventing malignant transformation. Our findings elucidate the transcriptional regulation of BRCA1 and BRCA2 expression. These regulatory mechanisms, when considered alongside prior findings and hypotheses, may help explain why BRCA1 and BRCA2 proteins do not exhibit tumor-suppressive functions in most cell types.

求助全文
通过发布文献求助,成功后即可免费获取论文全文。 去求助
来源期刊
Cell Death and Differentiation
Cell Death and Differentiation 生物-生化与分子生物学
CiteScore
24.70
自引率
1.60%
发文量
181
审稿时长
3 months
期刊介绍: Mission, vision and values of Cell Death & Differentiation: To devote itself to scientific excellence in the field of cell biology, molecular biology, and biochemistry of cell death and disease. To provide a unified forum for scientists and clinical researchers It is committed to the rapid publication of high quality original papers relating to these subjects, together with topical, usually solicited, reviews, meeting reports, editorial correspondence and occasional commentaries on controversial and scientifically informative issues.
×
引用
GB/T 7714-2015
复制
MLA
复制
APA
复制
导出至
BibTeX EndNote RefMan NoteFirst NoteExpress
×
提示
您的信息不完整,为了账户安全,请先补充。
现在去补充
×
提示
您因"违规操作"
具体请查看互助需知
我知道了
×
提示
确定
请完成安全验证×
copy
已复制链接
快去分享给好友吧!
我知道了
右上角分享
点击右上角分享
0
联系我们:info@booksci.cn Book学术提供免费学术资源搜索服务,方便国内外学者检索中英文文献。致力于提供最便捷和优质的服务体验。 Copyright © 2023 布克学术 All rights reserved.
京ICP备2023020795号-1
ghs 京公网安备 11010802042870号
Book学术文献互助
Book学术文献互助群
群 号:604180095
Book学术官方微信