维甲酸破坏急性髓系白血病的NPM1c/ROS/SENP3/ARF致癌轴

IF 13.4 1区 医学 Q1 HEMATOLOGY
Rita Hleihel, Hala Skayneh, Hsin-Chieh Wu, Maguy Hamie, Abdallah Kurdi, Jana Dakour, Charbel Machaalani, Marwan El-Sabban, Hugues de Thé, Ali Bazarbachi, Hiba El Hajj
{"title":"维甲酸破坏急性髓系白血病的NPM1c/ROS/SENP3/ARF致癌轴","authors":"Rita Hleihel, Hala Skayneh, Hsin-Chieh Wu, Maguy Hamie, Abdallah Kurdi, Jana Dakour, Charbel Machaalani, Marwan El-Sabban, Hugues de Thé, Ali Bazarbachi, Hiba El Hajj","doi":"10.1038/s41375-025-02731-2","DOIUrl":null,"url":null,"abstract":"<p>Nucleophosmin-1 (NPM1) is a nucleolar chaperone protein frequently mutated in acute myeloid leukemia (AML). ARF and Sentrin/SUMO Specific Peptidase 3 (SENP3) control NPM1 functions through dynamic SUMOylation/de-SUMOylation. Mutated NPM1 is an oncoprotein that exhibits an aberrant cytoplasmic localization (NPM1c) and disrupts PML/P53 signaling. Studies reported increased survival of patients with NPM1c AML when retinoic acid (RA) was added to chemotherapy or hypomethylating agents. Ex vivo, RA initiates NPM1c degradation, P53 activation and cell death. Yet, the molecular mechanisms involved remain elusive. Here we show that in NPM1c AML cell lines or patients’ blasts, NPM1c-triggered mitochondrial dysfunction and oxidative stress drive NPM1c stabilization through SENP3 upregulation. RA decreases mitochondrial ROS production, driving degradation of SENP3, ARF stabilization, PML-dependent NPM1c hyperSUMOylation followed by RNF4-dependent ubiquitination and degradation. Thus, the feedback loop stabilizing NPM1c protein can be interrupted by RA-triggered enhanced mitochondrial fitness, mechanistically explaining the benefit of RA in chemotherapy or hypomethylating agents-treated AMLs.</p>","PeriodicalId":18109,"journal":{"name":"Leukemia","volume":"22 1","pages":""},"PeriodicalIF":13.4000,"publicationDate":"2025-08-26","publicationTypes":"Journal Article","fieldsOfStudy":null,"isOpenAccess":false,"openAccessPdf":"","citationCount":"0","resultStr":"{\"title\":\"Retinoic acid disrupts an NPM1c/ROS/SENP3/ARF oncogenic axis in acute myeloid leukemia\",\"authors\":\"Rita Hleihel, Hala Skayneh, Hsin-Chieh Wu, Maguy Hamie, Abdallah Kurdi, Jana Dakour, Charbel Machaalani, Marwan El-Sabban, Hugues de Thé, Ali Bazarbachi, Hiba El Hajj\",\"doi\":\"10.1038/s41375-025-02731-2\",\"DOIUrl\":null,\"url\":null,\"abstract\":\"<p>Nucleophosmin-1 (NPM1) is a nucleolar chaperone protein frequently mutated in acute myeloid leukemia (AML). ARF and Sentrin/SUMO Specific Peptidase 3 (SENP3) control NPM1 functions through dynamic SUMOylation/de-SUMOylation. Mutated NPM1 is an oncoprotein that exhibits an aberrant cytoplasmic localization (NPM1c) and disrupts PML/P53 signaling. Studies reported increased survival of patients with NPM1c AML when retinoic acid (RA) was added to chemotherapy or hypomethylating agents. Ex vivo, RA initiates NPM1c degradation, P53 activation and cell death. Yet, the molecular mechanisms involved remain elusive. Here we show that in NPM1c AML cell lines or patients’ blasts, NPM1c-triggered mitochondrial dysfunction and oxidative stress drive NPM1c stabilization through SENP3 upregulation. RA decreases mitochondrial ROS production, driving degradation of SENP3, ARF stabilization, PML-dependent NPM1c hyperSUMOylation followed by RNF4-dependent ubiquitination and degradation. Thus, the feedback loop stabilizing NPM1c protein can be interrupted by RA-triggered enhanced mitochondrial fitness, mechanistically explaining the benefit of RA in chemotherapy or hypomethylating agents-treated AMLs.</p>\",\"PeriodicalId\":18109,\"journal\":{\"name\":\"Leukemia\",\"volume\":\"22 1\",\"pages\":\"\"},\"PeriodicalIF\":13.4000,\"publicationDate\":\"2025-08-26\",\"publicationTypes\":\"Journal Article\",\"fieldsOfStudy\":null,\"isOpenAccess\":false,\"openAccessPdf\":\"\",\"citationCount\":\"0\",\"resultStr\":null,\"platform\":\"Semanticscholar\",\"paperid\":null,\"PeriodicalName\":\"Leukemia\",\"FirstCategoryId\":\"3\",\"ListUrlMain\":\"https://doi.org/10.1038/s41375-025-02731-2\",\"RegionNum\":1,\"RegionCategory\":\"医学\",\"ArticlePicture\":[],\"TitleCN\":null,\"AbstractTextCN\":null,\"PMCID\":null,\"EPubDate\":\"\",\"PubModel\":\"\",\"JCR\":\"Q1\",\"JCRName\":\"HEMATOLOGY\",\"Score\":null,\"Total\":0}","platform":"Semanticscholar","paperid":null,"PeriodicalName":"Leukemia","FirstCategoryId":"3","ListUrlMain":"https://doi.org/10.1038/s41375-025-02731-2","RegionNum":1,"RegionCategory":"医学","ArticlePicture":[],"TitleCN":null,"AbstractTextCN":null,"PMCID":null,"EPubDate":"","PubModel":"","JCR":"Q1","JCRName":"HEMATOLOGY","Score":null,"Total":0}
引用次数: 0

摘要

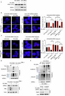
核磷蛋白-1 (NPM1)是一种在急性髓性白血病(AML)中经常发生突变的核仁伴侣蛋白。ARF和Sentrin/SUMO特异性肽酶3 (SENP3)通过动态SUMOylation/去SUMOylation控制NPM1功能。突变的NPM1是一种癌蛋白,表现出异常的细胞质定位(NPM1c)并破坏PML/P53信号传导。研究报道,当视黄酸(RA)加入化疗或低甲基化药物时,NPM1c AML患者的生存率增加。在体外,RA启动NPM1c降解、P53激活和细胞死亡。然而,涉及的分子机制仍然难以捉摸。本研究表明,在NPM1c AML细胞系或患者原细胞中,NPM1c触发的线粒体功能障碍和氧化应激通过SENP3上调驱动NPM1c稳定。RA减少线粒体ROS生成,驱动SENP3降解、ARF稳定、pml依赖的NPM1c高sumoylation,随后是rnf4依赖的泛素化和降解。因此,稳定NPM1c蛋白的反馈回路可以被RA触发的线粒体适应性增强所中断,这从机制上解释了RA在化疗或低甲基化药物治疗aml中的益处。
本文章由计算机程序翻译,如有差异,请以英文原文为准。

Retinoic acid disrupts an NPM1c/ROS/SENP3/ARF oncogenic axis in acute myeloid leukemia

Retinoic acid disrupts an NPM1c/ROS/SENP3/ARF oncogenic axis in acute myeloid leukemia

Nucleophosmin-1 (NPM1) is a nucleolar chaperone protein frequently mutated in acute myeloid leukemia (AML). ARF and Sentrin/SUMO Specific Peptidase 3 (SENP3) control NPM1 functions through dynamic SUMOylation/de-SUMOylation. Mutated NPM1 is an oncoprotein that exhibits an aberrant cytoplasmic localization (NPM1c) and disrupts PML/P53 signaling. Studies reported increased survival of patients with NPM1c AML when retinoic acid (RA) was added to chemotherapy or hypomethylating agents. Ex vivo, RA initiates NPM1c degradation, P53 activation and cell death. Yet, the molecular mechanisms involved remain elusive. Here we show that in NPM1c AML cell lines or patients’ blasts, NPM1c-triggered mitochondrial dysfunction and oxidative stress drive NPM1c stabilization through SENP3 upregulation. RA decreases mitochondrial ROS production, driving degradation of SENP3, ARF stabilization, PML-dependent NPM1c hyperSUMOylation followed by RNF4-dependent ubiquitination and degradation. Thus, the feedback loop stabilizing NPM1c protein can be interrupted by RA-triggered enhanced mitochondrial fitness, mechanistically explaining the benefit of RA in chemotherapy or hypomethylating agents-treated AMLs.

求助全文
通过发布文献求助,成功后即可免费获取论文全文。 去求助
来源期刊
Leukemia
Leukemia 医学-血液学
CiteScore
18.10
自引率
3.50%
发文量
270
审稿时长
3-6 weeks
期刊介绍: Title: Leukemia Journal Overview: Publishes high-quality, peer-reviewed research Covers all aspects of research and treatment of leukemia and allied diseases Includes studies of normal hemopoiesis due to comparative relevance Topics of Interest: Oncogenes Growth factors Stem cells Leukemia genomics Cell cycle Signal transduction Molecular targets for therapy And more Content Types: Original research articles Reviews Letters Correspondence Comments elaborating on significant advances and covering topical issues
×
引用
GB/T 7714-2015
复制
MLA
复制
APA
复制
导出至
BibTeX EndNote RefMan NoteFirst NoteExpress
×
提示
您的信息不完整,为了账户安全,请先补充。
现在去补充
×
提示
您因"违规操作"
具体请查看互助需知
我知道了
×
提示
确定
请完成安全验证×
copy
已复制链接
快去分享给好友吧!
我知道了
右上角分享
点击右上角分享
0
联系我们:info@booksci.cn Book学术提供免费学术资源搜索服务,方便国内外学者检索中英文文献。致力于提供最便捷和优质的服务体验。 Copyright © 2023 布克学术 All rights reserved.
京ICP备2023020795号-1
ghs 京公网安备 11010802042870号
Book学术文献互助
Book学术文献互助群
群 号:604180095
Book学术官方微信