纹状蛋白家族蛋白在河马信号传导和细胞调控中的作用。

IF 6.2 2区 生物学 Q1 BIOCHEMISTRY & MOLECULAR BIOLOGY
Yarden Shor-Nareznoy, Michal Caspi, Yan Lender, Amnon Wittenstein, Arad Soffer, Hanin Elias, Natalie Zelikson, Rana Masri, Rose Jbara, David C Pallas, Metsada Pasmanik-Chor, Chen Luxenburg, Rina Rosin-Arbesfeld
{"title":"纹状蛋白家族蛋白在河马信号传导和细胞调控中的作用。","authors":"Yarden Shor-Nareznoy, Michal Caspi, Yan Lender, Amnon Wittenstein, Arad Soffer, Hanin Elias, Natalie Zelikson, Rana Masri, Rose Jbara, David C Pallas, Metsada Pasmanik-Chor, Chen Luxenburg, Rina Rosin-Arbesfeld","doi":"10.1186/s13578-025-01461-3","DOIUrl":null,"url":null,"abstract":"<p><p>The striatin family proteins, striatin, SG2NA, and zinedin, belong to the calmodulin-binding WD-40 repeat protein group and are components of the striatin interacting phosphatase and kinase (STRIPAK) complex. These proteins are known for their roles as scaffold proteins, facilitating various cellular pathways, and regulating cell-cell interactions and signaling mechanisms. The observation that Striatin is expressed in cell junctions, suggests a potential role in maintaining cell integrity and communication. Here, we used shRNA technology to examine the biological significance of the striatin family proteins. This approach allowed us to modulate their expression levels and observe the effects on cellular processes. Our results suggest that the striatin family members affect the Hippo signaling pathway by protecting phosphorylated YAP (pYAP) from proteasomal degradation, thus decreasing the expression of Hippo target genes. This regulation impacts key cellular processes, such as cell migration and proliferation. RNA sequencing analyses of keratinocytes and fibroblasts depleted of striatin proteins enabled the identification of novel gene sets affected by the modulation of striatin expression and provided insights into the broader impact of striatin proteins and their roles in various cellular pathways.</p>","PeriodicalId":49095,"journal":{"name":"Cell and Bioscience","volume":"15 1","pages":"119"},"PeriodicalIF":6.2000,"publicationDate":"2025-08-19","publicationTypes":"Journal Article","fieldsOfStudy":null,"isOpenAccess":false,"openAccessPdf":"https://www.ncbi.nlm.nih.gov/pmc/articles/PMC12362926/pdf/","citationCount":"0","resultStr":"{\"title\":\"The role of the striatin family proteins in hippo signaling and cellular regulation.\",\"authors\":\"Yarden Shor-Nareznoy, Michal Caspi, Yan Lender, Amnon Wittenstein, Arad Soffer, Hanin Elias, Natalie Zelikson, Rana Masri, Rose Jbara, David C Pallas, Metsada Pasmanik-Chor, Chen Luxenburg, Rina Rosin-Arbesfeld\",\"doi\":\"10.1186/s13578-025-01461-3\",\"DOIUrl\":null,\"url\":null,\"abstract\":\"<p><p>The striatin family proteins, striatin, SG2NA, and zinedin, belong to the calmodulin-binding WD-40 repeat protein group and are components of the striatin interacting phosphatase and kinase (STRIPAK) complex. These proteins are known for their roles as scaffold proteins, facilitating various cellular pathways, and regulating cell-cell interactions and signaling mechanisms. The observation that Striatin is expressed in cell junctions, suggests a potential role in maintaining cell integrity and communication. Here, we used shRNA technology to examine the biological significance of the striatin family proteins. This approach allowed us to modulate their expression levels and observe the effects on cellular processes. Our results suggest that the striatin family members affect the Hippo signaling pathway by protecting phosphorylated YAP (pYAP) from proteasomal degradation, thus decreasing the expression of Hippo target genes. This regulation impacts key cellular processes, such as cell migration and proliferation. RNA sequencing analyses of keratinocytes and fibroblasts depleted of striatin proteins enabled the identification of novel gene sets affected by the modulation of striatin expression and provided insights into the broader impact of striatin proteins and their roles in various cellular pathways.</p>\",\"PeriodicalId\":49095,\"journal\":{\"name\":\"Cell and Bioscience\",\"volume\":\"15 1\",\"pages\":\"119\"},\"PeriodicalIF\":6.2000,\"publicationDate\":\"2025-08-19\",\"publicationTypes\":\"Journal Article\",\"fieldsOfStudy\":null,\"isOpenAccess\":false,\"openAccessPdf\":\"https://www.ncbi.nlm.nih.gov/pmc/articles/PMC12362926/pdf/\",\"citationCount\":\"0\",\"resultStr\":null,\"platform\":\"Semanticscholar\",\"paperid\":null,\"PeriodicalName\":\"Cell and Bioscience\",\"FirstCategoryId\":\"99\",\"ListUrlMain\":\"https://doi.org/10.1186/s13578-025-01461-3\",\"RegionNum\":2,\"RegionCategory\":\"生物学\",\"ArticlePicture\":[],\"TitleCN\":null,\"AbstractTextCN\":null,\"PMCID\":null,\"EPubDate\":\"\",\"PubModel\":\"\",\"JCR\":\"Q1\",\"JCRName\":\"BIOCHEMISTRY & MOLECULAR BIOLOGY\",\"Score\":null,\"Total\":0}","platform":"Semanticscholar","paperid":null,"PeriodicalName":"Cell and Bioscience","FirstCategoryId":"99","ListUrlMain":"https://doi.org/10.1186/s13578-025-01461-3","RegionNum":2,"RegionCategory":"生物学","ArticlePicture":[],"TitleCN":null,"AbstractTextCN":null,"PMCID":null,"EPubDate":"","PubModel":"","JCR":"Q1","JCRName":"BIOCHEMISTRY & MOLECULAR BIOLOGY","Score":null,"Total":0}
引用次数: 0

摘要

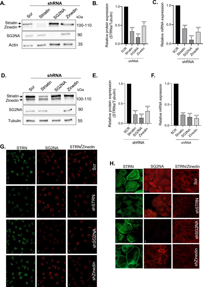
纹状蛋白家族蛋白,纹状蛋白,SG2NA和zinedin,属于钙调蛋白结合的WD-40重复蛋白组,是纹状蛋白相互作用磷酸酶和激酶(STRIPAK)复合物的组成部分。这些蛋白被认为是支架蛋白,促进各种细胞通路,调节细胞间相互作用和信号机制。观察到纹状蛋白在细胞连接处表达,表明其在维持细胞完整性和通讯方面的潜在作用。在这里,我们使用shRNA技术来检测纹状蛋白家族蛋白的生物学意义。这种方法使我们能够调节它们的表达水平,并观察对细胞过程的影响。我们的研究结果表明,纹状蛋白家族成员通过保护磷酸化的YAP (pYAP)免受蛋白酶体降解,从而降低Hippo靶基因的表达,从而影响Hippo信号通路。这种调控影响关键的细胞过程,如细胞迁移和增殖。缺失纹状蛋白的角质形成细胞和成纤维细胞的RNA测序分析能够鉴定受纹状蛋白表达调节影响的新基因集,并为纹状蛋白的广泛影响及其在各种细胞通路中的作用提供见解。
本文章由计算机程序翻译,如有差异,请以英文原文为准。

The role of the striatin family proteins in hippo signaling and cellular regulation.

The role of the striatin family proteins in hippo signaling and cellular regulation.

The role of the striatin family proteins in hippo signaling and cellular regulation.

The role of the striatin family proteins in hippo signaling and cellular regulation.

The striatin family proteins, striatin, SG2NA, and zinedin, belong to the calmodulin-binding WD-40 repeat protein group and are components of the striatin interacting phosphatase and kinase (STRIPAK) complex. These proteins are known for their roles as scaffold proteins, facilitating various cellular pathways, and regulating cell-cell interactions and signaling mechanisms. The observation that Striatin is expressed in cell junctions, suggests a potential role in maintaining cell integrity and communication. Here, we used shRNA technology to examine the biological significance of the striatin family proteins. This approach allowed us to modulate their expression levels and observe the effects on cellular processes. Our results suggest that the striatin family members affect the Hippo signaling pathway by protecting phosphorylated YAP (pYAP) from proteasomal degradation, thus decreasing the expression of Hippo target genes. This regulation impacts key cellular processes, such as cell migration and proliferation. RNA sequencing analyses of keratinocytes and fibroblasts depleted of striatin proteins enabled the identification of novel gene sets affected by the modulation of striatin expression and provided insights into the broader impact of striatin proteins and their roles in various cellular pathways.

求助全文
通过发布文献求助,成功后即可免费获取论文全文。 去求助
来源期刊
Cell and Bioscience
Cell and Bioscience BIOCHEMISTRY & MOLECULAR BIOLOGY-
CiteScore
10.70
自引率
0.00%
发文量
187
审稿时长
>12 weeks
期刊介绍: Cell and Bioscience, the official journal of the Society of Chinese Bioscientists in America, is an open access, peer-reviewed journal that encompasses all areas of life science research.
×
引用
GB/T 7714-2015
复制
MLA
复制
APA
复制
导出至
BibTeX EndNote RefMan NoteFirst NoteExpress
×
提示
您的信息不完整,为了账户安全,请先补充。
现在去补充
×
提示
您因"违规操作"
具体请查看互助需知
我知道了
×
提示
确定
请完成安全验证×
copy
已复制链接
快去分享给好友吧!
我知道了
右上角分享
点击右上角分享
0
联系我们:info@booksci.cn Book学术提供免费学术资源搜索服务,方便国内外学者检索中英文文献。致力于提供最便捷和优质的服务体验。 Copyright © 2023 布克学术 All rights reserved.
京ICP备2023020795号-1
ghs 京公网安备 11010802042870号
Book学术文献互助
Book学术文献互助群
群 号:604180095
Book学术官方微信