ICU的家庭弹性:概念分析。

IF 2.6 3区 医学 Q1 NURSING
Shunxia Sun, Caiping Song, Li Guan, Tang Xiaoling, Caie Wu
{"title":"ICU的家庭弹性:概念分析。","authors":"Shunxia Sun, Caiping Song, Li Guan, Tang Xiaoling, Caie Wu","doi":"10.1111/nicc.70147","DOIUrl":null,"url":null,"abstract":"<p><strong>Background: </strong>The concept of family resilience is a promising way to improve families' ability to cope with sudden change. However, there is no consensus in the field of intensive care regarding its definition.</p><p><strong>Aim: </strong>The aim of this concept analysis was to develop a deeper understanding of the phrase 'family resilience in the ICU' within the nursing discipline to facilitate its comprehension, implementation and evaluation.</p><p><strong>Study design: </strong>We performed a comprehensive search of Medline (PubMed), Web of Science, OVID, Embase, CINAHL (EBSCO), CNKI (Chinese), Wangfang (Chinese), VIP (Chinese) and SinoMed (Chinese) with MeSH terms and keywords, including critical care/intensive/ICU, family, resilienc* and hardiness. The inclusion criteria were the subject of family resilience in the intensive care unit (ICU), English or Chinese language, and full text. Walker and Avant's approach was used to analyse the concept.</p><p><strong>Results: </strong>From the 22 studies selected for this analysis, four main attributes of 'family resilience in the ICU' were identified: the characteristics system, belief system, organisation system and support system. We developed four model cases to illustrate how the concept is operationalised. The concept analysis of 'family resilience in the ICU' identified four antecedents: the relatively unexpected admission of a relative to the ICU, disrupted family order, acute stress and positive response. The analysis also identified four consequences: the development of resilience, the psychology of the family, family adaptation and patient support.</p><p><strong>Conclusions: </strong>According to the concept analysis, we suggest an operational definition to facilitate the implementation of the concept in practice. Furthermore, we propose that implementation should be guided by the following key ideas: (1) identifying family characteristics, (2) helping families establish correct expectations, (3) providing support to help families regain control, (4) promoting family participation in medical decision-making and patient care, and (5) encouraging families to access external resources.</p><p><strong>Relevance to clinical practice: </strong>This concept analysis of family resilience in the ICU will advance healthcare professionals' understanding and knowledge and encourage them to pay more attention to patients' families. It can also prepare and educate healthcare professionals to develop policies and guidance to increase family resilience in ICU settings.</p>","PeriodicalId":51264,"journal":{"name":"Nursing in Critical Care","volume":"30 5","pages":"e70147"},"PeriodicalIF":2.6000,"publicationDate":"2025-09-01","publicationTypes":"Journal Article","fieldsOfStudy":null,"isOpenAccess":false,"openAccessPdf":"https://www.ncbi.nlm.nih.gov/pmc/articles/PMC12358821/pdf/","citationCount":"0","resultStr":"{\"title\":\"Family Resilience in the ICU: A Concept Analysis.\",\"authors\":\"Shunxia Sun, Caiping Song, Li Guan, Tang Xiaoling, Caie Wu\",\"doi\":\"10.1111/nicc.70147\",\"DOIUrl\":null,\"url\":null,\"abstract\":\"<p><strong>Background: </strong>The concept of family resilience is a promising way to improve families' ability to cope with sudden change. However, there is no consensus in the field of intensive care regarding its definition.</p><p><strong>Aim: </strong>The aim of this concept analysis was to develop a deeper understanding of the phrase 'family resilience in the ICU' within the nursing discipline to facilitate its comprehension, implementation and evaluation.</p><p><strong>Study design: </strong>We performed a comprehensive search of Medline (PubMed), Web of Science, OVID, Embase, CINAHL (EBSCO), CNKI (Chinese), Wangfang (Chinese), VIP (Chinese) and SinoMed (Chinese) with MeSH terms and keywords, including critical care/intensive/ICU, family, resilienc* and hardiness. The inclusion criteria were the subject of family resilience in the intensive care unit (ICU), English or Chinese language, and full text. Walker and Avant's approach was used to analyse the concept.</p><p><strong>Results: </strong>From the 22 studies selected for this analysis, four main attributes of 'family resilience in the ICU' were identified: the characteristics system, belief system, organisation system and support system. We developed four model cases to illustrate how the concept is operationalised. The concept analysis of 'family resilience in the ICU' identified four antecedents: the relatively unexpected admission of a relative to the ICU, disrupted family order, acute stress and positive response. The analysis also identified four consequences: the development of resilience, the psychology of the family, family adaptation and patient support.</p><p><strong>Conclusions: </strong>According to the concept analysis, we suggest an operational definition to facilitate the implementation of the concept in practice. Furthermore, we propose that implementation should be guided by the following key ideas: (1) identifying family characteristics, (2) helping families establish correct expectations, (3) providing support to help families regain control, (4) promoting family participation in medical decision-making and patient care, and (5) encouraging families to access external resources.</p><p><strong>Relevance to clinical practice: </strong>This concept analysis of family resilience in the ICU will advance healthcare professionals' understanding and knowledge and encourage them to pay more attention to patients' families. It can also prepare and educate healthcare professionals to develop policies and guidance to increase family resilience in ICU settings.</p>\",\"PeriodicalId\":51264,\"journal\":{\"name\":\"Nursing in Critical Care\",\"volume\":\"30 5\",\"pages\":\"e70147\"},\"PeriodicalIF\":2.6000,\"publicationDate\":\"2025-09-01\",\"publicationTypes\":\"Journal Article\",\"fieldsOfStudy\":null,\"isOpenAccess\":false,\"openAccessPdf\":\"https://www.ncbi.nlm.nih.gov/pmc/articles/PMC12358821/pdf/\",\"citationCount\":\"0\",\"resultStr\":null,\"platform\":\"Semanticscholar\",\"paperid\":null,\"PeriodicalName\":\"Nursing in Critical Care\",\"FirstCategoryId\":\"3\",\"ListUrlMain\":\"https://doi.org/10.1111/nicc.70147\",\"RegionNum\":3,\"RegionCategory\":\"医学\",\"ArticlePicture\":[],\"TitleCN\":null,\"AbstractTextCN\":null,\"PMCID\":null,\"EPubDate\":\"\",\"PubModel\":\"\",\"JCR\":\"Q1\",\"JCRName\":\"NURSING\",\"Score\":null,\"Total\":0}","platform":"Semanticscholar","paperid":null,"PeriodicalName":"Nursing in Critical Care","FirstCategoryId":"3","ListUrlMain":"https://doi.org/10.1111/nicc.70147","RegionNum":3,"RegionCategory":"医学","ArticlePicture":[],"TitleCN":null,"AbstractTextCN":null,"PMCID":null,"EPubDate":"","PubModel":"","JCR":"Q1","JCRName":"NURSING","Score":null,"Total":0}
引用次数: 0

摘要

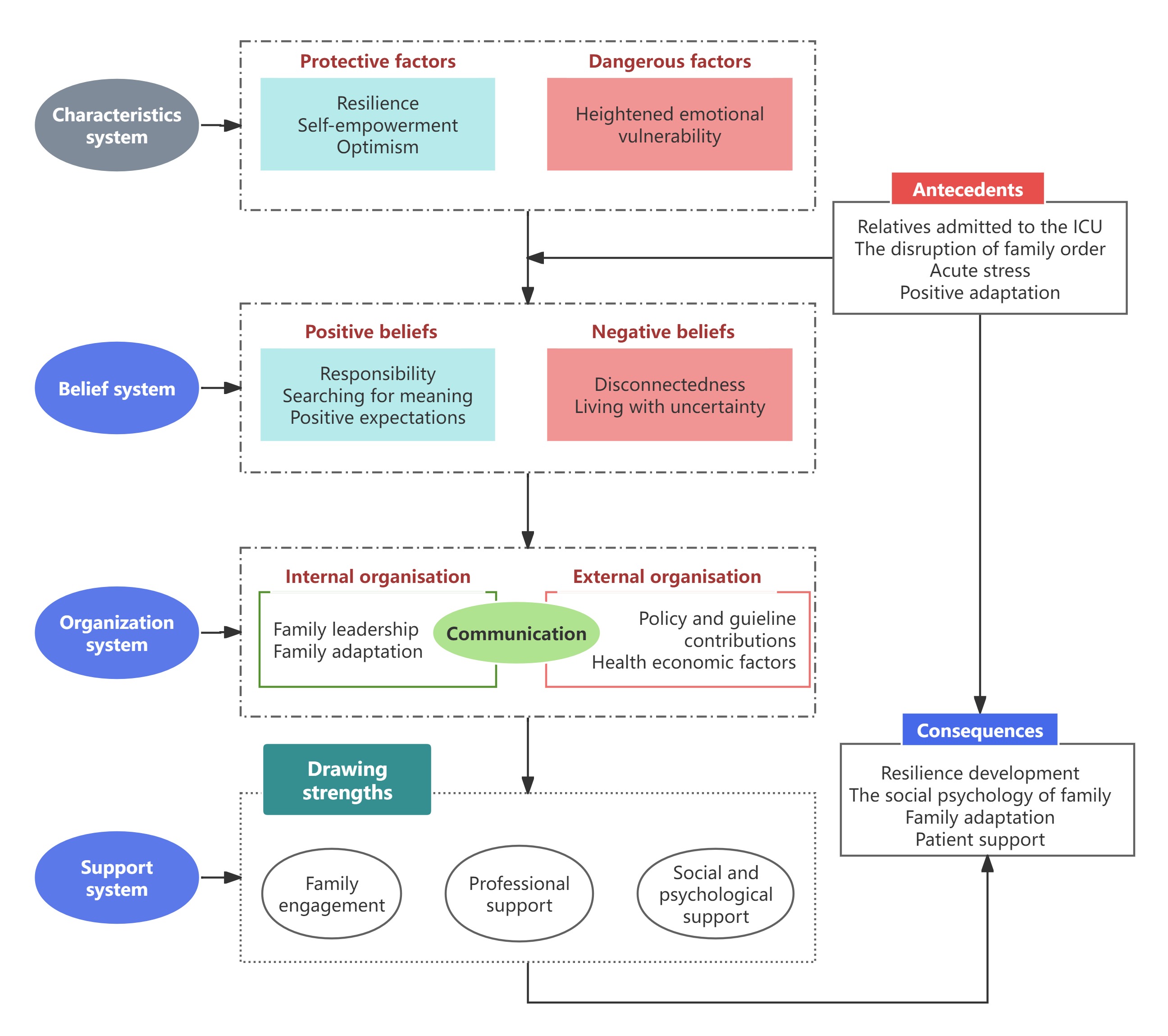
背景:家庭弹性的概念是提高家庭应对突发变化能力的一种很有前景的方法。然而,在重症监护领域对其定义尚无共识。目的:本概念分析的目的是加深对护理学科中“ICU家庭弹性”一词的理解,以促进其理解、实施和评估。研究设计:我们综合检索Medline (PubMed)、Web of Science、OVID、Embase、CINAHL (EBSCO)、CNKI(中文)、Wangfang(中文)、VIP(中文)和SinoMed(中文)的MeSH术语和关键词,包括critical care/intensive/ICU、family、resilience *和hardiness。纳入标准为重症监护病房(ICU)家庭弹性、中英文对照和全文。Walker和Avant的方法被用来分析这个概念。结果:从本次分析选取的22项研究中,确定了“ICU家庭弹性”的四个主要属性:特征系统、信念系统、组织系统和支持系统。我们开发了四个模型案例来说明这个概念是如何运作的。“ICU家庭弹性”的概念分析确定了四种前因:相对意外的亲属入住ICU,家庭秩序中断,急性压力和积极反应。该分析还确定了四个后果:恢复力的发展、家庭心理、家庭适应和患者支持。结论:根据概念分析,我们提出了一个可操作的定义,以方便概念在实践中的实施。此外,我们建议实施应遵循以下关键思路:(1)识别家庭特征;(2)帮助家庭建立正确的期望;(3)提供支持,帮助家庭重新获得控制权;(4)促进家庭参与医疗决策和患者护理;(5)鼓励家庭获取外部资源。与临床实践的相关性:通过对ICU家庭弹性的概念分析,可以提高医护人员对患者家庭的理解和认识,鼓励医护人员更多地关注患者家庭。它还可以准备和教育医疗保健专业人员制定政策和指导,以提高ICU环境中的家庭弹性。
本文章由计算机程序翻译,如有差异,请以英文原文为准。

Family Resilience in the ICU: A Concept Analysis.

Family Resilience in the ICU: A Concept Analysis.

Family Resilience in the ICU: A Concept Analysis.

Family Resilience in the ICU: A Concept Analysis.

Background: The concept of family resilience is a promising way to improve families' ability to cope with sudden change. However, there is no consensus in the field of intensive care regarding its definition.

Aim: The aim of this concept analysis was to develop a deeper understanding of the phrase 'family resilience in the ICU' within the nursing discipline to facilitate its comprehension, implementation and evaluation.

Study design: We performed a comprehensive search of Medline (PubMed), Web of Science, OVID, Embase, CINAHL (EBSCO), CNKI (Chinese), Wangfang (Chinese), VIP (Chinese) and SinoMed (Chinese) with MeSH terms and keywords, including critical care/intensive/ICU, family, resilienc* and hardiness. The inclusion criteria were the subject of family resilience in the intensive care unit (ICU), English or Chinese language, and full text. Walker and Avant's approach was used to analyse the concept.

Results: From the 22 studies selected for this analysis, four main attributes of 'family resilience in the ICU' were identified: the characteristics system, belief system, organisation system and support system. We developed four model cases to illustrate how the concept is operationalised. The concept analysis of 'family resilience in the ICU' identified four antecedents: the relatively unexpected admission of a relative to the ICU, disrupted family order, acute stress and positive response. The analysis also identified four consequences: the development of resilience, the psychology of the family, family adaptation and patient support.

Conclusions: According to the concept analysis, we suggest an operational definition to facilitate the implementation of the concept in practice. Furthermore, we propose that implementation should be guided by the following key ideas: (1) identifying family characteristics, (2) helping families establish correct expectations, (3) providing support to help families regain control, (4) promoting family participation in medical decision-making and patient care, and (5) encouraging families to access external resources.

Relevance to clinical practice: This concept analysis of family resilience in the ICU will advance healthcare professionals' understanding and knowledge and encourage them to pay more attention to patients' families. It can also prepare and educate healthcare professionals to develop policies and guidance to increase family resilience in ICU settings.

求助全文
通过发布文献求助,成功后即可免费获取论文全文。 去求助
来源期刊
CiteScore
6.00
自引率
13.30%
发文量
109
审稿时长
>12 weeks
期刊介绍: Nursing in Critical Care is an international peer-reviewed journal covering any aspect of critical care nursing practice, research, education or management. Critical care nursing is defined as the whole spectrum of skills, knowledge and attitudes utilised by practitioners in any setting where adults or children, and their families, are experiencing acute and critical illness. Such settings encompass general and specialist hospitals, and the community. Nursing in Critical Care covers the diverse specialities of critical care nursing including surgery, medicine, cardiac, renal, neurosciences, haematology, obstetrics, accident and emergency, neonatal nursing and paediatrics. Papers published in the journal normally fall into one of the following categories: -research reports -literature reviews -developments in practice, education or management -reflections on practice
×
引用
GB/T 7714-2015
复制
MLA
复制
APA
复制
导出至
BibTeX EndNote RefMan NoteFirst NoteExpress
×
提示
您的信息不完整,为了账户安全,请先补充。
现在去补充
×
提示
您因"违规操作"
具体请查看互助需知
我知道了
×
提示
确定
请完成安全验证×
copy
已复制链接
快去分享给好友吧!
我知道了
右上角分享
点击右上角分享
0
联系我们:info@booksci.cn Book学术提供免费学术资源搜索服务,方便国内外学者检索中英文文献。致力于提供最便捷和优质的服务体验。 Copyright © 2023 布克学术 All rights reserved.
京ICP备2023020795号-1
ghs 京公网安备 11010802042870号
Book学术文献互助
Book学术文献互助群
群 号:604180095
Book学术官方微信