异裂副杆菌定殖对宿主微生物组、代谢组、免疫和糖尿病发病的影响

IF 3.8 4区 医学 Q2 ENDOCRINOLOGY & METABOLISM
Journal of molecular endocrinology Pub Date : 2025-08-28 Print Date: 2025-08-01 DOI:10.1530/JME-25-0025
Khyati Girdhar, Audrey Randall, Keiichiro Mine, Clarissa Howard, Alessandro Pezzella, Dogus Dogru, Lukas Rhodes, Brady James, Umesh K Gautam, Dagmar Šrůtková, Tomas Hudcovic, Juan J Aristizabal-Henao, Michael Kiebish, Emrah Altindis
{"title":"异裂副杆菌定殖对宿主微生物组、代谢组、免疫和糖尿病发病的影响","authors":"Khyati Girdhar, Audrey Randall, Keiichiro Mine, Clarissa Howard, Alessandro Pezzella, Dogus Dogru, Lukas Rhodes, Brady James, Umesh K Gautam, Dagmar Šrůtková, Tomas Hudcovic, Juan J Aristizabal-Henao, Michael Kiebish, Emrah Altindis","doi":"10.1530/JME-25-0025","DOIUrl":null,"url":null,"abstract":"<p><p>Type 1 diabetes (T1D) is caused by autoimmune destruction of pancreatic β-cells. The insulin B-chain 9-23 (insB9-23) peptide is a critical epitope in triggering T1D. In our previous study, we showed that Parabacteroides distasonis, a human gut commensal, contains an insB9-23 mimic in its hprt protein (residues 4-18). This mimic (hprt4-18) peptide activates insB9-23-specific T cells, and P. distasonis colonization enhanced diabetes in NOD mice. However, the impact of the P. distasonis colonization on inflammation, gut microbiome, intestinal immune cells, gut permeability, cytokine, and serum metabolome profiles remained unknown. Here, we investigated these effects using specific pathogen-free (SPF) and germ-free (GF) female NOD mice. P. distasonis colonization minimally impacted gut microbiome composition, altering only 28 ASVs. In P. distasonis-colonized mice, there was a reduction in T-helper, T-effector, and B-cell populations in the intraepithelial lymphocytes, indicating a potential decrease in immune activation. Furthermore, P. distasonis colonization did not alter serum metabolome and circulating cytokine profiles (except for a decrease in IL-15) and gut permeability gene expressions. P. distasonis colonization in GF NOD mice induced severe insulitis without affecting gut permeability. Interestingly, mice gavaged with heat-inactivated (HI) P. distasonis did not affect insulitis scores or immune cell composition. These findings support our hypothesis that P. distasonis functions as a gut commensal, exerting no effect on the gut microbiome, metabolome, gut permeability, intestinal immune cell composition, or nonspecific immune activation. Instead, P. distasonis appears to trigger an insB9-23-specific immune response, potentially accelerating T1D onset in NOD mice through molecular mimicry.</p>","PeriodicalId":16570,"journal":{"name":"Journal of molecular endocrinology","volume":" ","pages":""},"PeriodicalIF":3.8000,"publicationDate":"2025-08-28","publicationTypes":"Journal Article","fieldsOfStudy":null,"isOpenAccess":false,"openAccessPdf":"https://www.ncbi.nlm.nih.gov/pmc/articles/PMC12400532/pdf/","citationCount":"0","resultStr":"{\"title\":\"Impact of Parabacteroides distasonis colonization on host microbiome, metabolome, immunity, and diabetes onset.\",\"authors\":\"Khyati Girdhar, Audrey Randall, Keiichiro Mine, Clarissa Howard, Alessandro Pezzella, Dogus Dogru, Lukas Rhodes, Brady James, Umesh K Gautam, Dagmar Šrůtková, Tomas Hudcovic, Juan J Aristizabal-Henao, Michael Kiebish, Emrah Altindis\",\"doi\":\"10.1530/JME-25-0025\",\"DOIUrl\":null,\"url\":null,\"abstract\":\"<p><p>Type 1 diabetes (T1D) is caused by autoimmune destruction of pancreatic β-cells. The insulin B-chain 9-23 (insB9-23) peptide is a critical epitope in triggering T1D. In our previous study, we showed that Parabacteroides distasonis, a human gut commensal, contains an insB9-23 mimic in its hprt protein (residues 4-18). This mimic (hprt4-18) peptide activates insB9-23-specific T cells, and P. distasonis colonization enhanced diabetes in NOD mice. However, the impact of the P. distasonis colonization on inflammation, gut microbiome, intestinal immune cells, gut permeability, cytokine, and serum metabolome profiles remained unknown. Here, we investigated these effects using specific pathogen-free (SPF) and germ-free (GF) female NOD mice. P. distasonis colonization minimally impacted gut microbiome composition, altering only 28 ASVs. In P. distasonis-colonized mice, there was a reduction in T-helper, T-effector, and B-cell populations in the intraepithelial lymphocytes, indicating a potential decrease in immune activation. Furthermore, P. distasonis colonization did not alter serum metabolome and circulating cytokine profiles (except for a decrease in IL-15) and gut permeability gene expressions. P. distasonis colonization in GF NOD mice induced severe insulitis without affecting gut permeability. Interestingly, mice gavaged with heat-inactivated (HI) P. distasonis did not affect insulitis scores or immune cell composition. These findings support our hypothesis that P. distasonis functions as a gut commensal, exerting no effect on the gut microbiome, metabolome, gut permeability, intestinal immune cell composition, or nonspecific immune activation. Instead, P. distasonis appears to trigger an insB9-23-specific immune response, potentially accelerating T1D onset in NOD mice through molecular mimicry.</p>\",\"PeriodicalId\":16570,\"journal\":{\"name\":\"Journal of molecular endocrinology\",\"volume\":\" \",\"pages\":\"\"},\"PeriodicalIF\":3.8000,\"publicationDate\":\"2025-08-28\",\"publicationTypes\":\"Journal Article\",\"fieldsOfStudy\":null,\"isOpenAccess\":false,\"openAccessPdf\":\"https://www.ncbi.nlm.nih.gov/pmc/articles/PMC12400532/pdf/\",\"citationCount\":\"0\",\"resultStr\":null,\"platform\":\"Semanticscholar\",\"paperid\":null,\"PeriodicalName\":\"Journal of molecular endocrinology\",\"FirstCategoryId\":\"3\",\"ListUrlMain\":\"https://doi.org/10.1530/JME-25-0025\",\"RegionNum\":4,\"RegionCategory\":\"医学\",\"ArticlePicture\":[],\"TitleCN\":null,\"AbstractTextCN\":null,\"PMCID\":null,\"EPubDate\":\"2025/8/1 0:00:00\",\"PubModel\":\"Print\",\"JCR\":\"Q2\",\"JCRName\":\"ENDOCRINOLOGY & METABOLISM\",\"Score\":null,\"Total\":0}","platform":"Semanticscholar","paperid":null,"PeriodicalName":"Journal of molecular endocrinology","FirstCategoryId":"3","ListUrlMain":"https://doi.org/10.1530/JME-25-0025","RegionNum":4,"RegionCategory":"医学","ArticlePicture":[],"TitleCN":null,"AbstractTextCN":null,"PMCID":null,"EPubDate":"2025/8/1 0:00:00","PubModel":"Print","JCR":"Q2","JCRName":"ENDOCRINOLOGY & METABOLISM","Score":null,"Total":0}
引用次数: 0

摘要

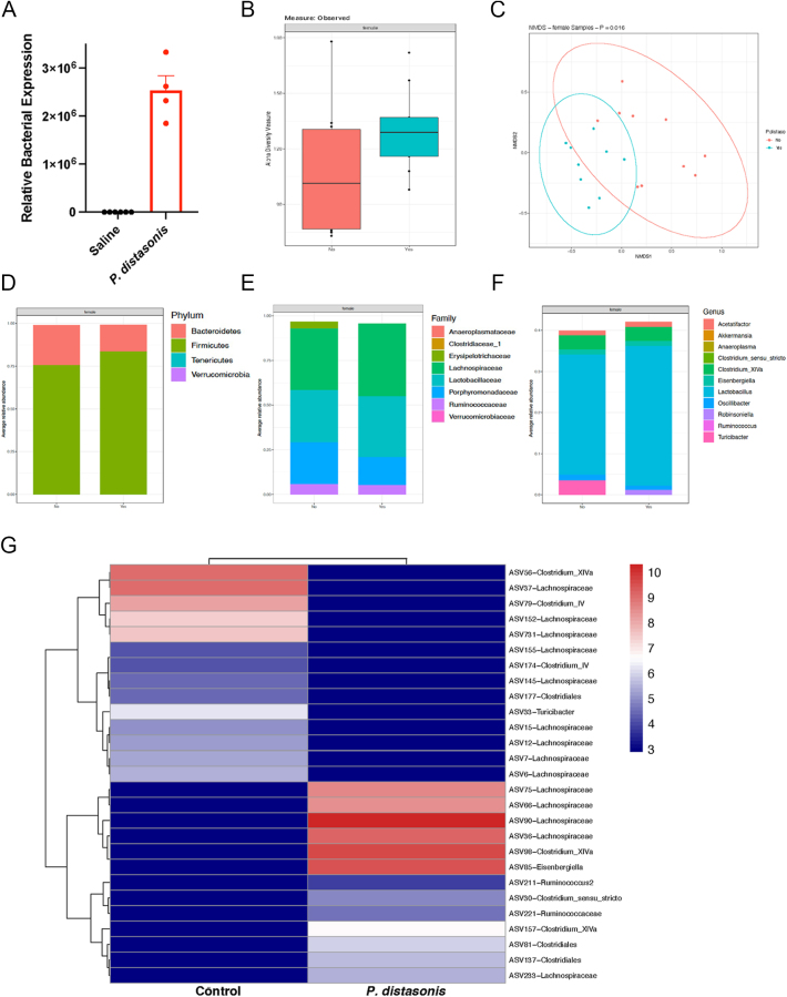
1型糖尿病(T1D)是由自身免疫破坏胰腺β细胞引起的。胰岛素b链9-23 (insB9-23)肽是触发T1D的关键表位。在我们之前的研究中,我们发现人类肠道共生的异裂副杆菌在其hprt蛋白中含有insB9-23的模拟物(残基4-18)。这种模拟的(hprt4-18)肽激活了insB9-23特异性t细胞,并在NOD小鼠中定植了糖尿病。然而,对炎症、肠道微生物组、肠道免疫细胞、肠道通透性、细胞因子和血清代谢组谱的影响尚不清楚。在这里,我们用特异性无病原体(SPF)和无菌(GF)雌性NOD小鼠来研究这些影响。弓形虫定殖对肠道微生物组成的影响最小,仅改变28种asv。在感染弓形虫的小鼠中,上皮内淋巴细胞中的t辅助细胞、t效应细胞和b细胞数量减少,表明免疫激活可能减少。此外,弓形虫的定殖不会改变血清代谢组和循环细胞因子谱(除了IL-15的降低)和肠通透性基因的表达。在GF NOD小鼠中,弓形虫定植可引起严重的胰岛素炎,但不影响肠道通透性。有趣的是,用热灭活(HI)假单胞虫灌胃的小鼠不影响胰岛素评分或免疫细胞组成。这些发现支持了我们的假设,即distasonis作为肠道共生体起作用,对肠道微生物组、代谢组、肠道通透性、肠道免疫细胞组成或非特异性免疫激活没有影响。相反,弓形虫似乎触发了insb9 -23特异性免疫反应,可能通过分子模拟加速NOD小鼠的T1D发病。
本文章由计算机程序翻译,如有差异,请以英文原文为准。

Impact of Parabacteroides distasonis colonization on host microbiome, metabolome, immunity, and diabetes onset.

Impact of Parabacteroides distasonis colonization on host microbiome, metabolome, immunity, and diabetes onset.

Impact of Parabacteroides distasonis colonization on host microbiome, metabolome, immunity, and diabetes onset.

Impact of Parabacteroides distasonis colonization on host microbiome, metabolome, immunity, and diabetes onset.

Type 1 diabetes (T1D) is caused by autoimmune destruction of pancreatic β-cells. The insulin B-chain 9-23 (insB9-23) peptide is a critical epitope in triggering T1D. In our previous study, we showed that Parabacteroides distasonis, a human gut commensal, contains an insB9-23 mimic in its hprt protein (residues 4-18). This mimic (hprt4-18) peptide activates insB9-23-specific T cells, and P. distasonis colonization enhanced diabetes in NOD mice. However, the impact of the P. distasonis colonization on inflammation, gut microbiome, intestinal immune cells, gut permeability, cytokine, and serum metabolome profiles remained unknown. Here, we investigated these effects using specific pathogen-free (SPF) and germ-free (GF) female NOD mice. P. distasonis colonization minimally impacted gut microbiome composition, altering only 28 ASVs. In P. distasonis-colonized mice, there was a reduction in T-helper, T-effector, and B-cell populations in the intraepithelial lymphocytes, indicating a potential decrease in immune activation. Furthermore, P. distasonis colonization did not alter serum metabolome and circulating cytokine profiles (except for a decrease in IL-15) and gut permeability gene expressions. P. distasonis colonization in GF NOD mice induced severe insulitis without affecting gut permeability. Interestingly, mice gavaged with heat-inactivated (HI) P. distasonis did not affect insulitis scores or immune cell composition. These findings support our hypothesis that P. distasonis functions as a gut commensal, exerting no effect on the gut microbiome, metabolome, gut permeability, intestinal immune cell composition, or nonspecific immune activation. Instead, P. distasonis appears to trigger an insB9-23-specific immune response, potentially accelerating T1D onset in NOD mice through molecular mimicry.

求助全文
通过发布文献求助,成功后即可免费获取论文全文。 去求助
来源期刊
Journal of molecular endocrinology
Journal of molecular endocrinology 医学-内分泌学与代谢
CiteScore
6.90
自引率
0.00%
发文量
96
审稿时长
1 months
期刊介绍: The Journal of Molecular Endocrinology is an official journal of the Society for Endocrinology and is endorsed by the European Society of Endocrinology and the Endocrine Society of Australia. Journal of Molecular Endocrinology is a leading global journal that publishes original research articles and reviews. The journal focuses on molecular and cellular mechanisms in endocrinology, including: gene regulation, cell biology, signalling, mutations, transgenics, hormone-dependant cancers, nuclear receptors, and omics. Basic and pathophysiological studies at the molecule and cell level are considered, as well as human sample studies where this is the experimental model of choice. Technique studies including CRISPR or gene editing are also encouraged.
×
引用
GB/T 7714-2015
复制
MLA
复制
APA
复制
导出至
BibTeX EndNote RefMan NoteFirst NoteExpress
×
提示
您的信息不完整,为了账户安全,请先补充。
现在去补充
×
提示
您因"违规操作"
具体请查看互助需知
我知道了
×
提示
确定
请完成安全验证×
copy
已复制链接
快去分享给好友吧!
我知道了
右上角分享
点击右上角分享
0
联系我们:info@booksci.cn Book学术提供免费学术资源搜索服务,方便国内外学者检索中英文文献。致力于提供最便捷和优质的服务体验。 Copyright © 2023 布克学术 All rights reserved.
京ICP备2023020795号-1
ghs 京公网安备 11010802042870号
Book学术文献互助
Book学术文献互助群
群 号:604180095
Book学术官方微信