酒精在肝细胞中诱导的KDM5B激活驱动致病细胞间的通讯,导致肝功能丧失。

IF 5.6 2区 医学 Q1 GASTROENTEROLOGY & HEPATOLOGY
Hepatology Communications Pub Date : 2025-08-15 eCollection Date: 2025-09-01 DOI:10.1097/HC9.0000000000000771
Kruti Nataraj, Michael Schonfeld, Samson Mah, Zhuan Li, Steven Weinman, Irina Tikhanovich
{"title":"酒精在肝细胞中诱导的KDM5B激活驱动致病细胞间的通讯,导致肝功能丧失。","authors":"Kruti Nataraj, Michael Schonfeld, Samson Mah, Zhuan Li, Steven Weinman, Irina Tikhanovich","doi":"10.1097/HC9.0000000000000771","DOIUrl":null,"url":null,"abstract":"<p><strong>Background: </strong>Alcohol-associated liver disease (ALD) is a major cause of alcohol-associated mortality. Previously, we identified KDM5B as a sex-specific mediator of ALD development; however, the mechanism behind KDM5B-induced pathological changes is not established.</p><p><strong>Methods: </strong>Kdm5b flox/flox female mice were fed a western diet and 20% alcohol in the drinking water for 8-16 weeks (WDA). To induce KO, mice received 2×1011 genome copies of AAV8-CMV-Cre, AAV8-TBG-Cre, or AAV8-control. To test the role of myeloid C/EBPβ, Cebpbfl/fl, or Cebpbfl/fl Lyz2-Cre mice were fed WDA for 16 weeks.</p><p><strong>Results: </strong>We found that Kdm5b KO prevented alcohol-induced liver fibrosis and liver inflammation in female mice. These changes were in part mediated by hepatocyte-to-non-parenchymal cell communication changes. KDM5B in hepatocytes promoted pro-inflammatory and pro-fibrotic changes in liver macrophages, endothelial cells, and stellate cells. Moreover, KDM5B promoted alcohol-induced early increase in EpCAM-positive liver progenitors and loss of liver function at later time points of alcohol feeding. We found that loss of liver function was dependent on a hepatocyte-to-macrophage communication feedback loop. KDM5B in hepatocytes inhibited macrophage C/EBPβ expression, which in turn resulted in loss of the mature KCs phenotype and prevented the ability of KCs to support hepatocyte differentiation, ultimately leading to loss of liver synthetic function.</p><p><strong>Conclusions: </strong>KDM5B activation in hepatocytes drives pathogenic cell-cell communication, leading to alcohol-induced loss of liver function in ALD.</p>","PeriodicalId":12978,"journal":{"name":"Hepatology Communications","volume":"9 9","pages":""},"PeriodicalIF":5.6000,"publicationDate":"2025-08-15","publicationTypes":"Journal Article","fieldsOfStudy":null,"isOpenAccess":false,"openAccessPdf":"https://www.ncbi.nlm.nih.gov/pmc/articles/PMC12363441/pdf/","citationCount":"0","resultStr":"{\"title\":\"Alcohol-induced KDM5B activation in hepatocytes drives pathogenic cell-cell communication, leading to loss of liver function.\",\"authors\":\"Kruti Nataraj, Michael Schonfeld, Samson Mah, Zhuan Li, Steven Weinman, Irina Tikhanovich\",\"doi\":\"10.1097/HC9.0000000000000771\",\"DOIUrl\":null,\"url\":null,\"abstract\":\"<p><strong>Background: </strong>Alcohol-associated liver disease (ALD) is a major cause of alcohol-associated mortality. Previously, we identified KDM5B as a sex-specific mediator of ALD development; however, the mechanism behind KDM5B-induced pathological changes is not established.</p><p><strong>Methods: </strong>Kdm5b flox/flox female mice were fed a western diet and 20% alcohol in the drinking water for 8-16 weeks (WDA). To induce KO, mice received 2×1011 genome copies of AAV8-CMV-Cre, AAV8-TBG-Cre, or AAV8-control. To test the role of myeloid C/EBPβ, Cebpbfl/fl, or Cebpbfl/fl Lyz2-Cre mice were fed WDA for 16 weeks.</p><p><strong>Results: </strong>We found that Kdm5b KO prevented alcohol-induced liver fibrosis and liver inflammation in female mice. These changes were in part mediated by hepatocyte-to-non-parenchymal cell communication changes. KDM5B in hepatocytes promoted pro-inflammatory and pro-fibrotic changes in liver macrophages, endothelial cells, and stellate cells. Moreover, KDM5B promoted alcohol-induced early increase in EpCAM-positive liver progenitors and loss of liver function at later time points of alcohol feeding. We found that loss of liver function was dependent on a hepatocyte-to-macrophage communication feedback loop. KDM5B in hepatocytes inhibited macrophage C/EBPβ expression, which in turn resulted in loss of the mature KCs phenotype and prevented the ability of KCs to support hepatocyte differentiation, ultimately leading to loss of liver synthetic function.</p><p><strong>Conclusions: </strong>KDM5B activation in hepatocytes drives pathogenic cell-cell communication, leading to alcohol-induced loss of liver function in ALD.</p>\",\"PeriodicalId\":12978,\"journal\":{\"name\":\"Hepatology Communications\",\"volume\":\"9 9\",\"pages\":\"\"},\"PeriodicalIF\":5.6000,\"publicationDate\":\"2025-08-15\",\"publicationTypes\":\"Journal Article\",\"fieldsOfStudy\":null,\"isOpenAccess\":false,\"openAccessPdf\":\"https://www.ncbi.nlm.nih.gov/pmc/articles/PMC12363441/pdf/\",\"citationCount\":\"0\",\"resultStr\":null,\"platform\":\"Semanticscholar\",\"paperid\":null,\"PeriodicalName\":\"Hepatology Communications\",\"FirstCategoryId\":\"3\",\"ListUrlMain\":\"https://doi.org/10.1097/HC9.0000000000000771\",\"RegionNum\":2,\"RegionCategory\":\"医学\",\"ArticlePicture\":[],\"TitleCN\":null,\"AbstractTextCN\":null,\"PMCID\":null,\"EPubDate\":\"2025/9/1 0:00:00\",\"PubModel\":\"eCollection\",\"JCR\":\"Q1\",\"JCRName\":\"GASTROENTEROLOGY & HEPATOLOGY\",\"Score\":null,\"Total\":0}","platform":"Semanticscholar","paperid":null,"PeriodicalName":"Hepatology Communications","FirstCategoryId":"3","ListUrlMain":"https://doi.org/10.1097/HC9.0000000000000771","RegionNum":2,"RegionCategory":"医学","ArticlePicture":[],"TitleCN":null,"AbstractTextCN":null,"PMCID":null,"EPubDate":"2025/9/1 0:00:00","PubModel":"eCollection","JCR":"Q1","JCRName":"GASTROENTEROLOGY & HEPATOLOGY","Score":null,"Total":0}
引用次数: 0

摘要

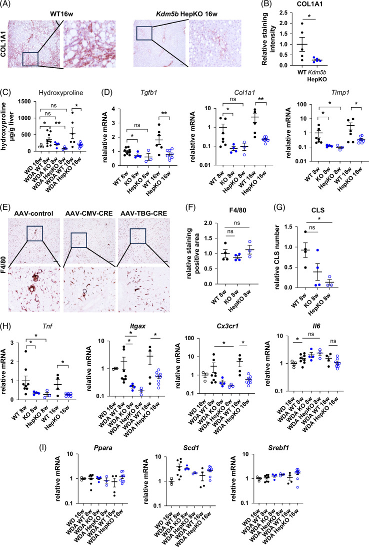
背景:酒精相关性肝病(ALD)是酒精相关死亡的主要原因。先前,我们确定KDM5B是ALD发展的性别特异性介质;然而,kdm5b诱导病理改变的机制尚不明确。方法:以Kdm5b flox/flox雌性小鼠为实验对象,饲喂西餐和含20%酒精的饮水8-16周(WDA)。为了诱导KO,小鼠接受了AAV8-CMV-Cre、AAV8-TBG-Cre或aav8 -对照的2×1011基因组拷贝。为了检测骨髓C/EBPβ、Cebpbfl/fl或Cebpbfl/fl的作用,Lyz2-Cre小鼠被喂食WDA 16周。结果:我们发现Kdm5b KO可预防雌性小鼠酒精性肝纤维化和肝脏炎症。这些变化部分是由肝细胞到非实质细胞的通讯改变介导的。肝细胞中的KDM5B促进肝巨噬细胞、内皮细胞和星状细胞的促炎和促纤维化变化。此外,KDM5B促进酒精诱导的epcam阳性肝祖细胞的早期增加和酒精喂养后期肝功能的丧失。我们发现肝功能的丧失依赖于肝细胞-巨噬细胞通信反馈回路。肝细胞中的KDM5B抑制巨噬细胞C/EBPβ的表达,从而导致成熟KCs表型的丧失,并阻止KCs支持肝细胞分化的能力,最终导致肝脏合成功能的丧失。结论:肝细胞中KDM5B的激活驱动致病细胞间的通讯,导致酒精诱导的ALD肝功能丧失。
本文章由计算机程序翻译,如有差异,请以英文原文为准。

Alcohol-induced KDM5B activation in hepatocytes drives pathogenic cell-cell communication, leading to loss of liver function.

Alcohol-induced KDM5B activation in hepatocytes drives pathogenic cell-cell communication, leading to loss of liver function.

Alcohol-induced KDM5B activation in hepatocytes drives pathogenic cell-cell communication, leading to loss of liver function.

Alcohol-induced KDM5B activation in hepatocytes drives pathogenic cell-cell communication, leading to loss of liver function.

Background: Alcohol-associated liver disease (ALD) is a major cause of alcohol-associated mortality. Previously, we identified KDM5B as a sex-specific mediator of ALD development; however, the mechanism behind KDM5B-induced pathological changes is not established.

Methods: Kdm5b flox/flox female mice were fed a western diet and 20% alcohol in the drinking water for 8-16 weeks (WDA). To induce KO, mice received 2×1011 genome copies of AAV8-CMV-Cre, AAV8-TBG-Cre, or AAV8-control. To test the role of myeloid C/EBPβ, Cebpbfl/fl, or Cebpbfl/fl Lyz2-Cre mice were fed WDA for 16 weeks.

Results: We found that Kdm5b KO prevented alcohol-induced liver fibrosis and liver inflammation in female mice. These changes were in part mediated by hepatocyte-to-non-parenchymal cell communication changes. KDM5B in hepatocytes promoted pro-inflammatory and pro-fibrotic changes in liver macrophages, endothelial cells, and stellate cells. Moreover, KDM5B promoted alcohol-induced early increase in EpCAM-positive liver progenitors and loss of liver function at later time points of alcohol feeding. We found that loss of liver function was dependent on a hepatocyte-to-macrophage communication feedback loop. KDM5B in hepatocytes inhibited macrophage C/EBPβ expression, which in turn resulted in loss of the mature KCs phenotype and prevented the ability of KCs to support hepatocyte differentiation, ultimately leading to loss of liver synthetic function.

Conclusions: KDM5B activation in hepatocytes drives pathogenic cell-cell communication, leading to alcohol-induced loss of liver function in ALD.

求助全文
通过发布文献求助,成功后即可免费获取论文全文。 去求助
来源期刊
Hepatology Communications
Hepatology Communications GASTROENTEROLOGY & HEPATOLOGY-
CiteScore
8.00
自引率
2.00%
发文量
248
审稿时长
8 weeks
期刊介绍: Hepatology Communications is a peer-reviewed, online-only, open access journal for fast dissemination of high quality basic, translational, and clinical research in hepatology. Hepatology Communications maintains high standard and rigorous peer review. Because of its open access nature, authors retain the copyright to their works, all articles are immediately available and free to read and share, and it is fully compliant with funder and institutional mandates. The journal is committed to fast publication and author satisfaction. ​
×
引用
GB/T 7714-2015
复制
MLA
复制
APA
复制
导出至
BibTeX EndNote RefMan NoteFirst NoteExpress
×
提示
您的信息不完整,为了账户安全,请先补充。
现在去补充
×
提示
您因"违规操作"
具体请查看互助需知
我知道了
×
提示
确定
请完成安全验证×
copy
已复制链接
快去分享给好友吧!
我知道了
右上角分享
点击右上角分享
0
联系我们:info@booksci.cn Book学术提供免费学术资源搜索服务,方便国内外学者检索中英文文献。致力于提供最便捷和优质的服务体验。 Copyright © 2023 布克学术 All rights reserved.
京ICP备2023020795号-1
ghs 京公网安备 11010802042870号
Book学术文献互助
Book学术文献互助群
群 号:604180095
Book学术官方微信