Aspyre肺血机器学习模型的开发:一种快速检测非小细胞肺癌患者血浆中可操作变异的新方法。

IF 2.8 Q2 ONCOLOGY
JCO Clinical Cancer Informatics Pub Date : 2025-08-01 Epub Date: 2025-08-15 DOI:10.1200/CCI-25-00050
Rebecca N Palmer, Sam Abujudeh, Magdalena Stolarek-Januszkiewicz, Ana-Luisa Silva, Justyna M Mordaka, Kristine von Bargen, Alejandra Collazos, Simonetta Andreazza, Nicola D Potts, Chau Ha Ho, Iyelola Turner, Jinsy Jose, Dilyara Nugent, Prarthna Barot, Christina Xyrafaki, Alessandro Tomassini, Ryan T Evans, Katherine E Knudsen, Elizabeth Gillon-Zhang, Julia N Brown, Candace King, Cory Kiser, Mary Beth Rossi, Eleanor R Gray, Robert J Osborne, Barnaby W Balmforth
{"title":"Aspyre肺血机器学习模型的开发:一种快速检测非小细胞肺癌患者血浆中可操作变异的新方法。","authors":"Rebecca N Palmer, Sam Abujudeh, Magdalena Stolarek-Januszkiewicz, Ana-Luisa Silva, Justyna M Mordaka, Kristine von Bargen, Alejandra Collazos, Simonetta Andreazza, Nicola D Potts, Chau Ha Ho, Iyelola Turner, Jinsy Jose, Dilyara Nugent, Prarthna Barot, Christina Xyrafaki, Alessandro Tomassini, Ryan T Evans, Katherine E Knudsen, Elizabeth Gillon-Zhang, Julia N Brown, Candace King, Cory Kiser, Mary Beth Rossi, Eleanor R Gray, Robert J Osborne, Barnaby W Balmforth","doi":"10.1200/CCI-25-00050","DOIUrl":null,"url":null,"abstract":"<p><strong>Purpose: </strong>Aspyre Lung is a targeted biomarker panel of 114 genomic variants across 11 guideline-recommended genes with simultaneous DNA and RNA for non-small cell lung cancer (NSCLC). In this study, we developed a machine learning algorithm to interpret fluorescence data outputs from Aspyre Lung, enabling the assay to be applied to both plasma and tissue samples.</p><p><strong>Materials and methods: </strong>Data for model training and testing were generated from over 13,500 DNA and RNA contrived samples, with variants spiked in at a variant allele frequency (VAF) of 0.1%-82% for DNA and 6-5,000 copies for RNA. The training and testing data sets used 67 reagent batches and 23 operators using nine quantitative polymerase chain reaction machines at two sites. Variant calling machine learning models were assessed in terms of median assay-wide 95% limit of detection (LoD95), observed sensitivity, false-positive rate per sample, per-variant LoD95, and per-variant observed sensitivity. The model was optimized by varying the training data subsets, features used, and model hyperparameters. Models were assessed against target specifications.</p><p><strong>Results: </strong>Verification with reference samples established experimental performance characteristics: a LoD95 of 0.19% VAF for SNV/indels, one amplifiable copy for gene fusions, 69 copies for <i>MET</i> exon 14 skipping events, and 100% specificity for all targets.</p><p><strong>Conclusion: </strong>Implementation of the model for liquid biopsy sample analysis enables running of these samples alongside tissue in a single workflow with high sensitivity, specificity, and accuracy. These results demonstrate that the Aspyre Lung assay, powered by a robust machine learning algorithm, offers a reliable and scalable solution for molecular testing in NSCLC, enabling a diverse range of laboratories to confidently perform high-sensitivity, high-specificity testing on both tissue and liquid biopsy samples.</p>","PeriodicalId":51626,"journal":{"name":"JCO Clinical Cancer Informatics","volume":"9 ","pages":"e2500050"},"PeriodicalIF":2.8000,"publicationDate":"2025-08-01","publicationTypes":"Journal Article","fieldsOfStudy":null,"isOpenAccess":false,"openAccessPdf":"https://www.ncbi.nlm.nih.gov/pmc/articles/PMC12366736/pdf/","citationCount":"0","resultStr":"{\"title\":\"Development of a Machine Learning Model for Aspyre Lung Blood: A New Assay for Rapid Detection of Actionable Variants From Plasma in Patients With Non-Small Cell Lung Cancer.\",\"authors\":\"Rebecca N Palmer, Sam Abujudeh, Magdalena Stolarek-Januszkiewicz, Ana-Luisa Silva, Justyna M Mordaka, Kristine von Bargen, Alejandra Collazos, Simonetta Andreazza, Nicola D Potts, Chau Ha Ho, Iyelola Turner, Jinsy Jose, Dilyara Nugent, Prarthna Barot, Christina Xyrafaki, Alessandro Tomassini, Ryan T Evans, Katherine E Knudsen, Elizabeth Gillon-Zhang, Julia N Brown, Candace King, Cory Kiser, Mary Beth Rossi, Eleanor R Gray, Robert J Osborne, Barnaby W Balmforth\",\"doi\":\"10.1200/CCI-25-00050\",\"DOIUrl\":null,\"url\":null,\"abstract\":\"<p><strong>Purpose: </strong>Aspyre Lung is a targeted biomarker panel of 114 genomic variants across 11 guideline-recommended genes with simultaneous DNA and RNA for non-small cell lung cancer (NSCLC). In this study, we developed a machine learning algorithm to interpret fluorescence data outputs from Aspyre Lung, enabling the assay to be applied to both plasma and tissue samples.</p><p><strong>Materials and methods: </strong>Data for model training and testing were generated from over 13,500 DNA and RNA contrived samples, with variants spiked in at a variant allele frequency (VAF) of 0.1%-82% for DNA and 6-5,000 copies for RNA. The training and testing data sets used 67 reagent batches and 23 operators using nine quantitative polymerase chain reaction machines at two sites. Variant calling machine learning models were assessed in terms of median assay-wide 95% limit of detection (LoD95), observed sensitivity, false-positive rate per sample, per-variant LoD95, and per-variant observed sensitivity. The model was optimized by varying the training data subsets, features used, and model hyperparameters. Models were assessed against target specifications.</p><p><strong>Results: </strong>Verification with reference samples established experimental performance characteristics: a LoD95 of 0.19% VAF for SNV/indels, one amplifiable copy for gene fusions, 69 copies for <i>MET</i> exon 14 skipping events, and 100% specificity for all targets.</p><p><strong>Conclusion: </strong>Implementation of the model for liquid biopsy sample analysis enables running of these samples alongside tissue in a single workflow with high sensitivity, specificity, and accuracy. These results demonstrate that the Aspyre Lung assay, powered by a robust machine learning algorithm, offers a reliable and scalable solution for molecular testing in NSCLC, enabling a diverse range of laboratories to confidently perform high-sensitivity, high-specificity testing on both tissue and liquid biopsy samples.</p>\",\"PeriodicalId\":51626,\"journal\":{\"name\":\"JCO Clinical Cancer Informatics\",\"volume\":\"9 \",\"pages\":\"e2500050\"},\"PeriodicalIF\":2.8000,\"publicationDate\":\"2025-08-01\",\"publicationTypes\":\"Journal Article\",\"fieldsOfStudy\":null,\"isOpenAccess\":false,\"openAccessPdf\":\"https://www.ncbi.nlm.nih.gov/pmc/articles/PMC12366736/pdf/\",\"citationCount\":\"0\",\"resultStr\":null,\"platform\":\"Semanticscholar\",\"paperid\":null,\"PeriodicalName\":\"JCO Clinical Cancer Informatics\",\"FirstCategoryId\":\"1085\",\"ListUrlMain\":\"https://doi.org/10.1200/CCI-25-00050\",\"RegionNum\":0,\"RegionCategory\":null,\"ArticlePicture\":[],\"TitleCN\":null,\"AbstractTextCN\":null,\"PMCID\":null,\"EPubDate\":\"2025/8/15 0:00:00\",\"PubModel\":\"Epub\",\"JCR\":\"Q2\",\"JCRName\":\"ONCOLOGY\",\"Score\":null,\"Total\":0}","platform":"Semanticscholar","paperid":null,"PeriodicalName":"JCO Clinical Cancer Informatics","FirstCategoryId":"1085","ListUrlMain":"https://doi.org/10.1200/CCI-25-00050","RegionNum":0,"RegionCategory":null,"ArticlePicture":[],"TitleCN":null,"AbstractTextCN":null,"PMCID":null,"EPubDate":"2025/8/15 0:00:00","PubModel":"Epub","JCR":"Q2","JCRName":"ONCOLOGY","Score":null,"Total":0}
引用次数: 0

摘要

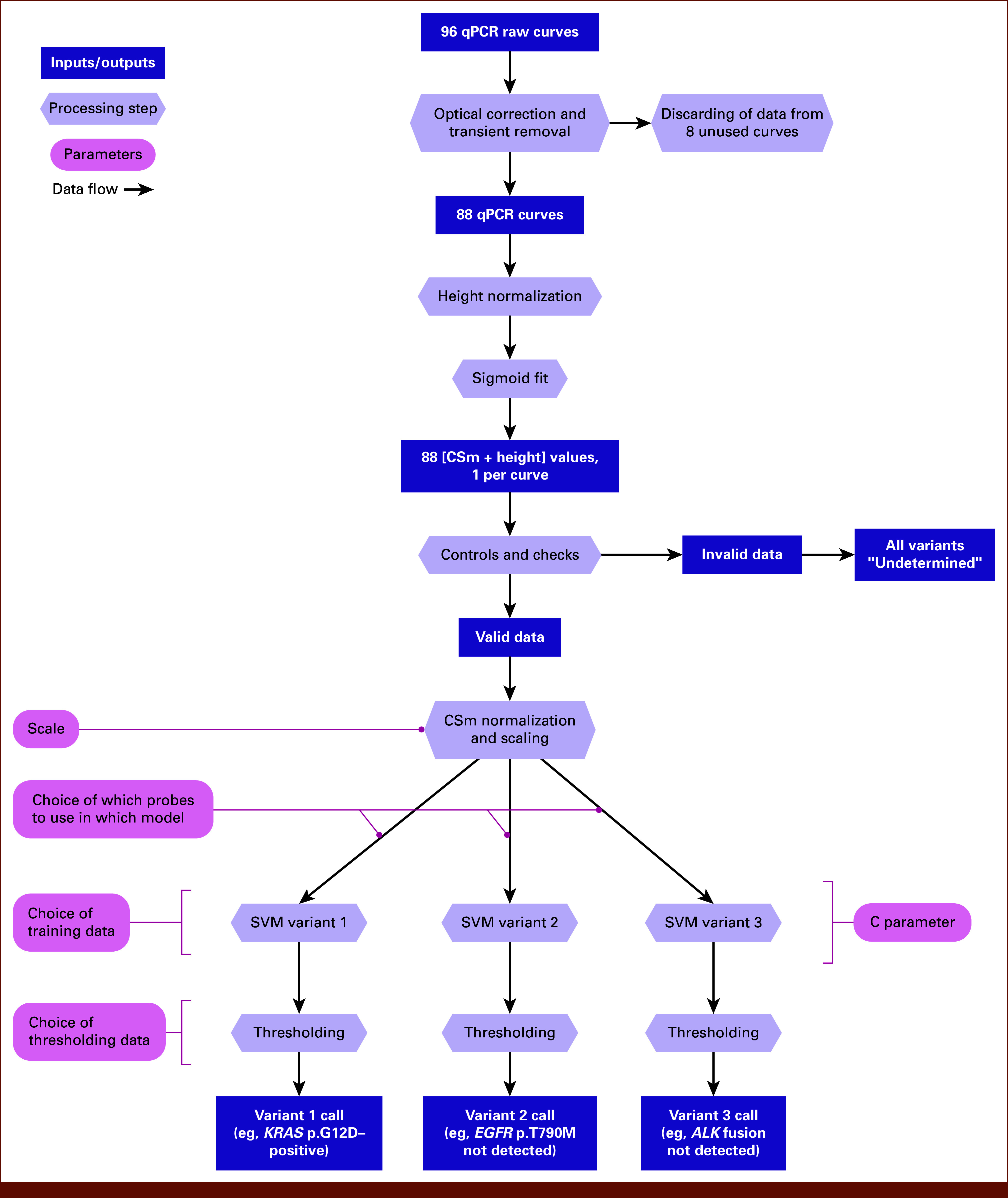
目的:Aspyre Lung是一个针对非小细胞肺癌(NSCLC)的114个基因组变异的靶向生物标志物小组,涉及11个指南推荐的同时具有DNA和RNA的基因。在这项研究中,我们开发了一种机器学习算法来解释Aspyre Lung的荧光数据输出,使该检测能够应用于血浆和组织样本。材料和方法:模型训练和测试的数据来自超过13500个人造DNA和RNA样本,其中DNA的变异等位基因频率(VAF)为0.1%-82%,RNA为6- 5000拷贝。训练和测试数据集使用了67批试剂和23名操作员,在两个地点使用了9台定量聚合酶链式反应机。根据中位数95%检测限(LoD95)、观察到的灵敏度、每个样本的假阳性率、每个变量LoD95和每个变量观察到的灵敏度来评估变量呼叫机器学习模型。通过改变训练数据子集、使用的特征和模型超参数来优化模型。模型是根据目标规格进行评估的。结果:通过参考样品验证,建立了实验性能特征:SNV/indels的LoD95为0.19% VAF,基因融合1个可扩增拷贝,MET外显子14跳跃事件69个拷贝,所有靶标的特异性为100%。结论:液体活检样本分析模型的实施使这些样本与组织一起在一个工作流程中运行,具有高灵敏度、特异性和准确性。这些结果表明,由强大的机器学习算法驱动的Aspyre Lung检测为NSCLC的分子检测提供了可靠且可扩展的解决方案,使各种实验室能够自信地对组织和液体活检样本进行高灵敏度、高特异性的检测。
本文章由计算机程序翻译,如有差异,请以英文原文为准。

Development of a Machine Learning Model for Aspyre Lung Blood: A New Assay for Rapid Detection of Actionable Variants From Plasma in Patients With Non-Small Cell Lung Cancer.

Development of a Machine Learning Model for Aspyre Lung Blood: A New Assay for Rapid Detection of Actionable Variants From Plasma in Patients With Non-Small Cell Lung Cancer.

Development of a Machine Learning Model for Aspyre Lung Blood: A New Assay for Rapid Detection of Actionable Variants From Plasma in Patients With Non-Small Cell Lung Cancer.

Development of a Machine Learning Model for Aspyre Lung Blood: A New Assay for Rapid Detection of Actionable Variants From Plasma in Patients With Non-Small Cell Lung Cancer.

Purpose: Aspyre Lung is a targeted biomarker panel of 114 genomic variants across 11 guideline-recommended genes with simultaneous DNA and RNA for non-small cell lung cancer (NSCLC). In this study, we developed a machine learning algorithm to interpret fluorescence data outputs from Aspyre Lung, enabling the assay to be applied to both plasma and tissue samples.

Materials and methods: Data for model training and testing were generated from over 13,500 DNA and RNA contrived samples, with variants spiked in at a variant allele frequency (VAF) of 0.1%-82% for DNA and 6-5,000 copies for RNA. The training and testing data sets used 67 reagent batches and 23 operators using nine quantitative polymerase chain reaction machines at two sites. Variant calling machine learning models were assessed in terms of median assay-wide 95% limit of detection (LoD95), observed sensitivity, false-positive rate per sample, per-variant LoD95, and per-variant observed sensitivity. The model was optimized by varying the training data subsets, features used, and model hyperparameters. Models were assessed against target specifications.

Results: Verification with reference samples established experimental performance characteristics: a LoD95 of 0.19% VAF for SNV/indels, one amplifiable copy for gene fusions, 69 copies for MET exon 14 skipping events, and 100% specificity for all targets.

Conclusion: Implementation of the model for liquid biopsy sample analysis enables running of these samples alongside tissue in a single workflow with high sensitivity, specificity, and accuracy. These results demonstrate that the Aspyre Lung assay, powered by a robust machine learning algorithm, offers a reliable and scalable solution for molecular testing in NSCLC, enabling a diverse range of laboratories to confidently perform high-sensitivity, high-specificity testing on both tissue and liquid biopsy samples.

求助全文
通过发布文献求助,成功后即可免费获取论文全文。 去求助
来源期刊
CiteScore
6.20
自引率
4.80%
发文量
190
×
引用
GB/T 7714-2015
复制
MLA
复制
APA
复制
导出至
BibTeX EndNote RefMan NoteFirst NoteExpress
×
提示
您的信息不完整,为了账户安全,请先补充。
现在去补充
×
提示
您因"违规操作"
具体请查看互助需知
我知道了
×
提示
确定
请完成安全验证×
copy
已复制链接
快去分享给好友吧!
我知道了
右上角分享
点击右上角分享
0
联系我们:info@booksci.cn Book学术提供免费学术资源搜索服务,方便国内外学者检索中英文文献。致力于提供最便捷和优质的服务体验。 Copyright © 2023 布克学术 All rights reserved.
京ICP备2023020795号-1
ghs 京公网安备 11010802042870号
Book学术文献互助
Book学术文献互助群
群 号:604180095
Book学术官方微信